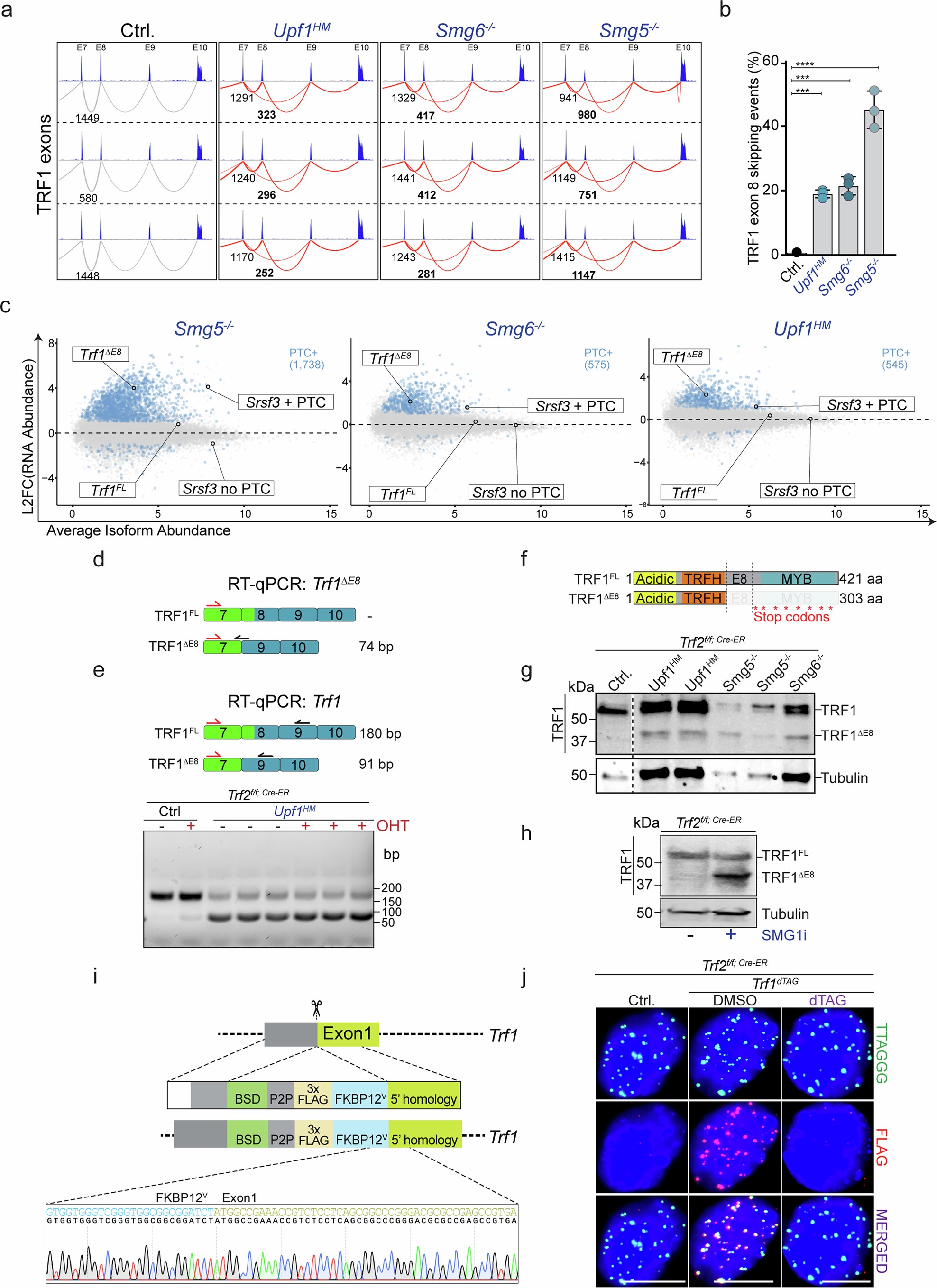
Extended Data Fig. 4: Characterization of TRF1 exon 8 skipping events in ESCs.
From: Nonsense-mediated mRNA decay safeguards telomeres in pluripotent stem cells

a, Sashimi plots of TRF1 splicing across exons 7–10 in Ctrl and NMD-deficient ESCs. Triplicates (n = 3) and junction read numbers are shown. Top panel as in Fig. 4b. b, Graph showing quantification of exon 8 skipping across genotypes as percentage of total splicing events. Statistical analysis (n = 3 biological replicates) by one-way ANOVA; ***P = 0.0004, ***P = 0.0002; ****P = 0.00001. c, Scatter plots showing the relationship between differential RNA isoform abundance (log2 fold change, y axis) and average isoform expression (x axis) in Smg5−/− (left), Smg6−/− (middle), and Upf1HM (right) ESCs relative to wild-type cells. Each point represents a transcript isoform. Significantly upregulated isoforms are highlighted in red, significantly downregulated in blue, and nonsignificant changes are shown in gray. NMD-sensitive (PTC-containing) and NMD-insensitive isoforms of Trf1 and Srsf3 are labeled. d, Schematic of the RT-PCR strategy used in Fig. 4e and Fig. 4f to detect the splice variant lacking exon 8 (TRF1DE8) using a forward primer on Exon 7 and a reverse primer spanning the exon 7 - exon 9 junction. e, A RT-PCR strategy used to detect TRF1FL and TRF1ΔE8. Representative agarose gel showing the amplification products in NMD-proficient (Ctrl) and NMD-deficient (Upf1HM) cells. f, Schematic of TRF1FL and TRF1ΔE8 isoforms. Skipping exon 8 causes frameshift and premature stop codon in exon 9. g, Western blot analysis using an antibody against TRF1 (top panel) and Tubulin as a loading control (bottom panel) on total cell lysates from ESCs of the indicated genotypes. Bands corresponding to full-length TRF1 (TRF1FL) and the truncated isoform lacking exon 8 (TRF1ΔE8) are indicated. Representative images from minimum three independent experiments are shown. h, Western blot analysis using an antibody against TRF1 (top panel) and Tubulin as a loading control (bottom panel) on total cell lysates from control ESCs untreated (-) or treated (+) with SMG1 inhibitor (11j). Bands corresponding to full-length TRF1 (TRF1FL) and the truncated isoform lacking exon 8 (TRF1ΔE8) are indicated. Representative images from minimum three independent experiments are shown. i, Schematic of the FLAG-dTAG knock-in strategy at the endogenous Trf1 locus. Successful integration was validated by Sanger sequencing. j, Immunofluorescence combined with FISH (IF-FISH) for telomeric DNA (TTAGGG, green) and FLAG (red) in control ESCs (Ctrl) and ESCs harboring the FLAG-dTAG construct at the Trf1 locus (Trf1dTAG), either treated with DMSO or dTAG.