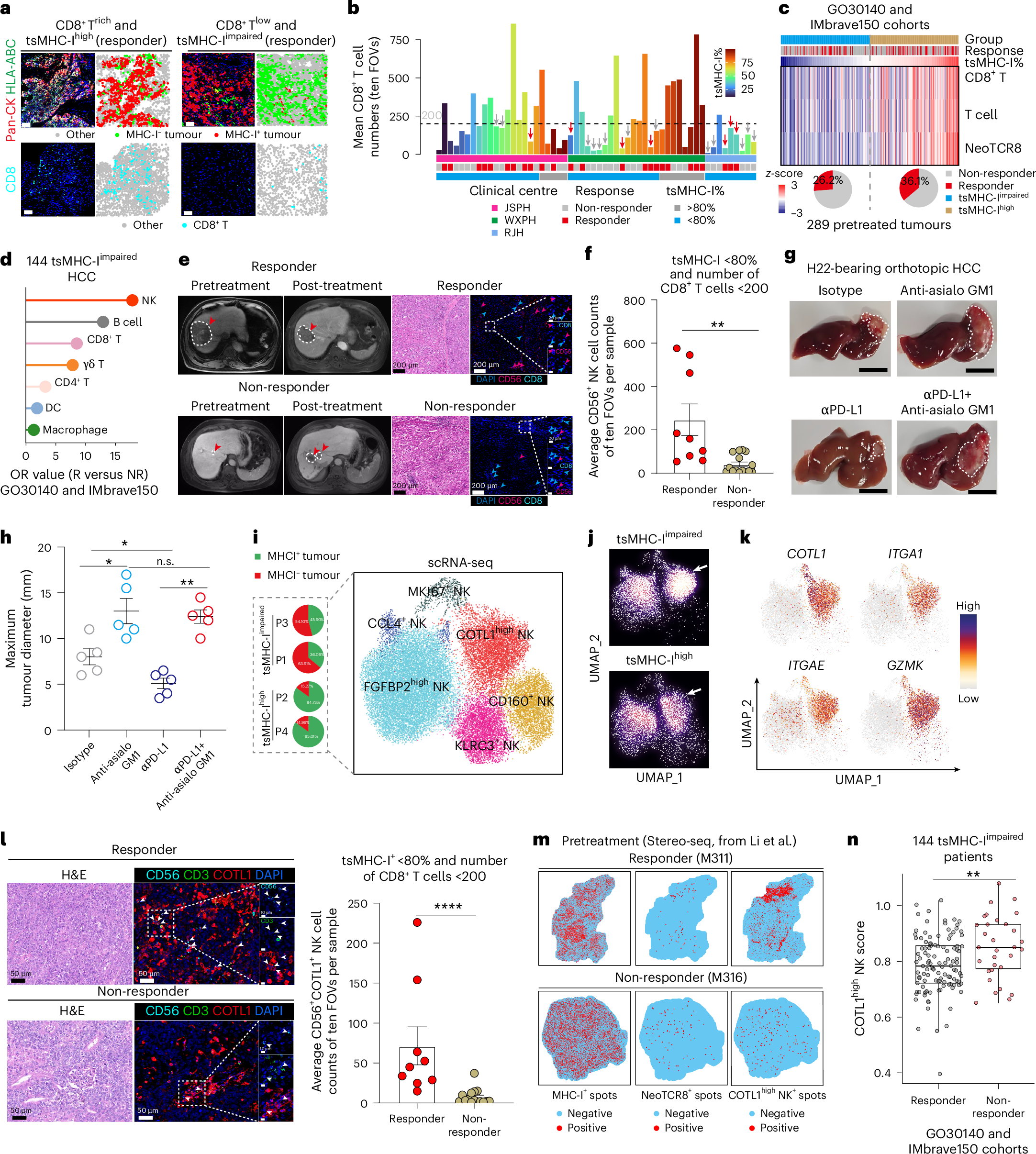
Fig. 1: Pre-existing COTL1high NK cells are associated with immunotherapeutic efficacy in tumours with impaired tsMHC-I expression and CD8+ T cell infiltration.

a, The representative mIHC staining for Pan-CK, HLA-ABC and CD8 for responders with high tsMHC-I expression (left) and CD8+ T cell infiltration or with impaired tsMHC-I expression and CD8+ T cell infiltration (right). n = 56 patients. Scale bars, 50 μm. b, Bar plots depicting the average counts of CD8+ T cells and tumour MHC-I expression levels across 56 pretreated tumour samples from the JSPH, WXPH and RJH centres, as measured by mIHC. Patients were treated with durvalumab or camrelizumab or tislelizumab or sintilimab treatment for at least three cycles. Grey and red arrows are used to indicate tsMHC-Iimpaired non-responders (n = 10) and responders (n = 9), respectively. c, A heat map showing the T cell, CD8+ T cell and neoantigen reactive CD8+ T cells (NeoTCR8) signature expression in 289 pretreated tumours from GO30140 and IMbrave150 cohorts. tsMHC-I expression was measured by the Bisque package. d, A lollipop chart showing the correlation between therapy response and different immune cell signature score in 144 pretreatment tumours with impaired MHC-I expression and low CD8+ T cell score from GO30140 and IMbrave150 cohorts (EGAD00001008128). Odds ratio (OR) values were determined by logistic regression. e,f, Representative magnetic resonance imaging images (left) and the paired haematoxylin and eosin (H&E) and mIHC staining of CD8 and CD56 (right) in responders (n = 9) and non-responders (n = 15) with impaired tsMHC-I and limited CD8+ T cells (e); and the statistical results of mean NK cell numbers in ten random fields (1,000 μm × 1,000 μm) per HCC tumour are shown (f) (P = 0.0013). The red arrows mark the tumour regions. The blue and red arrows in the mIHC images mark NK and CD8+ T cells, respectively. Scale bars, 200 μm and 20 μm. g,h, Representative images (g) and statistical results (h) of whole-liver morphology from isotype control or αPD-L1 or anti-asialo GM1 or combination-treated H22-bearing orthotopic HCC models (each n = 5). The dashed white lines mark the tumour boundary. Scale bars, 1 cm. Isotype versus anti-asialo GM1 P = 0.0238, αPD-L1 P = 0.0397; αPD-L1+anti-asialo GM1 versus αPD-L1 P = 0.0079, anti-asialo GM1 P > 0.9999. i, The UMAP plot of 30,241 sorted CD56+ NK cells from four patients with variable tsMHC-I expression, demonstrating the formation of six distinct clusters. j, The UMAP view of cell density displaying tumour-infiltrated NK cell distribution across tsMHC-Ihigh and tsMHC-Iimpaired groups. High relative cell density is shown as bright magma. k, The UMAP plots showing the expression of COTL1, GZMK, ITGA1 and ITGAE in the tumour-derived NK cells. l, Left: the representative H&E and mIHC staining depicting CD56+COTL1+ NK cells and CD3+ T cells of HCC specimens before treatment are shown. Scale bar, 50 μm. Right: the statistical analysis of the distribution of average CD56+ COTL1+ NK cells per patient, comparing responders (n = 9) and non-responders (n = 15) with a tsMHC-I+ rate below 80% and CD8+ T cell counts under 200 (P < 0.0001). Each patient, ten FOVs (1,000 μm × 1,000 μm) for analysis. m, An analysis of MHC-I, NeoTCR8 and COTL1high NK signature distribution in two pretreated HCC tissues (one responder and one non-responder) based on the Stereo-seq data (https://doi.org/10.6084/m9.figshare.22332352). n, The COTL1high NK cell signature score was analysed in 144 pretreated tumours with impaired tsMHC-I expression and low CD8+ T cell score from GO30140 and IMbrave150 cohorts (P = 0.01; responders, n = 31; non-responders, n = 113). P values were determined by unpaired two-sided Mann–Whitney test in f, h, l and n. Data are shown as the mean ± s.e.m. In the box plots, the centre line is the median, box limits are the first and third quartiles and whiskers are 1.5× interquartile range. *P < 0.05; **P < 0.01; ***P < 0.001; ****P < 0.0001; n.s., not significant.