This is a preview of subscription content, access via your institution
Relevant articles
Open Access articles citing this article.
-
Predicting the risk of malaria re-introduction in countries certified malaria-free: a systematic review
Malaria Journal Open Access 06 June 2023
Access options
Access Nature and 54 other Nature Portfolio journals
Get Nature+, our best-value online-access subscription
$32.99 / 30 days
cancel any time
Subscribe to this journal
Receive 12 digital issues and online access to articles
$119.00 per year
only $9.92 per issue
Buy this article
- Purchase on SpringerLink
- Instant access to the full article PDF.
USD 39.95
Prices may be subject to local taxes which are calculated during checkout

References
Sage, R. F. Global Change Biol. 26, 3–30 (2020).
Nuñez, M. A., Pauchard, A. & Ricciardi, A. Trends Ecol. Evol. 35, 642–645 (2020).
Diffenbaugh, N. S. et al. Nat. Rev. Earth Environ. 1, 470–481 (2020).
You, S., Sonne, C. & Ok, Y. S. Science. 368, 1438–1438 (2020).
Rillig, M. C. & Lehmann, A. Science. 368, 1430–1431 (2020).
Zhu, Y.-G. et al. Science. 357, 1099–1100 (2017).
Watts, N. et al. Lancet. 386, 1861–1914 (2015).
Manzanedo, R. D. & Manning, P. Sci. Total Environ. 742, 140563 (2020).
Weber, E. U. Nat. Hum. Behav. 1, 0013 (2017).
Evensen, D. et al. Proc. Natl Acad. Sci. USA 118, e2018936118 (2021).
Wang, Z. et al. Science. 371, 774–776 (2021).
Workshop Report on Biodiversity and Pandemics of the Intergovernmental Platform on Biodiversity and Ecosystem Services (IPBES Secretariat, 2020).
Acknowledgements
M.C.R. acknowledges funding from an ERC Advanced Grant (grant no. 694368).
Author information
Authors and Affiliations
Contributions
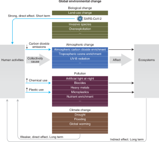
M.C.R. conceptualized the structure and content of the manuscript and wrote an initial draft. A.L., M.S.B., K.A.G. and H.R.H. expanded upon the ideas contained within the draft and helped edit the final manuscript. A.L. designed the figure.
Corresponding author
Ethics declarations
Competing interests
The authors declare no competing interests.
Rights and permissions
About this article
Cite this article
Rillig, M.C., Lehmann, A., Bank, M.S. et al. Scientists need to better communicate the links between pandemics and global environmental change. Nat Ecol Evol 5, 1466–1467 (2021). https://doi.org/10.1038/s41559-021-01552-7
Published:
Version of record:
Issue date:
DOI: https://doi.org/10.1038/s41559-021-01552-7
This article is cited by
-
Are COVID-19 and climate change competing crises? New evidence on the finite pool of worry and risk-as-feelings hypotheses
Journal of Environmental Studies and Sciences (2024)
-
Predicting the risk of malaria re-introduction in countries certified malaria-free: a systematic review
Malaria Journal (2023)