Fig. 5: Transition from haploid to diploid sex determination.
From: Origin and evolutionary trajectories of brown algal sex chromosomes

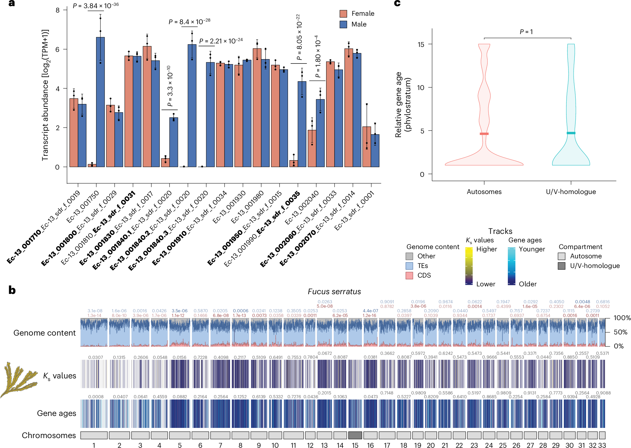
a, Expression of ancestral U/V-SDR genes in the diplontic species F. serratus. Gene expression of mature algae (using 3 males and 3 females, see Methods) is given as log2(TPM + 1) and bars represent standard deviation of the mean. P values shown on the plot are derived from differential expression analysis performed using DESeq2, which applies a two-sided Wald test with Benjamini–Hochberg correction for multiple testing. Bold text represents whether the gene in F. serratus corresponds to an ancestral male or the female gametologue. b, Karyoplot of F. serratus showing the following features from bottom to top: chromosome compartment (autosomes and U/V-homologue), relative gene ages, interspecies Ks values (between 0.00079 and 6.838, with an average value of 0.148), proportion of coding (CDS, red) and repeat (TEs, blue) density. Statistically significant differences for each feature between each autosome and the U/V-homologue are depicted on top of the track for that autosome (FDR-corrected two-sided Wilcoxon rank-sum test; values indicated with solid colours when P < 0.01 for the tested hypothesis). c, Violin plot showing the relative gene age ranks (higher ranks equate to younger ages) of the TRGs between the autosomes and the U/V-homologue of F. serratus. The mean values of gene ages (centre line) are not significantly different (FDR-corrected two-sided permutation test).