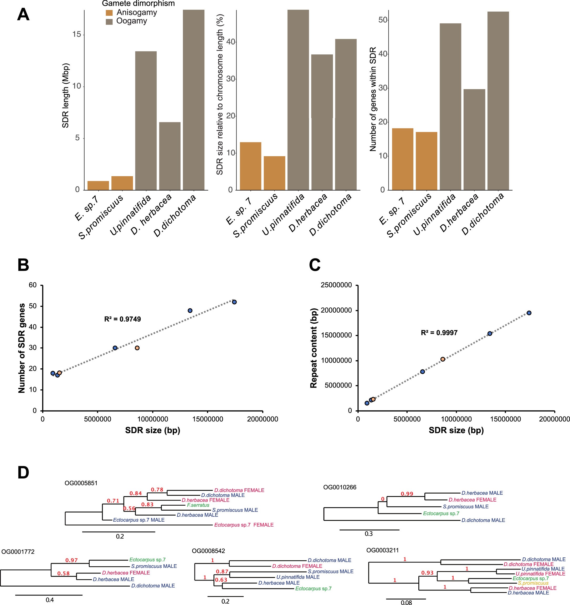
Extended Data Fig. 2: SDR size differences and detection of independently-acquired V-SDR genes across species.
From: Origin and evolutionary trajectories of brown algal sex chromosomes

(a) Differences in the size of the male SDR between brown algal species based on the total sequence length, the relative size of the SDR compared to the length of the V chromosome and the number of protein-coding genes retained within the SDR. The bars are colored accord-ing to the level of gamete dimorphism in each species (based on 16). (b) Correlation between the V (blue) and U (pink) SDR sizes and the SDR gene content across species. (c) Correlation between the V (blue) and U (pink) SDR sizes and the SDR repeat content across species. (d) Gene trees showing the independent acquisition of SDR gametologues across species that were previously interpreted as part of the ancestral male SDR genes.