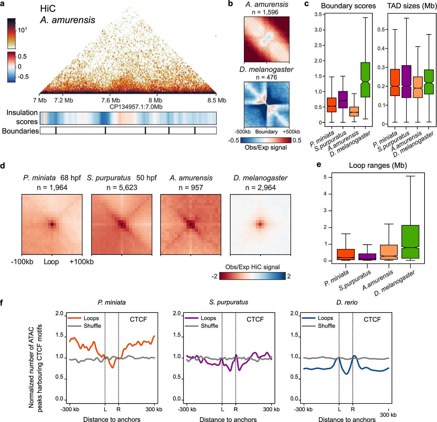
Extended Data Fig. 2: Chromatin domains and loops in echinoderms.

a, Heatmaps showing normalized HiC signal at 10-kb resolution in A. amurensis. Insulation scores and computationally called TAD boundaries are plotted below the heatmaps. b, Aggregate analysis of the observed versus expected HiC signal around TAD boundaries called at 10-kb resolution in A. amurensis (top) and D. melanogaster (bottom). c, Boxplots showing the distribution of boundary scores (left) and TAD sizes (right) in P. miniata (boundaries n = 2,108, TADs n = 2042), S. purpuratus (boundaries n = 3,009, TADs n = 2880), A. amurensis (boundaries n = 1,596, TADs n = 1566) and D. melanogaster (boundaries n = 476, TADs n = 484). d, Aggregate peak analyses of HiC loops in P. miniata, S. purpuratus, A. amurensis and D. melanogaster. The observed vs. expected HiC signal is shown. e, Boxplots showing the distribution of loop ranges in P. miniata, S. purpuratus, A. amurensis and D. melanogaster. Number of loops in each species as in d. f, Normalized number of ATAC-seq peaks harboring CTCF motifs around HiC loops in P. miniata (left), S. purpuratus (middle) and D. rerio (right). Shuffle control is shown per each graph. Boxplots in c and e show center line, median; box limits, upper and lower quartiles; whiskers, 1.5× interquartile range; notches, 95% confidence interval of the median.