Fig. 1: Extensive regulation of proteomes in pairwise co-cultures of human gut bacteria.
From: Interspecies interactions drive bacterial proteome reorganization and emergent metabolism

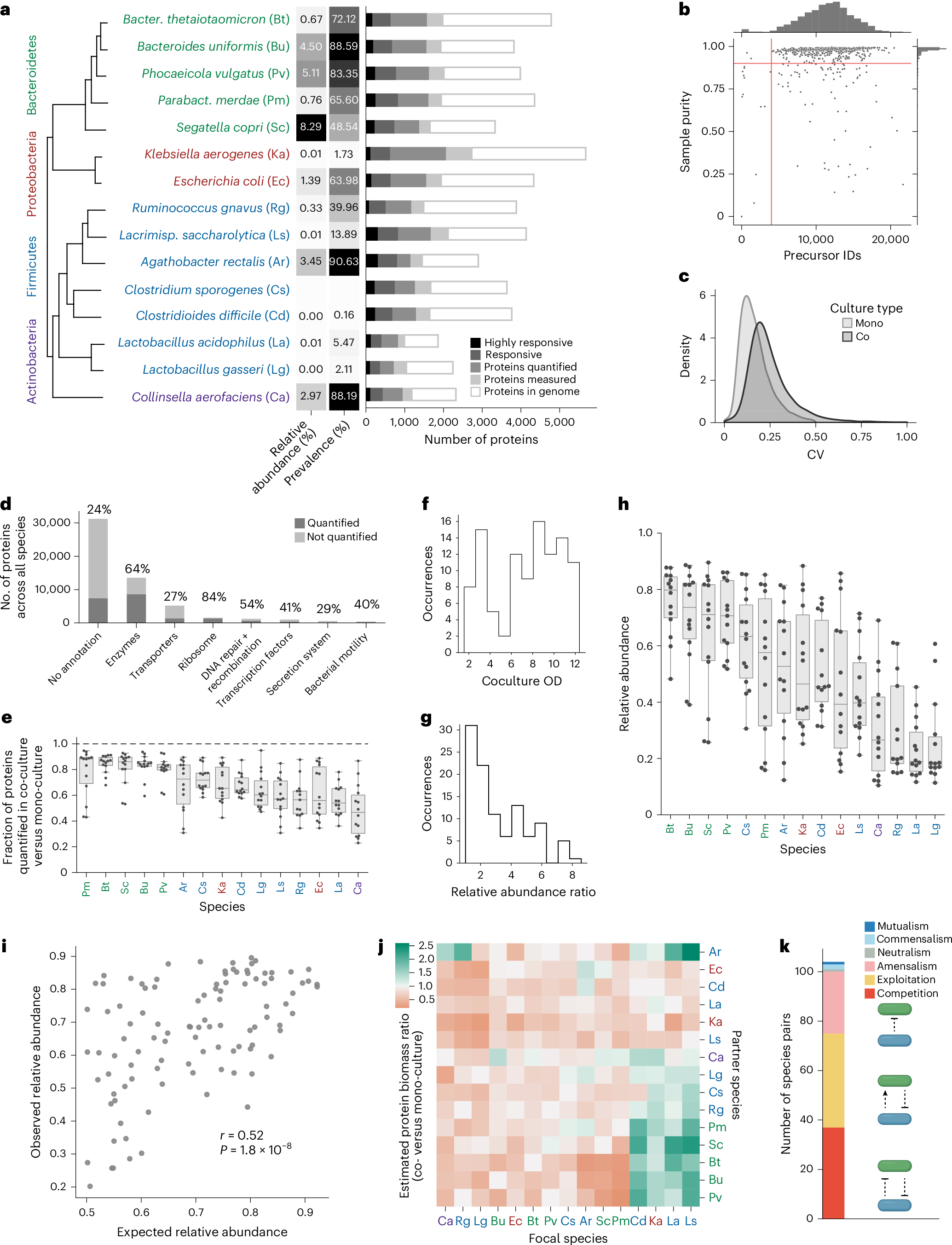
a, In total, 15 bacterial strains were selected on the basis of abundance, prevalence and genetic diversity. Proteomes of all pairwise co-cultures were obtained by DIA-proteomics, The phylogenetic tree was generated with OrthoFinder using protein sequences. Bacterial phyla are highlighted in colours. A two-letter code for each species used throughout this manuscript is indicated in parentheses. The mean relative abundances and prevalences are shown in the heat map and were obtained from a curated set of metagenomic studies6. The bar chart illustrates the number of proteins encoded in each genome, the proteins measured in our dataset (supported by ≥1 high-quality peptide in ≥1 biological replicates), the quantified proteins (≥2 peptides in ≥2 biological replicates), the responsive proteins (quantified proteins that are differentially abundant in at least one co-culture; Padj < 0.05, abs(log2(fold change)) >0.5, limma FDR-adjusted moderated two-sided t-test) and highly responsive proteins (differentially abundant in at least four conditions). b, The quality control of proteomics samples. In total, 768 samples were acquired using dia-PASEF and searched against a combined predicted spectral library of all species. The median number of identified precursors was 17,625. Sample purity was estimated as the fraction of identified precursors assigned to the species expected in the sample. Overall, 608 samples with >4,000 identified precursors and a purity of >90% were taken forward (upper-right quandrant of intersecting red lines). c, Dataset-wide distributions of CV values across mono-cultures (median of 16%, reflecting biological/technical noise) versus co-culture conditions (median of 27%, indicating substantial additional variation in response to co-culture partners). d, The coverage of different functional protein classes (BRITE) by our dataset that includes 31,127 proteins across all species. e, The fraction of proteins quantified in co-culture versus mono-culture controls. Each datapoint represents a co-culture condition (n ≈ 4 biological replicates). Good data completeness is maintained across co-cultures despite increasing sample complexity. Box plot elements are defined as: centre line, median; box limits, upper and lower quartiles; whiskers, 1.5× interquartile range; and points, outliers. f, The distribution of total co-culture biomass in OD600 units at the time of cell collection (24 h). g, The distribution of relative abundance ratios (major species/minor species) across co-cultures. Relative abundance was estimated from peptide intensities (Methods). h, The relative abundance of each species across 14 co-culture conditions. Each point represents the mean of n ≈ 4 biological replicates. Some species were consistently more abundant than others, although no single species was always or never the major partner. Box plot elements are defined as: centre line, median; box limits, upper and lower quartiles; whiskers, 1.5× interquartile range; and points, outliers. i, The relative abundance in co-cultures predicted using the ratio of mono-culture OD600 correlates poorly with observed relative abundance across all species pairs, that is, species with similar mono-culture OD600 values can form co-cultures with widely varying ratios, indicating the prevalence of interactions. r, Pearson correlation coefficient, P, two-sided P value of the null hypothesis r = 0. j, Interspecies growth interactions (absolute protein biomass in co-/mono-culture, log2-transformed) of partner species (y axis) on focal species (x axis). Negative interactions dominate, but a small group of species (L. saccharolytica, L. acidophilus, C. difficile and K. aerogenes) benefits from the presence of certain Bacteroidetes and A. rectalis. Grey indicates that data are not available. k, The types of ecological interactions found across 104 species pairs. A mean change in growth of >10% was considered a positive/negative effect. Competition, exploitation and amensalism are the predominant forms of ecological interactions across the dataset. Bt, Bacteroides thetaiotaomicron; Bu, Bacteroides uniformis; Pv, Phocaeicola vulgatus; Pm, Parabacteroides merdae; Sc, Segatella copri; Ka, Klebsiella aerogenes; Ec, Escherichia coli; Rg, Ruminococcus gnavus; Ls, Lacrimispora saccharolytica; Ar, Agathobacter rectalis; Cs, Clostridium sporogenes; Cd, Clostridioides difficile; La, Lactobacillus acidophilus; Lg, Lactobacillus gasseri; Ca, Collinsella aerofaciens. Icons created in BioRender; Kamrad, S. https://biorender.com/13dsg6p (2026).