Abstract
Species in microbial communities need to stave off competition and capitalize on new resources that become available because of metabolic activities of others. However, intra-cellular molecular changes that underpin these responses are understudied, preventing mechanistic insights into community function and dynamics. Here we analyse proteomic and metabolomic responses in 104 pairwise co-cultures of 15 gut bacteria, spanning a diversity of ecological interactions from competition to mutualism. We find that molecular responses to co-culturing are substantial, with typically 50% of the quantified proteome changing in at least one co-culture, jointly influenced by genome size, species abundance and pH. Even closely related species and orthologue proteins show different expression profiles in response to the same partner, indicating functional diversification at both protein and species level. Small-molecule transport and carbon metabolism are among the most responsive processes, indicating pervasive metabolic interactions. Using metabolomics, we identify likely cross-fed metabolites, emergent polyamine metabolism and niche partitioning in amino acid utilization. Overall, our study uncovers how bacteria respond to the presence of other species through extensive remodelling of their proteome and metabolome.
Similar content being viewed by others
Main
Comprehensive compositional catalogues of diverse microbial communities important for health and the environment are increasingly becoming available1,2,3,4,5,6. An outstanding challenge is to understand the mechanisms underlying interspecies interactions that determine the compositional and functional dynamics of these communities in response to biotic and abiotic perturbations7,8. However, molecular analysis at the community scale is challenging owing to the compositional and dynamical complexity of natural communities. Reductionist (‘bottom-up’) approaches and in particular pairwise interaction analyses9,10,11,12,13,14,15,16 are therefore instrumental in unravelling mechanisms shaping community-level emergent functions17,18.
Herein, we use gut bacterial isolates to probe the molecular basis of interspecies interactions. Ecological interactions among gut bacteria comprise complex competitive and co-operative interactions19,20,21,22,23. For example, many species collectively contribute to the biosynthesis of short chain fatty acids (SCFAs)24,25 and tryptophan-derived metabolites26. Gut bacteria therefore present an attractive model to study how community outputs emerge from the interactions of microbial species and their metabolic activities.
A key question is how enzyme abundances and metabolite production are regulated within the community context. Only a few studies27,28,29,30 have systematically investigated functional interactions at the level of gene expression, revealing which subset of the genetic (for example, enzymatic) repertoire is realized in specific conditions31. In this context, proteomic measurements are more accurate readouts of functional state than transcriptomics as they capture post-transcriptional regulation and provide direct measurements of the molecules that carry out the function, for example, a metabolic reaction. Recent advances in proteomics precision, depth and throughput32,33 enable the application of proteomics to species mixtures34,35,36,37,38,39,40. Previous small-scale studies investigating the regulation of gene expression in synthetic gut bacterial communities in vitro41 or in mice42,43 revealed substantial proteome remodelling and niche specialization depending on community context. This is further supported by a microarray-based meta-transcriptomics study of human stool samples44. Overall, while the importance of species interactions in shaping microbial gene expression and metabolism are widely acknowledged, there is a striking lack of large-scale studies, limiting the current understanding of molecular processes underpinning interspecies interactions.
Herein, we employ systematic proteomics and metabolomics of binary co-cultures to map physiological changes that emerge between 104 pairs of 15 diverse human gut bacteria. A substantial fraction of proteins responds to the presence of at least one other species, in particular transporters, metabolic enzymes as well as many unannotated/understudied proteins. We complement these data with metabolomics to identify putative exchanged and emergent metabolites. Our systematic approach constitutes a framework and resource to uncover the mechanistic basis of interspecies interactions.
Results
Combinatorial co-cultures for the systematic molecular characterization of species interactions
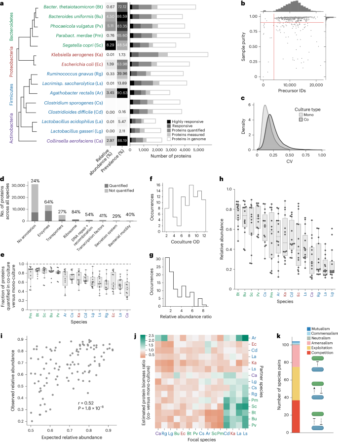
To study the functional adaptation of bacterial gene expression and metabolism in response to other community members, we selected 15 human gut bacterial strains (Fig. 1a and Supplementary Table 1). These include abundant and prevalent commensal species from four phyla (Firmicutes, Bacteroidetes, Proteobacteria and Actinobacteria), as well as two common pathogens, Clostridioides difficile and Klebsiella aerogenes, and two probiotics, Lactobacillus acidophilus and Lactobacillus gasseri. This diverse set includes species with complementary nutrient requirements and known cross-feeding interactions19, as well as understudied interactions such as those between probiotics and resident microbiota. Strains were cultured in a pairwise combinatorial design in 96-well plates, resulting in 608 samples (after quality control) across 104 species pairs (n ≈ 4 biological replicates, plus n ≈ 16 biological replicates of each mono-culture as controls). At the stationary growth phase, optical densities (ODs) at 595 nm were determined and cell pellets and supernatants were harvested and processed for proteomic and metabolomic measurements by liquid chromatography tandem mass spectrometry.
a, In total, 15 bacterial strains were selected on the basis of abundance, prevalence and genetic diversity. Proteomes of all pairwise co-cultures were obtained by DIA-proteomics, The phylogenetic tree was generated with OrthoFinder using protein sequences. Bacterial phyla are highlighted in colours. A two-letter code for each species used throughout this manuscript is indicated in parentheses. The mean relative abundances and prevalences are shown in the heat map and were obtained from a curated set of metagenomic studies6. The bar chart illustrates the number of proteins encoded in each genome, the proteins measured in our dataset (supported by ≥1 high-quality peptide in ≥1 biological replicates), the quantified proteins (≥2 peptides in ≥2 biological replicates), the responsive proteins (quantified proteins that are differentially abundant in at least one co-culture; Padj < 0.05, abs(log2(fold change)) >0.5, limma FDR-adjusted moderated two-sided t-test) and highly responsive proteins (differentially abundant in at least four conditions). b, The quality control of proteomics samples. In total, 768 samples were acquired using dia-PASEF and searched against a combined predicted spectral library of all species. The median number of identified precursors was 17,625. Sample purity was estimated as the fraction of identified precursors assigned to the species expected in the sample. Overall, 608 samples with >4,000 identified precursors and a purity of >90% were taken forward (upper-right quandrant of intersecting red lines). c, Dataset-wide distributions of CV values across mono-cultures (median of 16%, reflecting biological/technical noise) versus co-culture conditions (median of 27%, indicating substantial additional variation in response to co-culture partners). d, The coverage of different functional protein classes (BRITE) by our dataset that includes 31,127 proteins across all species. e, The fraction of proteins quantified in co-culture versus mono-culture controls. Each datapoint represents a co-culture condition (n ≈ 4 biological replicates). Good data completeness is maintained across co-cultures despite increasing sample complexity. Box plot elements are defined as: centre line, median; box limits, upper and lower quartiles; whiskers, 1.5× interquartile range; and points, outliers. f, The distribution of total co-culture biomass in OD600 units at the time of cell collection (24 h). g, The distribution of relative abundance ratios (major species/minor species) across co-cultures. Relative abundance was estimated from peptide intensities (Methods). h, The relative abundance of each species across 14 co-culture conditions. Each point represents the mean of n ≈ 4 biological replicates. Some species were consistently more abundant than others, although no single species was always or never the major partner. Box plot elements are defined as: centre line, median; box limits, upper and lower quartiles; whiskers, 1.5× interquartile range; and points, outliers. i, The relative abundance in co-cultures predicted using the ratio of mono-culture OD600 correlates poorly with observed relative abundance across all species pairs, that is, species with similar mono-culture OD600 values can form co-cultures with widely varying ratios, indicating the prevalence of interactions. r, Pearson correlation coefficient, P, two-sided P value of the null hypothesis r = 0. j, Interspecies growth interactions (absolute protein biomass in co-/mono-culture, log2-transformed) of partner species (y axis) on focal species (x axis). Negative interactions dominate, but a small group of species (L. saccharolytica, L. acidophilus, C. difficile and K. aerogenes) benefits from the presence of certain Bacteroidetes and A. rectalis. Grey indicates that data are not available. k, The types of ecological interactions found across 104 species pairs. A mean change in growth of >10% was considered a positive/negative effect. Competition, exploitation and amensalism are the predominant forms of ecological interactions across the dataset. Bt, Bacteroides thetaiotaomicron; Bu, Bacteroides uniformis; Pv, Phocaeicola vulgatus; Pm, Parabacteroides merdae; Sc, Segatella copri; Ka, Klebsiella aerogenes; Ec, Escherichia coli; Rg, Ruminococcus gnavus; Ls, Lacrimispora saccharolytica; Ar, Agathobacter rectalis; Cs, Clostridium sporogenes; Cd, Clostridioides difficile; La, Lactobacillus acidophilus; Lg, Lactobacillus gasseri; Ca, Collinsella aerofaciens. Icons created in BioRender; Kamrad, S. https://biorender.com/13dsg6p (2026).
To determine cellular proteomes, we used a throughput-optimized workflow on an Evosep One chromatography system with data-independent acquisition (DIA) by parallel accumulation serial fragmentation (dia-PASEF45) on a trapped ion mobility spectrometry–time of flight (timsTOF) mass spectrometer. Data were analysed with DIA-NN46, using a library-free search with a combined fasta-database (Supplementary Tables 2 and 3). The workflow was benchmarked using a controlled experiment to check for matrix effects and possible artefacts introduced by co-extracting bacterial species (Methods; Extended Data Fig. 1). Out of 768 samples for which data was acquired, 106 samples were excluded because they had fewer than 4,000 precursor identifications or more than 10% of identified precursors were originating from species other than those expected in the sample (Fig. 1b). In mono-cultures, after quality filtering (Methods; Extended Data Fig. 2a), we quantified over 1,300 proteins (37% of the proteins encoded in the genome) per species on average (Fig. 1a). The median, protein-level coefficient of variation (CV) was 15% across mono-culture controls and 22% across co-cultures, indicating low experimental noise levels and substantial biological responses in co-culture (Fig. 1c). The number of identified proteins compares favourably with other current, state-of-the art studies in bacterial model species47,48 and indicates high proteome coverage despite short analysis times. Our dataset, such as other proteomic datasets, is expected to capture most of the proteome by mass, since highly abundant proteins are much more likely to be measured. For example, Schmidt et al.49 estimated that the 55% of Escherichia coli open reading frames detected in their dataset cover 95% of the proteome by mass.
At the functional level, we obtained >60% coverage of annotated enzymes and ribosomal proteins, >40% coverage of annotated transcription factor and motility proteins but comparatively sparser (<30%) coverage of membrane proteins (transporters and secretion systems) and unannotated proteins (Fig. 1d). In co-cultures, we typically detected a much higher number of proteins overall, but the coverage per individual species declined slightly to 55–84% of the mono-culture proteins (Fig. 1e, first and third quartile). This is expected as the abundance of peptides from each species is lower and the sample complexity is higher for two-species meta-proteomes in comparison with single-species proteomes. In summary, we collected a systematic, broad and deep proteomics dataset of bacterial co-cultures.
Diverse ecological interactions emerge in co-cultures
First, we leveraged the proteomics data and co-culture ODs to determine abundances of individual species in co-culture. OD values of co-cultures, representing total biomass, typically ranged from 3.1 to 9.7 (first and third quartile, respectively) with no clear distribution pattern (Fig. 1f). For all co-cultures, we computed the absolute abundances of each member species on the basis of species-specific peptide intensities and the OD of the co-culture (Methods; ref. 29). In the majority of co-cultures (64%), one species was substantially more abundant than the other (>2-fold), although in only a small minority (19%) the ratio was more than 5-fold (Fig. 1g). Although no single species was always or never the dominant partner across all co-cultures, a few species were usually the major species (the Bacteroidetes Phocaeicola vulgatus, Bacteroides uniformis, Bacteroides thetaiotaomicron and Segatella copri), and a few others were usually the minor species (the Lactobacilli L. gasseri and L. acidophilus, as well as Collinsella aerofaciens and Ruminococcus gnavus) (Fig. 1h). The growth of a species in mono-culture (final OD) was able to explain some of the relative abundance in co-culture (r = 0.52), but for species with similar ODs in mono-culture the prediction was poor (Fig. 1i), indicating prevalent interspecies interactions.
The majority (137/223) of growth interactions across all co-cultures were negative (>10% decreased absolute mean abundance in co-culture versus mono-culture) consistent with the resource limitation in batch cultures, yet a substantial minority (42/223) was positive (>10% increase in growth) and the rest (44/223) neutral (Fig. 1j, Extended Data Fig. 2e–g and Supplementary Table 4). We identified four phylogenetically diverse species, Lacrimispora saccharolytica, C. difficile, L. acidophilus and K. aerogenes, which benefit from the presence of Bacteroidetes and Agathobacter rectalis. The magnitude of these interactions is substantial; for example, L. saccharolytica, which had a biomass of 1.38 ± 0.06 OD units in mono-culture, grew to 3.57 ± 0.2 in the presence of A. rectalis and to 3.18 ± 0.21 in the presence of S. copri. We independently validated the growth promotion of C. difficile by four Bacteroidetes species using quantitative flow cytometry (Extended Data Fig. 3).
Across all the co-cultures, 35% of pairs could be classified as competitive (absolute abundance of both species lower than in their respective mono-cultures) and 24% as amensal (one species inhibited, the other unchanged) (Fig. 1k and Extended Data Fig. 2e). However, the most common (36%) interaction type was exploitation (where one species increased in abundance, the other decreased). Together with two commensal and one mutualistic species pairing, 39% of pairings involve a positive outcome for a member species. These results are in good agreement with other methodologically complementary studies (different readouts and media) of pairwise interactions among gut bacteria11,16 (Extended Data Fig. 2h) Overall, our co-culture model spanned a broad diversity of growth behaviours and ecological interactions.
Extensive proteome remodelling in the co-culture
To investigate the molecular changes associated with the various observed ecological interactions, we identified proteins that were differentially abundant in co-cultures, in comparison with the corresponding mono-cultures (log2-transformed absolute fold change >0.5, false discovery rate (FDR)-adjusted P value (Padj) <0.05, moderated t-test via limma, ≥2 measured (designated as ‘non-NA’) replicates and ≥2 unique matching precursors; Extended Data Fig. 2b–d and Supplementary Table 2).
Between 30% (K. aerogenes) and 70% (A. rectalis) of quantified proteins (median, 49%) were differentially expressed in at least one co-culture (Fig. 1a). Overall, the proteome response was highly specific to the co-culture partner (38% of responsive proteins only differentially abundant in a single co-culture); however, we also identified common responsive proteins (hits in four or more conditions), which made up between 5.7% (K. aerogenes) and 27% (A. rectalis) of quantified proteins (median, 14%).
Physiological factors underlying strength of proteome response in co-cultures
In the search of a mechanistic basis and general principles underlying the proteome changes observed in co-culture, we investigated a range of factors ranging from intrinsic properties of a species, such as its proteome size, and extrinsic factors, such as pH change (Supplementary Table 5).
(1) Proteome size: the number of proteins encoded in the genomes of the selected species varied more than twofold—between 5,670 for K. aerogenes and 1,859 for L. acidophilus (median 3,820) (Fig. 1a). Proteome size was correlated with the total number of responsive proteins across co-cultures but not the number of highly responsive proteins (Fig. 2a). Thus, across diverse species, there is a consistently large set of approximately 200 proteins that is highly regulated in response to other species. As proteome size increases, the number of regulated proteins increases at a lower rate, resulting in a negative correlation between proteome size and the responsive protein fraction (the number of hits divided by the number of quantified proteins) (Fig. 2b). (2) Relative abundance: we note an appreciable correlation between relative abundance and the fraction of differentially expressed proteins (Fig. 2c), potentially because relatively low abundant species are more exposed to the other species’ cells, secreted proteins and metabolites than their own. (3) Growth: changes in growth are known to be linked with proteome changes49,50. Indeed, the responsive protein fraction correlates with the magnitude of change in the biomass of the species in co-culture compared with mono-culture (Fig. 2d). However, even low abundant species can have a pronounced effect on the protein expression of high abundant species. For example, the dataset-wide strongest response was observed in A. rectalis when co-cultured with E. coli (385 responding proteins), although A. rectalis was the strongly dominant species (relative abundance of 80.7%). (4) pH: bacterial metabolism commonly produces overflow metabolites such as SCFAs and other organic acids that alter the pH of the surrounding environment. We assessed the pH of the co-cultures at the time of proteomic and metabolomic sampling using an indicator dye (Methods). In mono-cultures, we observed strong media acidification by Bacteroidetes and A. rectalis (Extended Data Fig. 4), compatible with their known capacity for producing organic acids during carbohydrate fermentation51,52. The Clostridia C. sporogenes and C. difficile increased the pH, attributable to ammonia production during Stickland metabolism of amino acids53,54. L. saccharolytica and C. aerofaciens likewise raised the pH. In co-cultures, strong changes in pH compared with the mono-culture were associated with an increased number of differentially expressed proteins (Fig. 2e). (5) Phylogenetics: finally, phylogenetic distance between co-culture partners was weakly correlated with the responsive proteome fraction (Fig. 2f).
a, The number of responsive and highly responsive proteins (hit in at least four co-culture conditions) dependent on proteome size at the species level. The number of responsive proteins increases with genome size, although not at the same rate. The number of highly responsive proteins is not correlated with genome size. b, The responsive proteome fraction (number of hits/number of proteins in proteome, y axis) across all 208 datapoints (104 co-cultures, from the perspective of each species) versus proteome size (number of proteins encoded in the genome). c, As in b but for relative abundance (fraction of protein biomass in co-culture attributable to species). d, As in b but for the absolute log2-transformed fold change of the biomass reached in co-culture versus mono-culture (|log2(Δbiomass)|), reflecting ecological interactions with the partner species. e, As in b but for the absolute change in pH between the co-culture and the mono-culture (|ΔpH|). f, As in b but for the phylogenetic distance between the co-culture partners, obtained from the tree shown in Fig. 1a. g, A heat map indicating Pearson correlations between the factors shown in c–f. h, A multiple linear regression model based on the factors from c–f was used to predict the responsive proteome fraction. Leave-one-out cross-validation was used to assess the ability of the model to predict unseen interactions. i, Model coefficients indicate the importance of each shown feature in predicting the magnitude of the proteome response. The proteome size of the focal species and changes in pH were identified as major drivers, followed by relative abundance. Conversely, changes in growth and phylogenetic distance between the partner species had a minor impact. For a–f and h, the Pearson correlation coefficient is indicated in the plot and fitted lines were obtained by ordinary least-squares regression. Significance is denoted by ***P < 0.001, **P < 0.01, *P < 0.05 (two-sided test if r = 0).
To gauge the combined influence that these factors hold, we constructed a multiple linear regression model and performed leave-one-out cross-validation (Fig. 2g). This model achieved a Pearson r of 0.54 in predicting the responsive protein fraction (Fig. 2h). Analysis of the model coefficients revealed changes in pH and relative abundance as the most important drivers, followed by proteome size and phylogenetic distance (Fig. 2i). Thus, both intrinsic and extrinsic factors determine the proteomic response of a species to their co-culture partners.
Carbohydrate metabolism and transport are highly responsive in co-culture
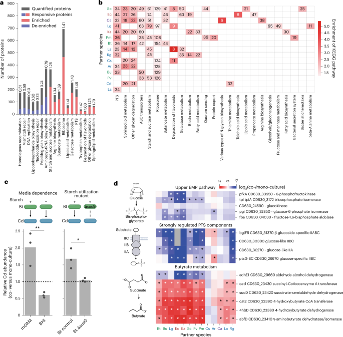
To identify biological processes differentially regulated in co-culture versus mono-culture, we used a sequence-based search to map proteins to Kyoto Encyclopedia of Genes and Genomes (KEGG) orthologous groups and retrieve associated functional annotation (Methods). Globally, the set of responsive proteins (hit in at least one species-condition pair) was significantly enriched in 31 KEGG pathways (Fig. 3a) (Padj < 0.05, FDR-corrected Fisher’s exact test). These included specific classes of nutrient transport machinery, namely the phosphotransferase system (PTS) and ATP-binding cassette transporters (ABC). Three other pathways involved in carbohydrate metabolism (butyrate metabolism, starch and sucrose degradation and ‘other glycan degradation’) were also globally enriched, indicating a central role for carbohydrate uptake and metabolism in mediating interspecies proteomic interactions. The set of responsive proteins were depleted in cellular housekeeping functions such as aminoacyl tRNA synthesis, RNA polymerase, homologous recombination and nucleotide metabolism, indicating that these core functions are buffered against communal perturbations.
a, A global enrichment analysis of KEGG pathways in responsive proteins (differentially expressed in at least one co-culture condition) versus all measured proteins as background. The numbers above the bars indicate the enrichment factor (term frequency in responsive proteins divided by background frequency). Only significantly enriched/de-enriched terms are shown (Padj < 0.05, FDR-corrected two-sided Fisher’s exact test). b, The enrichment analysis of KEGG pathways in response to different partner species. Only significantly overrepresented terms are shown (Padj < 0.05, FDR-corrected two-sided Fisher’s exact test). c, The stationary-phase abundance of C. difficile in co-culture with B. thetaiotaomicron divided by C. difficile abundance in mono-culture in the indicated conditions, captured by quantitative flow cytometry (Extended Data Fig. 3). In mGAM, the main medium used in this study, B. thetaiotaomicron promotes the growth of C. difficile (Fig. 1j), but in BHI medium the relative growth of C. difficile is significantly reduced (P = 0.0081, n = 3 biological replicates). A major difference between BHI and mGAM media is the absence of starch. This was further validated by the use of a B. thetaiotaomicron starch-utilization mutant (∆susG; Methods), which similarly reduces relative C. difficile abundance (P = 0.022, n = 3 biological replicates) in mGAM and appears unable to promote the growth of C. difficile. Significance is denoted by *P < 0.05, **P < 0.01, Student’s two-sided t-test. Bar heights represent means. d, The regulation of selected metabolic pathways in C. difficile across co-culture conditions. Top: upper Embden–Meyerhof–Parnas/glycolysis proteins. Middle: strongly regulated (sum(abs(log2(fold change))) >10) PTS components. The vast majority of these are annotated as glucose-specific (see Extended Data Fig. 5c for other PTS components). Bottom: enzymes of the pathway that converts succinate to butyrate.
Zooming in, we next asked which species trigger differential expression of which pathways in their co-culture partner (Fig. 3b). Many species induced changes in the PTS system (Extended Data Fig. 5a,c), ABC transporters (Extended Data Fig. 5b), starch and sucrose metabolism, sphingolipid metabolism and ‘other glycan degradation.’ L. saccharolytica had the highest number of (regulated) ABC transporters. Polysaccharide utilizing loci, however, were not strongly regulated in B. thetaiotaomicron, although data coverage of these membrane proteins was low, which may have masked some changes (Extended Data Fig. 5d). Other pathways were regulated in response to particular species. For example, arginine biosynthesis was often regulated in the presence of C. aerofaciens (Extended Data Fig. 5e), which depletes arginine from the media (see below). Overall, our data uncovered carbohydrate metabolism and nutrient transport pathways that are extensively regulated in response to the presence of other species.
As a major pathogen, ecological interactions of C. difficile with other gut bacteria have been studied intensely14,55,56,57. In one recent study58, Bacteroides and Phocaeicola were identified as suppressors of C. difficile when cultured continuously in Brain Heart Infusion (BHI) media with additional supplements, attributed partially to competition for amino acids. We were thus surprised to see a growth-promoting effect of several Bacteroidetes and A. rectalis on C. difficile (Fig. 1j). A major difference between the studies is the cultivation medium, and indeed we observed that B. thetaiotaomicron became growth-inhibiting instead of promoting in BHI medium (Fig. 3c). Since modified Gifu anaerobic broth (mGAM) contains substantial amounts (12 g l−1) of starch, we tested if starch metabolism by B. thetaiotaomicron affects C. difficile growth in co-culture by constructing a mutant lacking a key component of the starch utilization system (sus), the α-amylase susG (Methods; Extended Data Fig. 6). This mutant did not promote the growth of C. difficile (Fig. 3c), clearly implicating starch metabolism by B. thetaiotaomicron in this interaction.
What molecular cross-feeding interactions drive this interaction? Starch breakdown by sus proteins initially proceeds extracellularly59, potentially releasing common goods. The proteomics data indicates downregulation of PTS sugar transporters and upper Embden–Meyerhof–Parnas/glycolysis proteins in the presence of many partner species, and strong upregulation in enzymes involved in butyrate production (Fig. 3d), consistent with previously described cross-feeding of succinate60 and acetate19 from Bacteroides to Clostridia. Related to this, the pH of C. difficile–Bacteroides co-cultures is acidic, potentially alleviating the self-inhibiting effects of the high pH observed in Clostridium mono-cultures. Overall, this illustrates the value of proteomic data for generating hypotheses about exchanged metabolites and we next set out to further investigate interactions at the metabolomic level.
Targeted metabolomics reveals emergent metabolism and cross-fed metabolites
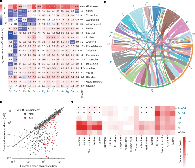
To further the insights into co-culture metabolism, we applied a panel of targeted metabolomic assays (Supplementary Tables 6 and 7) to the co-culture supernatants, covering amino acids, short- and branched-chain fatty acids, tryptophan-derived metabolites and biogenic amines. Comparing metabolite concentrations with fresh mGAM medium, we identified 74 instances where at least one of the tested metabolites was produced by a species in mono-culture (Fig. 4a and Supplementary Table 8; Methods). As expected, Bacteroidetes produced large amounts of the fermentation product succinate. Many species produced the SCFA propionic acid, as well as the branched-chain fatty acids (BCFAs) isobutyric and isovaleric acid from valine and leucine. In addition, we recapitulated well-known specific metabolic activities, such as indole-3-propionic acid (IPA) produced by C. sporogenes61, polyamines by E. coli62 and histamine by K. aerogenes63. These data are complementary to previous surveys of supernatant metabolomics in gut bacteria64 as we have used a different growth medium and cover some additional compounds such as SCFA and BCFA.
a, Metabolites produced individually by gut bacteria in mono-culture. The bar width is proportional to concentration. b, A comparison of observed and expected metabolite concentrations in co-cultures. Each dot represents a metabolite in a specific co-culture. Expected concentrations were computed from mono-culture concentrations and the abundance of species in co-culture. Observed concentrations deviating significantly from expected are shown in orange (Padj < 0.05, FDR-corrected two-sided Welch’s t-test, log2(abs(fold change)) >0.5 and minimum observed or predicted concentration >50 µM or >500 µM for SCFA). The line represents the expected x–y relationship. c, The emergent polyamine metabolism in selected co-cultures involving E. coli and K. aerofaciens. Heat map colours reflect column-wise z-scores, and numbers reflect the mean concentration in micromoles per litre. Arrows indicate significant increase from the expected value. E. coli does not produce agmatine but does so in co-cultures with specific Bacteroidetes. Histamine production by K. aerogenes is stimulated by C. aerofaciens and S. copri, while putrescine is produced in only co-cultures of E. coli or K. aerogenes with C. aerofaciens. Low levels of acetylated cadaverine emerged in co-culture with S. copri. d, Ornithine accumulates in C. aerofaciens mono-cultures but is depleted in co-cultures with C. sporogenes, K. aerogenes and E. coli, possibly indicating cross-feeding (n ≈ 4 biological replicates for co-cultures and n ≈ 16 biological replicates for mono-cultures). Box plot elements are defined as: centre line, median; box limits, upper and lower quartiles; whiskers, 1.5× interquartile range. e, The genes and metabolites involved in agmatine and putrescine synthesis in E. coli. f, The abundances of enzymes involved in amine synthesis by species. Since ornithine can be metabolized to putrescine via ornithine decarboxylases, ornithine is produced by C. aerofaciens but depleted in co-culture with E. coli/K. aerogenes, it is highly likely that cross-fed ornithine is further metabolized to putrescine in these cases. Abundances of enzymes involved in amine synthesis cannot explain the detected concentrations of agmatine, putrescine and histidine. Asterisks indicate hits. IPA, indole-3-propionic acid; IAA, indole-acetic acid; GABA, γ-aminobutyric acid; AABA, α-aminobutyric acid.
Next, we compared metabolite abundances in co-cultures to expected values on the basis of mono-culture concentrations and relative species abundances under an additive model (Fig. 4b; Methods). We identified 267 out of 2,600 instances where a metabolite was differentially abundant in a given species pair (Padj < 0.05, FDR-corrected two-sided Welch’s t-test, log2(abs(fold change)) >0.5 and minimum observed or expected concentration >50 µM). In 73 cases, the observed concentrations were below expected, which indicates either competition for precursor metabolites or the partner species consuming the produced metabolite (cross-feeding). In the remaining 194 cases, concentrations were higher than expected, indicating upregulation of metabolic activity due to species–species interactions, resource partitioning among co-culture members or emergent metabolism.
Among the emergent metabolites is γ-aminobutyric acid (GABA), a neurotransmitter and key effector in the gut–brain axis65. Although only produced at low levels in mono-cultures, it emerged as an abundant metabolite in a set of co-cultures (Extended Data Fig. 7a,d,e), many of them involving B. uniformis, a known GABA producer66. Similarly, levels of indole-acetic acid (IAA), a key microbial metabolite affecting the immune system26 and cancer therapy success67, were boosted in several co-cultures involving C. difficile (Extended Data Fig. 7b). This observation is supported by recent findings that cross-feeding interactions are key to producing health-relevant indole metabolites68,69.
Notable emergence was also detected for biogenic amines, including polyamines, which are produced from amino acid precursors, with important consequences for the host62,63,70 (Fig. 4c). Agmatine emerged in co-cultures of E. coli with B. uniformis, S. copri, Parabacteroides merdae, A. rectalis and B. thetaiotaomicron. Agmatine production is known to be induced by acid stress71,72,73, consistent with media acidification by Bacteroidetes (Extended Data Figs. 4b and 7c). Here, putrescine emerged in co-cultures of C. aerofaciens with E. coli and K. aerogenes, and the same conditions showed evidence for cross-feeding of ornithine produced by C. aerofaciens (Fig. 4d). Ornithine is converted to putrescine by decarboxylation (Fig. 4e), and it is therefore likely that the emergence of putrescine is due to cross-feeding of its precursor. Furthermore, histamine production by K. aerogenes was boosted above baseline by a set of partner species including B. thetaiotaomicron and S. copri. Cadaverine was produced by both E. coli and K. aerogenes, but this baseline production was not modulated in any co-culture. However, co-cultures with S. copri contained acetyl-cadaverine, suggesting that S. copri modifies cadaverine produced by E. coli and K. aerogenes. Acetylation neutralizes the positive charge of polyamines with potential effects on bacterial physiology74,75.
We next investigated if the changes in amine production can be explained by changes in enzyme abundance. We Identified no strong expression changes that correlate with the observed increases in amine production (Fig. 4f), indicating that these phenomena originate from the post-translational or metabolic level. A notable exception is the ~9-fold upregulation of E. coli SpeF in the presence of C. aerofaciens, which correlated with an increase in putrescine in the co-culture. However, multiple other co-culture partners caused a similar (albeit weaker) upregulation of SpeF without concurrent putrescine production (Fig. 4e,f). These results suggest that amine metabolism in the gut is emergent and highly dependent on the nutritional environment. Although species such as E. coli and K. aerogenes clearly possess the genetic repertoire to produce a range of amines at high concentrations, this does not happen in all conditions, even if the precursors are abundant.
We also noted numerous interactions involving fermentation end products such as succinate, SCFA and BCFA (Extended Data Fig. 7f). Propionic acid was depleted in several co-cultures, but also surprisingly emerged in a small number of cases, three of which involved L. saccharolytica and a Bacteroidete. Succinate was depleted and butyrate emerged in several co-cultures of Clostridia with Bacteroides, in accordance with proteomic changes coherent with acetate and succinate cross-feeding (Fig. 3d). Overall, these results underline the emergent and complex nature of communal metabolism and provide a framework for identifying potential metabolic interactions through comparative metabolomics.
Narrow amino acid preferences indicate niche partitioning
Gut bacteria obtain amino acids from proteins/peptides in partially digested food76 and from host-produced mucin77, which in turn impact host amino acid status78. Many gut bacteria secrete proteases to digest peptides in the environment, thereby releasing a mix of amino acids79,80, yet gut bacteria were found to often have a narrow preference for amino acids78. Furthermore, amino acid auxotrophies are common among gut bacteria81,82 and amino acids have been proposed as prebiotics83. Still, substantial knowledge gaps remain around communal metabolism of amino acids. We therefore next focused on the metabolism of proteinogenic amino acids.
We determined the concentrations of free amino acids in the supernatant of our 608 co-culture and mono-culture samples. We found that mono-cultures of most species were depleted in none or very few amino acids (Fig. 5a). While the uptake and intra-cellular metabolism of small peptides is not captured by these data, it is apparent that, in terms of free amino acids, gut bacteria have a narrow preference/requirement for amino acids. The closely related species E. coli and K. aerogenes had a similar preference profile and depleted lysine, serine, threonine and aspartate. However, the two closely related species C. difficile and C. sporogenes had distinct and broad profiles overlapping in serine and threonine only. Other species had notably narrow and distinct preference profiles, with, for example, C. aerofaciens selectively depleting arginine and L. saccharolytica depleting serine.
a, A heat map illustrating the concentrations of free amino acids in mono-cultures versus fresh mGAM medium. Colours indicate the log2-transformed fold change. The numbers in the heat map indicate mean concentrations in millimoles per litre (n ≈ 16 biological replicates). b, A comparison of expected amino acid concentrations based on mono-cultures, relative abundances and co-culture ODs, with those observed in the co-cultures. Colours denote statistically significant interactions (abs(log2(fold change)) >0.5, minimum predicted or observed concentration >1 mM). The line represents the expected x–y relationship. c, The amino acid exchange network reconstructed using the data on amino acids unexpectedly depleted in co-cultures (identified in b), where donor and recipient species could be assigned (Methods). Ribbon widths reflect the number of exchanged amino acids. d, A heat map illustrating amino acid concentrations across mono- and co-cultures involving C. difficile and different Bacteroidetes (S. copri, P. merdae and P. vulgatus). Asterisks denote significant interactions (refer to b). The accumulation of a group of amino acids in the Bacteroidetes mono-culture compared with fresh mGAM medium, but their absence in both C. difficile mono-culture and co-cultures, indicates that these are probably consumed by C. difficile.
This pattern could indicate niche partitioning in the gut community, in a scenario where extracellular proteins/peptides are digested collectively and specific released amino acids are used by different species. To investigate this, we compared observed amino acid concentrations in the co-cultures to expected values on the basis of the absolute abundance of each species and the observed consumption/release pattern observed in mono-culture (Fig. 5b). Out of 1,976 potential amino acid–species pair interactions, we detected 187 cases where the observed concentrations differed from the expected (Padj < 0.05, FDR-corrected two-sided Welch’s t-test, abs(log2(fold change)) >0.5, minimum predicted or observed concentration of 1 mM). In all but six cases, the amino acid decreased, suggesting that one of the species is consuming amino acids released by the other.
In 156 cases, we could predict the direction of amino acid flow on the basis of the consumption/release patterns in the mono-culture, resulting in the metabolite exchange network shown in Fig. 5c. K. aerogenes, E. coli, C. sporogenes, C. difficile and B. thetaiotaomicron were overall receivers of amino acids. Serine, arginine and leucine stood out as being exchanged the most (30, 17 and 16 pairs, respectively). Notably, the opportunistic pathogen C. difficile, with a relatively broad amino acid uptake pattern, received amino acids from a range of Bacteroidetes (Fig. 5d). Our data thus show that amino acids obtained by proteolysis are divided amongst co-culture members with narrow-range requirements indicating both niche partitioning and nutrient sharing.
Regulation of orthologous genes is highly divergent
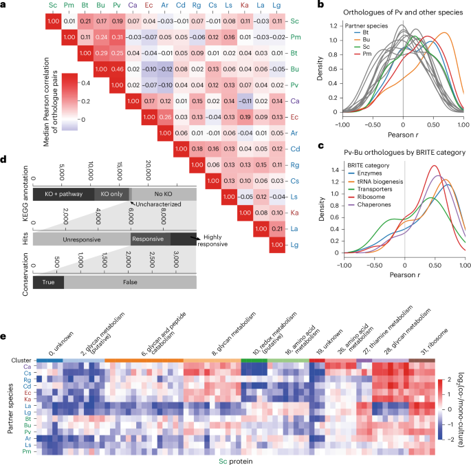
Our analyses revealed complex interactions at the level of growth, protein expression and metabolism. We next set out to leverage the data for functional and comparative genomics. Taking advantage of the evolutionary diversity of the dataset, we investigated the extent to which the regulatory responses of orthologues to partner species are conserved.
We used Orthofinder84 to identify pairs of orthologous proteins and computed Pearson correlation between their abundance changes across co-culture conditions. In the cases of distantly related species pairs, we observed virtually no correlation between orthologue expression profiles (Fig. 6a). Only closely related species showed notable correlation, for example, E. coli–K. aerogenes (r = 0.19), L. acidophilus–L. gasseri (r = 0.21) and Bacteroides pairs. Exemplarily focusing on the species P. vulgatus, orthologue pairs with B. uniformis and B. thetaiotaomicron exhibited median correlations of 0.46 and 0.25, respectively (Fig. 6b). The B. uniformis–P. vulgatus correlation was unexpectedly strong since the more closely related B. uniformis–B. thetaiotaomicron pair showed a weaker correlation. For the former pair, we noted distinct correlation patterns for different classes of proteins, with enzymes and transporters showing the tightest and weakest correlations, respectively (Fig. 6c).
a, The regulation of orthologues in response to other species is conserved only amongst closely related species. Median Pearson correlation coefficients between orthologue pairs of species pairs. The analysis was restricted to single-protein orthologue pairs, reliably detected proteins (<4 missing) and strongly changing proteins (sum(abs(log2(fold change))) >2). b, The distributions of Pearson correlation coefficients of orthologue pairs between P. vulgatus and other species. Only closely related Bacteroidetes species (highlighted in colours) show a shift towards positively correlated expression profiles, indicating similar expression patterns. c, The different functional categories of proteins displayed different levels of conservation in their expression profiles. Enzymes and transporters were the most similar, while ribosomal proteins were less similar and transcription factors displayed a broader distribution. d, From top to bottom: barplot illustrating the status of KEGG annotation across the dataset, responsiveness of proteins with uncharacterized KOs or without an assigned KO term, and conservation for responsive and common responsive proteins without a KO term. Conservation was defined as eggNOG OG present in >70% of bacterial species. This highlights the very large number of responsive and common responsive proteins without any functional annotation. The approximately 1,800 proteins therein, with strong conservation across bacteria, are priority unstudied genes in the context of communal gene expression. e, A clustered heat map showing a selection of highly regulated S. copri proteins. Several clusters are made up of proteins with similar functions indicating that co-expression clustering can inform protein function. Many clusters contain only genes with no existing functional annotations. Hierarchical clustering was performed using the Euclidean distance metric and the Ward method. The colour scale was clipped at −2, 2. The numbers at the top indicate the cluster ID (see Supplementary Tables 9 and 10 for all clustering results).
Although some studies have compared expression profiles of orthologous genes at the transcriptome level, for example, refs. 85,86,87, the evolution of protein abundances remains understudied. Our results indicate that the condition-specific regulation of protein expression is highly variable and even closely related species execute different expression profiles in response to the same partner species. This could point to both functional diversification at the protein level (homologous proteins performing different functions and therefore being regulated differently) and at the species level (species reacting differently to a similar environment as it affects them differently owing to metabolic or cellular differences). The divergent regulation of orthologous proteins in gut bacteria thus highlights the need to account for interspecies interactions in understanding protein and organismal functions.
Poorly characterized proteins are responsive in co-culture and cluster according to function
The interpretation of gene expression data depends on the availability and quality of functional annotation of proteins. However, a large fraction of bacterial genes, even in relatively well-studied gut bacterial species, remains functionally unannotated. In our set of species, 52% of proteins in the genome and 35% of the measured proteome were not annotated to a KEGG Orthology (KO) term or were annotated to an uncharacterized KO (Fig. 6d). This ‘genetic dark matter’ presents an enormous blind spot in omics studies1,88,89. Overall, 34% of these poorly characterized proteins were responsive (at least one hit) or common responsive (at least four hits) in our dataset. Out of the poorly annotated but responsive proteins, 21% (n = 652) were conserved across bacteria (data from eggNOG; Methods), indicating a key physiological role in the community context. This approach therefore enables the prioritization of unstudied genes for further, focused experiments.
We next used an unsupervised clustering approach to group proteins with similar expression profiles. Out of 473 clusters across all species, 230 (49%) were enriched in at least one KEGG pathway, and 362 clusters (77%) contained at least one gene pair that shared a genomic neighbourhood. These findings indicate that this approach can identify groups of proteins with related biological functions.
To explore the use of systematic co-culture proteomics for functional genomics, we focused on S. copri, an abundant yet understudied gut microbe negatively correlated with Western diet90. From 44 clusters in total, we selected a subset of smaller clusters with highly coherent and diverse expression profiles (Fig. 6e and Extended Data Fig. 8). Some of these contained genes clearly attributable to specific functions, such as cluster 26 which contained arginine biosynthesis genes upregulated in co-culture with C. aerofaciens, cluster 27 which contained thiamine biosynthesis genes upregulated in a range of co-cultures, or cluster 31 which contained ribosomal proteins. In some clusters, annotated proteins clustered with uncharacterized ones, suggesting shared function. For example, cluster 28 contained several poorly characterized carbohydrate metabolism genes together with xylan- and sialate-metabolizing enzymes in the same genomic neighbourhood. However, many clusters showed no existing high-quality functional annotation for any proteins. For example, cluster 19 contains three neighbouring genes and was strongly downregulated in co-culture with C. sporogenes and others. This case study illustrates the potential of using systematic (meta-)proteomics for co-expression analysis and functional genomics. Full information on clusters across all species is available in Supplementary Tables 9 and 10. An interactive shiny app to explore the clustered expression profiles of all species is available via shiny apps at https://stephan-kamrad.shinyapps.io/co-culture_proteomes/.
Discussion
A key aspect of community ecology is the emergence of collective functions. Our systematic study enabled expansion of the cases of emergent metabolism previously observed in gut bacterial communities, for example, in the case of bile acids91 or carbohydrate metabolism19. Our findings include sequential metabolism, for example, acetyl-cadaverine production in E. coli–S. copri co-cultures, and activation of a secondary metabolic pathway, for example, the stimulation of agmatine in E. coli by some Bacteroidetes. We also identify candidate cross-fed metabolites as those depleted in co-cultures of species with complementary production–consumption profiles, for example, ornithine being specifically depleted in C. aerofaciens–K. aerogenes co-cultures. Together, we demonstrate that metabolomics of combinatorial co-cultures is a promising strategy for identifying metabolic interactions and cometabolism.
The observed metabolic interactions are closely intertwined with the proteome, evident in the strong enrichment of enzymes and transporters among the responsive proteins. Some metabolic changes correlated directly with enzyme abundances, for example, GABA synthesis in Bacteroides and arginine biosynthesis in response to the arginine consumer C. aerofaciens. In other cases, metabolic changes appear to occur without changes in enzyme abundance, for example, polyamine synthesis. This is congruent with pathways being regulated by either enzyme availability (enzyme control) or by metabolite availability (metabolic control). Thus, the proteome and metabolome serve as complementary readouts, with enzyme regulation data indicative of metabolic changes directed by the cellular regulatory machinery. In the case of C. difficile interactions with Bacteroides, our comprehensive dataset captures interactions relating to starch metabolism, SCFA and succinate cross-feeding, sharing of amino acids and modulation of pH. This multiplicity of interactions, each depending on nutrient availability/media composition, explains the diversity of interaction types observed in these species in literature14,55,56,57,58,92. Our results thus exemplify how the functional manifestation of the genetic repertoire is plastic and dependent on the community context.
Omics of in vitro cultures have resulted in deep insights into the biology of a few model bacteria such as E. coli and Bacillus subtilis. However, many abundant and prevalent species remain massively understudied. Beyond relatively well annotated protein classes such as enzymes, the lack of functional annotation represents a major hurdle to the interpretation of omics data from non-model bacterial species and communities including them. In our dataset, more than a third of genes were not annotated to a KO term. If large proteomic datasets are available, covariation analysis can be a powerful way of gene functional annotation, which at least in human93 and yeast94, outperforms other strategies of functional annotation of unknown protein function, and is a particularly attractive strategy for annotating gene function in species that are difficult to manipulate genetically. We have here shown that systematic co-culture proteomics cluster into functionally enriched sets of proteins. At the same time, our case study of S. copri shows that many strongly and specifically regulated protein clusters are entirely unannotated to date, thereby identifying priority unstudied genes in the community context. Our co-culture proteomics data is thus a useful complementation to other current systematic functional genomics efforts in the microbiome space, for example, involving forward genetic screens through transposon mutagenesis95,96.
Taken together, our data open a molecular window into bacterial interactions with implications for functional genomics and for engineering community metabolism.
Methods
Cultivation of bacteria and sample collection
Bacterial isolates were obtained from culture collections (Supplementary Table 1). All cultures were grown statically at 37 °C in an anaerobic polyvinyl chamber (Coy Instruments) filled with 2.5% H2, 12% CO2 and balance N2. Cultures were grown in mGAM, produced by Nissui Pharmaceuticals and obtained from HyServe, prepared according to the instructions from the manufacturer and sterilized by autoclaving. From glycerol-preserved cryostocks, 10 ml cultures were grown in screw-top tubes for 1 or 2 days. Cultures were then diluted 100-fold into 10 ml of fresh media and incubated again for 1 day. The OD at 600 nm of each culture was measured and a dilution was prepared. Using a 96-channel pipetting robot, diluted cultures were combined in all possible pairs in 96-well deep-well plates at an initial OD of 0.05 and a volume of 1.4 ml. Columns 9–12 of each plate were used for mono-culture controls, which had the same volume and initial OD. Plates were sealed with a breathable film and incubated for 24 h.
Plates were then removed from the anaerobic chamber, cultures were mixed well and 100 μl was transferred into a fresh 96-well plate, which was used to measure the absorbance at 595 nm (OD) with a microplate reader (note that the resulting values are not directly comparable to OD values obtained with a standard spectrophotometer). The remaining cultures in the deep-well plates were then centrifuged (5 min, 3,200g) and three aliquots (80 μl each) of supernatant were collected for metabolomic analysis. The rest of the supernatant was discarded and 1 ml of water was added to wash off residual media from the cell pellet. Plates were shaken briefly before centrifuging again with the same settings. The supernatant was discarded and cell pellets frozen at −80 °C until processing for proteomics.
Proteomics sample preparation
Proteomics samples were prepared on the basis of a previously established high-throughput protocol94, with a few key modifications. An aqueous lysis buffer with the following composition was freshly prepared: 7 M urea, 100 mM ammonium bicarbonate, 24 mM Tris–HCl, 2.4 mM MgCl2 and 122 units ml−1 benzonase (Sigma-Aldrich). A small amount of glass beads and 200 μl of lysis buffer were added to each pellet and the plates were sealed with rubber mats. Cells were lysed using beat beating (2× 5 min, 1,500 rpm), followed by a brief centrifugation and incubation for 20 min at 37 °C in a water bath (for benzonase digestion). For reduction-alkylation, 20 μl of 55 mM dithiothreitol was added, plates were mixed briefly and incubated at 30 °C for 1 h, followed by 20 μl of 120 mM iodoacetamide, brief mixing and 30 min at room temperature in the dark. Then, 450 μl of 0.1 M ammonium bicarbonate was added, plates were mixed briefly and centrifuged for 5 min at 3,220g to clear the extract from cell debris.
Using an automated workflow on a liquid handling robot and the previously obtained OD measurements of each culture, 0.72 OD units of extract were transferred to a fresh deep-well plate and adjusted to a final volume of 500 μl using an aqueous solution of 2 M urea and 0.1 M ammonium bicarbonate. This ensured an approximately even input biomass for all samples, while minimizing the time that live bacterial cells are handled aerobically before lysis and denaturation.
For digestion, 10 μl of trypsin/LysC mix (Promega, cat. no. V5072, prepared according to instructions from the manufacturer) was added to each sample, with subsequent incubation at 37 °C with shaking for 17 h. Digestion was stopped by adding 25 μl of 25% formic acid. Solid phase extraction in a 96-well format was used to clean up the samples. SPE plates (BioPureSPE PROTO C18 MACRO, Nest Group, cat. no. HNS S18V-L) were first conditioned with methanol, followed by buffer A (50% acetonitrile in water) twice and buffer B (water with 0.1% formic acid) twice, using a volume of 200 μl per well throughout. The entire digest was then loaded and washed three times with buffer B before eluting with 110 μl of buffer A three times. Samples were dried in a concentrator (Savant SPD300DDA) at 35 °C for approximately 6 h. Samples were reconstituted in 40 μl of buffer B and peptide concentrations were determined using a fluorometric assay (Pierce Quantitative Fluorometric Peptide Assay, ThermoFisher, used according to manufacturer’s instructions).
Proteomics data acquisition
Liquid chromatography–mass spectrometry (LC–MS) analysis was performed on an Evosep One system coupled to a Bruker timsTOF Pro 1 mass spectrometer. In total, 200 ng of peptides was loaded on Evotip Pure tips according to the manufacturer’s protocol. Liquid chromatography was carried out using the Evosep 100 SPD LC method (11.5-min gradient) with an EV1109 performance column (ReproSil Saphir C18, 8 cm × 150 µm, 1.5 µm beads by Dr Maisch) at 40 °C, coupled to a 10-µm ZeroDeadVolume captive spray emitter. Data were collected over an m/z range of 100–1,700 for mass spectrometry on the timsTOF Pro instrument using an accumulation and ramp time of 100 ms. The ion mobility range was set 0.85–1.27 Vs cm−2. DIA-PASEF scans used a cycle time of 0.95 s. Mobility windows included 21 mass steps per cycle with a 25 Da mass width. The collision energy was decreased as a function of the ion mobility from 20 eV (1/K0 of 60 Vs cm−2) to 59 eV (1/K0 of 1.6 Vs cm−2).
Proteomics data analysis
Proteomics raw data were analysed in two stages using DIA-NN v1.8.2 beta 27 (refs. 46,97). In stage 1, all samples were searched against an in silico predicted library generated from the proteome fasta files of all species (obtained from Uniprot98) and a fasta file of common contaminants (crap.fasta, https://www.thegpm.org/crap/). DIA-NN was called from the command line using the following options: --qvalue 0.01 --matrices --gen-spec-lib --predictor --fasta-search --min-fr-mz 200 --max-fr-mz 1800 --met-excision --cut K*,R* --missed-cleavages 1 --min-pep-len 7 --max-pep-len 30 --min-pr-mz 300 --max-pr-mz 1800 --min-pr-charge 2 --max-pr-charge 3 --unimod4 --window 18 --mass-acc 15 --mass-acc-ms1 15 --smart-profiling --pg-level 1.
Data from stage 1 were used to assess sample quality. Out of 768 samples, 106 samples were excluded because they had fewer than 4,000 precursor identifications or more than 10% of identified precursors originated from species other than those expected in the sample. We furthermore excluded all remaining samples (n = 46) containing the species Bifidobacterium longum subspecies longum as very few precursors from this species were detected across the dataset, most probably because of the low growth rate of this species and a contamination of the pre-culture. Another eight samples were excluded as these showed abnormally high ODs compared with the other replicates, probably indicating contamination. A total of 608 samples were included for further analysis.
In stage 2, one DIA-NN call was performed per species, searching all samples containing the species against a predicted spectral library for that species only. That is, each co-culture sample was analysed in two separate DIA-NN calls, one for each species. Options were as above, except that we enabled ‘Match Between Runs’, which performs a two-pass search, the second of which with a subsetted library of precursors detected in at least one sample. Peptide reports in parquet format were then further processed in Python and R by removing precursors with Q.Value >0.01, Global.Q.Value >0.01, Quantity.Quality <0.85 and Precursor.Quantity <10,000. Precursors not identified in mono-culture were removed. Non-proteotypic peptides were removed (including those matching to more than one protein within the species, as well as those matching to a protein from another species in the sample). We also removed a small number of peptides which were detected consistently (in more than three cases) in the mono-cultures of the other species in the sample. Finally, precursors were excluded if their CV across the mono-culture replicates was greater than 0.5, indicating strong technical or biological noise.
After precursor filtering, the normalized quantUMS99 precursor quantities computed by DIA-NN (column ‘Precursor.Normalised’) were log2-transformed and renormalized using cyclic loess normalization as implemented in limma100 using default options. Protein quantities were computed with the maxLFQ algorithm101 as implemented in the DIA-NN R package after transforming back to normal (that is, not log2) scale. A small number of proteins with a CV >0.5 across the mono-culture replicates were excluded. Protein-level summary statistics were computed and statistical analysis was performed with limma by fitting a linear model to the data (using the lmFit function), defining contrasts as each co-culture versus the mono-culture, and using empirical Bayes to obtain moderated t-statistics where standard errors were moderated towards a trend using eBayes(trend=True). A protein was considered quantified in a given co-culture condition if it was measured in at least two replicates in co-culture and six replicates in mono-cultures, with at least two matching peptides. Quantified proteins with Padj < 0.05 and abs(log2(fold change)) >0.5 were considered hits.
Determination of species abundances
We used the peptide report from stage 1 (above), filtered for proteotypic peptides (across all species) and q value and Quantity.Quality filters as before. For each species, highly complete precursors were selected (identified in >90% of samples) and missing values imputed using median imputation. The sum of non-normalized precursor quantities (column Precursor.Quantity) was used as proxy of relative species abundance, which was divided by the same value obtained for the mono-culture of that species to correct for the fact that an identical amount of injected peptides will produce different intensity sums for each species (for example, owing to the quality of the annotated proteome or physicochemical peptide properties). For each co-culture sample, the quantities obtained for each species were divided by the sum of both to obtain relative abundances for each sample. These were then scaled by the total OD600 of the co-culture to obtain absolute abundances of each species in the co-culture in OD units.
Benchmark experiment
To test for potential artefacts introduced by matrix effects, mono- and co-cultures of C. difficile, B. thetaiotaomicron and A. rectalis were grown in 50 ml mGAM under otherwise identical conditions to those described above. Cells were pelleted (3,200g, 20 min, 4 °C) and resuspended in the required volume of water to obtain a cell suspension with an OD of 7.2. A volume corresponding to 1.5× of the mono-culture OD units (1.25 for C. difficile, 3.4 for A. rectalis and 5.3 for B. thetaiotaomicron) was aliquoted in quadruplicates into a 96-deep-well plate (this mirrors the original screen which used 1.5 ml culture volume). Co-cultures were treated in the same way corresponding to the co-culture OD (aliquoting 4.2 OD units for C. difficile and A. rectalis and 5.1 OD units for A. rectalis and B. thetaiotaomicron). Co-extraction controls were prepared by mixing mono-culture cell suspensions in the appropriate ratio (derived from the relative abundance observed in the main screen, 3:7 for C. difficile:A. rectalis and 9:1 for A. rectalis:B. thetaiotaomicron). The plate was then centrifuged to collect the cells and stored at −80 °C. Samples were then prepared as described above. After sample preparation, a pool of mono-culture samples was used to create the comeasurement samples, by mixing samples in the same ratio as stated above. Data were acquired on the same instrument and method as for the main experiment.
pH measurements
High throughput colourimetric pH estimations were conducted as described previously102, with slight modifications. In brief, a 21-point pH calibration curve between pH 4.03 and 8.08 was prepared in mGAM and the pH of each calibrant was measured using a micro pH meter (ThermoScientific 8220BNWP). Then, 10 μl of 10 mg ml−1 litmus dye was added to 50 μl of each calibrant, as well as supernatant samples, in half-area flat-bottom plates (Greiner, cat. no. 675801). Full absorption spectra (350–800 nm with a 5 nm step-size) of three replicates of each point in the calibration curve were acquired on a Varioskan (ThermoScientific VL0000D0) and used to determine the isosbestic point (the wavelength corresponding to minimum absorption variance across calibrants and the wavelength corresponding to maximum absorbance variance across the calibrants). Absorbance measurements at these two wavelengths (430 nm and 585 nm, respectively) were acquired for all calibrants and test samples. A sigmoidal curve fitted using the absorbance ratio (absorbance at 430 nm:absorbance at 585 nm) and calibrant pH was used to estimate supernatant sample pH.
Prediction of responsive proteome fraction
The multiple linear regression model was built with scikit-learn. Features were centred and scaled using the scale from sklearn.preprocessing. Linear regression was performed with LinearRegression from the sklearn.linear_model. Cross-validation was performed using LeaveOneOut from the sklearn.model_selection. Default settings were used throughout.
Metadata and genomic analysis
Functional annotation
KEGG annotations for protein sequences were retrieved with the GHOST Koala tools (v2.0) via the web interface. EggNOG annotations for protein sequences were obtained using the eggNOG mapper v2.1.12103 via the web interface. Genomes were retrieved from sources listed in Supplementary Table 1 and gene locations were identified using tblastn104,105. The conservation of proteins across bacteria was computed using data downloaded from eggNOG (v5.0)103. Specifically, the table of proteins assigned to each eggNOG orthologous group (OG) (/download/eggnog_5.0/per_tax_level/2/2_members.tsv.gz) was used to count the number of species in which a given OG is present and this number was divided by the total number of bacteria in the database (5090, see file e5.taxid_info.tsv in the same folder). A protein was considered conserved if it was present in more than 70% of species.
Enrichment analyses
Fisher’s exact test as implemented in the scipy.stats module was used to test for significant enrichment. All measured proteins (of the respective species) were used as the background set. Enrichment was quantified as (hit proteins annotated to term/all hit proteins)/(background proteins annotated to term/background proteins).
Clustering
Clustering was performed on log2-transformed fold-change data (co-/mono-culture). For clustering, proteins with more than three missing values were removed. We also excluded proteins which showed very little response across conditions (sum(abs(log2(fold change))) <2). Remaining missing values were imputed with zero. Hierarchical clustering was performed with the Euclidean distance metric and Ward linkage method, as implemented in AgglomerativeClustering from the scikit-learn sklearn.cluster module. The number of clusters was set to the number of proteins divided by 20.
Orthologue analysis
Orthologues were identified using OrthoFinder v2.5.584 with default settings using protein sequences as input. To compute distributions of orthologue expression profile correlations, the OrthoFinder output for each species pair was filtered to only include single-protein ortho-groups and only those where proteomics data was available for both proteins. Pearson correlation was used to compute the similarity of two orthologues’ expression profiles across co-culture conditions. Phylogenetic distances between species were computed on the basis of the previously generated tree using the cophenetic.phylo function of the ape R package106.
Quantitative flow cytometry
Cells were stained to distinguish gram-positive and negative cells by flow cytometry107. Cells from 1 ml of overnight culture were collected by centrifugation (5 min, 8,000g), washed in 1 ml 1 M KCl, resuspended in 400 µl of 4% formaldehyde diluted in 1 M KCl, and incubated on ice for 30 min to fix the cells. The cell suspension was then centrifuged and the pellet was washed once with 1 M KCl. Cells were resuspended in 300 µl of 1 M KCl and stored at 4 °C until analysis. For staining, the samples were first diluted to OD 0.5 in 300 µl of 1 M KCl, followed by the addition of 4 µg ml−1 Vancomycin BODIPY FL Conjugate (Invitrogen, cat. no. V34850) and 15 min incubation at 30 °C in the dark. Cells were collected by centrifugation and resuspended in 300 µl of phosphate-buffered saline in polystyrene tubes for flow cytometry.
Samples were run on a BD LSRFortessa cell analyser using the BD FACSDiva software (v9.0.1) with the following settings: slow speed acquisition mode, laser 488 nm and the Blue530, forward scatter (FSC) and side scatter (SSC) filter for acquisition. Fcs files were analysed with FlowJo (v10.9.0) gating the cell population in the FSC-H/SSC-H plot, following a singlet gating on SSC-H/SSC-A plot and gating in the in a Blue530-H/FSC-H dimensions for discriminating gram-positive (C. difficile) and gram-negative (Bacteroidetes, E. coli) bacterial cells (Extended Data Fig. 3). The same samples were used for cell counting using the bacteria counting kit (Invitrogen, cat. no. B7277) following the manufacturer’s protocol. Fixed cells were diluted to obtain a sufficient signal in the bead gate upon flow cytometry analysis and stained with Sytox so that the cells could be discriminated from the beads using the Blue530/30 and FSC filters (Extended Data Fig. 3).
B. thetaiotaomicron sus mutant
Escherichia coli S17λpir was grown in Miller’s lysogeny broth (LB; Corning) supplemented with ampicillin (100 μg ml−1) when required and incubated at 37 °C with 180 rpm shaking. Genetic constructions were made in the B. thetaiotaomicron VPI-5482Δtdk background, developed for a two-step selection procedure of unmarked gene deletion by allelic exchange108. All primers used in this study are listed in Extended Data Fig. 6a and were designed de novo on the basis of the VPI-5482 reference genome using SnapGene to enable Gibson assembly into the suicide vector pLGB13. Allelic exchange primers consisted of a gene-specific region (~25–35 bp) and a 5′ overlapping sequence (15–20 nucleotides), resulting in total primer lengths of ~50–60 bp; vector-linearization primers were ~20 bp. Oligonucleotides were synthesized and supplied in liquid form by Merck (Sigma-Aldrich). Mutants were generated via allelic exchange using the suicide vector pLGB13109. Approximately 500 bp regions flanking the target gene were amplified by PCR using Phusion Flash High-Fidelity PCR Master Mix (ThermoFisher Scientific), and assembled with the plasmid backbone using Gibson assembly. The reaction mix, containing ISO buffer, T5 exonuclease, Phusion HF polymerase and Taq DNA ligase, was incubated at 50 °C for 35 min. The assembled plasmid was then introduced into E. coli S17 λpir, which served as the conjugation donor. For conjugation, exponentially growing cultures of donor and recipient were mixed at a 2:1 ratio and spotted on BHI medium agar (supplemented with 5 mg l−1 hemin, 2 g l−1 NaCOH3 and 1 g l−1 cysteine), followed by overnight incubation at 37 °C under aerobic conditions. The following day, the mix was plated on BHI agar supplemented with erythromycin (15 µg ml−1) to select for B. thetaiotaomicron transconjugants that had undergone the first recombination, and gentamicin (200 µg ml−1) to inhibit donor E. coli growth. Resulting colonies were cultured overnight in antibiotic-free BHI medium to facilitate plasmid loss, then plated on BHI agar containing anhydrotetracycline to counterselect against cells retaining the vector. Candidate deletion mutants were verified by colony PCR using flanking primers followed by Sanger sequencing.
Growth on single carbon sources was tested in M9 defined media containing a single carbon source, glucose or amylopectin (a branched polymer of glucose) (Extended Data Fig. 6b). M9 defined medium consisted of M9 salts (6 g l−1 Na2HPO4, 3 g l−1 KH2PO4, 0.5 g l−1 NaCl and 1 g l−1 NH4Cl), 0.246 g l−1 MgSO4·7H2O, 0.014 g l−1 CaCl2·2H2O, 50 mg l−1 cysteine, 5 mg l−1 hemin, 2.5 µg l−1 vitamin K3, 5 µg l−1 vitamin B12, 2 mg l−1 FeSO4·7H2O and 1 g l−1 carbon source (glucose or amylopectin). Amylopectin from maize was autoclaved and dialysed using 3.5 kDa MW membranes before use (Slide-A-Lyzer Dialysis Cassettes, ThermoScientific).
Metabolomics sample preparation
Supernatant was collected from cultures in a fresh 96-well plate and stored at −80 °C until further processing. For biogenic amine analysis, supernatants were diluted 1:10 in water in a final volume of 80 µl. For amino acid analysis, supernatants were diluted 1:100 in water in a final volume of 80 µl. For all other LC–MS methods, 80 µl of undiluted supernatant was used. (Diluted) supernatants were extracted by protein crash by adding 120 µl of extraction buffer (1:1 acetonitrile:methanol with 0.1% formic and 20 µM each of amoxicillin, caffeine, ibuprofen and donepezil as internal standards), mixing briefly by shaking (15 s, 1,500 rpm), incubating at 4 °C for approximately 30 min and then centrifuging (5 min, 3,200g, 4 °C). Then, 15 µl of cleared extract was removed into a fresh 384-well PCR plate for LC–MS analysis.
Metabolomics data acquisition
All metabolomics measurements were performed on an Agilent Infinity 1290 LC coupled to an Agilent 6470B triple quadrupole mass spectrometer with a JetStream ion source. Multiple reaction monitoring was used to monitor compound-specific precursor–fragment transitions (usually two per compound). A dilution series of a mixed analytical standards, water blanks, media blanks and a quality control sample (obtained from an E. coli culture, spiked with standard solution if required) were injected in regular intervals. Samples were injected in a random order. Amino acids were measured using a low-pH hydrophilic interaction chromatography (HILIC) method110,111. Short- and branched-chain fatty acids were measured without derivatization on a porous graphitic carbon column (Hypercarb, ThermoFisher)112. Organic acids were measured using a high-pH HILIC method113. Amines were measured using a shortened low-pH HILIC method adapted from ref. 114. Tryptophan metabolites and various other non-polar gut-specific metabolites were measured using a custom reverse-phase method. Further details, including a list of all transitions and method parameters is provided in Supplementary Table 6.
Metabolomics data analysis
Raw data were analysed using MassHunter Quantitative Analysis (v10.1). Compounds which were not detected in any of the samples or which had bad calibration curves, unacceptably high background signal or bad peak shapes were excluded from further analysis. Concentrations were estimated from peak areas using calibration curves obtained from serially diluted mixed standards. The data were further processed using custom scripts. Only samples matching those used in the proteomics experiment were taken forward for analysis, that is, samples which were removed from the proteomics analysis owing to suspected contamination or other reasons were also removed here.
Metabolomics statistical analysis
Identification of compounds produced by mono-cultures: To identify which species produces/consumes metabolites in mono-culture, significant differences in the mean concentrations across biological replicates between mono-culture and fresh mGAM were identified using FDR-corrected two-sided Welch’s t-test. For proteinogenic amino acids, significance was defined as Padj < 0.01 and abs(log2(fold change)) >1. For other compounds it was defined as Padj < 0.01, fold change >5 and minimum concentration in mono-culture >500 μM for SCFAs and >50 μM for all other compounds.
Interaction analysis: For each sample, metabolite concentrations were subtracted by the mean value obtained for fresh media to obtain concentration changes. For each co-culture sample the expected metabolite concentration was determined by randomly sampling one of the mono-culture concentrations, multiplying by the respective relative species abundance (absolute abundance in co-/mono-culture) and adding these to the baseline concentration in fresh media. An independent, two-sided Student’s t-test with FDR correction was used to compare expected to observed concentrations across the approximately four replicates. A significant interaction was called if Padj < 0.05, abs(log2(fold change)) >0.5 and a minimum observed or predicted concentration >50 µM (1 mM for amino acids). Amino acid donors and recipients (Fig. 5c) were assigned on the basis of the analysis described in the paragraph above.
Reporting summary
Further information on research design is available in the Nature Portfolio Reporting Summary linked to this article.
Data availability
The mass spectrometry proteomics data have been deposited to the ProteomeXchange Consortium and are available via the PRIDE partner repository at http://proteomecentral.proteomexchange.org (ref. 115) with dataset identifiers PXD055395 (main experiment) and PXD072524 (benchmark experiment). The proteomics data are available via our interactive web app at https://stephan-kamrad.shinyapps.io/co-culture_proteomes/. Targeted metabolomics raw data are available via Mendeley Data at https://doi.org/10.17632/8wsm6tkh6n.1 (ref. 116). Proteomics analysis code and intermediate files are available via Mendeley Data at https://doi.org/10.17632/6djkbgs22f.1 (ref. 117). Source data are provided with this paper.
References
Almeida, A. et al. A unified catalog of 204,938 reference genomes from the human gut microbiome. Nat. Biotechnol. 39, 105–114 (2021).
Gurbich, T. A. et al. MGnify Genomes: a resource for biome-specific microbial genome catalogues. J. Mol. Biol. 435, 168016 (2023).
Ma, B. et al. A genomic catalogue of soil microbiomes boosts mining of biodiversity and genetic resources. Nat. Commun. 14, 7318 (2023).
Chen, J. et al. Global marine microbial diversity and its potential in bioprospecting. Nature 633, 371–379 (2024).
Thompson, L. R. et al. A communal catalogue reveals Earth’s multiscale microbial diversity. Nature 551, 457–463 (2017).
Pasolli, E. et al. Accessible, curated metagenomic data through ExperimentHub. Nat. Methods 14, 1023–1024 (2017).
Fischbach, M. A. Microbiome: focus on causation and mechanism. Cell 174, 785–790 (2018).
Widder, S. et al. Challenges in microbial ecology: building predictive understanding of community function and dynamics. ISME J. 10, 2557–2568 (2016).
Diaz-Colunga, J., Catalan, P., Roman, M. S., Arrabal, A. & Sanchez, A. Full factorial construction of synthetic microbial communities. eLife 13, RP101906 (2024).
Weiss, A. S. et al. In vitro interaction network of a synthetic gut bacterial community. ISME J. https://doi.org/10.1038/s41396-021-01153-z (2022).
Venturelli, O. S. et al. Deciphering microbial interactions in synthetic human gut microbiome communities. Mol. Syst. Biol. 14, e8157 (2018).
Ishizawa, H., Tashiro, Y., Inoue, D., Ike, M. & Futamata, H. Learning beyond-pairwise interactions enables the bottom-up prediction of microbial community structure. Proc. Natl Acad. Sci. USA 121, e2312396121 (2024).
Ho, P.-Y., Nguyen, T. H., Sanchez, J. M., DeFelice, B. C. & Huang, K. C. Resource competition predicts assembly of gut bacterial communities in vitro. Nat. Microbiol. 9, 1036–1048 (2024).
Sulaiman, J. E. et al. Phocaeicola vulgatus shapes the long-term growth dynamics and evolutionary adaptations of Clostridioides difficile. Cell Host Microbe 33, 42–58 (2025).
Schäfer, M. et al. Metabolic interaction models recapitulate leaf microbiota ecology. Science 381, eadf5121 (2023).
Zhu, J. et al. Systematic pairwise co-cultures uncover predominant negative interactions among human gut bacteria. Microbiome 13, 161 (2025).
Garcia-Santamarina, S. et al. Emergence of community behaviors in the gut microbiota upon drug treatment. Cell 187, 6346–6357.e20 (2024).
van den Berg, N. I. et al. Emergent survival and extinction of species within gut bacterial communities. Preprint at bioRxiv https://doi.org/10.1101/2024.04.29.591619 (2024).
Culp, E. J. & Goodman, A. L. Cross-feeding in the gut microbiome: ecology and mechanisms. Cell Host Microbe 31, 485–499 (2023).
Gralka, M., Szabo, R., Stocker, R. & Cordero, O. X. Trophic interactions and the drivers of microbial community assembly. Curr. Biol. 30, R1176–R1188 (2020).
Coyte, K. Z., Schluter, J. & Foster, K. R. The ecology of the microbiome: networks, competition, and stability. Science 350, 663–666 (2015).
Coyte, K. Z. & Rakoff-Nahoum, S. Understanding competition and cooperation within the mammalian gut microbiome. Curr. Biol. 29, R538–R544 (2019).
Kost, C., Patil, K. R., Friedman, J., Garcia, S. L. & Ralser, M. Metabolic exchanges are ubiquitous in natural microbial communities. Nat. Microbiol. 8, 2244–2252 (2023).
Dalile, B., Van Oudenhove, L., Vervliet, B. & Verbeke, K. The role of short-chain fatty acids in microbiota–gut–brain communication. Nat. Rev. Gastroenterol. Hepatol. 16, 461–478 (2019).
Mann, E. R., Lam, Y. K. & Uhlig, H. H. Short-chain fatty acids: linking diet, the microbiome and immunity. Nat. Rev. Immunol. 24, 577–595 (2024).
Roager, H. M. & Licht, T. R. Microbial tryptophan catabolites in health and disease. Nat. Commun. 9, 3294 (2018).
Zhang, X., Li, L., Butcher, J., Stintzi, A. & Figeys, D. Advancing functional and translational microbiome research using meta-omics approaches. Microbiome 7, 154 (2019).
Chetty, A. & Blekhman, R. Multi-omic approaches for host–microbiome data integration. Gut Microbes 16, 2297860 (2024).
Wuyts, S. et al. Consistency across multi-omics layers in a drug-perturbed gut microbial community. Mol. Syst. Biol. 19, e11525 (2023).
Shetty, S. A. et al. Inter-species metabolic interactions in an in-vitro minimal human gut microbiome of core bacteria. npj Biofilms Microbiomes 8, 21 (2022).
Ojala, T., Kankuri, E. & Kankainen, M. Understanding human health through metatranscriptomics. Trends Mol. Med. 29, 376–389 (2023).
Messner, C. B. et al. Mass spectrometry-based high-throughput proteomics and its role in biomedical studies and systems biology. Proteomics 23, e2200013 (2023).
Dumas, T. et al. The astounding exhaustiveness and speed of the Astral mass analyzer for highly complex samples is a quantum leap in the functional analysis of microbiomes. Microbiome 12, 46 (2024).
Van Den Bossche, T. et al. The Metaproteomics Initiative: a coordinated approach for propelling the functional characterization of microbiomes. Microbiome 9, 243 (2021).
Zhao, J. et al. Data-independent acquisition boosts quantitative metaproteomics for deep characterization of gut microbiota. npj Biofilms Microbiomes 9, 4 (2023).
Pan, S. & Chen, R. Metaproteomic analysis of human gut microbiome in digestive and metabolic diseases. Adv. Clin. Chem. 97, 1–12 (2020).
Gómez-Varela, D. et al. Increasing taxonomic and functional characterization of host–microbiome interactions by DIA-PASEF metaproteomics. Front. Microbiol. 14, 1258703 (2023).
Xian, F. et al. Ultra-sensitive metaproteomics redefines the dark metaproteome, uncovering host-microbiome interactions and drug targets in intestinal diseases. Nat. Commun. 16, 6644 (2025).
Valdés-Mas, R. et al. Metagenome-informed metaproteomics of the human gut microbiome, host, and dietary exposome uncovers signatures of health and inflammatory bowel disease. Cell https://doi.org/10.1016/j.cell.2024.12.016 (2025).
Li, L. et al. Systematic metaproteomics mapping reveals functional and ecological landscapes of Ex vivo human gut microbiota responses to therapeutic drugs. Nat. Commun. 16, 9383 (2025).
Vega-Sagardía, M., Delgado, J., Ruiz-Moyano, S. & Garrido, D. Proteomic analyses of Bacteroides ovatus and Bifidobacterium longum in xylan bidirectional culture shows sugar cross-feeding interactions. Food Res. Int. 170, 113025 (2023).
Mahowald, M. A. et al. Characterizing a model human gut microbiota composed of members of its two dominant bacterial phyla. Proc. Natl Acad. Sci. USA 106, 5859–5864 (2009).
Sonnenburg, J. L., Chen, C. T. L. & Gordon, J. I. Genomic and metabolic studies of the impact of probiotics on a model gut symbiont and host. PLoS Biol. 4, e413 (2006).
Plichta, D. R. et al. Transcriptional interactions suggest niche segregation among microorganisms in the human gut. Nat. Microbiol. 1, 16152 (2016).
Meier, F. et al. Parallel accumulation-serial fragmentation (PASEF): multiplying sequencing speed and sensitivity by synchronized scans in a trapped ion mobility device. J. Proteome Res. 14, 5378–5387 (2015).
Demichev, V., Messner, C. B., Vernardis, S. I., Lilley, K. S. & Ralser, M. DIA-NN: neural networks and interference correction enable deep proteome coverage in high throughput. Nat. Methods 17, 41–44 (2020).
Wu, C. et al. Enzyme expression kinetics by Escherichia coli during transition from rich to minimal media depends on proteome reserves. Nat. Microbiol. 8, 347–359 (2023).
Knapp, B. D. et al. Metabolic rearrangement enables adaptation of microbial growth rate to temperature shifts. Nat. Microbiol. 10, 185–201 (2025).
Schmidt, A. et al. The quantitative and condition-dependent Escherichia coli proteome. Nat. Biotechnol. 34, 104–110 (2016).
Belliveau, N. M. et al. Fundamental limits on the rate of bacterial growth and their influence on proteomic composition. Cell Syst. 12, 924–944 (2021).
Koh, A., De Vadder, F., Kovatcheva-Datchary, P. & Bäckhed, F. From dietary fiber to host physiology: short-chain fatty acids as key bacterial metabolites. Cell 165, 1332–1345 (2016).
Fischbach, M. A. & Sonnenburg, J. L. Eating for two: how metabolism establishes interspecies interactions in the gut. Cell Host Microbe 10, 336–347 (2011).
Stickland, L. H. Studies in the metabolism of the strict anaerobes (genus Clostridium): The chemical reactions by which Cl. sporogenes obtains its energy. Biochem. J. 28, 1746–1759 (1934).
Richardson, A. J., McKain, N. & Wallace, R. J. Ammonia production by human faecal bacteria, and the enumeration, isolation and characterization of bacteria capable of growth on peptides and amino acids. BMC Microbiol. 13, 6 (2013).
Britton, R. A. & Young, V. B. Interaction between the intestinal microbiota and host in Clostridium difficile colonization resistance. Trends Microbiol. 20, 313–319 (2012).
Pereira, F. C. et al. Rational design of a microbial consortium of mucosal sugar utilizers reduces Clostridiodes difficile colonization. Nat. Commun. 11, 5104 (2020).
Tian, S. et al. A designed synthetic microbiota provides insight to community function in Clostridioides difficile resistance. Cell Host Microbe 33, 373–387 (2025).
Ambat, A. et al. Emergent metabolic interactions in resistance to Clostridioides difficile invasion. Preprint at bioRxiv https://doi.org/10.1101/2024.08.29.610284 (2024).
Foley, M. H., Cockburn, D. W. & Koropatkin, N. M. The Sus operon: a model system for starch uptake by the human gut Bacteroidetes. Cell. Mol. Life Sci. 73, 2603–2617 (2016).
Ferreyra, J. A. et al. Gut microbiota-produced succinate promotes C. difficile infection after antibiotic treatment or motility disturbance. Cell Host Microbe 16, 770–777 (2014).
Liu, Y. et al. Clostridium sporogenes uses reductive Stickland metabolism in the gut to generate ATP and produce circulating metabolites. Nat. Microbiol. 7, 695–706 (2022).
Nakamura, A. et al. Symbiotic polyamine metabolism regulates epithelial proliferation and macrophage differentiation in the colon. Nat. Commun. 12, 2105 (2021).
De Palma, G. et al. Histamine production by the gut microbiota induces visceral hyperalgesia through histamine 4 receptor signaling in mice. Sci. Transl. Med. 14, eabj1895 (2022).
Han, S. et al. A metabolomics pipeline for the mechanistic interrogation of the gut microbiome. Nature 595, 415–420 (2021).
Braga, J. D., Thongngam, M. & Kumrungsee, T. Gamma-aminobutyric acid as a potential postbiotic mediator in the gut-brain axis. npj Sci. Food 8, 16 (2024).
Otaru, N. et al. GABA production by human intestinal Bacteroides spp.: prevalence, regulation, and role in acid stress tolerance. Front. Microbiol. 12, 656895 (2021).
Tintelnot, J. et al. Microbiota-derived 3-IAA influences chemotherapy efficacy in pancreatic cancer. Nature 615, 168–174 (2023).
Wang, G. et al. Microbiota-derived indoles alleviate intestinal inflammation and modulate microbiome by microbial cross-feeding. Microbiome 12, 59 (2024).
Sinha, A. K. et al. Dietary fibre directs microbial tryptophan metabolism via metabolic interactions in the gut microbiota. Nat. Microbiol. https://doi.org/10.1038/s41564-024-01737-3 (2024).
Tofalo, R., Cocchi, S. & Suzzi, G. Polyamines and gut microbiota. Front. Nutr. 6, 16 (2019).
Gong, S., Richard, H. & Foster, J. W. YjdE (AdiC) is the arginine:agmatine antiporter essential for arginine-dependent acid resistance in Escherichia coli. J. Bacteriol. 185, 4402–4409 (2003).
Noack, J., Kleessen, B., Proll, J., Dongowski, G. & Blaut, M. Dietary guar gum and pectin stimulate intestinal microbial polyamine synthesis in rats. J. Nutr. 128, 1385–1391 (1998).
Richard, H. & Foster, J. W. Escherichia coli glutamate- and arginine-dependent acid resistance systems increase internal pH and reverse transmembrane potential. J. Bacteriol. 186, 6032–6041 (2004).
Limsuwun, K. & Jones, P. G. Spermidine acetyltransferase is required to prevent spermidine toxicity at low temperatures in Escherichia coli. J. Bacteriol. 182, 5373–5380 (2000).
Armalytė, J. et al. A polyamine acetyltransferase regulates the motility and biofilm formation of Acinetobacter baumannii. Nat. Commun. 14, 3531 (2023).
Zeng, X. et al. Gut bacterial nutrient preferences quantified in vivo. Cell 185, 3441–3456 (2022).
Belzer, C. Nutritional strategies for mucosal health: the interplay between microbes and mucin glycans. Trends Microbiol. 30, 13–21 (2022).
Li, T.-T. et al. Microbiota metabolism of intestinal amino acids impacts host nutrient homeostasis and physiology. Cell Host Microbe 32, 661–675 (2024).
Nguyen, T. T. H., Myrold, D. D. & Mueller, R. S. Distributions of extracellular peptidases across prokaryotic genomes reflect phylogeny and habitat. Front. Microbiol. 10, 413 (2019).
Caminero, A., Guzman, M., Libertucci, J. & Lomax, A. E. The emerging roles of bacterial proteases in intestinal diseases. Gut Microbes 15, 2181922 (2023).
Starke, S. et al. Amino acid auxotrophies in human gut bacteria are linked to higher microbiome diversity and long-term stability. ISME J. 17, 2370–2380 (2023).
Machado, D. et al. Polarization of microbial communities between competitive and cooperative metabolism. Nat. Ecol. Evol. 5, 195–203 (2021).
Beaumont, M. et al. Selective nourishing of gut microbiota with amino acids: a novel prebiotic approach?. Front. Nutr. 9, 1066898 (2022).
Emms, D. M. & Kelly, S. OrthoFinder: phylogenetic orthology inference for comparative genomics. Genome Biol. 20, 238 (2019).
Gelfand, M. S. Evolution of transcriptional regulatory networks in microbial genomes. Curr. Opin. Struct. Biol. 16, 420–429 (2006).
Junier, I. & Rivoire, O. Conserved units of co-expression in bacterial genomes: an evolutionary insight into transcriptional regulation. PLoS ONE 11, e0155740 (2016).
Price, M. N., Dehal, P. S. & Arkin, A. P. Orthologous transcription factors in bacteria have different functions and regulate different genes. PLoS Comput. Biol. 3, 1739–1750 (2007).
Thomas, A. M. & Segata, N. Multiple levels of the unknown in microbiome research. BMC Biol. 17, 48 (2019).
Vanni, C. et al. Unifying the known and unknown microbial coding sequence space. eLife https://doi.org/10.7554/eLife.67667 (2022).
Abdelsalam, N. A., Hegazy, S. M. & Aziz, R. K. The curious case of Prevotella copri. Gut Microbes 15, 2249152 (2023).
Collins, S. L., Stine, J. G., Bisanz, J. E., Okafor, C. D. & Patterson, A. D. Bile acids and the gut microbiota: metabolic interactions and impacts on disease. Nat. Rev. Microbiol. 21, 236–247 (2022).
Schumacher, J. et al. Proton-pump inhibitors increase C. difficile infection risk by altering pH rather than by affecting the gut microbiome based on a bioreactor model. Gut Microbes 17, 2519697 (2025).
Fischer, S. N. et al. hu.MAP3.0: atlas of human protein complexes by integration of >25,000 proteomic experiments. Mol. Syst. Biol. 21, 911–943 (2025).
Messner, C. B. et al. The proteomic landscape of genome-wide genetic perturbations. Cell 186, 2018–2034 (2023).
Tripathi, S. et al. Randomly barcoded transposon mutant libraries for gut commensals I: strategies for efficient library construction. Cell Rep. 43, 113517 (2024).
Voogdt, C. G. P. et al. Randomly barcoded transposon mutant libraries for gut commensals II: applying libraries for functional genetics. Cell Rep. 43, 113519 (2024).
Demichev, V. et al. dia-PASEF data analysis using FragPipe and DIA-NN for deep proteomics of low sample amounts. Nat. Commun. 13, 3944 (2022).
UniProt Consortium UniProt: the Universal Protein Knowledgebase in 2023. Nucleic Acids Res. 51, D523–D531 (2023).
Kistner, F., Grossmann, J. L., Sinn, L. R. & Demichev, V. QuantUMS: uncertainty minimisation enables confident quantification in proteomics. Preprint at bioRxiv https://doi.org/10.1101/2023.06.20.545604 (2023).
Ritchie, M. E. et al. limma powers differential expression analyses for RNA-sequencing and microarray studies. Nucleic Acids Res. 43, e47 (2015).
Cox, J. et al. Accurate proteome-wide label-free quantification by delayed normalization and maximal peptide ratio extraction, termed MaxLFQ. Mol. Cell. Proteomics. 13, 2513–2526 (2014).
Engevik, K. A. et al. A high-throughput protocol for measuring solution pH of bacterial cultures using UV–Vis absorption spectrophotometry. STAR Protoc. 4, 102540 (2023).
Huerta-Cepas, J. et al. eggNOG 5.0: a hierarchical, functionally and phylogenetically annotated orthology resource based on 5090 organisms and 2502 viruses. Nucleic Acids Res. 47, D309–D314 (2019).
Altschul, S. F., Gish, W., Miller, W., Myers, E. W. & Lipman, D. J. Basic local alignment search tool. J. Mol. Biol. 215, 403–410 (1990).
Camacho, C. et al. BLAST+: architecture and applications. BMC Bioinformatics 10, 421 (2009).
Paradis, E., Claude, J. & Strimmer, K. APE: analyses of phylogenetics and evolution in R language. Bioinformatics 20, 289–290 (2004).
Duquenoy, A. et al. Assessment of gram- and viability-staining methods for quantifying bacterial community dynamics using flow cytometry. Front. Microbiol. 11, 1469 (2020).
Koropatkin, N. M., Martens, E. C., Gordon, J. I. & Smith, T. J. Starch catabolism by a prominent human gut symbiont is directed by the recognition of amylose helices. Structure 16, 1105–1115 (2008).
García-Bayona, L. & Comstock, L. E. Streamlined genetic manipulation of diverse and isolates from the human gut microbiota. mBio https://doi.org/10.1128/mBio.01762-19 (2019).
Mülleder, M. et al. Functional metabolomics describes the yeast biosynthetic regulome. Cell 167, 553–565 (2016).
Mülleder, M., Bluemlein, K. & Ralser, M. A high-throughput method for the quantitative determination of free amino acids in by hydrophilic interaction chromatography-tandem mass spectrometry. Cold Spring Harb. Protoc. 2017, db.prot089094 (2017).
Saha, S., Day-Walsh, P., Shehata, E. & Kroon, P. A. Development and validation of a LC–MS/MS technique for the analysis of short chain fatty acids in tissues and biological fluids without derivatisation using isotope labelled internal standards. Molecules https://doi.org/10.3390/molecules26216444 (2021).
Kamrad, S. et al. Pyruvate kinase variant of fission yeast tunes carbon metabolism, cell regulation, growth and stress resistance. Mol. Syst. Biol. 16, e9270 (2020).
Su, X., Li, X., Wang, H. & Cai, Z. Simultaneous determination of methionine cycle metabolites, urea cycle intermediates and polyamines in serum, urine and intestinal tissue by using UHPLC-MS/MS. Talanta 224, 121868 (2021).
Perez-Riverol, Y. et al. The PRIDE database resources in 2022: a hub for mass spectrometry-based proteomics evidences. Nucleic Acids Res. 50, D543–D552 (2022).
Kamrad, S. Metabolomics data for Kamrad et al. (2025) ‘Interspecies interactions drive proteome reorganization and emergent metabolism in gut bacteria’. Mendeley Data https://doi.org/10.17632/8WSM6TKH6N.1 (2025).
Kamrad, S. Proteomics analysis relating to Kamrad et al. (2026) ‘Interspecies interactions drive bacterial proteome reorganisation and emergent metabolism’. Mendeley Data https://doi.org/10.17632/6DJKBGS22F.1 (2026).
Ryan, D. et al. An expanded transcriptome atlas for Bacteroides thetaiotaomicron reveals a small RNA that modulates tetracycline sensitivity. Nat. Microbiol. 9, 1130–1144 (2024).
Martens, E. C., Chiang, H. C. & Gordon, J. I. Mucosal glycan foraging enhances fitness and transmission of a saccharolytic human gut bacterial symbiont. Cell Host Microbe 4, 447–457 (2008).
Martens, E. C. et al. Recognition and degradation of plant cell wall polysaccharides by two human gut symbionts. PLoS Biol. 9, e1001221 (2011).
Cuskin, F. et al. Human gut Bacteroidetes can utilize yeast mannan through a selfish mechanism. Nature 517, 165–169 (2015).
Briliūtė, J. et al. Complex N-glycan breakdown by gut Bacteroides involves an extensive enzymatic apparatus encoded by multiple co-regulated genetic loci. Nat. Microbiol. 4, 1571–1581 (2019).
Cartmell, A. et al. How members of the human gut microbiota overcome the sulfation problem posed by glycosaminoglycans. Proc. Natl Acad. Sci. USA 114, 7037–7042 (2017).
Ndeh, D. et al. Complex pectin metabolism by gut bacteria reveals novel catalytic functions. Nature 544, 65–70 (2017).
Temple, M. J. et al. A Bacteroidetes locus dedicated to fungal 1,6-β-glucan degradation: unique substrate conformation drives specificity of the key endo-1,6-β-glucanase. J. Biol. Chem. 292, 10639–10650 (2017).
Glowacki, R. W. P. et al. A ribose-scavenging system confers colonization fitness on the human gut symbiont Bacteroides thetaiotaomicron in a diet-specific manner. Cell Host Microbe 27, 79–92 (2020).
Sonnenburg, E. D. et al. Specificity of polysaccharide use in intestinal bacteroides species determines diet-induced microbiota alterations. Cell 141, 1241–1252 (2010).
Acknowledgements
We thank V. Demichev, V. Fartzdinov, O. Lemke, D. Ludwig, L. Szwyriel, L. Kahl, R. Ute and A. Niewienda (Institute of Biochemistry, Charité Universitätsmedizin Berlin) for help and advice with data acquisition and analysis. We thank S. Shum (MRC Toxicology Unit) for help with data management. We thank L. Pinon Giraldez and L. Cocker (MRC Toxicology Unit) for advice and assistance with flow cytometry analysis. N. Beristain-Covarrubias (MRC Toxicology Unit) provided materials. We thank the Genetics of Biofilms Unit (Institute Pasteur) for their guidance in designing the Bacteroides deletion mutants. We thank W.-H. Chen (Huazhong University of Science and Technology) for advice on literature analysis of ecological interactions. This project has received funding from the European Research Council under the European Union’s Horizon 2020 research and innovation programme (grant no. 866028 to K.R.P.), and ERC-SyG-2020 951475 (to M.R.), and from the UK Medical Research Council (project no. MC_UU_00025/11 to K.R.P.). S.M. was supported by HFSP award LT0018/2023. D.S. acknowledges the Swiss National Science Foundation Grant (grant no. P500PB_211100).
Author information
Authors and Affiliations
Contributions
S.K., K.R.P. and M.R. conceptualized the study. S.K., S.B., I.C., D.S., R.B., S.K.A. and S.M. performed the experiments. S.K. analysed the data and wrote the original manuscript draft. A.B., N.I.v.d.B. and R.G. contributed to data analysis. K.R.P., M.R. and M.M. supervised the study. All authors reviewed the manuscript.
Corresponding author
Ethics declarations
Competing interests
The authors declare no competing interests.
Peer review
Peer review information
Nature Ecology & Evolution thanks Sean Gibbons and Leyuan Li for their contribution to the peer review of this work. Peer reviewer reports are available.
Additional information
Publisher’s note Springer Nature remains neutral with regard to jurisdictional claims in published maps and institutional affiliations.
Extended data
Extended Data Fig. 1 Benchmark dataset controls for matrix effects.
(a) Overview of benchmark experiment workflow. Three co-cultures containing gram-positive and -negative species at different ratios spanning the previously observed range (1:1 to 1:9) were measured in quadruplicates, as well as the same number of corresponding mono-cultures. To isolate LC–MS matrix effects in the absence of biological proteome changes, we mixed mono-culture samples in the same ratio (co-measurement controls). Additionally, we mixed mono-cultures in the same ratio before protein extraction (co-extraction controls) to detect potential artefacts introduced during sample preparation. Created in BioRender. Kamrad, S. (2026) https://BioRender.com/13dsg6p. (b) Number of hits with DIA-NN default parameters (that is, using protein quantities provided by DIA-NN without additional filtering, right) versus after filtering (see panel C, right). Hits are defined relative to mono-culture controls, abs(log2(co-/mono-culture)>0.5 and padj < 0.05. (c) Implemented data filtering steps which successfully remove most coextraction and co-measurement artefacts. (d) Overlap of hit proteins across co-culture and control conditions. (e) Principal component analysis of proteome profiles, each datapoint represents an individual sample. Schematic in a created in BioRender; Kamrad, S. https://biorender.com/13dsg6p (2026).
Extended Data Fig. 2 Proteomics data processing and ecological interactions.
(a) Illustration of precursor- and protein-level filtering. Bar widths reflect the number of remaining precursors/proteins after each filtering step. This plot aggregates data from the 15 individual DIA-NN runs (one per species). Each run was processed separately. Precursors were filtered as shown from top to bottom (also see Methods). The filtered precursors were then re-normalised across samples and protein quantities were computed with maxLFQ. Proteins were filtered based on mono-culture CV only. (b) Differential abundance was assessed using empirical Bayes statistics as implemented in limma. This method squeezes the variance towards a global abundance versus variance trend, which is illustrated here exemplarily for the species B. thetaiotaomicron. (c) A fold-change cut-off of abs(log2(co-/mono-culture))>0.5 and a significance cut-off of padj < 0.05 (species-wise FDR-corrected, two-sided moderated t-test) was applied to the differential abundance statistic as illustrated in this volcano plot which aggregates data for all 15 species. 14.07% of the tested interactions were significant. (d) Number of hits in each co-culture. The size of each pie chart reflects the overall number of hits, the distribution of up- versus down-regulated proteins is shown in colours. (e) Relative abundance of species across co-culture conditions. The size of the pie chart reflects the total co-culture OD. (f) Ecological interaction types for all co-cultures. (g) Relative abundances for all 104 co-culture pairs, bar heights indicate the mean, errorbars indicate the standard deviation (n ≈ 4 biological replicates per co-culture). (h) Comparison of frequencies of ecological interaction types with other studies. Venturelli et al. 201811 used liquid cultures in Anaerobic Basal Broth, while Zhu et al. 202516 used solid mGAM medium.
Extended Data Fig. 3 Quantitative flow cytometry.
(a) Ratio of abundance of C. difficile in co- versus mono-culture with 5 selected partner species obtained via main proteomics experiment (x-axis, subset of data shown in Fig. 1j) and quantitative flow cytometry (y-axis). Flow cytometry was performed on n = 3 biological replicates, errorbars indicate the standard deviation. This independent measurement confirms that the absolute abundance of C. difficile increases in co-culture with the selected Bacteroidetes but decreases in co-culture with E. coli, as indicated in the main proteomics experiment. (b) Representative plots illustrating the gating strategy used for relative quantification of species via stain which distinguishes gram-positive/negative cells (vancomycin-biodipy conjugate). (c) Representative plot illustrating the gating strategy used for absolute quantification of bacterial cells via bead spike in.
Extended Data Fig. 4 pH of co-cultures.
(a) Calibration curve of high-throughput pH assay using litmus dye. The line shows the fitted sigmoidal calibration curve (formula shown in the plot). (b) Mono-culture pH values. LOQ = limit of quantification. The dotted line indicates the pH of fresh media. Following convention, box-plot elements are defined as follows: centre line, median; box limits, upper and lower quartiles; whiskers, 1.5× interquartile range. (c) Mean co-culture pH values (n ≈ 4 biological replicates per co-culture). (d) Observed versus expected (average of mono-culture pH, weighted by relative abundance of species in co-culture). The line represents the expected x = y relationship.
Extended Data Fig. 5 Differential protein abundance by functional groups.
(a) Number of up- (red) and down-regulated (blue) proteins annotated to the phosphotransferase system (PTS) in each protein species in the presence of each partner species. The PTS system is absent in Bacteroides. (b) Number of up- (red) and down-regulated (blue) proteins annotated to the ATP-binding cassette transporters (ABC) in each protein species in the presence of each partner species. L. saccharolytica has an extraordinarily high number of (regulated) ABC transporters. (c) Regulation of PTS system components in C. difficile. Asterisks indicate significant interactions. (d) Regulation of polysaccharide utilising loci (PULs) in B. thetaiotaomicron. The colour scale reflects the abundance change of the most strongly changed protein annotated to that PUL. The fractions of proteins which are significantly up-/down-regulated are indicated in the heatmap. Only reliably measured (in at least 6 co-culture conditions) and strongly regulated (sum(abs(log2(fold-change))) > 4) PULs are shown. PUL annotation was obtained from (Ryan et al. 2024)118 which integrated data from refs. 119,120,121,122,123,124,125,126,127. (e) Number of proteins annotated to ‘Arginine biosynthesis’ which are up-/down-regulated in the presence of C. aerofaciens.
Extended Data Fig. 6 Starch utilization mutant construction and validation.
(a) Table of primers used for constructing B. thetaiotaomicron susG mutant (Methods). (b) Growth curves in defined minimal medium containing amylopectin (left) and glucose (right) as the sole carbon source. Lines represent the mean, errorbars represent the standard deviation of n = 3 biological replicates.
Extended Data Fig. 7 Additional metabolomics analyses.
(a) γ-Aminobutyric acid (GABA) concentrations from main metabolomics dataset (n ≈ 4 biological replicates per co-culture) for emergent co-cultures and relevant mono-culture conditions. (b) Indole-acetic acid concentrations from main metabolomics dataset (n ≈ 4 biological replicates per co-culture) for emergent co-cultures and relevant mono-culture conditions. (c) Agmatine concentration in supernatant in an independent small-scale experiment testing the effect of co-culturing (n = 4 biological replicates) and pH (n = 3 biological replicates). Bar heights represent the mean. Media pH was adjusted to the indicated value using hydrochloric acid. E. coli growth was substantially inhibited at pH 4, explaining the absence of agmatine. (d) GABA concentrations in co-cultures involving B. thetaiotaomicron (left) and B. uniformis (right), depending on co-culture pH. B. uniformis cultures show increases GABA concentrations with decreasing pH, while no such relationship is observed for B. thetaiotaomicron co-cultures over a similar pH range. (e) Regulation of GAD operon genes recapitulates observed changes in GABA concentrations, including an upregulation in B. thetaiotaomicron in co-culture with C. difficile and and C. sporogenes. Protein identifiers in B. thetaiotaomicron: glsA - Q8A4M8; gadB - Q8A4M9. Protein identifiers in B. uniformis: glsA - UPI0006C4376F; gadB - UPI00015BEEBA. Dots represent the mean of n = 3 biological replicates, errorbars indicate the standard deviation. The solid line represents the expected x = y relationship. (f) Cross-species interactions shape distribution of fermentation end products. Heatmap colours indicate row-wise z-scores. Numbers in the heatmap indicate the concentration in mM. Arrows indicate significant deviation from the expected value in the indicated direction. Many Bacteroidetes produce large amounts of succinic and propionic acid and this is not additive in co-culture indicating competition for precursors. Several species can stimulate butyric acid production by C. difficile and C. sporogenes. Isobutyric and isovaleric acid production is suppressed in several co-cultures potentially indicating competition for the amino acid precursors. Following convention, box-plot elements are defined as follows: centre line, median; box limits, upper and lower quartiles; whiskers, 1.5× interquartile range.
Extended Data Fig. 8 StringDB networks of S. copri clusters.
Selected clusters of S. copri proteins (Fig. 6e). Networks illustrating known connections between cluster members based on various types of data curated in StringDB.
Supplementary information
Supplementary Table 1 (download XLSX )
Bacterial strains. Supplementary Table 2. Proteomics summary statistics. Supplementary Table 3. Protein metadata. Supplementary Table 4. Ecological interaction types. Supplementary Table 5. Predicting the fraction of responsive proteins. Supplementary Table 6. Metabolomics method details. Supplementary Table 7. Metabolomics summary statistics. Supplementary Table 8. Emergent and cross-fed metabolites. Supplementary Table 9. Gene clusters and functional annotation. Supplementary Table 10. Pathway enrichments of clusters.
Source data
Rights and permissions
Open Access This article is licensed under a Creative Commons Attribution 4.0 International License, which permits use, sharing, adaptation, distribution and reproduction in any medium or format, as long as you give appropriate credit to the original author(s) and the source, provide a link to the Creative Commons licence, and indicate if changes were made. The images or other third party material in this article are included in the article’s Creative Commons licence, unless indicated otherwise in a credit line to the material. If material is not included in the article’s Creative Commons licence and your intended use is not permitted by statutory regulation or exceeds the permitted use, you will need to obtain permission directly from the copyright holder. To view a copy of this licence, visit http://creativecommons.org/licenses/by/4.0/.
About this article
Cite this article
Kamrad, S., Aulakh, S.K., Mozzachiodi, S. et al. Interspecies interactions drive bacterial proteome reorganization and emergent metabolism. Nat Ecol Evol (2026). https://doi.org/10.1038/s41559-026-03030-4
Received:
Accepted:
Published:
Version of record:
DOI: https://doi.org/10.1038/s41559-026-03030-4








