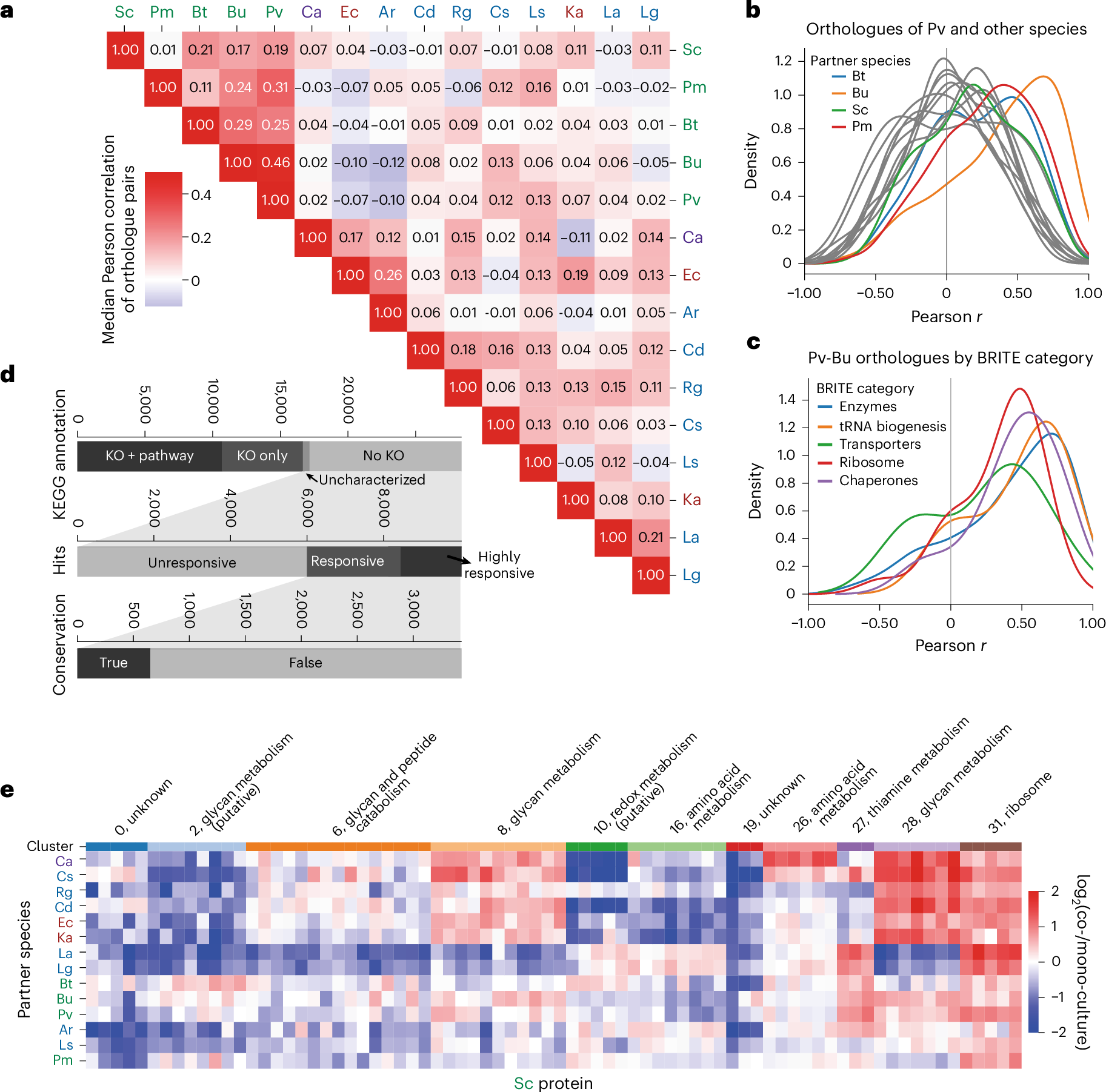
Fig. 6: Evolutionary divergence of proteome responses and functional genomics.
From: Interspecies interactions drive bacterial proteome reorganization and emergent metabolism

a, The regulation of orthologues in response to other species is conserved only amongst closely related species. Median Pearson correlation coefficients between orthologue pairs of species pairs. The analysis was restricted to single-protein orthologue pairs, reliably detected proteins (<4 missing) and strongly changing proteins (sum(abs(log2(fold change))) >2). b, The distributions of Pearson correlation coefficients of orthologue pairs between P. vulgatus and other species. Only closely related Bacteroidetes species (highlighted in colours) show a shift towards positively correlated expression profiles, indicating similar expression patterns. c, The different functional categories of proteins displayed different levels of conservation in their expression profiles. Enzymes and transporters were the most similar, while ribosomal proteins were less similar and transcription factors displayed a broader distribution. d, From top to bottom: barplot illustrating the status of KEGG annotation across the dataset, responsiveness of proteins with uncharacterized KOs or without an assigned KO term, and conservation for responsive and common responsive proteins without a KO term. Conservation was defined as eggNOG OG present in >70% of bacterial species. This highlights the very large number of responsive and common responsive proteins without any functional annotation. The approximately 1,800 proteins therein, with strong conservation across bacteria, are priority unstudied genes in the context of communal gene expression. e, A clustered heat map showing a selection of highly regulated S. copri proteins. Several clusters are made up of proteins with similar functions indicating that co-expression clustering can inform protein function. Many clusters contain only genes with no existing functional annotations. Hierarchical clustering was performed using the Euclidean distance metric and the Ward method. The colour scale was clipped at −2, 2. The numbers at the top indicate the cluster ID (see Supplementary Tables 9 and 10 for all clustering results).