Abstract
The gut and liver are connected via the portal vein, and this relationship, which includes the gut microbiome, is described as the gut–liver axis. Hepatitis C virus (HCV) can infect the liver and cause fibrosis with chronic infection. HCV has been associated with an altered gut microbiome; however, how these changes impact metabolism across the gut–liver axis and how this varies with disease severity and time is unclear. Here we used multi-omics analysis of portal and peripheral blood, faeces and liver tissue to characterize the gut–liver axis of patients with HCV across a fibrosis severity gradient before (n = 29) and 6 months after (n = 23) sustained virologic response, that is, no detection of the virus. Fatty acids were the major metabolites perturbed across the liver, portal vein and gut microbiome in HCV, especially in patients with cirrhosis. Decreased fatty acid degradation by hepatic peroxisomes and mitochondria was coupled with increased free fatty acid (FFA) influx to the liver via the portal vein. Metatranscriptomics indicated that Anaerostipes hadrus-mediated fatty acid synthesis influences portal FFAs. Both microbial fatty acid synthesis and portal FFAs were associated with enhanced hepatic fibrosis. Bacteroides vulgatus-mediated intestinal glycan breakdown was linked to portal glycan products, which in turn correlated with enhanced portal inflammation in HCV. Paired comparison of patient samples at both timepoints showed that hepatic metabolism, especially in peroxisomes, is persistently dysregulated in cirrhosis independently of the virus. Sustained virologic response was associated with a potential beneficial role for Methanobrevibacter smithii, which correlated with liver disease severity markers. These results develop our understanding of the gut–liver axis in HCV and non-HCV liver disease aetiologies and provide a foundation for future therapies.
This is a preview of subscription content, access via your institution
Access options
Access Nature and 54 other Nature Portfolio journals
Get Nature+, our best-value online-access subscription
$32.99 / 30 days
cancel any time
Subscribe to this journal
Receive 12 digital issues and online access to articles
$119.00 per year
only $9.92 per issue
Buy this article
- Purchase on SpringerLink
- Instant access to the full article PDF.
USD 39.95
Prices may be subject to local taxes which are calculated during checkout






Similar content being viewed by others
Data availability
Please note that the microbial and liver transcriptome sequence and microbial 16S rRNA sequence dataset has been made available in the BioProject repository. The accession number for this repository is PRJNA727609. The serum metabolomics data have been uploaded as source data (SourceData_Metabolites_IndividualCohorts and SourceData_Metabolites_PairedCohorts). Additional minimum input data necessary to interpret the figures and findings have been provided as source data where appropriate. Homo sapiens hg38 reference genome was sourced from https://www.ncbi.nlm.nih.gov/assembly/GCF_000001405.26/. Source data are provided with this paper.
Code availability
There was no custom code or mathematical algorithm utilized in this study.
References
Agus, A., Clément, K. & Sokol, H. Gut microbiota-derived metabolites as central regulators in metabolic disorders. Gut https://doi.org/10.1136/gutjnl-2020-323071 (2020).
Zheng, D., Liwinski, T. & Elinav, E. Interaction between microbiota and immunity in health and disease. Cell Res. 30, 492–506 (2020).
Tranah, T. H., Edwards, L. A., Schnabl, B. & Shawcross, D. L. Targeting the gut–liver–immune axis to treat cirrhosis. Gut https://doi.org/10.1136/gutjnl-2020-320786 (2020).
Macpherson, A. J., Heikenwalder, M. & Ganal-Vonarburg, S. C. The liver at the nexus of host–microbial interactions. Cell Host Microbe 20, 561–571 (2016).
Tripathi, A. et al. The gut–liver axis and the intersection with the microbiome. Nat. Rev. Gastroenterol. Hepatol. 15, 397–411 (2018).
Ishak, K. et al. Histological grading and staging of chronic hepatitis. J. Hepatol. 22, 696–699 (1995).
Fransen, M., Lismont, C. & Walton, P. The peroxisome-mitochondria connection: how and why?. Int. J. Mol. Sci. 18, 6 (2017).
Mansouri, A., Gattolliat, C.-H. & Asselah, T. Mitochondrial dysfunction and signaling in chronic liver diseases. Gastroenterology 155, 629–647 (2018).
Lupberger, J. et al. Combined analysis of metabolomes, proteomes, and transcriptomes of hepatitis C virus-infected cells and liver to identify pathways associated with disease development. Gastroenterology 157, 537–551.e9 (2019).
Walker, C. L., Pomatto, L. C. D., Tripathi, D. N. & Davies, K. J. A. Redox regulation of homeostasis and proteostasis in peroxisomes. Physiol. Rev. 98, 89–115 (2017).
Keller, H. et al. Fatty acids and retinoids control lipid metabolism through activation of peroxisome proliferator-activated receptor-retinoid X receptor heterodimers. Proc. Natl Acad. Sci. USA 90, 2160–2164 (1993).
Newgard, C. B. et al. A branched-chain amino acid-related metabolic signature that differentiates obese and lean humans and contributes to insulin resistance. Cell Metab. 9, 311–326 (2009).
Ryan, D. G. et al. Coupling Krebs cycle metabolites to signalling in immunity and cancer. Nat. Metab. 1, 16–33 (2019).
Yamakado, M. et al. Plasma amino acid profile associated with fatty liver disease and co-occurrence of metabolic risk factors. Sci Rep. 7, 14485 (2017).
Dasarathy, S. & Merli, M. Sarcopenia from mechanism to diagnosis and treatment in liver disease. J. Hepatol. 65, 1232–1244 (2016).
Meoni, G. et al. The metabolic fingerprints of HCV and HBV infections studied by nuclear magnetic resonance spectroscopy. Sci Rep. 9, 4128 (2019).
Wang, B. et al. Similarity network fusion for aggregating data types on a genomic scale. Nat. Methods 11, 333–337 (2014).
Pedersen, H. K. et al. Human gut microbes impact host serum metabolome and insulin sensitivity. Nature 535, 376–381 (2016).
Nielsen, H. B. et al. Identification and assembly of genomes and genetic elements in complex metagenomic samples without using reference genomes. Nat. Biotechnol. 32, 822–828 (2014).
Koh, A., Vadder, F. D., Kovatcheva-Datchary, P. & Bäckhed, F. From dietary fiber to host physiology: short-chain fatty acids as key bacterial metabolites. Cell 165, 1332–1345 (2016).
Oliphant, K. & Allen-Vercoe, E. Macronutrient metabolism by the human gut microbiome: major fermentation by-products and their impact on host health. Microbiome 7, 91 (2019).
Ramanan, D., Tang, M. S., Bowcutt, R., Loke, P. & Cadwell, K. Bacterial sensor Nod2 prevents inflammation of the small intestine by restricting the expansion of the commensal Bacteroides vulgatus. Immunity 41, 311–324 (2014).
Koropatkin, N. M., Cameron, E. A. & Martens, E. C. How glycan metabolism shapes the human gut microbiota. Nat. Rev. Microbiol. 10, 323–335 (2012).
Dias, A. M. et al. Glycans as critical regulators of gut immunity in homeostasis and disease. Cell. Immunol. 333, 9–18 (2018).
Giron, L. B. et al. Sialylation and fucosylation modulate inflammasome-activating eIF2 signaling and microbial translocation during HIV infection. Mucosal Immunol. 13, 753–766 (2020).
Huang, Y.-L., Chassard, C., Hausmann, M., von Itzstein, M. & Hennet, T. Sialic acid catabolism drives intestinal inflammation and microbial dysbiosis in mice. Nat. Commun. 6, 8141 (2015).
Feagan, B. G. et al. Treatment of ulcerative colitis with a humanized antibody to the α4beta7 integrin. N. Engl. J. Med. 352, 2499–2507 (2005).
Negro, F. Abnormalities of lipid metabolism in hepatitis C virus infection. Gut 59, 1279–1287 (2010).
Cronan, J. E. & Thomas, J. in Methods in Enzymology (ed. Hopwood, D.) Vol. 459 Ch. 17 395–433 (Academic Press, 2009).
Zhao, L. et al. Saturated long-chain fatty acid-producing bacteria contribute to enhanced colonic motility in rats. Microbiome 6, 107 (2018).
Pujo, J. et al. Bacteria-derived long chain fatty acid exhibits anti-inflammatory properties in colitis. Gut https://doi.org/10.1136/gutjnl-2020-321173 (2020).
Chen, P. et al. Supplementation of saturated long-chain fatty acids maintains intestinal eubiosis and reduces ethanol-induced liver injury in mice. Gastroenterology 148, 203–214.e16 (2015).
Samuel, B. S. & Gordon, J. I. A humanized gnotobiotic mouse model of host–archaeal–bacterial mutualism. Proc. Natl Acad. Sci. USA 103, 10011–10016 (2006).
Borrel, G., Brugère, J.-F., Gribaldo, S., Schmitz, R. A. & Moissl-Eichinger, C. The host-associated archaeome. Nat. Rev. Microbiol. 18, 622–636 (2020).
Friedman, J. & Alm, E. J. Inferring correlation networks from genomic survey data. PLoS Comput. Biol. 8, e1002687 (2012).
Hotamisligil, G. S. Inflammation, metaflammation and immunometabolic disorders. Nature 542, 177–185 (2017).
Gehrke, N. & Schattenberg, J. M. Metabolic inflammation—a role for hepatic inflammatory pathways as drivers of comorbidities in nonalcoholic fatty liver disease? Gastroenterology 158, 1929–1947.e6 (2020).
Arvind, A., et al.) (MDText.com, Inc., 2000).
Lodhi, I. J. & Semenkovich, C. F. Peroxisomes: a nexus for lipid metabolism and cellular signaling. Cell Metab. 19, 380–392 (2014).
Islam, S. M. T., Won, J., Khan, M., Chavin, K. D. & Singh, I. Peroxisomal footprint in the pathogenesis of nonalcoholic steatohepatitis. Ann. Hepatol. 19, 466–471 (2020).
Kersten, S., Desvergne, B. & Wahli, W. Roles of PPARs in health and disease. Nature 405, 421–424 (2000).
Pawlak, M., Lefebvre, P. & Staels, B. Molecular mechanism of PPARα action and its impact on lipid metabolism, inflammation and fibrosis in non-alcoholic fatty liver disease. J. Hepatol. 62, 720–733 (2015).
Corpechot, C. et al. A placebo-controlled trial of bezafibrate in primary biliary cholangitis. N. Engl. J. Med. 378, 2171–2181 (2018).
Tietz-Bogert, P. S. et al. Metabolomic profiling of portal blood and bile reveals metabolic signatures of primary sclerosing cholangitis. Int. J. Mol. Sci. 19, 10 (2018).
Schierwagen, R. et al. Circulating microbiome in blood of different circulatory compartments. Gut 68, 578–580 (2019).
Iebba, V. et al. Combining amplicon sequencing and metabolomics in cirrhotic patients highlights distinctive microbiota features involved in bacterial translocation, systemic inflammation and hepatic encephalopathy. Sci. Rep. 8, 8210 (2018).
Albhaisi, S. A. M., Bajaj, J. S. & Sanyal, A. J. Role of gut microbiota in liver disease. Am. J. Physiol. Gastrointest. Liver Physiol. 318, G84–G98 (2019).
Trebicka, J., Bork, P., Krag, A. & Arumugam, M. Utilizing the gut microbiome in decompensated cirrhosis and acute-on-chronic liver failure. Nat. Rev. Gastroenterol. Hepatol. 18, 167–180 (2021).
Vacca, M. et al. The controversial role of human gut lachnospiraceae. Microorganisms 8, 573 (2020).
Schwimmer, J. B. et al. Microbiome signatures associated with steatohepatitis and moderate to severe fibrosis in children with nonalcoholic fatty liver disease. Gastroenterology 157, 1109–1122 (2019).
Cai, W. et al. Ethanol extract of propolis prevents high-fat diet-induced insulin resistance and obesity in association with modulation of gut microbiota in mice. Food Res. Int. 130, 108939 (2020).
Qi, X. et al. Gut microbiota–bile acid–interleukin-22 axis orchestrates polycystic ovary syndrome. Nat. Med. 25, 1225–1233 (2019).
Hibberd, M. C. et al. The effects of micronutrient deficiencies on bacterial species from the human gut microbiota. Sci. Transl. Med. 9, 390 (2017).
Tilg, H., Cani, P. D. & Mayer, E. A. Gut microbiome and liver diseases. Gut 65, 2035–2044 (2016).
Zuo, T. et al. Alterations in gut microbiota of patients with COVID-19 during time of hospitalization. Gastroenterology 159, 944–955.e8 (2020).
Chirinos, J. A. FEnofibRate as a Metabolic INtervention for Coronavirus Disease 2019. NIH https://clinicaltrials.gov/ct2/show/NCT04517396 (2021).
Kim, N. H., Han, K. H., Choi, J., Lee, J. & Kim, S. G. Use of fenofibrate on cardiovascular outcomes in statin users with metabolic syndrome: propensity matched cohort study. Brit. Med. J. 366, l5125 (2019).
Knodell, R. G. et al. Formulation and application of a numerical scoring system for assessing histological activity in asymptomatic chronic active hepatitis. Hepatology 1, 431–435 (1981).
Evans, A. M., DeHaven, C. D., Barrett, T., Mitchell, M. & Milgram, E. Integrated, nontargeted ultrahigh performance liquid chromatography/electrospray ionization tandem mass spectrometry platform for the identification and relative quantification of the small-molecule complement of biological systems. Anal. Chem. 81, 6656–6667 (2009).
Bridgewater BR, E. A. High resolution mass spectrometry improves data quantity and quality as compared to unit mass resolution mass spectrometry in high-throughput profiling metabolomics. J. Postgenomics Drug Biomark. Dev. 4, 2 (2014).
DeHaven, C. D., Evans, A. M., Dai, H. & Lawton, K. A. Organization of GC/MS and LC/MS metabolomics data into chemical libraries. J. Cheminformatics 2, 9 (2010).
Connelly, M. A., Shalaurova, I. & Otvos, J. D. High-density lipoprotein and inflammation in cardiovascular disease. Transl. Res. J. Lab. Clin. Med. 173, 7–18 (2016).
Pedregosa, F. et al. Scikit-learn: machine learning in Python. Mach. Learn. PYTHON 6 https://scikit-learn.org
Ortiz, A. M. et al. Experimental microbial dysbiosis does not promote disease progression in SIV-infected macaques. Nat. Med. 24, 1313–1316 (2018).
Kultima, J. R. et al. MOCAT2: a metagenomic assembly, annotation and profiling framework. Bioinformatics 32, 2520–2523 (2016).
Ehrlich, S. D. in Metagenomics of the Human Body (ed. Nelson, K. E.) 307–316 (Springer, 2011).
Kanehisa, M., Sato, Y., Kawashima, M., Furumichi, M. & Tanabe, M. KEGG as a reference resource for gene and protein annotation. Nucleic Acids Res. 44, D457–D462 (2016).
Pedersen, H. K. et al. A computational framework to integrate high-throughput ‘-omics’ datasets for the identification of potential mechanistic links. Nat. Protoc. 13, 2781–2800 (2018).
Luo, W., Friedman, M. S., Shedden, K., Hankenson, K. D. & Woolf, P. J. GAGE: generally applicable gene set enrichment for pathway analysis. BMC Bioinformatics 10, 161 (2009).
Langfelder, P. & Horvath, S. WGCNA: an R package for weighted correlation network analysis. BMC Bioinformatics 9, 559 (2008).
Langfelder, P., Zhang, B. & Horvath, S. Defining clusters from a hierarchical cluster tree: the Dynamic Tree Cut package for R. Bioinformatics 24, 719–720 (2008).
Mi, H., Muruganujan, A., Ebert, D., Huang, X. & Thomas, P. D. PANTHER version 14: more genomes, a new PANTHER GO-slim and improvements in enrichment analysis tools. Nucleic Acids Res. 47, D419–D426 (2019).
Reimand, J. et al. Pathway enrichment analysis and visualization of omics data using g:Profiler, GSEA, Cytoscape and EnrichmentMap. Nat. Protoc. 14, 482–517 (2019).
Acknowledgements
We thank the patients for participation; staff for support; M. W. Krause, J. E. Balow and T. J. Liang for institutional support; J. H. Hoofnagle, J. Hanover and J. Lack for critical revision of the manuscript; and the institutional review board for approving the protocol. Financial support was provided by the intramural programmes of the National Institute of Diabetes and Digestive and Kidney Diseases (DK054514) (T.H.), National Cancer Institute and Clinical Center of the National Institutes of Health. In addition, the project was funded by an intramural NIH Bench to Bedside and Back Program Award: Mechanisms of microbial translocation in hepatitis C related liver disease 2014 (T.H.).
Author information
Authors and Affiliations
Contributions
All authors had a substantial contribution to this work. All authors provided approval for the final submitted version of the manuscript. Acquisition, analysis and interpretation of data were performed by all authors. G.M.Q., R.U., J.A.H., E.C.T., M.G. and O.E. substantively revised the work. O.E. contributed to the design of the work. R.O.A. and T.H. were responsible for the design of the work, the acquisition, analysis and interpretation of data, drafted the initial work and substantively revised it. Additionally, T.H. was responsible for conception of the work.
Corresponding authors
Ethics declarations
Competing interests
The authors declare no competing interests.
Peer review
Peer review information
Nature Microbiology thanks Pieter Dorrestein, Nobuhiko Kamada, Eric Meissner and the other, anonymous, reviewer(s) for their contribution to the peer review of this work.
Additional information
Publisher’s note Springer Nature remains neutral with regard to jurisdictional claims in published maps and institutional affiliations.
Extended data
Extended Data Fig. 1 Graphical Abstract.
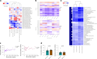
Hepatic metabolism in peroxisomes and mitochondria is decreased in chronic HCV infected patients (HCVi) compared to SVR. Fibrosis and necroinflammation in HCVi were linked to increased transcriptional activity of Anaerostipes hadrus mediated fatty acid synthesis and Bacteroides vulgatus mediated intestinal glycan degradation. Microbial-derived fatty acids and glycan products are elevated in portal circulation and linked to enhanced portal and hepatic inflammation in HCVi. Despite decreased hepatic and portal inflammation six months after SVR, hepatic metabolism and peroxisome function remains decreased in SVR with advanced fibrosis. Methanobrevibacter smithii showed decreased function in SVR fibrosis and may have anti-inflammatory properties.
Extended Data Fig. 2 Biochemical and histological markers of inflammation were elevated in HCVi compared to SVR.
Wilcoxon matched pairs signed rank test, two-sided unadjusted p-value. Compared to SVR, HCVi patients had elevated serum markers of hepatocellular inflammation (ALT, alanine aminotransferase p < 0.0001; AST, aspartate aminotransferase p < 0.0001; GGT, gamma-glutamyl transferase p = 0.0001); histological marker of inflammation (HAI, Hepatic Activity index) p < 0.0001; and elevated serum total bilirubin p = 0.0010. HCVi showed no significant difference in fibrosis p = 0.2483, direct portal pressures p = 0.8175, or alkaline phosphatase p = 0.1172. Scatter plots with bars, data is presented as median values + /- IQR. n = 22.
Extended Data Fig. 3 Decreased hepatic fatty acid degradation in HCVi when compared to SVR.
Graphical representation using GAGE R of the hepatic KEGG functional pathway ‘Fatty Acid Degradation’ significantly downregulated in HCVi compared to SVR (FDRp < 0.1). Within each pathway significant DEGs are highlighted blue for fold-change >0 and red for fold-change<0 in HCVi when compared with SVR (FDRp < 0.1). n = 22.
Extended Data Fig. 4 No significant difference in gut microbial composition at phylum level based on presence of cirrhosis in HCVi or SVR.
Fecal 16 S rRNA analysis was performed on fecal samples. Relative abundance of phyla plotted in pie-charts for patient subgroups based on cirrhosis. a) HCVi-Cirr (n = 13) and HCVi-NC (n = 16). b) SVR-Cirr (n = 9) and SVR-NC (n = 14). Analysis performed using QIIME.
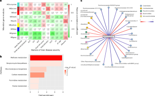
Extended Data Fig. 5 Microbial metatranscriptome analysis revealed distinct microbial functions associated with hepatocellular injury in HCVi.
Within HCVi cohort, AST (a) and GGT (b) significantly correlated with microbial KEGG functional modules for glycan degradation including heparan and dermatan sulfate degradation (SCCbg.adj, two-sided, FDRp<0.1). n = 26.
Extended Data Fig. 6 Serum markers of gut dysbiosis and intestinal dysfunction elevated in HCVi when compared to SVR.
Paired comparison of serum IL18 (marker of dysbiosis) and zonulin (marker of gut epithelial integrity) between HCVi and SVR cohorts (two-sided Wilcoxon matched pairs signed rank test, HCVi vs. SVR). Scatter plots with bars, data is presented as median values + /- IQR. Relative quantification of metabolites per Metabolon protocol. n = 23.
Supplementary information
Supplementary Information (download PDF )
Supplementary results, Figs. 1–8 and references.
Supplementary Table 1 (download XLSX )
Supplementary Tables 1–16 with their titles and legends.
Supplementary Data 1 (download XLSX )
Source data for Supplementary Fig. 1.
Supplementary Data 2 (download XLSX )
Source data for Supplementary Fig. 3.
Supplementary Data 3 (download XLSX )
Source data for Supplementary Fig. 4.
Supplementary Data 4 (download XLSX )
Source data for Supplementary Fig. 5.
Supplementary Data 5 (download XLSX )
Source data for lipoproteins measured in peripheral and portal blood.
Supplementary Data 6 (download XLSX )
Source data for Supplementary Table 2.
Supplementary Video 1 (download MOV )
Video illustration of a patient in the HCVi cohort undergoing portal vein cannulation.
Source data
Source Data Fig. 2 (download XLSX )
Source data for Fig. 2.
Source Data Fig. 3 (download XLSX )
Source data for Fig. 3.
Source Data Fig. 4 (download XLSX )
Source data for Fig. 4.
Source Data Fig. 5 (download XLSX )
Source data for Fig. 5.
Source Data Fig. 6 (download XLSX )
Source data for Fig. 6.
Rights and permissions
About this article
Cite this article
Ali, R.O., Quinn, G.M., Umarova, R. et al. Longitudinal multi-omics analyses of the gut–liver axis reveals metabolic dysregulation in hepatitis C infection and cirrhosis. Nat Microbiol 8, 12–27 (2023). https://doi.org/10.1038/s41564-022-01273-y
Received:
Accepted:
Published:
Version of record:
Issue date:
DOI: https://doi.org/10.1038/s41564-022-01273-y
This article is cited by
-
Development and validation of a multimodal model integrating gut microbiota and metabolite for identifying sarcopenia in patients with MASLD: a study from two centers in China
Nutrition Journal (2025)
-
Microbial collagenase activity is linked to oral–gut translocation in advanced chronic liver disease
Nature Microbiology (2025)
-
Integrative multi-omics analysis unravels the host response landscape and reveals a serum protein panel for early prognosis prediction for ARDS
Critical Care (2024)
-
The correlation between gut microbiome and atrial fibrillation: pathophysiology and therapeutic perspectives
Military Medical Research (2023)
-
Gut–liver axis: barriers and functional circuits
Nature Reviews Gastroenterology & Hepatology (2023)


