Abstract
Mitochondrial transplantation is an important therapeutic strategy for restoring energy supply in patients with ischaemic heart disease (IHD); however, it is limited by the invasiveness of the transplantation method and loss of mitochondrial activity. Here we report successful mitochondrial transplantation by oral administration for IHD therapy. A nitric-oxide-releasing nanomotor is modified on the mitochondria surface to obtain nanomotorized mitochondria with chemotactic targeting ability towards damaged heart tissue due to nanomotor action. The nanomotorized mitochondria are packaged in enteric capsules to protect them from gastric acid erosion. After oral delivery the mitochondria are released in the intestine, where they are quickly absorbed by intestinal cells and secreted into the bloodstream, allowing delivery to the damaged heart tissue. The regulation of disease microenvironment by the nanomotorized mitochondria can not only achieve rapid uptake and high retention of mitochondria by damaged cardiomyocytes but also maintains high activity of the transplanted mitochondria. Furthermore, results from animal models of IHD indicate that the accumulated nanomotorized mitochondria in the damaged heart tissue can regulate cardiac metabolism at the transcriptional level, thus preventing IHD progression. This strategy has the potential to change the therapeutic strategy used to treat IHD.
This is a preview of subscription content, access via your institution
Access options
Access Nature and 54 other Nature Portfolio journals
Get Nature+, our best-value online-access subscription
$32.99 / 30 days
cancel any time
Subscribe to this journal
Receive 12 print issues and online access
$259.00 per year
only $21.58 per issue
Buy this article
- Purchase on SpringerLink
- Instant access to the full article PDF.
USD 39.95
Prices may be subject to local taxes which are calculated during checkout






Similar content being viewed by others
Data availability
The main data supporting the results in this study are available within the paper and its Supplementary Information. There are no data from third-party or publicly available datasets. RNA sequencing data are deposited in NCBI’s Sequence Read Archive (SRA) and are accessible through accession numbers PRJNA1089164 and PRJNA1089186. Raw data of non-targeted metabolomics analysis are deposited in MetaboLights and are accessible through accession number MTBLS9785. All data generated as part of this study are available from the corresponding author upon reasonable request. Source data for Figs. 1–5 are available in separate source data files for Figs. 1f–i, 2d,f,h–k,m, 3f–h,j,l, 4c,e,g,i–k and 5g–i, respectively. Source data for Extended Data Figs. 1–6 are available in separate source data files for Extended Data Figs. 1b,c, 2c,d–g, 3c,e,g,h, 4a,d,e and 5b,c,e–h; Extended Data Fig. 6a, b, d. Source data are provided with this paper.
Change history
23 July 2024
A Correction to this paper has been published: https://doi.org/10.1038/s41565-024-01760-9
References
Brown, D. A. et al. Mitochondrial function as a therapeutic target in heart failure. Nat. Rev. Cardiol. 14, 238–250 (2017).
Godoy, L. C. et al. Association of beta-blocker therapy with cardiovascular outcomes in patients with stable ischemic heart disease. J. Am. Coll. Cardiol. 81, 2299–2311 (2023).
Cohn, P. F., Fox, K. M. & Daly, C. Silent myocardial ischemia. Circulation 108, 1263–1277 (2003).
Ibanez, B. et al. 2017 ESC Guidelines for the management of acute myocardial infarction in patients presenting with ST-segment elevation: the Task Force for the management of acute myocardial infarction in patients presenting with ST-segment elevation of the European Society of Cardiology (ESC). Eur. Heart J. 39, 119–177 (2018).
Ikeda, G. et al. Mitochondria-rich extracellular vesicles from autologous stem cell-derived cardiomyocytes restore energetics of ischemic myocardium. J. Am. Coll. Cardiol. 77, 1073–1088 (2021).
Sun, M. et al. Mitochondrial transplantation as a novel therapeutic strategy for cardiovascular diseases. J. Transl. Med. 21, 347 (2023).
Bertero, E., Maack, C. & O’Rourke, B. Mitochondrial transplantation in humans: ‘magical’ cure or cause for concern? J. Clin. Invest. 128, 5191–5194 (2018).
Lightowlers, R. N., Chrzanowska-Lightowlers, Z. M. & Russell, O. M. Mitochondrial transplantation—a possible therapeutic for mitochondrial dysfunction? Mitochondrial transfer is a potential cure for many diseases but proof of efficacy and safety is still lacking. EMBO Rep. 21, e50964 (2020).
Zhang, T. & Miao, C. Mitochondrial transplantation as a promising therapy for mitochondrial diseases. Acta Pharm. Sin. B 13, 1028–1035 (2023).
McCully, J. D. et al. Injection of isolated mitochondria during early reperfusion for cardioprotection. Am. J. Physiol. Heart Circ. Physiol. 296, H94–H105 (2009).
Sun, X. et al. Alda-1 treatment promotes the therapeutic effect of mitochondrial transplantation for myocardial ischemia-reperfusion injury. Bioact. Mater. 6, 2058–2069 (2021).
Hayashida, K. et al. Exogenous mitochondrial transplantation improves survival and neurological outcomes after resuscitation from cardiac arrest. BMC Med. 21, 56 (2023).
Baryakova, T. H., Pogostin, B. H., Langer, R. & McHugh, K. J. Overcoming barriers to patient adherence: the case for developing innovative drug delivery systems. Nat. Rev. Drug Discov. 22, 387–409 (2023).
Chen, W., Huang, T., Shi, K., Chu, B. & Qian, Z. Chemotaxis-based self-accumulation of surface-engineered mitochondria for cancer therapeutic improvement. Nano Today 35, 100966 (2020).
Chen, H. et al. A nitric-oxide driven chemotactic nanomotor for enhanced immunotherapy of glioblastoma. Nat. Commun. 14, 941 (2023).
Tang, S. et al. Enzyme-powered Janus platelet cell robots for active and targeted drug delivery. Sci. Robot. 5, eaba6137 (2020).
Lanza, I. R. & Nair, K. S. Functional assessment of isolated mitochondria in vitro. Methods Enzymol. 457, 349–372 (2009).
Heitzer, T., Schlinzig, T., Krohn, K., Meinertz, T. & Münzel, T. Endothelial dysfunction, oxidative stress, and risk of cardiovascular events in patients with coronary artery disease. Circulation 104, 2673–2678 (2001).
Li, T. et al. A universal chemotactic targeted delivery strategy for inflammatory diseases. Adv. Mater. 34, e2206654 (2022).
Somasundar, A. et al. Positive and negative chemotaxis of enzyme-coated liposome motors. Nat. Nanotechnol. 14, 1129–1134 (2019).
Michela, P., Velia, V., Aldo, P. & Ada, P. Role of connexin 43 in cardiovascular diseases. Eur. J. Pharmacol. 768, 71–76 (2015).
Bennett, B. C. et al. An electrostatic mechanism for Ca2+-mediated regulation of gap junction channels. Nat. Commun. 7, 8770 (2016).
Islam, M. N. et al. Mitochondrial transfer from bone-marrow-derived stromal cells to pulmonary alveoli protects against acute lung injury. Nat. Med. 18, 759–765 (2012).
Gadok, A. K. et al. Connectosomes for direct molecular delivery to the cellular cytoplasm. J. Am. Chem. Soc. 138, 12833–12840 (2016).
Chen, P. et al. A plant-derived natural photosynthetic system for improving cell anabolism. Nature 612, 546–554 (2022).
Huang, T. et al. Iron oxide nanoparticles augment the intercellular mitochondrial transfer-mediated therapy. Sci. Adv. 7, eabj0534 (2021).
Massion, P. B., Feron, O., Dessy, C. & Balligand, J.-L. Nitric oxide and cardiac function: ten years after, and continuing. Circ. Res. 93, 388–398 (2003).
Manders, E. M. M., Verbeek, F. J. & Aten, J. A. Measurement of co-localization of objects in dual-colour confocal images. J. Microsc. 169, 375–382 (1993).
Zhu, P. et al. Ripk3 promotes ER stress-induced necroptosis in cardiac IR injury: a mechanism involving calcium overload/XO/ROS/mPTP pathway. Redox Biol. 16, 157–168 (2018).
Han, X. et al. Zwitterionic micelles efficiently deliver oral insulin without opening tight junctions. Nat. Nanotechnol. 15, 605–614 (2020).
Zhou, Y. et al. A pH‐triggered self‐unpacking capsule containing zwitterionic hydrogel‐coated MOF nanoparticles for efficient oral exendin‐4 delivery. Adv. Mater. 33, e2102044 (2021).
Zhu, W. et al. Oral delivery of therapeutic antibodies with a transmucosal polymeric carrier. ACS Nano 17, 4373–4386 (2023).
Pearce, S. C. et al. Intestinal in vitro and ex vivo models to study host–microbiome interactions and acute stressors. Front. Physiol. 9, 1584 (2018).
Drucker, D. J. Advances in oral peptide therapeutics. Nat. Rev. Drug Discov. 19, 277–289 (2020).
Yellon, D. M. & Hausenloy, D. J. Myocardial reperfusion injury. N. Engl. J. Med. 357, 1121–1135 (2007).
Zhang, A. et al. Delivery of mitochondria confers cardioprotection through mitochondria replenishment and metabolic compliance. Mol. Ther. 31, 1468–1479 (2023).
Tevaearai, H. T., Walton, G. B., Eckhart, A. D., Keys, J. R. & Koch, W. J. Donor heart contractile dysfunction following prolonged ex vivo preservation can be prevented by gene-mediated β-adrenergic signaling modulation. Eur. J. Cardiothorac. Surg. 22, 733–737 (2002).
Tang, X. et al. Lipophilic NO‐driven nanomotors as drug balloon coating for the treatment of atherosclerosis. Small 19, 2203238 (2023).
Zhang, Q. et al. Neutrophil membrane-coated nanoparticles inhibit synovial inflammation and alleviate joint damage in inflammatory arthritis. Nat. Nanotechnol. 13, 1182–1190 (2018).
Chen, W., Shi, K., Chu, B., Wei, X. & Qian, Z. Mitochondrial surface engineering for multidrug resistance reversal. Nano Lett. 19, 2905–2913 (2019).
Xie, C. et al. Irisin controls growth, intracellular Ca2+ signals, and mitochondrial thermogenesis in cardiomyoblasts. PLoS One 10, e0136816 (2015).
Dagda, R. K. et al. Loss of PINK1 function promotes mitophagy through effects on oxidative stress and mitochondrial fission. J. Biol. Chem. 284, 13843–13855 (2009).
Vandergriff, A. C., Hensley, M. T. & Cheng, K. Isolation and cryopreservation of neonatal rat cardiomyocytes. J. Vis. Exp. 9, e52726 (2015).
Yamagata, T. et al. Characterization of insulin protection properties of complexation hydrogels in gastric and intestinal enzyme fluids. J. Control. Release 112, 343–349 (2006).
Rabiolo, A., Bignami, F., Rama, P. & Ferrari, G. VesselJ: a new tool for semiautomatic measurement of corneal neovascularization. Invest. Ophthalmol. Vis. Sci. 56, 8199–8206 (2015).
Masuzawa, A. et al. Transplantation of autologously derived mitochondria protects the heart from ischemia-reperfusion injury. Am. J. Physiol. Heart Circ. Physiol. 304, H966–H982 (2013).
Cowan, D. B. et al. Intracoronary delivery of mitochondria to the ischemic heart for cardioprotection. PLoS One 11, e0160889 (2016).
Kaza, A. K. et al. Myocardial rescue with autologous mitochondrial transplantation in a porcine model of ischemia/reperfusion. J. Thorac. Cardiovasc. Surg. 153, 934–943 (2017).
Shin, B. et al. A novel biological strategy for myocardial protection by intracoronary delivery of mitochondria: safety and efficacy. JACC Basic Transl. Sci. 4, 871–888 (2019).
Blitzer, D. et al. Delayed transplantation of autologous mitochondria for cardioprotection in a porcine model. Ann. Thorac. Surg. 109, 711–719 (2020).
Guariento, A. et al. Mitochondrial transplantation for myocardial protection in ex-situ-perfused hearts donated after circulatory death. J. Heart Lung Transplant. 39, 1279–1288 (2020).
Guariento, A. et al. Preischemic autologous mitochondrial transplantation by intracoronary injection for myocardial protection. J. Thorac. Cardiovasc. Surg. 160, e15–e29 (2020).
Sun, X. et al. Intravenous transplantation of an ischemic-specific peptide-TPP-mitochondrial compound alleviates myocardial ischemic reperfusion injury. ACS Nano 17, 896–909 (2023).
Emani, S. M., Piekarski, B. L., Harrild, D., Del Nido, P. J. & McCully, J. D. Autologous mitochondrial transplantation for dysfunction after ischemia-reperfusion injury. J. Thorac. Cardiovasc. Surg. 154, 286–289 (2017).
Guariento, A. et al. Autologous mitochondrial transplantation for cardiogenic shock in pediatric patients following ischemia-reperfusion injury. J. Thorac. Cardiovasc. Surg. 162, 992–1001 (2021).
Kristensen, K. L., Rauer, L. J., Mortensen, P. E. & Kjeldsen, B. J. Reoperation for bleeding in cardiac surgery. Interact. Cardiovasc. Thorac. Surg. 14, 709–713 (2012).
Zubrzycki, M. et al. Assessment and pathophysiology of pain in cardiac surgery. J. Pain. Res. 11, 1599–1611 (2018).
Tanner, T. G. & Colvin, M. O. Pulmonary complications of cardiac surgery. Lung 198, 889–896 (2020).
Kubota, H. et al. Deep sternal wound infection after cardiac surgery. J. Cardiothorac. Surg. 8, 132 (2013).
Doll, J. A. et al. Management of percutaneous coronary intervention complications: algorithms from the 2018 and 2019 Seattle percutaneous coronary intervention complications conference. Circ. Cardiovasc. Interv. 13, e008962 (2020).
Stern, S. & Bayes de Luna, A. Coronary artery spasm: a 2009 update. Circulation 119, 2531–2534 (2009).
Acknowledgements
This work was supported by the National Natural Science Foundation of China (22175096 (C.M.), 22275095 (M.W.), 82272098 (M.Z.)), the Priority Academic Program Development of Jiangsu Higher Education Institution, Jiangsu Key Laboratory of Biofunctional Materials and Jiangsu Collaborative Innovation Center of Biomedical Functional Materials. We thank L. Bianji for editing the English text of a draft of this manuscript.
Author information
Authors and Affiliations
Contributions
J.S., C.M., M.Z. and M.W. conceived and designed the project. Z.W. and L.C. prepared the samples and conducted most of the measurements. W.G. helped with the synthesis of materials. W.J. performed the assessment of chemotactic behaviour. H.N., J.W. and J.L. assisted in animal experiments. Z.W. and M.W. wrote the manuscript. All authors discussed the results and commented on the manuscript.
Corresponding authors
Ethics declarations
Competing interests
The authors declare no competing interests.
Peer review
Peer review information
Nature Nanotechnology thanks Huile Gao, Catherine Gorick and Gokhan Burcin Kubat for their contribution to the peer review of this work.
Additional information
Publisher’s note Springer Nature remains neutral with regard to jurisdictional claims in published maps and institutional affiliations.
Extended data
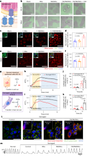
Extended Data Fig. 1 Isolation and nanomotorization of mitochondria.
a. CLSM images of MitoTracker Deep Red labelled huMSCs and their mitochondria before and after isolation (scale bar: 20 μm). b and c. The hydrated diameter and zeta potential of mitochondria, NM/Mito and CM/NM/Mito. Data are presented as means ± SD (n = 3 biologically independent samples). d. Synthesis process of M-Arg, the basic unit of NM. e. 1H NMR of M-Arg in D2O. f. Synthesis process of the diselenide cross-linker. g. 1H NMR of diselenide cross-linker in DMSO-d6. h. Possible synthesis process of NM/Mito. i. CLSM images of NM/Mito. (NM was labelled with FITC, and mitochondria was labelled with MitoTracker Deep Red, scale bar: 10 μm). j. Coomassie brilliant blue staining of mitochondria and NM/Mito after SDS–PAGE.
Extended Data Fig. 2 Construction and characterization of CM/NM/Mito.
a. Synthesis process of CM/NM/Mito. b. Fluorescence images of WGA-labelled H9c2 cells and CM before and after lysis (scale bar: 100 μm). c. Western blotting of cardiomyocyte membrane markers. Cx43: connexin-43, Na/K ATPase: sodium-potassium ATPase. d and e. Quantitative analysis of unmodified mitochondria and NM/Mito after staining with JC-1, using antimycin A-treated unmodified mitochondria and NM/Mito as the control (n = 6 biologically independent samples). f and g. Mitochondrial complexes I (f) and V (g) analysis of unmodified mitochondria, NM/Mito and CM/NM/Mito (n = 4 biologically independent samples). h. Flow cytometric analysis of cellular NO levels of normal and damaged H9c2 cells after incubation with CM/NM/Mito for 24 h. The gating strategies were corresponded to Fig. 1h and i. Data were presented as means ± SD. Statistical significance was calculated via two-tailed unpaired Student’s t test in d, e, and one-way ANOVA with two-tailed LSD multiple comparisons test in f, g. Source data for c is provided as a Source Data file.
Extended Data Fig. 3 Chemotaxis behaviour of CM/NM/Mito.
a. Schematic illustration of the Y channel. b-e. Fluorescence images (120 min) and corresponding quantitative analysis of the normalized fluorescence intensity in reservoir ii and iii at different time after addition of CM/NM/Mito (b and c) and unmodified mitochondria (d and e) (scale bar: 500 μm; n = 3 biologically independent samples). f. Schematic illustration of the Ψ microfluidic device. g. Fluorescence images and corresponding fluorescence intensity distribution of CM/NM/Mito and unmodified mitochondria in the microfluidic device applying gradient concentrations of damaged H9c2 cell lysate and normal H9c2 cell lysate (scale bar: 500 μm). h. Fluorescence images and fluorescence intensity distribution of CM/NM/Mito and unmodified mitochondria in the microfluidic device applying gradient concentrations of normal H9c2 cell lysate (scale bar: 500 μm). Data are presented as means ± SD. Statistical significance was calculated via two-tailed unpaired Student’s t test in c, e.
Extended Data Fig. 4 Characterization of GJCs formation, membrane fusion and mitochondrial morphology.
a. Calcein AM-stained IEC-6 cells and H9c2 cells were incubated with unmodified mitochondria, NM/Mito, CM/NM/Mito, and CM/NM/Mito + CBX for 30 min, and the fluorescence changes in the supernatants were quantitatively analysed (i: control; ii: unmodified mitochondria; iii: NM/Mito; iv: CM/NM/Mito; v: CM/NM/Mito + CBX; n = 3 biologically independent cell samples). b. CLSM images of normal IEC-6 cells and damaged H9c2 cells co-incubated with CM/NM/Mito for 6 h (MitoTracker: NM/Mito component; WGA: CM component; DiL: IEC-6 or H9c2 cell membranes; Hoechst 33342: nuclei; scale bar: 20 μm). c and d. CLSM images (c) and mitochondrial morphology analysis (d) of H9c2 cells after co-incubation with different samples for 24 h and stained by MitoTracker (MitoTracker: mitochondria, Hoechst 33342: nuclei; scale bar: 20 μm; n = 20 cells examined over two independent experiments). e. Intracellular ATP levels of H9c2 cells co-incubated with different samples (n = 4 biologically independent cell samples). Samples in c-e: i, normal; ii, control; iii, unmodified mitochondria; iv, NM/Mito; v, CM/NM/Mito. Data were presented as means ± SD. Statistical significance was calculated via one-way ANOVA with two-tailed LSD multiple comparisons test in a, d, e.
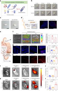
Extended Data Fig. 5 Characterization of pH responsiveness, pharmacokinetics and cardioc delivery efficiency of CM/NM/Mito@Cap.
a. Disintegration process of large-sized enteric capsules with fuel in PBS with different pH values. b. Curve of fluorescence intensity in the lower chamber after adding Mitotracker-labelled CM/NM/Mito or unmodified mitochondira to the upper chamber in the transwell-based intestinal epithelial barrier model. Data were presented as means ± SD (n = 3 biologically independent cell samples). c. Curve of fluorescence intensity in serum at different times after administration of Mito@Cap and CM/NM/Mito@Cap in rats (n = 3 biologically independent animal samples). d-f. Ex vivo imaging of hearts (d) and cardiac delivery efficiency of Mito@Cap, NM/Mito@Cap and CM/NM/Mito@Cap at different time after oral administration of in acute IHD rats (e) and chronic IHD rats (f) (n = 4 biologically independent animal samples). g. Ex vivo imaging of hearts and cardiac delivery efficiency of CM/NM/Mito@Cap (third in die, tid) and CM/NM/Mito@Cap (quaque die, qd) at 24 h after oral administration of in chronic IHD rats (n = 5 biologically independent animal samples). h. CLSM images and quantification of fluorescence intensity of cardiac sections at 6 h after oral administration of CM/NM/Mito@Cap in acute IHD rats (i: proximal; ii: middle; iii: distal; MitoTracker: CM/NM/Mito; DAPI: nuclei; scale bar: 100 μm; n = 3 biologically independent animal samples). Data were presented as means ± SD. Statistical significance was calculated via two-tailed unpaired Student’s t test in g and one-way ANOVA with two-tailed LSD multiple comparisons test in h.
Extended Data Fig. 6 In vivo biocompatibility of CM/NM/Mito at the end of treatment in the chronic IHD model.
a and b. Blood routine (a) and blood biochemical analysis (b) (n = 4 biologically independent animal samples). c and d. H&E (c) and myeloperoxidase (MPO)-immunohistochemical stained main organs and corresponding quantitative analysis (d) (scale bar: 200 μm; n = 4 biologically independent animal samples). e. H&E stained ileum of rats (scale bar: 200 μm). Data were presented as means ± SD.
Extended Data Fig. 7 Transcriptomics analysis in the acute and chronic IHD model.
a. Venn diagram for the DEGs detected in hearts after oral administration of CM/NM/Mito@Cap in the acute IHD model (n = 3 biologically independent animal samples in the sham group; n = 4 biologically independent animal samples in the control group and oral administration of CM/NM/Mito@Cap group). b. Venn diagram for the DEGs detected in hearts after oral and intravenous administration of CM/NM/Mito@Cap and CM/NM/Mito in the chronic IHD model (n = 3 biologically independent animal samples in per group). The P values were determined using the negative binomial distribution, and then the Benjamini–Hochberg procedure was used for multiple hypothesis testing correction.
Supplementary information
Supplementary Information
Supplementary Discussion, Figs. 1–17 and Table 1.
Supplementary Data 1
Statistical source data for Supplementary Fig. 6.
Supplementary Data 2
Statistical source data for Supplementary Fig. 8.
Supplementary Data 3
Statistical source data for Supplementary Fig. 10.
Supplementary Data 4
Statistical source data for Supplementary Fig. 17.
Source data
Source Data Fig. 1
Statistical source data for Fig. 1f–i.
Source Data Fig. 2
Statistical source data for Fig. 2d,f,h–k,m.
Source Data Fig. 3
Statistical source data for Fig. 3f–h,j,l.
Source Data Fig. 4
Statistical source data for Fig. 4c,e,g,i–k.
Source Data Fig. 5
Statistical source data for Fig. 5g–i.
Source Data Extended Data Fig. 1
Statistical source data for Extended Data Fig. 1b,c.
Source Data Extended Data Fig. 2
Unmodified blots for Extended Data Fig. 2c.
Source Data Extended Data Fig. 2
Statistical source data for Extended Data Fig. 2d–g.
Source Data Extended Data Fig. 3
Statistical source data for Extended Data Fig. 3c,e,g,h.
Source Data Extended Data Fig. 4
Statistical source data for Extended Data Fig. 4a,d,e.
Source Data Extended Data Fig. 5
Statistical source data for Extended Data Fig. 5b,c,e–h.
Source Data Extended Data Fig. 6
Statistical source data for Extended Data Fig. 6a,b,d.
Rights and permissions
Springer Nature or its licensor (e.g. a society or other partner) holds exclusive rights to this article under a publishing agreement with the author(s) or other rightsholder(s); author self-archiving of the accepted manuscript version of this article is solely governed by the terms of such publishing agreement and applicable law.
About this article
Cite this article
Wu, Z., Chen, L., Guo, W. et al. Oral mitochondrial transplantation using nanomotors to treat ischaemic heart disease. Nat. Nanotechnol. 19, 1375–1385 (2024). https://doi.org/10.1038/s41565-024-01681-7
Received:
Accepted:
Published:
Version of record:
Issue date:
DOI: https://doi.org/10.1038/s41565-024-01681-7
This article is cited by
-
Intratumoral microbiome: a crucial regulating factor in development and progression of colorectal cancer
Molecular Biomedicine (2025)
-
Healthy mitochondria attenuate metabolic dysfunction-associated steatohepatitis by restoring cell metabolism
Molecular Biomedicine (2025)
-
Exploring mitochondrial health and transplantation strategies in DCD heart transplantation: a systematic review
Journal of Translational Medicine (2025)
-
Dual-mode-driven nanomotors targeting inflammatory macrophages for the MRI and synergistic treatment of atherosclerosis
Journal of Nanobiotechnology (2025)
-
Emerging therapy strategies for energy metabolism in acute myocardial infarction
Journal of Translational Medicine (2025)


