Abstract
Chimeric antigen receptor (CAR)-engineered T cells represent a front-line therapy for cancers. However, the current CAR T cell manufacturing protocols do not adequately reproduce immunological synapse formation. Here, in response to this limitation, we have developed a flexible graphene oxide antigen-presenting platform (GO-APP) that anchors antibodies onto graphene oxide. By decorating anti-CD3 (αCD3) and anti-CD28 (αCD28) on graphene oxide (GO-APP3/28), we achieved remarkable T cell proliferation. In vitro interactions between GO-APP3/28 and T cells closely mimic the in vivo immunological synapses between antigen-presenting cells and T cells. This immunological synapse mimicry shows a high capacity for stimulating T cell proliferation while preserving their multifunctionality and high potency. Meanwhile, it enhances CAR gene-engineering efficiency, yielding a more than fivefold increase in CAR T cell production compared with the standard protocol. Notably, GO-APP3/28 stimulated appropriate autocrine interleukin-2 (IL-2) in T cells and overcame the in vitro reliance on external IL-2 supplementation, offering an opportunity to culture T cell-based products independent of IL-2 supplementation.
This is a preview of subscription content, access via your institution
Access options
Access Nature and 54 other Nature Portfolio journals
Get Nature+, our best-value online-access subscription
$32.99 / 30 days
cancel any time
Subscribe to this journal
Receive 12 print issues and online access
$259.00 per year
only $21.58 per issue
Buy this article
- Purchase on SpringerLink
- Instant access to the full article PDF.
USD 39.95
Prices may be subject to local taxes which are calculated during checkout




Similar content being viewed by others
Data availability
All deep RNA-sequencing data and single-cell RNA-sequencing data are available in GEO with accession number GSE233291. Further details regarding the data are available from the corresponding authors upon reasonable request. Source data are provided with this paper.
References
Rosenberg, S. A. & Restifo, N. P. Adoptive cell transfer as personalized immunotherapy for human cancer. Science 348, 62–68 (2015).
Fesnak, A. D., June, C. H. & Levine, B. L. Engineered T cells: the promise and challenges of cancer immunotherapy. Nat. Rev. Cancer 16, 566–581 (2016).
Kershaw, M. H., Westwood, J. A. & Darcy, P. K. Gene-engineered T cells for cancer therapy. Nat. Rev. Cancer 13, 525–541 (2013).
Huppa, J. B. & Davis, M. M. T-cell-antigen recognition and the immunological synapse. Nat. Rev. Immunol. 3, 973–983 (2003).
Schwartz, R. H. T cell anergy. Annu. Rev. Immunol. 21, 305–334 (2003).
Wu, L. et al. Trispecific antibodies enhance the therapeutic efficacy of tumor-directed T cells through T cell receptor co-stimulation. Nat. Cancer 1, 86–98 (2020).
Hollyman, D. et al. Manufacturing validation of biologically functional T cells targeted to CD19 antigen for autologous adoptive cell therapy. J. Immunother. 32, 169–180 (2009).
Cheung, A. S., Zhang, D. K. Y., Koshy, S. T. & Mooney, D. J. Scaffolds that mimic antigen-presenting cells enable ex vivo expansion of primary T cells. Nat. Biotechnol. 36, 160–169 (2018).
Zhang, D. K. Y., Cheung, A. S. & Mooney, D. J. Activation and expansion of human T cells using artificial antigen-presenting cell scaffolds. Nat. Protoc. 15, 773–798 (2020).
Fadel, T. R. et al. A carbon nanotube–polymer composite for T-cell therapy. Nat. Nanotechnol. 9, 639–647 (2014).
Grakoui, A. et al. The immunological synapse: a molecular machine controlling T cell activation. Science 285, 221–227 (1999).
Lee, K.-H. et al. T cell receptor signaling precedes immunological synapse formation. Science 295, 1539–1542 (2002).
Yokosuka, T. & Saito, T. Dynamic regulation of T-cell costimulation through TCR–CD28 microclusters. Immunol. Rev. 229, 27–40 (2009).
Keene, J. A. & Forman, J. Helper activity is required for the in vivo generation of cytotoxic T lymphocytes. J. Exp. Med. 155, 768–782 (1982).
Liao, W., Lin, J.-X. & Leonard, W. J. IL-2 family cytokines: new insights into the complex roles of IL-2 as a broad regulator of T helper cell differentiation. Curr. Opin. Immunol. 23, 598–604 (2011).
Gillis, S. & Smith, K. A. Long term culture of tumour-specific cytotoxic T cells. Nature 268, 154–156 (1977).
Smith, K. A. Interleukin-2: inception, impact, and implications. Science 240, 1169–1176 (1988).
Abbas, A. K., Trotta, E., Simeonov, R. D., Marson, A. & Bluestone, J. A. Revisiting IL-2: biology and therapeutic prospects. Sci. Immunol. 3, eaat1482 (2018).
Sun, X. et al. Nano-graphene oxide for cellular imaging and drug delivery. Nano Res. 1, 203–212 (2008).
Marcano, D. C. et al. Improved synthesis of graphene oxide. ACS Nano 4, 4806–4814 (2010).
Loftus, C., Saeed, M., Davis, D. M. & Dunlop, I. E. Activation of human natural killer cells by graphene oxide-templated antibody nanoclusters. Nano Lett. 18, 3282–3289 (2018).
Poulin, P. et al. Superflexibility of graphene oxide. Proc. Natl Acad. Sci. USA 113, 11088–11093 (2016).
Engelhard, V. H., Strominger, J. L., Mescher, M. & Burakoff, S. Induction of secondary cytotoxic T lymphocytes by purified HLA-A and HLA-B antigens reconstituted into phospholipid vesicles. Proc. Natl Acad. Sci. 75, 5688–5691 (1978).
Mescher, M. F. Surface contact requirements for activation of cytotoxic T lymphocytes. J. Immunol. 149, 2402–2405 (1992).
Hui, E. et al. T cell costimulatory receptor CD28 is a primary target for PD-1-mediated inhibition. Science 355, 1428–1433 (2017).
Acuto, O. & Michel, F. CD28-mediated co-stimulation: a quantitative support for TCR signalling. Nat. Rev. Immunol. 3, 939–951 (2003).
Meuer, S. C. et al. Evidence for the T3-associated 90K heterodimer as the T-cell antigen receptor. Nature 303, 808–810 (1983).
Bikoue, A. et al. Quantitative analysis of leukocyte membrane antigen expression: normal adult values. Cytometry 26, 137–147 (1996).
Deeg, J. et al. T cell activation is determined by the number of presented antigens. Nano Lett. 13, 5619–5626 (2013).
Smith, M. R., Tolbert, S. V. & Wen, F. Protein-scaffold directed nanoscale assembly of T cell ligands: artificial antigen presentation with defined valency, density, and ratio. ACS Synth. Biol. 7, 1629–1639 (2018).
Acuto, O., Mise-Omata, S., Mangino, G. & Michel, F. Molecular modifiers of T cell antigen receptor triggering threshold: the mechanism of CD28 costimulatory receptor. Immunol. Rev. 192, 21–31 (2003).
Monks, C. R. F., Freiberg, B. A., Kupfer, H., Sciaky, N. & Kupfer, A. Three-dimensional segregation of supramolecular activation clusters in T cells. Nature 395, 82–86 (1998).
Bashour, K. T. et al. Cross talk between CD3 and CD28 is spatially modulated by protein lateral mobility. Mol. Cell. Biol. 34, 955–964 (2014).
Boyman, O. & Sprent, J. The role of interleukin-2 during homeostasis and activation of the immune system. Nat. Rev. Immunol. 12, 180–190 (2012).
Zeidan, N., Damen, H., Roy, D.-C. & Dave, V. P. Critical role for TCR signal strength and MHC specificity in ThPOK-induced CD4 helper lineage choice. J. Immunol. 202, 3211–3225 (2019).
Perez-Diez, A. et al. CD4 cells can be more efficient at tumor rejection than CD8 cells. Blood 109, 5346–5354 (2007).
Agarwal, S. et al. In vivo generation of CAR T cells selectively in human CD4+ lymphocytes. Mol. Ther. J. Am. Soc. Gene Ther. 28, 1783–1794 (2020).
Voss, S. D. et al. Serum levels of the low-affinity interleukin-2 receptor molecule (TAC) during IL-2 therapy reflect systemic lymphoid mass activation. Cancer Immunol. Immunother. 29, 261–269 (1989).
Besser, M. J. et al. Modifying interleukin-2 concentrations during culture improves function of T cells for adoptive immunotherapy. Cytotherapy 11, 206–217 (2009).
Banerjee, A. et al. A reengineered common chain cytokine augments CD8+ T cell-dependent immunotherapy. JCI Insight 7, e158889 (2022).
Hank, J. A. et al. Distinct clinical and laboratory activity of two recombinant interleukin-2 preparations. Clin. Cancer Res. 5, 281–289 (1999).
Roe, T., Reynolds, T. C., Yu, G. & Brown, P. O. Integration of murine leukemia virus DNA depends on mitosis. EMBO J. 12, 2099–2108 (1993).
Bukrinsky, M. I., Stanwick, T. L., Dempsey, M. P. & Stevenson, M. Quiescent T lymphocytes as an inducible virus reservoir in HIV-1 infection. Science 254, 423–427 (1991).
Gallay, P., Swingler, S., Song, J., Bushman, F. & Trono, D. HIV nuclear import is governed by the phosphotyrosine-mediated binding of matrix to the core domain of integrase. Cell 83, 569–576 (1995).
Colombetti, S., Basso, V., Mueller, D. L. & Mondino, A. Prolonged TCR/CD28 engagement drives IL-2-independent T cell clonal expansion through signaling mediated by the mammalian target of rapamycin. J. Immunol. 176, 2730–2738 (2006).
Gett, A. V. & Hodgkin, P. D. A cellular calculus for signal integration by T cells. Nat. Immunol. 1, 239–244 (2000).
Bretones, G., Delgado, M. D. & León, J. Myc and cell cycle control. Biochim. Biophys. Acta Gene Regul. Mech. 1849, 506–516 (2015).
Yost, K. E. et al. Clonal replacement of tumor-specific T cells following PD-1 blockade. Nat. Med. 25, 1251–1259 (2019).
Wang, Y. et al. iTALK: an R package to characterize and illustrate intercellular communication. Preprint at bioRxiv https://doi.org/10.1101/507871 (2019).
Elgueta, R. et al. Molecular mechanism and function of CD40/CD40L engagement in the immune system. Immunol. Rev. 229, 152–172 (2009).
Honey, K. CCL3 and CCL4 actively recruit CD8+ T cells. Nat. Rev. Immunol. 6, 427–427 (2006).
Cheng, G., Yu, A. & Malek, T. R. T cell tolerance and the multi-functional role of IL-2R signaling in T regulatory cells. Immunol. Rev. 241, 63–76 (2011).
Ruiz, O. N. et al. Graphene oxide: a nonspecific enhancer of cellular growth. ACS Nano 5, 8100–8107 (2011).
Zubir, N. A., Yacou, C., Motuzas, J., Zhang, X. & Diniz da Costa, J. C. Structural and functional investigation of graphene oxide–Fe3O4 nanocomposites for the heterogeneous Fenton-like reaction. Sci. Rep. 4, 4594 (2014).
Szabó, T., Tombácz, E., Illés, E. & Dékány, I. Enhanced acidity and pH-dependent surface charge characterization of successively oxidized graphite oxides. Carbon 44, 537–545 (2006).
Dékány, I., Krüger-Grasser, R. & Weiss, A. Selective liquid sorption properties of hydrophobized graphite oxide nanostructures. Colloid Polym. Sci. 276, 570–576 (1998).
Zhu, Y. et al. Development of hematopoietic stem cell-engineered invariant natural killer T cell therapy for cancer. Cell Stem Cell 25, 542–557.e9 (2019).
Giannoni, F. et al. Allelic exclusion and peripheral reconstitution by TCR transgenic T cells arising from transduced human hematopoietic stem/progenitor cells. Mol. Ther. 21, 1044–1054 (2013).
Cartier, N. et al. Hematopoietic stem cell gene therapy with a lentiviral vector in X-linked adrenoleukodystrophy. Science 326, 818–823 (2009).
Engels, B. et al. Retroviral vectors for high-level transgene expression in T lymphocytes. Hum. Gene Ther. 14, 1155–1168 (2003).
Miller, A. D. et al. Construction and properties of retrovirus packaging cells based on gibbon ape leukemia virus. J. Virol. 65, 2220–2224 (1991).
Dobin, A. et al. STAR: ultrafast universal RNA-seq aligner. Bioinformatics 29, 15–21 (2013).
Love, M. I., Huber, W. & Anders, S. Moderated estimation of fold change and dispersion for RNA-seq data with DESeq2. Genome Biol. 15, 550 (2014).
Acknowledgements
We thank the UCLA animal facility for providing animal support; the UCLA TCGB facility for providing RNA-seq services; the UCLA CFAR Virology Core for providing human cells; the UCLA Broad Stem Cell Research Centre (BSCRC) Flow Cytometry Core Facility for cell sorting support; the UCLA Electron Imaging Center of Nanomachines for TEM support; and the UCLA Materials Structure Characterization Laboratory (MSCL) for SEM support. We thank Y. Cui for the support on the negative stain of TEM samples. This work was supported by a BSCRC-CNSI Stem-cell Nanomedicine Initiative Planning Award (to L.Y. and Y.H.), an Office of Naval Research grant (grant no. N000142112285, to Y.H.), an Ablon Scholars Award (to L.Y.), and NIH/NHLBI grants (grant nos. R01HL129727 and R01HL159970, to T.H.). E.Z. is a postdoctoral fellow supported by a T32 fellowship (UCLA and Caltech integrated Cardiovascular Medicine for Bioengineers, grant no. T32HL144449). J.Y. is a predoctoral fellow supported by the UCLA BSCRC Predoctoral Fellowship. Y.-R.L. is a postdoctoral fellow supported by a UCLA MIMG M. John Pickett Postdoctoral Fellow Award and a CIRM-BSCRC Postdoctoral Fellowship. Y. Zhou is a predoctoral fellow supported by the UCLA Dissertation Year Fellowship. J.B. is a predoctoral fellow supported by the Tower Cancer Research Foundation Fellowship.
Author information
Authors and Affiliations
Contributions
Y.H., L.Y., E.Z., J.Y. conceived and designed the experiments. E.Z. and J.Y. led and contributed to all the experiments together. Y.-R.L. contributed to flow cell cytometry and in vivo antitumour tests. F.M., Y.-C.W., M.L. and M.P. processed the RNA-sequencing and single-cell sequencing analysis. Y.L. contributed to the GO preparation. Y.J.K., Y. Zhu and Y. Zhang contributed to cell culture. Z.H. contributed to ELISA. Y. Zhou contributed to animal experiments. J.B. and T.H. contributed to the organization of the data. E.Z., J.Y., L.Y. and Y.H. co-wrote the paper. All authors discussed the results and commented on the paper.
Corresponding authors
Ethics declarations
Competing interests
Y.H., L.Y., E.Z. and J.Y. are inventors on patents relating to this study filed by the University of California, Los Angeles. The other authors declare no competing interests.
Peer review
Peer review information
Nature Nanotechnology thanks Tarek Fahmy and the other, anonymous, reviewer(s) for their contribution to the peer review of this work.
Additional information
Publisher’s note Springer Nature remains neutral with regard to jurisdictional claims in published maps and institutional affiliations.
Extended data
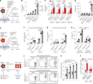
Extended Data Fig. 1 The design and characterization of GO-APP3/28. (Related to Fig. 1).
a, An AFM image showing a representative as-prepared graphene oxide (GO) piece without any decoration. Scale bar: 5 μm. b, A representative AFM image showing a piece of modified GO decorated with antibodies (GO-APP3/28). Scale bar: 5 μm. c, UV-vis spectra analysis of the intermediate structures in the GO-APP3/28 preparation. d, Schematic of a spherical cap model for calculating the GO-APP3/28 contact area on T-cells; see Methods for details. Scale bar: 2 μm. e, A false-colored SEM image showing multiple well-dispersed T cells (blue) interacting with GO-APP3/28 (yellow). Scale bar: 10 μm. The experiment was repeated three times independently with similar results. f, Distribution of the contact area after counting n = 50 random T cells that were interacting with GO-APP3/28 and having views conducive to accurate counting. The average contact area is 75.82 ± 2.59 μm2 (mean values ± SEM).
Extended Data Fig. 2 Method development of GO-APP3/28 in T cell culture. (Related to Fig. 1).
a-d, Comparison of T-cell activations using GO-APP3/28 and the mixture of GO-APP3 and GO-APP28. GO-APP3/28 showed superior performance, indicating the importance of concurrent CD3 and CD28 stimulation in close proximity for effective T cell activation. a, Experimental design. b, T cell proliferation (number of samples n = 4) Data are presented as mean values ± SEM. c, ELISA measurements of IL-2 production in the culture on day 7 (number of samples n = 4). Data are presented as mean values ± SEM. d, ELISA measurements of IFNγ production in the culture on day 7 (number of samples n = 4). Data are presented as mean values ± SEM. e-g, SEM images showing the as-prepared GO with different sizes: < 5 µm (e), 11.8 ± 2.6 µm (f), and > 80 µm (g). Diameter of pillar reference: 5 µm. (Related to Fig. 1c) Scale bar in (e): 20 μm. Scale bar in (f): 50 μm. Scale bar in (g): 100 μm. h, A false-colored low vacuum SEM image showing oversized (>80 µm) GO-APP3/28 sheets (yellow) enveloping multiple T cells (blue). (Related to Fig. 1e) Scale bar: 2 μm. i, Comparison of T-cell proliferation using GO-APP3/28 with different sizes (number of samples n = 4). Data are presented as mean values ± SEM. j, Gradient test of GO-APP3/28 concentration in stimulating T cell expansion. Seeding cell number normalized to 1 × 106 cells (number of samples n = 4). Data are presented as mean values ± SEM. k, 0.1 µg/ml GO-APP labeled with Alexa-488 in a hemacytometer. The fluorescent (GO-APP in green) and bright-field (grids in white) images overlap. Each small square is 0.25 mm × 0.25 mm × 0.1 mm. Experiments (e-h, k) were repeated three times independently with similar results. Experiments (e-h, k) were repeated three times independently with similar results. Multiple comparisons were performed using ordinary 2-way ANOVA, followed by Tukey’s multiple comparisons test. p values less than 0.05 were considered significant. *** denotes p value < 0.001; **** denotes p value < 0.0001.
Extended Data Fig. 3 The applications of GO-APP3/28 in T cell culture. (Related to Fig. 2).
a-f, Study of GO-APP3/28-activated T cell culture from healthy donor PBMCs. a, ELISA measurements of IFN-γ production on day 7 (number of samples n = 4). Data are presented as mean values ± SEM. (Related to Fig. 2d) b, Flow cytometry analysis of surface CD25 (IL-2 receptor) expression on T cells stimulated with the indicated methods on day 7 (number of samples n = 4). Data are presented as mean values ± SEM. (Related to Fig. 2d) c, Flow cytometry analysis of CD4+ and CD8+ populations in cultured T cells on day 12. (Related to Fig. 2c) d-f, Flow cytometry analysis showing the IL-2 intracellular expression levels in T cells stimulated by the indicated methods on day 7 with gating on CD4+ (d) and CD8+ (e) populations. f, Quantification of (d) and (e) (number of samples n = 3). Data are presented as mean values ± SEM. g-h, Study of T cell culture from PBMCs with a titration of external IL-2. g, Experimental design. h, T cell proliferation on day 12 (number of samples n = 4). Data are presented as mean values ± SEM. Multiple comparisons were performed using ordinary 2-way ANOVA, followed by Tukey’s multiple comparisons test. p values less than 0.05 were considered significant. ‘ns’ denotes not significant; ** denotes p value < 0.01; **** denotes p value < 0.0001.
Extended Data Fig. 4 The in vivo persistency and biodistribution of GO-APP3/28 CAR-T cells. (Related to Fig. 3).
a-b, Study of the in vivo persistency and biodistribution of GO-APP3/28 CAR-T cells in a human Raji-FG xenograft mouse model (see Fig. 3i for study design). a, Representative flow plots of Fig. 3j showing biodistribution of GO-APP3/28 CAR-T cells across tissues collected at the terminal analysis. b, Representative flow plots of Fig. 3k showing phenotyping of GO-APP3/28 CAR-T cells liver at the terminal analysis. c, Study of in vivo persistency and biodistribution of GO-APP3/28 CAR-T cells in a human AsPC-1-FG xenograft mouse model (see Fig. 3l for study design). Representative flow plots of Fig. 3p showing persistence of GO-APP3/28 CAR-T cells in tumor and peripheral blood at the terminal analysis.
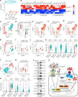
Extended Data Fig. 5 Single-cell gene profiling of GO-APP3/28-stimulated T cell activation. (Related to Fig. 4).
a, Gene set enrichment analysis (GSEA) of CD8+ T cells for CD8+ T cell activation. (Related to Fig. 3i) b, GSEA of CD8+ T cells for cytokine production. (Related to Fig. 3j) c, GSEA of CD4+ T cells for cytokine production. (Related to Fig. 3m) d, Violin plot showing the expression distribution of the indicated genes encoding the master transcription factors of different Th subtypes in CD4+ T cells. (TBX21: TH1; GATA3: TH2; Foxp3: Treg; RORC: TH17).
Extended Data Fig. 6 Mechanism study of GO-APP3/28-stimulated T cell activation at the protein expression level. (Related to Fig. 4).
a-b, Flow cytometry analysis of GO-APP3/28 T cells and Beads3/28 T cells. a, Flow plots showing the indicated intracellular protein expression. b, Mean fluorescence intensity (MFI) measurement from flow cytometry showing the TCR and IL-2 signaling pathway molecules in GO-APP3/28 T cells and Beads3/28 T cells at the protein level (number of samples n = 3). Data are presented as mean values ± SEM. (Related to Fig. 4o) Pairwise comparisons were made using a 2-tailed Student’s t test. p values less than 0.05 were considered significant. ‘ns’ denotes not significant; * denotes p value < 0.05; ** denotes p value < 0.01; *** denotes p value < 0.001; **** denotes p value < 0.0001.
Supplementary information
Source data
Source Data Fig. 1
Western blot source data, including molecular weight markers.
Rights and permissions
Springer Nature or its licensor (e.g. a society or other partner) holds exclusive rights to this article under a publishing agreement with the author(s) or other rightsholder(s); author self-archiving of the accepted manuscript version of this article is solely governed by the terms of such publishing agreement and applicable law.
About this article
Cite this article
Zhu, E., Yu, J., Li, YR. et al. Biomimetic cell stimulation with a graphene oxide antigen-presenting platform for developing T cell-based therapies. Nat. Nanotechnol. 19, 1914–1922 (2024). https://doi.org/10.1038/s41565-024-01781-4
Received:
Accepted:
Published:
Version of record:
Issue date:
DOI: https://doi.org/10.1038/s41565-024-01781-4
This article is cited by
-
Dextran-based T-cell expansion nanoparticles for manufacturing CAR T cells with augmented efficacy
Nature Communications (2026)
-
Mechanomedicine
Nature Reviews Bioengineering (2026)
-
Manufacturing synthetic viscoelastic antigen-presenting cells for immunotherapy
Nature Protocols (2025)
-
Frontiers in mechanobiology and mechanomedicine
Med-X (2025)


