Abstract
The canonical mitotic cell cycle coordinates DNA replication, centriole duplication and cytokinesis to generate two cells from one1. Some cells, such as mammalian trophoblast giant cells, use cell cycle variants like the endocycle to bypass mitosis2. Differentiating multiciliated cells, found in the mammalian airway, brain ventricles and reproductive tract, are post-mitotic but generate hundreds of centrioles, each of which matures into a basal body and nucleates a motile cilium3,4. Several cell cycle regulators have previously been implicated in specific steps of multiciliated cell differentiation5,6. Here we show that differentiating multiciliated cells integrate cell cycle regulators into a new alternative cell cycle, which we refer to as the multiciliation cycle. The multiciliation cycle redeploys many canonical cell cycle regulators, including cyclin-dependent kinases (CDKs) and their cognate cyclins. For example, cyclin D1, CDK4 and CDK6, which are regulators of mitotic G1-to-S progression, are required to initiate multiciliated cell differentiation. The multiciliation cycle amplifies some aspects of the canonical cell cycle, such as centriole synthesis, and blocks others, such as DNA replication. E2F7, a transcriptional regulator of canonical S-to-G2 progression, is expressed at high levels during the multiciliation cycle. In the multiciliation cycle, E2F7 directly dampens the expression of genes encoding DNA replication machinery and terminates the S phase-like gene expression program. Loss of E2F7 causes aberrant acquisition of DNA synthesis in multiciliated cells and dysregulation of multiciliation cycle progression, which disrupts centriole maturation and ciliogenesis. We conclude that multiciliated cells use an alternative cell cycle that orchestrates differentiation instead of controlling proliferation.
This is a preview of subscription content, access via your institution
Access options
Access Nature and 54 other Nature Portfolio journals
Get Nature+, our best-value online-access subscription
$32.99 / 30 days
cancel any time
Subscribe to this journal
Receive 51 print issues and online access
$199.00 per year
only $3.90 per issue
Buy this article
- Purchase on SpringerLink
- Instant access to the full article PDF.
USD 39.95
Prices may be subject to local taxes which are calculated during checkout





Similar content being viewed by others
Data availability
scRNA-seq and CUT&RUN raw FASTQ files and processed data have been deposited into the Gene Expression Omnibus database under accession GSE228110. scRNA-seq datasets have been deposited in the CellxGene single cell browser (https://cellxgene.cziscience.com/collections/c26ca66a-63ea-4059-a24e-0e0be0a2a173). The mouse mm10 reference genome was downloaded for analysis and is available from 10x Genomics (https://www.10xgenomics.com/support/software/cell-ranger/downloads/cr-ref-build-steps#mouse-ref-3-0-0-mm10-vdj). Source data are provided with this paper.
Code availability
Scripts are available at GitHub (https://github.com/lb15/multiciliation_cycle). Scripts and R objects used for analysis are available at Zenodo (https://doi.org/10.5281/zenodo.10896100)71, including CUT&RUN analysis scripts (https://doi.org/10.5281/zenodo.10896066)72 and Seurat analysis scripts (https://doi.org/10.5281/zenodo.10896071)73.
References
Morgan, D. O. The Cell Cycle: Principles of Control (New Science Press, 2007).
Orr-Weaver, T. L. When bigger is better: the role of polyploidy in organogenesis. Trends Genet. 31, 307–315 (2015).
Choksi, S. P., Lauter, G., Swoboda, P. & Roy, S. Switching on cilia: transcriptional networks regulating ciliogenesis. Development 141, 1427–1441 (2014).
Spassky, N. & Meunier, A. The development and functions of multiciliated epithelia. Nat. Rev. Mol. Cell Biol. 18, 423–436 (2017).
Al Jord, A. et al. Calibrated mitotic oscillator drives motile ciliogenesis. Science 358, 803–806 (2017).
Vladar, E. K. et al. Cyclin-dependent kinase control of motile ciliogenesis. eLife 7, e36375 (2018).
Walentek, P. Signaling control of mucociliary epithelia: stem cells, cell fates, and the plasticity of cell identity in development and disease. Cells Tissues Organs 211, 736–753 (2022).
Mahjoub, M. R., Nanjundappa, R. & Harvey, M. N. Development of a multiciliated cell. Curr. Opin. Cell Biol. 77, 102105 (2022).
Tan, F. E. et al. Myb promotes centriole amplification and later steps of the multiciliogenesis program. Development 140, 4277–4286 (2013).
Vladar, E. K. & Stearns, T. Molecular characterization of centriole assembly in ciliated epithelial cells. J. Cell Biol. 178, 31–42 (2007).
Byrnes, L. E., Deleon, R., Reiter, J. F. & Choksi, S. P. Opposing transcription factors MYCL and HEY1 mediate the Notch-dependent airway stem cell fate decision. Preprint at bioRxiv https://doi.org/10.1101/2022.10.05.511009 (2022).
Vladar, E. K. & Brody, S. L. in Methods in Enzymology Vol. 525 (ed. Marshall, W. F.) 285–309 (Academic Press, 2013).
Pan, J.-H. et al. Myb permits multilineage airway epithelial cell differentiation. Stem Cells 32, 3245–3256 (2014).
Lewis, M. & Stracker, T. H. Transcriptional regulation of multiciliated cell differentiation. Semin. Cell Dev. Biol. 110, 51–60 (2021).
Gomes Pereira, S., Dias Louro, M. A. & Bettencourt-Dias, M. Biophysical and quantitative principles of centrosome biogenesis and structure. Annu. Rev. Cell Dev. Biol. 37, 43–63 (2021).
Zhao, H. et al. The Cep63 paralogue Deup1 enables massive de novo centriole biogenesis for vertebrate multiciliogenesis. Nat. Cell Biol. 15, 1434–1444 (2013).
Klos Dehring, D. A. et al. Deuterosome-mediated centriole biogenesis. Dev. Cell 27, 103–112 (2013).
Breslow, D. K. & Holland, A. J. Mechanism and regulation of centriole and cilium biogenesis. Annu. Rev. Biochem. 88, 691–724 (2019).
Gönczy, P. Centrosomes and cancer: revisiting a long-standing relationship. Nat. Rev. Cancer 15, 639–652 (2015).
García, S. R. et al. Novel dynamics of human mucociliary differentiation revealed by single-cell RNA sequencing of nasal epithelial cultures. Development 146, dev177428 (2019).
Ma, L., Quigley, I., Omran, H. & Kintner, C. Multicilin drives centriole biogenesis via E2f proteins. Genes Dev. 28, 1461–1471 (2014).
Kim, S., Ma, L., Shokhirev, M. N., Quigley, I. & Kintner, C. Multicilin and activated E2f4 induce multiciliated cell differentiation in primary fibroblasts. Sci. Rep. 8, 12369 (2018).
Plasschaert, L. W. et al. A single-cell atlas of the airway epithelium reveals the CFTR-rich pulmonary ionocyte. Nature 560, 377–381 (2018).
Montoro, D. T. et al. A revised airway epithelial hierarchy includes CFTR-expressing ionocytes. Nature 560, 319–324 (2018).
Zheng, S. C. et al. Universal prediction of cell-cycle position using transfer learning. Genome Biol. 23, 41 (2022).
Grant, G. D., Kedziora, K. M., Limas, J. C., Cook, J. G. & Purvis, J. E. Accurate delineation of cell cycle phase transitions in living cells with PIP-FUCCI. Cell Cycle 17, 2496–2516 (2018).
Choksi, S. P., Babu, D., Lau, D., Yu, X. & Roy, S. Systematic discovery of novel ciliary genes through functional genomics in the zebrafish. Development 141, 3410–3419 (2014).
Rubin, S. M., Sage, J. & Skotheim, J. M. Integrating old and new paradigms of G1/S control. Mol. Cell 80, 183–192 (2020).
Matsushime, H., Roussel, M. F., Ashmun, R. A. & Sherr, C. J. Colony-stimulating factor 1 regulates novel cyclins during the G1 phase of the cell cycle. Cell 65, 701–713 (1991).
Xiong, Y., Connolly, T., Futcher, B. & Beach, D. Human D-type cyclin. Cell 65, 691–699 (1991).
Fassl, A., Geng, Y. & Sicinski, P. CDK4 and CDK6 kinases: from basic science to cancer therapy. Science 375, eabc1495 (2022).
Basant, A. & Glotzer, M. Spatiotemporal regulation of RhoA during cytokinesis. Curr. Biol. 28, R570–R580 (2018).
Funk, M. C. et al. Cyclin O (Ccno) functions during deuterosome-mediated centriole amplification of multiciliated cells. EMBO J. 34, 1078–1089 (2015).
Westendorp, B. et al. E2F7 represses a network of oscillating cell cycle genes to control S-phase progression. Nucleic Acids Res. 40, 3511–3523 (2012).
Li, J. et al. Synergistic function of E2F7 and E2F8 is essential for cell survival and embryonic development. Dev. Cell 14, 62–75 (2008).
Skene, P. J. & Henikoff, S. An efficient targeted nuclease strategy for high-resolution mapping of DNA binding sites. eLife 6, e21856 (2017).
Fischer, M., Grossmann, P., Padi, M. & DeCaprio, J. A. Integration of TP53, DREAM, MMB-FOXM1 and RB-E2F target gene analyses identifies cell cycle gene regulatory networks. Nucleic Acids Res. 44, 6070–6086 (2016).
Kumar, V. et al. The regulatory roles of motile cilia in CSF circulation and hydrocephalus. Fluids Barriers CNS 18, 31 (2021).
Spektor, A., Tsang, W. Y., Khoo, D. & Dynlacht, B. D. Cep97 and CP110 suppress a cilia assembly program. Cell 130, 678–690 (2007).
Graser, S. et al. Cep164, a novel centriole appendage protein required for primary cilium formation. J. Cell Biol. 179, 321–330 (2007).
Kim, S., Chien, Y.-H., Ryan, A. & Kintner, C. Emi2 enables centriole amplification during multiciliated cell differentiation. Sci. Adv. 8, eabm7538 (2022).
Revinski, D. R. et al. CDC20B is required for deuterosome-mediated centriole production in multiciliated cells. Nat. Commun. 9, 4668 (2018).
Chen, H.-Z. et al. Canonical and atypical E2Fs regulate the mammalian endocycle. Nat. Cell Biol. 14, 1192–1202 (2012).
Lammens, T., Li, J., Leone, G. & De Veylder, L. Atypical E2Fs: new players in the E2F transcription factor family. Trends Cell Biol. 19, 111–118 (2009).
Peterson, N. G. & Fox, D. T. Communal living: the role of polyploidy and syncytia in tissue biology. Chromosome Res. 29, 245–260 (2021).
Edgar, B. A., Zielke, N. & Gutierrez, C. Endocycles: a recurrent evolutionary innovation for post-mitotic cell growth. Nat. Rev. Mol. Cell Biol. 15, 197–210 (2014).
You, Y. & Brody, S. L. Culture and differentiation of mouse tracheal epithelial cells. Methods Mol. Biol. 945, 123–143 (2013).
Wolock, S. L., Lopez, R. & Klein, A. M. Scrublet: computational identification of cell doublets in single-cell transcriptomic data. Cell Syst. 8, 281–291.e9 (2019).
McGinnis, C. S., Murrow, L. M. & Gartner, Z. J. DoubletFinder: doublet detection in single-cell RNA sequencing data using artificial nearest neighbors. Cell Syst. 8, 329–337.e4 (2019).
Young, M. D. & Behjati, S. SoupX removes ambient RNA contamination from droplet-based single-cell RNA sequencing data. Gigascience 9, giaa151 (2020).
Stuart, T. et al. Comprehensive integration of single-cell data. Cell 177, 1888–1902.e21 (2019).
Cao, J. et al. The single-cell transcriptional landscape of mammalian organogenesis. Nature 566, 496–502 (2019).
Phipson, B. et al. propeller: testing for differences in cell type proportions in single cell data. Bioinformatics 38, 4720–4726 (2022).
Robinson, M. D., McCarthy, D. J. & Smyth, G. K. edgeR: a Bioconductor package for differential expression analysis of digital gene expression data. Bioinformatics 26, 139–140 (2010).
Kowalczyk, M. S. et al. Single-cell RNA-seq reveals changes in cell cycle and differentiation programs upon aging of hematopoietic stem cells. Genome Res. 25, 1860–1872 (2015).
Andreatta, M. & Carmona, S. J. UCell: robust and scalable single-cell gene signature scoring. Comput. Struct. Biotechnol. J. 19, 3796–3798 (2021).
Love, M. I., Huber, W. & Anders, S. Moderated estimation of fold change and dispersion for RNA-seq data with DESeq2. Genome Biol. 15, 550 (2014).
Wickham, H., Navarro, D. & Pedersen, T. L. ggplot2: Elegant Graphics for Data Analysis 3rd edn https://ggplot2-book.org/ (Springer, 2024).
Horani, A., Nath, A., Wasserman, M. G., Huang, T. & Brody, S. L. Rho-associated protein kinase inhibition enhances airway epithelial basal-cell proliferation and lentivirus transduction. Am. J. Respir. Cell Mol. Biol. 49, 341–347 (2013).
Meers, M. P., Bryson, T. D., Henikoff, J. G. & Henikoff, S. Improved CUT&RUN chromatin profiling tools. eLife 8, e46314 (2019).
Janssens, D. & Henikoff, S. CUT&RUN: targeted in situ genome-wide profiling with high efficiency for low cell numbers. protocols.io https://doi.org/10.17504/protocols.io.zcpf2vn (2019).
Liu, N. Library prep for CUT&RUN with NEBNext® UltraTM II DNA Library Prep Kit for Illumina® (E7645). protocols.io https://doi.org/10.17504/protocols.io.bagaibse (2021).
Zhu, Q., Liu, N., Orkin, S. H. & Yuan, G.-C. CUT&RUNTools: a flexible pipeline for CUT&RUN processing and footprint analysis. Genome Biol. 20, 192 (2019).
Zheng, Y., Ahmad, K. & Henikoff, S. CUT&Tag data processing and analysis tutorial. protocols.io https://doi.org/10.17504/protocols.io.bjk2kkye (2020).
Bolger, A. M., Lohse, M. & Usadel, B. Trimmomatic: a flexible trimmer for Illumina sequence data. Bioinformatics 30, 2114–2120 (2014).
Langmead, B. & Salzberg, S. L. Fast gapped-read alignment with Bowtie 2. Nat. Methods 9, 357–359 (2012).
Zhang, Y. et al. Model-based analysis of ChIP–seq (MACS). Genome Biol. 9, R137 (2008).
Yu, G., Wang, L.-G. & He, Q.-Y. ChIPseeker: an R/Bioconductor package for ChIP peak annotation, comparison and visualization. Bioinformatics 31, 2382–2383 (2015).
Livak, K. J. & Schmittgen, T. D. Analysis of relative gene expression data using real-time quantitative PCR and the \(2({}^{-{\Delta \Delta }_{{\rm{T}}}})\) method. Methods 25, 402–408 (2001).
Mou, H. et al. Dual SMAD signaling inhibition enables long-term expansion of diverse epithelial basal cells. Cell Stem Cell 19, 217–231 (2016).
lb15. multiciliation_cycle: v1.1.3. Zenodo https://doi.org/10.5281/zenodo.10896100 (2024).
lb15. autoCutandRun: v1.1.1. Zenodo https://doi.org/10.5281/zenodo.10896066 (2024).
lb15. autoSeurat: v1.1.2. Zenodo https://doi.org/10.5281/zenodo.10896071 (2024).
Acknowledgements
We thank D. Erle, K. D. Koh and L. Bonser for advice on developing the CRISPR knockout protocol; E. Yu for mouse husbandry; D. O. Morgan, P. H. O’Farrell, M. Aydogan, P. K. Choksi and members of the Reiter Laboratory for critical discussion; N. Neff, R. Sit and M. Tan from the CZ Biohub Genomics platform for sequencing; and staff at the UCSF Laboratory for Cell Analysis and the UCSF Center for Advanced Cell Technology for use of equipment and the Wynton high performance computing cluster for analysis. L.E.B was supported by Ruth L. Kirschstein National Research Service Awards (5T32HL007731-27 and 1F32HL154611-01). This work was supported by a CIRM Discovery grant (DISC1-10475) to S.P.C. and grants from the NIH (R01AR054396 and R01HD089918) to J.F.R. This research was also supported by the National Cancer Institute, National Institutes of Health, Intramural Research Program, and was funded in whole or in part with federal funds from the National Cancer Institute, National Institutes of Health under contract HHSN26120080001E. The content of this publication does not necessarily reflect the views or policies of the Department of Health and Human Services, nor does mention of trade names, commercial products, or organizations imply endorsement by the US Government.
Author information
Authors and Affiliations
Contributions
S.P.C. conceptualized the study. S.P.C., L.E.B. and J.F.R. designed experiments. S.P.C. and L.E.B. performed experiments and analysed data. L.E.B. performed bioinformatics analyses. M.J.K. performed phenotypic analyses of mouse mutants. B.W.H.T. and R.D. assisted with experimentation. Q.L. and C.J.W. performed transmission electron microscopy analyses. S.P.C., L.E.B. and J.F.R. wrote the manuscript. S.P.C. and J.F.R. supervised the research. All authors reviewed and edited the manuscript.
Corresponding authors
Ethics declarations
Competing interests
J.F.R. cofounded startup companies funded by BridgeBio and 459AM.
Peer review
Peer review information
Nature thanks Piotr Sicinski, Bart Westendorp and the other, anonymous, reviewer(s) for their contribution to the peer review of this work. Peer reviewer reports are available.
Additional information
Publisher’s note Springer Nature remains neutral with regard to jurisdictional claims in published maps and institutional affiliations.
Extended data figures and tables
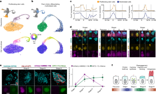
Extended Data Fig. 1 Multiciliated cells go through sequential stages of differentiation.
a, Representative immunofluorescence images of wild-type mTECs cultured at air-liquid interface for three days and stained for centrioles (CEP43, cyan) and CCP110 (yellow). Cells at stages I-IV of multiciliated differentiation are depicted. n = 3 biological replicates. Scale bar, 5 μm. b, Representative immunofluorescence images of wild-type mTECs cultured at airliquid interface for three days and stained for centrioles (CEP43, cyan) and deuterosomes (DEUP1, yellow). n = 3 biological replicates. c, Representative immunofluorescence images of wild-type mTECs cultured at airliquid interface for three days and stained for centrioles (CEP43, cyan) and distal appendages (CEP164, yellow). n = 3 biological replicates. d, A schematic of the stages of multiciliated cell differentiation. Precursors induce the expression of early multiciliated cell transcription factors, such as MYB. Stage I involves the induction of proteins required for centriole biogenesis, such as CEP43 and CCP110. Stage II involves the generation of deuterosomes (marked by DEUP1, depicted here as yellow circles) and the synthesis of centrioles (depicted as blue dots). Stage III involves centriole disengagement, migration, acquisition of distal appendages (marked by CEP164) and docking at the apical membrane. Stage IV involves ciliogenesis. Cilia are in red. e, Proteins that are expressed during each stage of multiciliated cell differentiation used in this study are listed, with expression in precursors and during multiciliated cell differentiation schematized by color.
Extended Data Fig. 2 A time course of mTEC differentiation captured by scRNA-seq reveals expression of cell cycle regulators.
a, Integrated scRNA-seq dataset of mTECs on day 1, 3, 9, and 36 at air-liquid interface culture. Clusters are distinguished by color. b, Individual day 1, 3, 9, and 36 datasets that contribute to the integrated dataset. c, Expression of select marker genes for basal stem cells (Krt5), secretory cells (Scgb3a1), deuterosome-producing differentiating multiciliated cells (Deup1) and mature multiciliated cells (Dnah5) overlaid on the UMAP of the integrated dataset. Color indicates expression level. d, Pseudotime values for proliferating basal stem cells. e, Pseudotime values for differentiating multiciliated cells. f, Heatmap of average expression of select cell cycle-related genes in both basal stem (above) and multiciliated (below) cells across S and G2/M-binned phases of the cell cycle. Color indicates expression (z-score).
Extended Data Fig. 3 Differentiating multiciliated cells express cell cycle regulators and ciliogenesis genes.
a, Heatmap of cell cycle and ciliogenesis genes arranged across multiciliated cell differentiation pseudotime. Color of individual boxes in heatmap indicates expression (z-score). S (blue) and G2/M (green) phase scores represent normalized expression of genes associated with each stage of the cell cycle. Select genes associated with cell cycle and multiciliation functional categories are listed. Cluster identity of cells is schematized by color below. b, Average minimum and maximum normalized expression across multiciliated cell differentiation pseudotime of select genes encoding CDK proteins, cyclins, composite scores of S and G2/M phase-related genes, multiciliated cell transcription factors, proteins involved in centriole synthesis and maturation, or proteins involved in ciliogenesis.
Extended Data Fig. 4 mTECs cease proliferating during differentiation.
a, Representative immunofluorescence images of wild-type mTECs cultured at air-liquid interface for five days and stained for EdU (cyan), FOXJ1 (red) and nuclei (Hoechst, grey). EdU or DMSO was added during days one to five of culture at air-liquid interface. n = 3 biological replicates. Scale bar, 10 μm. b, Percentage of multiciliated cells (expressing FOXJ1) that exhibit EdU incorporation. Bar graph quantitates EdU incorporation in 186 multiciliated cells assessed from 3 biological replicates. c, Immunofluorescence images of differentiating wild-type mTECs. mTECs were stained for Histone 3 phosphorylated at serine 10 (H3S10P, cyan), TP63 (yellow) and nuclei (Hoechst, grey) two days before transition to air-liquid interface (Day -2), one day before (Day -1), the day of transition (Day 0), one day after transition to air-liquid interface (Day 1) or two days after (Day 2). H3S10P is a marker of cells in mitosis. TP63, also known as p63, is a marker of airway stem cells. Lower panels depict individual channels. Scale bar, 10 μm. d, Percentage of H3S10P-expressing cells in differentiating mTECs at the indicated times. Horizontal lines indicate means ± s.e.m. of 3 biological replicates, ****P = 0.000002 and NS, not significant (one-way ANOVA with Sidak’s correction). e, Percentage of TP63-expressing airway stem cells that also express H3S10P in differentiating mTECs at the indicated times. Horizontal lines indicate means ± s.e.m. of 3 biological replicates, ***P = 0.0009 and NS, not significant (one-way ANOVA with Sidak’s correction).
Extended Data Fig. 5 Assessment of roles of CDK4/6 and cyclin D1 in mTEC proliferation and differentiation.
a, Immunofluorescence images of mTECs treated with DMSO, palbociclib or ribociclib during days 0-5 or days 2-5 at air-liquid interface and stained for centrioles (CEP43, cyan), cilia (αTubAc, red) and nuclei (grey). Scale bar, 10 μm. b, Percentage of multiciliated cells in mTECs treated with DMSO, palbociclib or ribociclib for given timepoints. Horizontal lines indicate means ± s.e.m. of 3 biological replicates, ***P = 0.0004, ****P = 0.0002, *P = 0.0059, **P = 0.0018 (one-way ANOVA with Sidak’s correction). c, Nuclear density of mTECs treated with DMSO, palbociclib or ribociclib for given timepoints. Horizontal lines indicate means ± s.e.m. of 3 biological replicates, NS, not significant (one-way ANOVA with Dunnet’s correction). d, UMAP of integrated scRNA-seq data of DMSO- and ribociclib-treated mTECs. Clusters are distinguished by color. e, Individual scRNA-seq datasets of DMSO- or ribociclib-treated mTECs. Clusters are distinguished by color. f, Individual scRNA-seq datasets of DMSO- or ribociclib-treated mTECs colored by cell cycle phase scores determined by tricycle analysis. g, Integrated scRNA-seq dataset with pseudotime values of cells of the basal stem, intermediate and multiciliated cell clusters. Pseudotime infers a differentiation trajectory (black arrow). Integrated scRNA-seq dataset with blue indicating cells expressing markers of intermediate and multiciliated cells (e.g., Gmnc and Foxj1) selected for subclustering and pseudotime analysis. h, Pseudotime values of cells of the intermediate and multiciliated cell clusters. Pseudotime infers a differentiation trajectory (black arrow). i, Immunofluorescence images of mTECs transduced with lentivirus expressing NLS-GFP (control) or cyclin D1-GFP and stained for centrioles (CEP43, cyan) and markers of multiciliated cell differentiation: CCP110, deuterosomes (DEUP1) and distal appendages (CEP164). Individual channels are shown to the right. Scale bars, 10 μm. j, Percentage of multiciliated cells expressing CCP110, DEUP1 or CEP164 in mTECs expressing NLS-GFP or cyclin D1-GFP. Horizontal lines indicate means ± s.e.m. of 3 biological replicates, NS, not significant (unpaired two-tailed t-test).
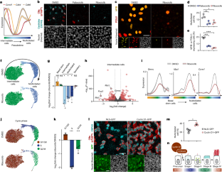
Extended Data Fig. 6 Comparing transcriptional signatures of the canonical cell cycle and multiciliation cycle identifies E2f7.
a, Proliferating stem (orange) and multiciliated (blue) cells in S or G2/M phase scored for the expression of S or G2/M phase genes. Scores are normalized Mann-Whitney U-statistic of gene set expression. ****P = 0.000002, ***P = 0.00001 (unpaired two-tailed t-tests). b, Heatmap of cell cycle-related genes differentially expressed between proliferating stem and multiciliated cells during each cell cycle phase. Color indicates expression (z-score). c, Average expression of select genes preferentially expressed during the multiciliation cycle across cycle phases of proliferating stem and multiciliated cells. d, Expression of E2f7 projected onto the UMAP of the integrated mTEC dataset, proliferating stem and multiciliated cell subset. Color indicates expression level. e, E2f7 mutation generation using an sgRNA (red arrow) homologous to mouse exon 4. The E2f7em1Schok allele is predicted to generate a frameshift after codon 165 and referred to as E2f7−. Scale bar, 1 kb. f, Genotypes of offspring of intercrossed E2f7−/+ mice reveals no significant difference between observed and expected ratios (1 E2f7+/+:2 E2f7−/+:1 E2f7−/−, chi-squared test). n = 126 mice from 16 litters. g, Allele-specific (E2f7+ or E2f7−) quantitative PCR on cDNA from E2f7+/+ or E2f7−/− mTECs. Bars indicate means ± s.e.m. of 3 (E2f7+) or 4 (E2f7−) biological replicates. Points at value 0 indicate undetectable expression. *P = 0.0259 (E2f7+) or *P = 0.0246 (E2f7−) (paired two-tailed t-test). h, Immunofluorescence images of E2f7+/+ and E2f7−/− mTECs stained for E2F7 (yellow), centrioles (CEP43, cyan) and nuclei (grey). Right: magnifications of boxed cells. Scale bars, 5 μm. i, E2F7 nuclear intensity in multiciliated cells in E2f7+/+ and E2f7−/− mTECs. Horizontal lines indicate means ± s.e.m. of 3 biological replicates, **P = 0.0013 (unpaired two-tailed t-test). j, Representative images of adult trachea from E2f7+/+ and E2f7−/− mice immunostained for E2F7 (yellow), MYB (red), centrioles (CEP43, cyan) and nuclei (grey). Right: magnifications of boxed cells. n = 3 biological replicates. Scale bars, 10 μm.
Extended Data Fig. 7 E2F7 regulates S phase-like gene expression during multiciliated cell differentiation.
a, Individual replicate scRNA-seq datasets of E2f7+/+ and E2f7−/− mTECs after culture at air-liquid interface for seven days. Clusters are distinguished by color. b, Integrated scRNA-seq dataset of E2f7+/+ and E2f7−/− mTECs with cells highlighted from which basal stem- (orange) and multiciliated- (blue) subclustered scRNA-seq datasets were derived (Fig. 3). c, Clusters of E2f7+/+ and E2f7−/− mTEC-derived basal stem cells. Colors distinguish clusters. d, Proportion of basal stem cell clusters in E2f7+/+ and E2f7−/− mTECs. Colors distinguish clusters, NS, not significant (two-tailed Moderated t-test with Benjamini-Hochberg correction). e, Pseudotime values across multiciliated cell differentiation. f, Clusters of E2f7+/+ and E2f7−/− mTEC-derived multiciliated cells. Colors distinguish clusters, labeled A-E. Arrows indicate the inferred pseudotime differentiation trajectory. g, Proportion of multiciliated cell clusters in E2f7+/+ and E2f7−/− mTECs. Colors distinguish clusters A-E, NS, not significant (two-tailed Moderated t-test with Benjamini-Hochberg correction). h, Box plots depicting S phase gene signature scores of E2f7+/+ and E2f7−/− basal stem and multiciliated cell clusters. Bars are colored by cluster. Boxes show interquartile range, horizontal bars indicate medians and whiskers show the minimum and maximum values of 2 biological replicates, with outliers plotted individually, *P = 0.0014, **P = 0.0013 (multiple unpaired t-tests with Holm-Sidak correction). i, Box plots depicting G2/M phase gene signature scores of E2f7+/+ and E2f7−/− basal stem and multiciliated cell clusters. Bars are colored by cluster. Boxes show interquartile range, horizontal bars indicate medians and whiskers show the minimum and maximum values of 2 biological replicates, with outliers plotted individually, NS, not significant (multiple unpaired t-tests with Holm-Sidak correction).
Extended Data Fig. 8 E2F7 directly represses genes encoding DNA replication proteins.
a, Heatmap of DNA replication-, S phase- and cytoskeleton-associated genes differentially expressed between E2f7+/+ and E2f7−/− multiciliated cells derived from mTEC scRNA-seq data. Boxes represent bins of expression arranged across multiciliated cell differentiation pseudotime. Color indicates expression (z-score). S (blue) and G2/M (green) phase scores represent normalized expression of genes associated with each cell cycle phase. Genes near E2F7-GFP CUT&RUN peaks are outlined in blue. b, mTECs transduced with E2F7-GFP or a control (NLS-GFP) lentivirus were analyzed using CUT&RUN. CUT&RUN peaks for a subset of genes encoding DNA replication machinery that are differentially expressed between E2f7+/+ and E2f7−/− multiciliated cells are shown. y-axes represent reads per genomic content. Scale bars, 1 kb. c, Distribution of E2F7-GFP peaks relative to gene positions. d, Venn diagram of the overlap of the 334 genes differentially expressed between E2f7+/+ and E2f7−/− multiciliated cells (blue) and 89 E2F7 direct target genes previously identified in proliferating cells by Westendorp et al.34 (grey). e, Venn diagram of the overlap of the 43 genes near E2F7 CUT&RUN peaks in mTECs (blue) and 89 E2F7 direct target genes previously identified in proliferating cells by Westendorp et al.34 (grey).
Extended Data Fig. 9 E2F7 is required for multiciliated cell differentiation.
a, Hydrocephalus quantification of 34 progeny from 6 litters of E2f7−/+ or E2f7−/− mice crossed with E2f7−/+ mice. Fractions are the number of mice of each genotype with hydrocephalus over the total number of mice of that genotype assessed. b, Ratio of ventricle area to whole brain area in sections from adult E2f7+/+ and E2f7−/− mice. Horizontal lines indicate means ± s.e.m. of three different mice, *P = 0.0139 (unpaired two-tailed t-test). c, Brain ventricles of adult E2f7+/+ and E2f7−/− mice immunostained for centrioles (CEP43, cyan) and cilia (αTubAc, red). Right panels show individual channels. Scale bars, 10 μm. d, Quantitation of acetylated tubulin (αTubAc) intensity in multiciliated cells of E2f7+/+ and E2f7−/− brain ventricles. Each dot represents the mean αTubAc intensity of > 100 multiciliated ependymal cells from a mouse brain, with n = 7 E2f7+/+ mice and n = 8 E2f7−/− mice. Horizontal lines indicate means ± s.e.m., *P = 0.0381 (unpaired two-tailed t-test). e, Sections of oviducts (left) or brain ventricles (right) of adult E2f7+/+ and E2f7−/− mice immunostained for centrioles (CEP43, cyan), cilia (αTubAc, red) and nuclei (Hoechst, gray). Lower panels show individual channels. White arrows indicate E2f7−/− cells with accumulated cytoplasmic centrioles. Scale bar, 10 μm. f, Percentages of cells with > 5 centrioles that have multiple cilia in adult mouse tracheas and oviducts. Horizontal lines indicate means ± s.e.m. of 3 mice, ***P = 0.0005 and *P = 0.0142 (ordinary one-way ANOVA with Sidak’s correction). g, Percentages of multiciliated cells with centrioles undocked to the apical membrane in adult mouse tracheas, oviducts and brain ventricles. Horizontal lines indicate means ± s.e.m. of 3 mice, ***P = 0.0004 and ****P = 0.00005 (ordinary one-way ANOVA with Sidak’s correction).
Extended Data Fig. 10 E2f8 is dispensable for multiciliation.
a, Expression of E2f8 projected onto the UMAPs of basal stem and multiciliated cells from the mTEC timecourse scRNA-seq dataset. Color indicates expression level. b, Average expression of E2f8 across cycle phases of basal stem and multiciliated cells. c, scRNA-seq expression of E2f8 in E2f7+/+ and E2f7−/− across differentiation pseudotime. Grey bars indicate 95% confidence intervals. Colors indicate cluster identity. d, Strategy for generating E2f8 knockout mTECs. Red arrows indicate positions of sgRNAs homologous to sequences in exon 7 of E2f8. Scale bar, 1 kb. e, Quantitative RT-PCR for wild-type E2f7 (E2f7+) and E2f8 (E2f8+) transcripts from control (E2f7+/+ ControlsgRNA), E2f8 mutant (E2f7+/+ E2f8sgRNA), E2f7−/− (E2f7−/− ControlsgRNA) or E2f7 and E2f8 double mutant (E2f7−/− E2f8sgRNA) mTECs. Bars indicate means ± s.e.m. of 3 biological replicates. Points at value 0 indicate undetectable expression. *P = 0.0284, **P = 0.0043, ***P = 0.0003, ****P = 0.000008 (one-way ANOVA with Sidak’s correction). f, Immunofluorescence images of control, E2f8 mutant, E2f7 mutant, or E2f7 and E2f8 double mutant mTECs cultured for 7 days at air-liquid interface, stained for centrioles (CEP43, cyan) and cilia (αTubAc, red). Right: individual channels. Scale bars, 10 μm. g, αTubAc intensity in control, E2f8 mutant, E2f7 mutant, and E2f7 and E2f8 double mutant mTECs cultured for 7 days at air-liquid interface. Horizontal lines indicate means ± s.e.m. of 3 biological replicates, *P = 0.0130 (one-way ANOVA with Sidak’s correction). h, Centriolar area in control, E2f8 mutant, E2f7 mutant, and E2f7 and E2f8 double mutant mTECs cultured for 7 days at air-liquid interface. Horizontal lines indicate means ± s.e.m. of 3 biological replicates *P = 0.0121 (one-way ANOVA with Sidak’s correction). i, Percentage of control, E2f8 mutant, E2f7 mutant, and E2f7 and E2f8 double mutant multiciliated cells containing deuterosomes (DEUP1) in mTECs cultured for 7 days at air-liquid interface. Horizontal lines indicate means ± s.e.m. of 3 biological replicates *P = 0.0295 (one-way ANOVA with Sidak’s correction).
Supplementary information
Supplementary Table 1
scRNA-seq marker gene analysis of mTEC differentiation time course. Enriched genes for each cluster of the integrated mTEC dataset. Output is from Seurat’s FindAllMarkers. Column 1 contains the unadjusted P value. Column 2 is the average log2 fold change. Fractions of cells expressing the gene of interest in the indicated cluster and all other cells are reported in columns 3 and 4, respectively. Column 5 is the adjusted P value as determined by a two-sided non-parametric Wilcoxon rank-sum test with Bonferroni correction. Columns 6 and 7 indicate the cluster name and gene name, respectively.
Supplementary Table 2
Cell cycle gene expression in the multiciliation cycle versus the canonical cell cycle. Enrichment of cell-cycle-related genes between multiciliated cells and proliferating stem cells in each phase of the cell cycle. Genes are in same order as the heatmap depicted in Extended Data Fig. 6b. The output of Seurat’s FindMarkers is reported for each comparison of multiciliated cells versus proliferating stem cells in G1/G0, S and G2/M cell cycle phases. Columns include the P value as determined by a two-sided non-parametric Wilcoxon rank-sum test with Bonferroni correction, average log2 fold change, fraction of cells expressing the gene of interest in each cell type, and adjusted P value for each cell cycle phase comparison. NA indicates that the reported gene was not differentially expressed between multiciliated and proliferating stem cells in that cell cycle phase. The GroupID column indicates the group each gene belongs to, with Group 1 at the top of the heatmap and Group 6 at the bottom.
Supplementary Table 3
scRNA-seq marker gene analysis of integrated DMSO-treated and ribociclib-treated mTECs. Enriched genes for each cluster of the integrated DMSO-treated and ribociclib-treated mTEC dataset. Output is from Seurat’s FindAllMarkers. Column 1 contains the unadjusted P value. Column 2 is the average log2 fold change. Fraction of cells expressing the gene of interest in the indicated cluster and all other cells are reported in columns 3 and 4, respectively. Column 5 is the adjusted P value as determined by a two-sided non-parametric Wilcoxon rank-sum test with Bonferroni correction. Columns 6 and 7 indicate the cluster name and gene name, respectively.
Supplementary Table 4
Differentially expressed genes between ribociclib-treated and DMSO-treated mTECs. Differentially expressed genes between ribociclib-treated and DMSO-treated mTECs for each cluster depicted in Extended Data Fig. 5d. DESeq2 results are reported for each cluster, including the normalized count values (baseMean), log2 fold changes (log2FoldChange), log fold change standard error (lfcSE), the estimated rate of false sign (svalue), and adjusted P value (padj) as determined by a two-sided Wald test with Benjamini and Hochberg correction.
Supplementary Table 5
scRNA-seq marker gene analysis of integrated E2f7+/+ and E2f7–/– mTECs. Enriched genes for each cluster of the integrated E2f7–/– and E2f7+/+ mTEC dataset. Output is from Seurat’s FindAllMarkers. Column 1 contains the unadjusted P value. Column 2 is the average log2 fold change. Fraction of cells expressing the gene of interest in the indicated cluster and all other cells are reported in columns 3 and 4, respectively. Column 5 is the adjusted P value as determined by a two-sided non-parametric Wilcoxon rank-sum test with Bonferroni correction. Columns 6 and 7 indicate the cluster name and gene name, respectively.
Supplementary Table 6
Genes associated with centriole synthesis and ciliogenesis. Manually annotated centriolar and ciliogenesis genes used for analysis in Fig. 3d. Human and mouse gene symbols are indicated in “Homo_sapiens” and “Mus_musculus” columns. Synonyms for genes are indicated in “Synonym” column. Gene functions related to ciliogenesis is reported in “Function” column. The expression of genes annotated as “Ciliary TF” were used to generate the Multiciliated cell transcription factors score. The expression of genes annotated as “Ciliogenesis” or “Cilia Function/Motility” were used to generate the Ciliary Genes score. The expression of genes annotated “Centriole amplification” or “Basal body maturation” were used for the “Centriole synthesis” score.
Supplementary Table 7
Differentially expressed genes between E2f7–/– and E2f7+/+ multiciliated cells. Differentially expressed genes between E2f7–/– and E2f7+/+ multiciliated cells within each cluster depicted in Extended Data Fig. 7f. DESeq2 results are reported for each cluster, including the normalized count values (baseMean), log2 fold changes (log2FoldChange), log fold change standard error (lfcSE), the estimated rate of false sign (svalue), and adjusted P value (padj) determined by a two-sided Wald test with Benjamini and Hochberg correction.
Supplementary Table 8
E2F7–GFP CUT&RUN peaks and nearest genes. MACS2 called peaks from E2F7–GFP CUT&RUN. For each peak, the chromosome, start and end positions, and strand information is listed. The “score” column contains the MACS2 peak score, the “signalValue” column contains the overall enrichment for the region, and log transformed P and q values are contained in “pValue –log10” and “qValue –log10” columns as determined by a MACS2 poisson distribution model with Benjamini–Hochberg correction. The remaining columns are output from ChIPSeeker. The “annotation” column indicates the category of peak based distance to on the nearest gene. The distance of the peak to the nearest transcriptional start site is reported in the “distancetoTSS” column. The nearest gene is reported in the “Gene” column.
Supplementary Table 9
E2F7 target genes in the multiciliation cycle versus the canonical cell cycle. Genes differentially expressed in at least one subcluster of multiciliated cells between E2f7–/– and E2f7+/+ are listed in the first column. For each gene, the DESeq2 log2 fold change and adjusted P value are reported for each multiciliated cell subcluster, with NA indicating not differentially expressed. Columns 12–15 indicate whether the gene was designated as differentially expressed in each multiciliated cell cluster based on a greater than 1.5 fold change and adjusted P value less than 0.05, as determined by a two-sided Wald test with Benjamini and Hochberg correction. Genes identified as direct E2F7 targets in the multiciliation cycle or proliferating HeLa cells (Westendorp et al., 2012) are indicated in the final two columns.
Supplementary Table 10
Reagents used in this study. Table of antibodies, plasmids, PCR primers, and other reagents used in this study.
Rights and permissions
Springer Nature or its licensor (e.g. a society or other partner) holds exclusive rights to this article under a publishing agreement with the author(s) or other rightsholder(s); author self-archiving of the accepted manuscript version of this article is solely governed by the terms of such publishing agreement and applicable law.
About this article
Cite this article
Choksi, S.P., Byrnes, L.E., Konjikusic, M.J. et al. An alternative cell cycle coordinates multiciliated cell differentiation. Nature 630, 214–221 (2024). https://doi.org/10.1038/s41586-024-07476-z
Received:
Accepted:
Published:
Version of record:
Issue date:
DOI: https://doi.org/10.1038/s41586-024-07476-z
This article is cited by
-
mTOR controls ependymal cell differentiation by targeting the alternative cell cycle and centrosomal proteins
EMBO Reports (2025)
-
Critical constituents and assembly principles of centriole biogenesis in human cells
Nature Reviews Molecular Cell Biology (2025)
-
The molecular pathogenesis of placenta accreta spectrum disorder and its clinical applications
Archives of Gynecology and Obstetrics (2025)
-
Single-cell and spatial transcriptome sequencing analysis reveals characteristics of a unique subpopulation in high-grade IDH-mutant astrocytoma
Cellular Oncology (2025)
-
scRNA-seq reveals persistent aberrant differentiation of nasal epithelium driven by TNFα and TGFβ in post-COVID syndrome
Nature Communications (2025)


