Abstract
Immune imprinting is a phenomenon in which prior antigenic experiences influence responses to subsequent infection or vaccination1,2. The effects of immune imprinting on serum antibody responses after boosting with variant-matched SARS-CoV-2 vaccines remain uncertain. Here we characterized the serum antibody responses after mRNA vaccine boosting of mice and human clinical trial participants. In mice, a single dose of a preclinical version of mRNA-1273 vaccine encoding Wuhan-1 spike protein minimally imprinted serum responses elicited by Omicron boosters, enabling generation of type-specific antibodies. However, imprinting was observed in mice receiving an Omicron booster after two priming doses of mRNA-1273, an effect that was mitigated by a second booster dose of Omicron vaccine. In both SARS-CoV-2-infected and uninfected humans who received two Omicron-matched boosters after two or more doses of the prototype mRNA-1273 vaccine, spike-binding and neutralizing serum antibodies cross-reacted with Omicron variants as well as more distantly related sarbecoviruses. Because serum neutralizing responses against Omicron strains and other sarbecoviruses were abrogated after pre-clearing with Wuhan-1 spike protein, antibodies induced by XBB.1.5 boosting in humans focus on conserved epitopes targeted by the antecedent mRNA-1273 primary series. Thus, the antibody response to Omicron-based boosters in humans is imprinted by immunizations with historical mRNA-1273 vaccines, but this outcome may be beneficial as it drives expansion of cross-neutralizing antibodies that inhibit infection of emerging SARS-CoV-2 variants and distantly related sarbecoviruses.
This is a preview of subscription content, access via your institution
Access options
Access Nature and 54 other Nature Portfolio journals
Get Nature+, our best-value online-access subscription
$32.99 / 30 days
cancel any time
Subscribe to this journal
Receive 51 print issues and online access
$199.00 per year
only $3.90 per issue
Buy this article
- Purchase on SpringerLink
- Instant access to the full article PDF.
USD 39.95
Prices may be subject to local taxes which are calculated during checkout





Similar content being viewed by others
Data availability
All reagents are available through a Material Transfer Agreement. Source data are provided with this paper. Any additional information related to the study also is available from the corresponding author upon reasonable request.
References
Cobey, S. & Hensley, S. E. Immune history and influenza virus susceptibility. Curr. Opin. Virol. 22, 105–111 (2017).
Knight, M., Changrob, S., Li, L. & Wilson, P. C. Imprinting, immunodominance, and other impediments to generating broad influenza immunity. Immunol. Rev. 296, 191–204 (2020).
Garcia-Beltran, W. F. et al. Multiple SARS-CoV-2 variants escape neutralization by vaccine-induced humoral immunity. Cell 184, 2372–2383. e2379 (2021).
Choi, A. et al. Safety and immunogenicity of SARS-CoV-2 variant mRNA vaccine boosters in healthy adults: an interim analysis. Nat. Med. 27, 2025–2031 (2021).
Pajon, R. et al. SARS-CoV-2 omicron variant neutralization after mRNA-1273 booster vaccination. New Engl. J. Med. 386, 1088–1091 (2022).
Gruell, H. et al. mRNA booster immunization elicits potent neutralizing serum activity against the SARS-CoV-2 Omicron variant. Nat. Med. 28, 477–480 (2022).
Buchan, S. A. et al. Estimated effectiveness of COVID-19 vaccines against Omicron or Delta symptomatic infection and severe outcomes. JAMA Netw. Open 5, e2232760 (2022).
Christensen, P. A. et al. Signals of significantly increased vaccine breakthrough, decreased hospitalization rates, and less severe disease in patients with coronavirus disease 2019 caused by the omicron variant of severe acute respiratory syndrome coronavirus 2 in Houston, Texas. Am. J. Pathol. 192, 642–652 (2022).
Tan, C. Y. et al. Protective immunity of SARS-CoV-2 infection and vaccines against medically attended symptomatic omicron BA. 4, BA. 5, and XBB reinfections in Singapore: a national cohort study. Lancet Infect. Dis. 23, 799–805 (2023).
Wu, K. et al. Variant SARS-CoV-2 mRNA vaccines confer broad neutralization as primary or booster series in mice. Vaccine 39, 7394–7400 (2021).
Corbett, K. S. et al. Protection against SARS-CoV-2 beta variant in mRNA-1273 vaccine–boosted nonhuman primates. Science 374, 1343–1353 (2021).
Ying, B. et al. Boosting with variant-matched or historical mRNA vaccines protects against Omicron infection in mice. Cell 185, 1572–1587.e1511 (2022).
Gagne, M. et al. mRNA-1273 or mRNA-Omicron boost in vaccinated macaques elicits similar B cell expansion, neutralizing responses, and protection from Omicron. Cell 185, 1556–1571.e1518 (2022).
Francis, T. On the doctrine of original antigenic sin. Proc. Am. Philos. Soc. 104, 572–578 (1960).
Reynolds, C. J. et al. Immune boosting by B.1.1.529 (Omicron) depends on previous SARS-CoV-2 exposure. Science 377, eabq1841 (2022).
Park, Y. J. et al. Imprinted antibody responses against SARS-CoV-2 Omicron sublineages. Science 378, 619–627 (2022).
Röltgen, K. et al. Immune imprinting, breadth of variant recognition, and germinal center response in human SARS-CoV-2 infection and vaccination. Cell 185, 1025–1040.e1014 (2022).
Alsoussi, W. B. et al. SARS-CoV-2 Omicron boosting induces de novo B cell response in humans. Nature 617, 592–598 (2023).
Scheaffer, S. M. et al. Bivalent SARS-CoV-2 mRNA vaccines increase breadth of neutralization and protect against the BA.5 Omicron variant in mice. Nat. Med. 29, 247–257 (2023).
Purtha, W. E., Tedder, T. F., Johnson, S., Bhattacharya, D. & Diamond, M. S. Memory B cells, but not long-lived plasma cells, possess antigen specificities for viral escape mutants. J. Exp. Med. 208, 2599–2606 (2011).
Li, W. et al. Structural basis and mode of action for two broadly neutralizing antibodies against SARS-CoV-2 emerging variants of concern. Cell Rep. 38, 110210 (2022).
Alsoussi, W. B. et al. A potently neutralizing antibody protects mice against SARS-CoV-2 infection. J. Immunol. 205, 915–922 (2020).
Su, W. et al. Neutralizing monoclonal antibodies that target the spike receptor binding domain confer Fc receptor-independent protection against SARS-CoV-2 infection in Syrian hamsters. mBio 12, e0239521 (2021).
VanBlargan, L. A. et al. A potently neutralizing SARS-CoV-2 antibody inhibits variants of concern by utilizing unique binding residues in a highly conserved epitope. Immunity 54, 2399–2416.e2396 (2021).
Adams, L. J. et al. A broadly reactive antibody targeting the N-terminal domain of SARS-CoV-2 spike confers Fc-mediated protection. Cell Rep. Med. 4, 101305 (2023).
Pinto, D. et al. Broad betacoronavirus neutralization by a stem helix-specific human antibody. Science 373, 1109–1116 (2021).
Zhou, P. et al. A human antibody reveals a conserved site on beta-coronavirus spike proteins and confers protection against SARS-CoV-2 infection. Sci. Transl. Med. 14, eabi9215 (2022).
Case, J. B. et al. Neutralizing antibody and soluble ACE2 inhibition of a replication-competent VSV-SARS-CoV-2 and a clinical isolate of SARS-CoV-2. Cell Host Microbe 28, 475–485.e475 (2020).
Yisimayi, A. et al. Repeated Omicron exposures override ancestral SARS-CoV-2 immune imprinting. Nature 625, 148–156 (2024).
Centers for Disease Control and Prevention. Variant proportions https://covid.cdc.gov/covid-data-tracker/#variant-proportions (accessed 16 November 2023).
Barnes, C. O. et al. SARS-CoV-2 neutralizing antibody structures inform therapeutic strategies. Nature 588, 682–687 (2020).
Hurlburt, N. K. et al. Structural definition of a pan-sarbecovirus neutralizing epitope on the spike S2 subunit. Commun. Biol. 5, 342 (2022).
Pinto, D. et al. Cross-neutralization of SARS-CoV-2 by a human monoclonal SARS-CoV antibody. Nature 583, 290–295 (2020).
Cameroni, E. et al. Broadly neutralizing antibodies overcome SARS-CoV-2 Omicron antigenic shift. Nature 602, 664–670 (2022).
Khoury, D. S. et al. Neutralizing antibody levels are highly predictive of immune protection from symptomatic SARS-CoV-2 infection. Nature Med. 27, 1205–1211 (2021).
Carreño, J. M., Singh, G., Simon, V. & Krammer, F. Bivalent COVID-19 booster vaccines and the absence of BA.5-specific antibodies. Lancet Microbe 4, e569 (2023).
Johnston, T. S. et al. Immunological imprinting shapes the specificity of human antibody responses against SARS-CoV-2 variants. Immunity 57, 912–925.e914 (2024).
Tortorici, M. A. et al. Persistent immune imprinting occurs after vaccination with the COVID-19 XBB.1.5 mRNA booster in humans. Immunity 57, 904–911.e904 (2024).
Mesin, L. et al. Restricted clonality and limited germinal center reentry characterize memory B cell reactivation by boosting. Cell 180, 92–106.e111 (2020).
Schiepers, A. et al. Molecular fate-mapping of serum antibody responses to repeat immunization. Nature 615, 482–489 (2023).
Webster, R. G., Kasel, J. A., Couch, R. B. & Laver, W. G. Influenza virus subunit vaccines. II. Immunogenicity and original antigenic sin in humans. J. Infect. Dis. 134, 48–58 (1976).
Singh, G. et al. The post-COVID-19 population has a high prevalence of cross-reactive antibodies to spikes from all Orthocoronavirinae genera. mBio 15, e0225023 (2024).
Dadonaite, B. et al. A pseudovirus system enables deep mutational scanning of the full SARS-CoV-2 spike. Cell 186, 1263–1278.e1220 (2023).
Greaney, A. J. et al. Complete mapping of mutations to the SARS-CoV-2 spike receptor-binding domain that escape antibody recognition. Cell Host Microbe 29, 44–57.e49 (2021).
Bangaru, S. et al. Structural mapping of antibody landscapes to human betacoronavirus spike proteins. Sci. Adv. 8, eabn2911 (2022).
Han, J. et al. Polyclonal epitope mapping reveals temporal dynamics and diversity of human antibody responses to H5N1 vaccination. Cell Rep. 34, 108682 (2021).
Turner, J. S. et al. SARS-CoV-2 mRNA vaccines induce persistent human germinal centre responses. Nature 596, 109–113 (2021).
Greaney, A. J. et al. A SARS-CoV-2 variant elicits an antibody response with a shifted immunodominance hierarchy. PLoS Pathog. 18, e1010248 (2022).
Zang, R. et al. TMPRSS2 and TMPRSS4 promote SARS-CoV-2 infection of human small intestinal enterocytes. Sci. Immunol. 5, eabc3582 (2020).
Chandran, K., Sullivan, N. J., Felbor, U., Whelan, S. P. & Cunningham, J. M. Endosomal proteolysis of the Ebola virus glycoprotein is necessary for infection. Science 308, 1643–1645 (2005).
Whelan, S. P., Ball, L. A., Barr, J. N. & Wertz, G. T. Efficient recovery of infectious vesicularstomatitis virus entirely from cDNA clones. Proc. Natl Acad. Sci. USA 92, 8388–8392 (1995).
Buchholz, U. J., Finke, S. & Conzelmann, K. K. Generation of bovine respiratory syncytial virus (BRSV) from cDNA: BRSV NS2 is not essential for virus replication in tissue culture, and the human RSV leader region acts as a functional BRSV genome promoter. J. Virol. 73, 251–259 (1999).
Amanat, F. et al. SARS-CoV-2 mRNA vaccination induces functionally diverse antibodies to NTD, RBD, and S2. Cell 184, 3936–3948.e3910 (2021).
Stadlbauer, D. et al. SARS-CoV-2 seroconversion in humans: a detailed protocol for a serological assay, antigen production, and test setup. Curr. Protoc. Microbiol. 57, e100 (2020).
Nuqui, X. et al. Simulation-driven design of stabilized SARS-CoV-2 spike S2 immunogens. Preprint at bioRxiv https://doi.org/10.1101/2023.10.24.563841 (2023).
Acknowledgements
This study was supported by the National Institutes of Health (R01 AI157155, NIAID Centers of Excellence for Influenza Research and Response (CEIRR) contract 75N93021C00014 to M.S.D.), the Intramural Research Program of the Vaccine Research Center, NIAID, and a sponsored Research Agreement with Moderna. The authors thank S. Mackin and B. Ying for assistance with some of the animal studies, L. Lu for help with production of some of the chimeric VSV pseudoviruses, and I.-T. Teng for the S-2P probes used with the MBC assay. Sera from clinical trials were provided by Moderna. Some graphics in Figs. 1a,e,i,2a,g, 3a and 4a and Extended Data Figs. 2a, 4a, 5a, 6a, 7a and 8a were created using BioRender.com.
Author information
Authors and Affiliations
Contributions
C.-Y.L. and S.R. established the multiplexed spike-binding assay and antibody-depletion assay. S.R., S.J.Z. and J.E.C. produced the human monoclonal antibodies. C.-Y.L. performed mouse experiments, depletion experiments, multiplexed binding experiments, ELISA experiments and monoclonal antibody competition experiments. S.F.A. and M.G. performed and/or analysed the MBC experiments with supervision from K.E.F. and D.C.D. C.-Y.L. and S.M.S. performed pseudovirus neutralization assays. Z.L., Y.L., D.C.C.d.A. and S.P.J.W. designed and generated the VSV pseudoviruses. J.B.C. performed spike sequence alignment analysis. S.M.E. and D.K.E. provided mRNA vaccines and human clinical trial samples. G.A.A. provided SARS-CoV-2 NTD, RBD and spike proteins. C.M.A. and J.S.M. provided Wuhan-1 S2 protein. M.S.D. supervised the research. C.-Y.L. and M.S.D designed studies and wrote the initial draft, with all other authors providing editorial comments.
Corresponding author
Ethics declarations
Competing interests
M.S.D. is a consultant or advisor for Inbios, Vir Biotechnology, IntegerBio, Moderna, Merck and GlaxoSmithKline. The Diamond laboratory has received additional unrelated funding support in sponsored research agreements from Vir Biotechnology, Emergent BioSolutions and IntegerBio. G.A.A., S.M.E. and D.K.E. are employees of and shareholders in Moderna. J.E.C. has served as a consultant for Luna Biologics, is a member of the Scientific Advisory Boards of CompuVax and Meissa Vaccines and is Founder of IDBiologics. The Crowe laboratory at Vanderbilt University Medical Center has received sponsored research agreements from Takeda Vaccines, IDBiologics and AstraZeneca. Vanderbilt University has applied for a patent concerning antibodies that are related to this work (US Provisional Patent Application 63/513,255). The other authors declare no competing interests.
Peer review
Peer review information
Nature thanks Deepta Bhattacharya, Alex Sigal and the other, anonymous, reviewer(s) for their contribution to the peer review of this work.
Additional information
Publisher’s note Springer Nature remains neutral with regard to jurisdictional claims in published maps and institutional affiliations.
Extended data figures and tables
Extended Data Fig. 1 Multiplexed spike-binding detection assay.
a, Gating strategy for the multiplexed spike-binding assay. After gating on singlets, beads pre-bound with the spike protein of different SARS-CoV-2 strains were separated based on their intensity of SPHERO™ yellow fluorophore. b, Representative flow cytometry plots of mAb CV3-25 binding to Wuhan-1, B.1.351, BA.1, and BA.5 spike-charged detection beads at the indicated antibody concentrations. c, A CV3-25 standard curve of binding to Wuhan-1, B.1.351, BA.1, and BA.5 spike-charged detection beads (pooled from two experiments, error bars denote standard deviations [SD]). d, Literature-based SARS-CoV-2 spike binding characteristics and escape mutations of the indicated mAbs to Wuhan-1, B.1.351, BA.1, and BA.5 spike proteins. CHK-265 (anti-CHIKV E2) was included as a negative control. +, positive binding; −, negative binding; amino acid substitutions indicate the mutations in the corresponding SARS-CoV-2 strain that results in loss of mAb binding. e, Representative flow cytometry plots of the indicated mAbs to Wuhan-1, B.1.351, BA.1, and BA.5 spike-charged detection beads (three experiments). f, Pearson’s correlation between the spike-binding and ELISA endpoint titres of the mAbs evaluated in d-e. R2 and P values are indicated. g, Antibody binding (top panels) and neutralizing activity (bottom panels) of naïve mouse sera and pre-pandemic human sera to Wuhan-1, BA.1, BA.5, and XBB.1.5 spike proteins and chimeric VSV pseudoviruses (n = 4, one experiment). Positive controls of serum collected from a mouse immunized with two doses of mRNA-1273 followed by two doses of mRNA-1273.529 (encodes BA.1 spike protein) and serum collected from a SARS-CoV-2 non-infected clinical trial participant immunized with three doses of mRNA-1273 and boosted with mRNA-1273.222 (Wuhan-1/BA.5 bivalent vaccine) are included (horizontal lines indicate mean values; dotted lines show the LOD; values at the LOD are plotted slightly below the LOD for visualization). −, negative SARS-CoV-2 exposure history; +, positive SARS-CoV-2 exposure history.
Extended Data Fig. 2 Antibody-depletion assay.
a, Schematic of the anti-spike antibody-depletion assay. Dp, depletion. b-c, Wuhan-1 spike-binding and antibody titres obtained after interpolating with CV3-25 standard curves of mAbs SARS2-38 and 2B04 mixed at the indicated ratios and pre-cleared with empty depletion beads (no Dp), B.1.351 spike-loaded beads (B.1.351 Dp), or Wuhan-1 spike-loaded beads (Wuhan-1 Dp) (numbers at the top in b indicate the derived fraction of Wuhan-1 spike-specific antibody; three experiments; mean values ± SDs are shown, and dotted lines show the LOD). d, Antibody binding of 3-week post-boost sera harvested from mice primed with 0.25 μg and boosted one month later with 1 μg of mRNA-1273 (1273/1273) or mRNA-1273.351 (351/351) (n = 10, two experiments) to Wuhan-1 and B.1.351 spike proteins. Sera were pre-cleared with empty beads, B.1.351 spike-loaded beads, or Wuhan-1 spike-loaded beads (connecting lines represent sera from the same mouse; dotted lines show the LOD; values at the LOD are plotted slightly below the LOD for visualization). e, Percentages of Wuhan-1 (left) and B.1.351 (right) spike-specific antibodies, derived from d. The fraction of Wuhan-1 spike-specific IgG is calculated by dividing the Wuhan-1 spike-binding titre of B.1.351 spike depleted sera (blue circles in d left panel) by that without depletion (dark grey circles in d left panel) from the same individual (B.1.351 Dp/no Dp) (type-specific titres at the LOD in d are designated 0% type-specific response in e; horizontal lines and numbers at the top indicate median values). e, Two-sided Mann-Whitney test with Bonferroni correction (P = 0.000011).
Extended Data Fig. 3 Effect of heterologous vaccine boosting on type-specific serum antibody binding and neutralizing responses.
Sera were collected 26 days post-vaccination from mice immunized with a single dose of mRNA-1273 (1273) or mRNA-1273.529 (529) (n = 10, two experiments), or 21 days after the last vaccine dose from mice vaccinated with the one prime plus one boost (1273/529, n = 10), two primes plus one boost (1273/1273/529, n = 9), or two primes plus two boosts (1273/1273/529/529, n = 12; also described in Fig. 1) regimens. All vaccines were given at 0.25 μg mRNA per dose. 1273, mRNA-1273; 529, mRNA-1273.529. a, Antibody binding of sera pre-cleared with empty beads (no Dp), BA.1 spike-loaded beads (BA.1 Dp), or Wuhan-1 spike-loaded beads (Wuhan-1 Dp) to Wuhan-1 (left) and BA.1 (right) spike proteins (connecting lines represent sera from the same mouse; LOD for the single dose and the one prime plus one boost cohorts are 1,600 ng/mL equivalents (eq., derived from a mAb standard curve); LOD (dotted lines) for the two primes plus one boost and two primes plus two boosts cohorts are 3,200 ng/mL eq.; values at the LOD are plotted slightly below the LOD for visualization). b, Percentages of Wuhan-1 (left) and BA.1 (right) spike-specific antibodies (horizontal lines and numbers at the top denote median values). Pie charts illustrate the fraction of type-specific and cross-reactive IgG in each group. c, Neutralizing activity of pre-cleared sera against VSV pseudoviruses displaying Wuhan-1 (left) or BA.1 (right) spike proteins (numbers above data points indicate the GMT; fractions indicate the numbers of mice with detectable neutralization by type-specific antibodies; LOD for the single dose and the one prime plus one boost cohorts are 1/25 serum dilution; LOD for the two primes plus one boost and two primes plus two boosts cohorts are 1/50 serum dilution). Pie charts illustrate the fraction of neutralization mediated by type-specific and cross-reactive antibodies in each group. Serum samples with an NT50 below the LOD after pre-clearing with empty beads (no Dp) were not used in pie chart analyses. b, Kruskal-Wallis ANOVA with Dunn’s post-test (P values are shown).
Extended Data Fig. 4 Persistent effects of immune imprinting in the serum of mice receiving heterologous mRNA vaccines.
a, Scheme of immunization regimen and blood draw. Mice were immunized one month apart and boosted with a third dose of mRNA vaccine three months later (n = 10, two experiments, also in Fig. 1e). Sera were collected 15 weeks after the last dose. 1273, mRNA-1273; 529, mRNA-1273.529. b, Antibody binding of sera pre-cleared with empty beads (no Dp), BA.1 spike-loaded beads (BA.1 Dp), or Wuhan-1 spike-loaded beads (Wuhan-1 Dp) to Wuhan-1 (left) and BA.1 (right) spike proteins (connecting lines represent sera from the same mouse; dotted lines show the LOD; values at the LOD are plotted slightly below the LOD for visualization). c, Percentages of Wuhan-1 (left) and BA.1 (right) spike-specific antibodies (horizontal lines and numbers at the top denote median values). Pie charts illustrate the fraction of type-specific and cross-reactive IgG in each group. d, e, Paired analysis of 3- and 15-week post-boost undepleted sera (d, 15-week data also shown in b “no Dp”) and type-specific (e, 15-week data also shown in b “BA.1 Dp” or “Wuhan-1 Dp”) antibody reactivity against Wuhan-1 (left) and BA.1 (right) spike proteins (numbers at the top indicate GMT fold reduction). c, Kruskal-Wallis ANOVA with Dunn’s post-test (P values are shown).
Extended Data Fig. 5 Absence of B.1.351 spike-specific antibodies in humans receiving B.1.351-matched booster as a third-dose vaccine.
a, Scheme of immunizations and blood draw. Participants received two doses of 100 μg of mRNA-1273 one month apart and were boosted with 50 μg of the indicated mRNA vaccine at least six months later. Sera were collected one month after the third dose (n = 5). 1273, mRNA-1273; 351, mRNA-1273.351; 211, mRNA-1273.211 (Wuhan-1–B.1.351 bivalent vaccine). b, Antibody binding to Wuhan-1 (top) and B.1.351 (bottom) spike proteins of sera pre-cleared with empty beads (no Dp), B.1.351 spike-loaded beads (B.1.351 Dp), or Wuhan-1 spike-loaded beads (Wuhan-1 Dp) (connecting lines represent sera from the same individual; dotted lines show the LOD; values at the LOD are plotted slightly below the LOD for visualization). c, Percentages of Wuhan-1 (top) and B.1.351 (bottom) spike-specific antibodies (horizontal lines and numbers at the top denote median values). Pie charts illustrate the fraction of type-specific and cross-reactive IgG in each group. d, Neutralizing activity of pre-cleared sera against Wuhan-1 (top) and B.1.351 (bottom) pseudoviruses (numbers above data points indicate the GMT; fractions indicate the numbers of individuals with detectable neutralization by type-specific antibodies). Pie charts illustrate the fraction of neutralization mediated by type-specific and cross-reactive antibodies. Serum samples with an NT50 below the LOD after pre-clearing with empty beads (no Dp) were not used in pie chart analyses. c, Kruskal-Wallis ANOVA with Dunn’s post-test (P values are shown).
Extended Data Fig. 6 Imprinting effects on MBCs after boosting with bivalent mRNA-1273.214 vaccine.
a, Scheme of immunizations and blood draws. b, Gating scheme for identification of spike-binding MBCs in blood. c-d, Study participants (n = 20) who previously received three doses of mRNA-1273 were boosted with mRNA-1273.214 (Wuhan-1–BA.1 bivalent vaccine), and peripheral blood mononuclear cells (PBMCs) were obtained on days 0 (pre-boost), 28 (post-boost), and 90 (post-boost). c, Representative flow cytometry dot plots showing MBC specificities for pairs of fluorescently labeled WA-1/2020 and BA.1 spike proteins. Quadrant frequencies represent percentage of total MBCs. d, Fractions of spike-binding MBCs with indicated specificities (WA-1+BA.1+, left; WA-1+BA.1−, middle; or WA-1−BA.1+, right) at days 0, 28, and 90 (numbers at the top denote median values). d, Kruskal-Wallis ANOVA with Dunn’s post-test (P values are shown).
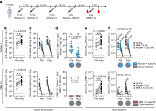
Extended Data Fig. 7 Humans with a SARS-CoV-2 infection history administered an XBB.1.5 monovalent vaccine after a previous BA.5-matched booster develop cross-neutralizing antibodies in serum.
a, Scheme of immunizations and blood draws, also described in Fig. 4. Clinical trial participants received a primary two-dose mRNA-1273 series, a third dose of mRNA-1273, a fourth dose of mRNA-1273.222 (Wuhan-1–BA.5 bivalent vaccine), and a fifth dose of mRNA-1273.815 (XBB.1.5 monovalent vaccine) (b-d post-boost, n = 28; b-d pre-boost and e-f, n = 15). Sera were collected immediately before and one month after the fifth dose. Subjects with a history of SARS-CoV-2 infection (anti-N antibody positive before the mRNA-1273.815 vaccination) were selected for analysis. 1273, mRNA-1273; 222, mRNA-1273.222; 815, mRNA-1273.815. b, Paired analysis of pre- and post-boost serum antibody reactivity against Wuhan-1 and XBB.1.5 spike proteins. c, Antibody binding to Wuhan-1 and XBB.1.5 spike proteins of pre- and post-boost sera pre-cleared with empty beads (no Dp), XBB.1.5 spike-loaded beads (XBB.1.5 Dp), or Wuhan-1 spike-loaded beads (Wuhan-1 Dp) (connecting lines represent sera from the same individual; dotted lines show the LOD; values at the LOD are plotted slightly below the LOD for visualization). d, Percentages of Wuhan-1 and XBB.1.5 spike-specific antibodies before and after the fifth immunization (horizontal lines and numbers at the top denote median values). Pie charts illustrate the fraction of type-specific and cross-reactive antibodies. e, Paired analysis of pre- and post-boost serum neutralizing activity against Wuhan-1 and XBB.1.5 pseudoviruses. f, Neutralizing activity of pre-cleared sera against Wuhan-1 and XBB.1.5 pseudoviruses (numbers above data points indicate the GMT; fractions indicate the numbers of individuals with detectable neutralization by type-specific antibodies). Pie charts illustrate the fraction of neutralization mediated by type-specific and cross-reactive antibodies. Serum samples with an NT50 below the LOD after pre-clearing with empty beads (no Dp) were not used in pie chart analyses. All statistical analysis was performed using a two-sided Wilcoxon signed-rank test (P values are shown).
Extended Data Fig. 8 XBB.1.5 monovalent booster increases serum binding to multiple neutralizing epitopes on the XBB.1.5 spike protein.
a, Schematic of the mAb competition assay (competing serum antibody, red; non-competing serum antibody, salmon; fluorescence-labeled mAb, blue). b, Percent binding of the indicated mAbs competed by serially diluted pre- and post-boost serum of XBB.1.5 monovalent vaccine boosted individuals described in Fig. 4 to XBB.1.5 spike protein. Two naïve sera (black curves, no SARS-CoV-2 infection or vaccination history) were included as control. c, Competition titre of pre- and post-boost sera that inhibits 50% binding of the indicated mAbs (numbers on the top indicate GMT fold increases), derived from b.
Extended Data Fig. 9 Spike protein sequence alignment.
Multiple sequence alignment of SARS-CoV-1 (P59594, UNIPROT), Pang/GD (EPI_ISL_410721, GISAID), XBB.1.5 (EPI_ISL_16713058, GISAID), and Wuhan-1 (EPI_ISL_402124, GISAID) spike proteins. The Wuhan-1 spike is shown in the last row with relative variant sequence changes indicated. The color ribbons beneath the sequence correspond to the specific regions of the spike protein (NTD, green; RBD, blue; S2, pink).
Extended Data Fig. 10 Depletion of Wuhan-1 NTD, RBD, S2, and spike-reactive antibodies from serum.
Antibody binding to Wuhan-1 NTD, RBD, S2, or spike proteins of pre- and post-boost sera of 1273/1273/1273/222/815-vaccinated individuals without (a) or with (b) a history of SARS-CoV-2 infection after pre-clearing with empty beads (no Dp), Wuhan-1 N-terminal domain protein-loaded beads (NTD Dp), RBD-loaded beads (RBD Dp), S2 protein-loaded beads (S2 Dp), a 1:1 mixture of RBD-loaded and S2-loaded beads (RBD & S2 Dp), or spike-loaded beads (spike Dp) (dotted lines show the LOD; values at the LOD are plotted slightly below the LOD for visualization; individuals that became infected (anti-N antibody negative before the fourth dose and positive before the fifth dose) are indicated with red borders; all other individuals in b are anti-N positive before the fourth dose). Binding to Wuhan-1 NTD, RBD, and S2 was interpolated from SARS2-57, SARS2-38, and CV3-25 standard curves, respectively. c, Serum neutralizing activity of infection-naïve post-boost sera pre-cleared with empty beads (no Dp), Wuhan-1 RBD-loaded beads (RBD Dp), or a mixture of Wuhan-1 RBD-loaded and S2-loaded beads (RBD & S2 Dp) against SARS-CoV-1 pseudovirus (data also shown in Fig. 5e, third panel from left) (connecting lines represent sera from the same individual). Statistical analysis: two-sided Wilcoxon signed-rank test (P values are shown).
Extended Data Fig. 11 Neutralizing activity of vaccine-derived serum against Omicron BA.2.86 and MERS-CoV.
As described in Fig. 5, 1273/1273/1273 post-boost sera (first left panels, described in Extended Data Fig. 5), 1273/1273/1273/222 post-boost sera (second left panels, described in Fig. 2), or pre- and post-boost sera relative to immunization with mRNA-1273.815 (XBB.1.5 monovalent vaccine) of SARS-CoV-2 non-infected (third left panels, described in Fig. 4) and infected (right panels, described in Extended Data Fig. 7) individuals were pre-cleared with Wuhan-1 NTD, RBD, S2, RBD together with S2 (RBD & S2), or spike protein. Pre-cleared sera were tested for neutralizing activity against pseudoviruses expressing BA.2.86 (a) or MERS-CoV (b) spike proteins (horizontal lines and numbers at the top are GMT; dotted lines show the LOD; values at the LOD are plotted slightly below for visualization; individuals that became infected (anti-N antibody negative before the fourth vaccine dose and positive before the fifth vaccine dose) are indicated with red borders in the right panels).
Supplementary information
Source data
Rights and permissions
Springer Nature or its licensor (e.g. a society or other partner) holds exclusive rights to this article under a publishing agreement with the author(s) or other rightsholder(s); author self-archiving of the accepted manuscript version of this article is solely governed by the terms of such publishing agreement and applicable law.
About this article
Cite this article
Liang, CY., Raju, S., Liu, Z. et al. Imprinting of serum neutralizing antibodies by Wuhan-1 mRNA vaccines. Nature 630, 950–960 (2024). https://doi.org/10.1038/s41586-024-07539-1
Received:
Accepted:
Published:
Version of record:
Issue date:
DOI: https://doi.org/10.1038/s41586-024-07539-1
This article is cited by
-
SARS-CoV-2 variants: biology, pathogenicity, immunity and control
Nature Reviews Microbiology (2026)
-
Assessment of SARS-CoV-2 immune escape using antigenic cartography combined with experimental challenge studies
npj Vaccines (2026)
-
Neutralizing antibody responses to three XBB protein vaccines in older adults
Signal Transduction and Targeted Therapy (2025)
-
Neutralization of omicron subvariants and antigenic cartography following multiple COVID 19 vaccinations and repeated omicron non JN.1 or JN.1 infections
Scientific Reports (2025)
-
Exploratory evidence of mitigated immune imprinting following concomitant COVID-19 and influenza vaccination
npj Vaccines (2025)


