Abstract
Gene regulation is orchestrated by the co-binding of proteins along chromosome-length chromatin fibers within single cells, yet the heterogeneity of this occupancy between haplotypes and cells remains poorly resolved in diploid organisms. Here we present Deaminase-Assisted single-molecule chromatin Fiber sequencing (DAF-seq), which enables single-molecule footprinting at near-nucleotide resolution while synchronously profiling single-molecule chromatin states and DNA sequence. DAF-seq illuminates cooperative protein occupancy at individual regulatory elements and resolves the functional impact of somatic variants and rare chromatin epialleles. Single-cell DAF-seq (scDAF-seq) generates chromosome-length protein co-occupancy maps across 99% of each individual cell’s mappable genome. scDAF-seq uncovers extensive chromatin plasticity both within and between single diploid cells, with chromatin actuation diverging by 61% between haplotypes within a cell, and 63% between cells. Moreover, we find that regulatory elements are preferentially co-actuated along the same fiber in a distance-dependent manner that mirrors cohesin-mediated loops. Overall, DAF-seq enables the characterization of protein occupancy across entire chromosomes with single-nucleotide, single-molecule, single-haplotype and single-cell precision.
This is a preview of subscription content, access via your institution
Access options
Access Nature and 54 other Nature Portfolio journals
Get Nature+, our best-value online-access subscription
$32.99 / 30 days
cancel any time
Subscribe to this journal
Receive 12 print issues and online access
$259.00 per year
only $21.58 per issue
Buy this article
- Purchase on SpringerLink
- Instant access to the full article PDF.
USD 39.95
Prices may be subject to local taxes which are calculated during checkout







Similar content being viewed by others
Data availability
DNA sequencing data have been deposited to the NCBI BioProject database (https://www.ncbi.nlm.nih.gov/bioproject/) under accession number PRJNA1203351. Processed data are available in Supplementary Tables 1–12 or via GitHub (https://github.com/StergachisLab/DAF-seq-Manuscript). Accession numbers for the publicly available datasets used in this manuscript are provided in Supplementary Table 12. Fiber-seq datasets used in this manuscript were generated previously as part of ref. 26 and are available at https://s3-us-west-1.amazonaws.com/stergachis-manuscript-data/index.html?prefix=2024/Vollger_et_al/FIRE/.
Code availability
Custom code for data analysis, filtering and visualization is available via Zenodo at https://doi.org/10.5281/zenodo.14563107 (ref. 60) and via GitHub at https://github.com/StergachisLab/DAF-seq-Manuscript.
References
Stergachis, A. B., Debo, B. M., Haugen, E., Churchman, L. S. & Stamatoyannopoulos, J. A. Single-molecule regulatory architectures captured by chromatin fiber sequencing. Science 368, 1449–1454 (2020).
Bohaczuk, S. C. et al. Resolving the chromatin impact of mosaic variants with targeted Fiber-seq. Genome Research 34, 2269–2278 (2024).
Battaglia, S. et al. Long-range phasing of dynamic, tissue-specific and allele-specific regulatory elements. Nat. Genet. 54, 1504–1513 (2022).
Abdulhay, N. J. et al. Massively multiplex single-molecule oligonucleosome footprinting. Elife 9, 1–23 (2020).
Lee, I. et al. Simultaneous profiling of chromatin accessibility and methylation on human cell lines with nanopore sequencing. Nat. Methods 17, 1191–1199 (2020).
Krebs, A. R. et al. Genome-wide single-molecule footprinting reveals high RNA polymerase II turnover at paused promoters. Mol. Cell 67, 411–422 (2017).
Shipony, Z. et al. Long-range single-molecule mapping of chromatin accessibility in eukaryotes. Nat. Methods 17, 319–327 (2020).
Buenrostro, J. D. et al. Single-cell chromatin accessibility reveals principles of regulatory variation. Nature 523, 486–490 (2015).
Cusanovich, D. A. et al. Multiplex single cell profiling of chromatin accessibility by combinatorial cellular indexing. Science 348, 910–914 (2015).
He, R. et al. Genome-wide single-cell and single-molecule footprinting of transcription factors with deaminase. Proc. Natl Acad. Sci. USA 121, e2423270121 (2024).
Yu, T. et al. Deaminase-mediated chromatin accessibility profiling with single-allele resolution. Preprint at bioRxiv https://doi.org/10.1101/2024.12.17.628768 (2024).
Mok, B. Y. et al. A bacterial cytidine deaminase toxin enables CRISPR-free mitochondrial base editing. Nature 583, 631–637 (2020).
Mi, L. et al. DddA homolog search and engineering expand sequence compatibility of mitochondrial base editing. Nat. Commun. 14, 874 (2023).
Yin, L., Shi, K. & Aihara, H. Structural basis of sequence-specific cytosine deamination by double-stranded DNA deaminase toxin DddA. Nat. Struct. Mol. Biol. 30, 1153–1159 (2023).
Mok, B. Y. et al. CRISPR-free base editors with enhanced activity and expanded targeting scope in mitochondrial and nuclear DNA. Nat. Biotechnol. 40, 1378–1387 (2022).
Guo, J. et al. A DddA ortholog-based and transactivator-assisted nuclear and mitochondrial cytosine base editors with expanded target compatibility. Mol. Cell 83, 1710–1724 (2023).
Huang, J. et al. Discovery of deaminase functions by structure-based protein clustering. Cell 186, 3182–3195 (2023).
Roh, H. et al. Coupling CRISPR scanning with targeted chromatin accessibility profiling using a double-stranded DNA deaminase. Nat. Methods 22, 2083–2093 (2025).
Kelly, T. K. et al. Genome-wide mapping of nucleosome positioning and DNA methylation within individual DNA molecules. Genome Res. 22, 2497–2506 (2012).
Bintu, L. et al. Transcriptional regulation by the numbers: models. Curr. Opin. Genet. Dev. 15, 116–124 (2005).
Sherman, M. S. & Cohen, B. A. Thermodynamic state ensemble models of cis-regulation. PLoS Comput. Biol. 8, e1002407 (2012).
Grasberger, H. et al. STR mutations on chromosome 15q cause thyrotropin resistance by activating a primate-specific enhancer of MIR7-2/MIR1179. Nat. Genet. 56, 877–888 (2024).
Bernardini, A. et al. The USR domain of USF1 mediates NF-Y interactions and cooperative DNA binding. Int. J. Biol. Macromol. 193, 401–413 (2021).
Ito, Y., Zhang, Y., Dangaria, S., Luan, X. & Diekwisch, T. G. H. NF-Y and USF1 transcription factor binding to CCAAT-box and E-box elements activates the CP27 promoter. Gene 473, 92–99 (2011).
Zhu, J., Giannola, D. M., Zhang, Y., Rivera, A. J. & Emerson, S. G. NF-Y cooperates with USF1/2 to induce the hematopoietic expression of HOXB4. Blood 102, 2420–2427 (2003).
Vollger, M. R. et al. A haplotype-resolved view of human gene regulation. Preprint at bioRxiv https://doi.org/10.1101/2024.06.14.599122 (2024).
Zalusky, M. P. et al. 3-hour genome sequencing and targeted analysis to rapidly assess genetic risk. Genet. Med. Open 2, 101833 (2024).
Aguet, F. et al. The GTEx Consortium atlas of genetic regulatory effects across human tissues. Science 369, 1318–1330 (2020).
Rautiainen, M. et al. Telomere-to-telomere assembly of diploid chromosomes with Verkko. Nat. Biotechnol. https://doi.org/10.1038/S41587-023-01662-6 (2023).
Gonzalez-Pena, V. et al. Accurate genomic variant detection in single cells with primary template-directed amplification. Proc. Natl Acad. Sci. USA 118, e2024176118 (2021).
Jarvis, E. D. et al. Semi-automated assembly of high-quality diploid human reference genomes. Nature 611, 519–531 (2022).
Cheng, H., Concepcion, G. T., Feng, X., Zhang, H. & Li, H. Haplotype-resolved de novo assembly using phased assembly graphs with hifiasm. Nat. Methods 18, 170–175 (2021).
Porubsky, D. et al. Human de novo mutation rates from a four-generation pedigree reference. Nature 643, 427–436 (2025).
Lieberman-Aiden, E. et al. Comprehensive mapping of long-range interactions reveals folding principles of the human genome. Science 326, 289–293 (2009).
Cremer, T. & Cremer, C. Chromosome territories, nuclear architecture and gene regulation in mammalian cells. Nat. Rev. Genet. 2, 292–301 (2001).
Monahan, K. et al. Role of CCCTC binding factor (CTCF) and cohesin in the generation of single-cell diversity of protocadherin-α gene expression. Proc. Natl Acad. Sci. USA 109, 9125–9130 (2012).
Rao, S. S. P. et al. A 3D map of the human genome at kilobase resolution reveals principles of chromatin looping. Cell 159, 1665–1680 (2014).
Guo, Y. et al. CRISPR inversion of CTCF sites alters genome topology and enhancer/promoter function. Cell 162, 900–910 (2015).
ENCODE Project Consortium An integrated encyclopedia of DNA elements in the human genome. Nature 489, 57–74 (2012).
Grubert, F. et al. Landscape of cohesin-mediated chromatin loops in the human genome. Nature 583, 737–743 (2020).
Dixon, J. R. et al. Topological domains in mammalian genomes identified by analysis of chromatin interactions. Nature 485, 376–380 (2012).
Dixit, A. et al. Perturb-seq: dissecting molecular circuits with scalable single-cell RNA profiling of pooled genetic screens. Cell 167, 1853–1866 (2016).
Gilbert, L. A. et al. Genome-scale CRISPR-mediated control of gene repression and activation. Cell 159, 647–661 (2014).
Kennedy, S. R. et al. Detecting ultralow-frequency mutations by Duplex Sequencing. Nat. Protoc. 9, 2586–2606 (2014).
Vogelstein, B. & Kinzler, K. W. Digital PCR. Proc. Natl Acad. Sci. USA 96, 9236–9241 (1999).
Muyas, F. et al. De novo detection of somatic mutations in high-throughput single-cell profiling data sets. Nat. Biotechnol. 42, 758–767 (2024).
Dou, J. et al. Single-nucleotide variant calling in single-cell sequencing data with Monopogen. Nat. Biotechnol. 42, 803–812 (2024).
Maurano, M. T. et al. Systematic localization of common disease-associated variation in regulatory DNA. Science 337, 1190–1195 (2012).
Cheng, Y. H. H., Bohaczuk, S. C. & Stergachis, A. B. Functional categorization of gene regulatory variants that cause Mendelian conditions. Hum. Genet. 143, 559–605 (2024).
Kong, Y. et al. Critical assessment of DNA adenine methylation in eukaryotes using quantitative deconvolution. Science https://doi.org/10.1126/science.abe7489 (2022).
Jha, A. et al. DNA-m6A calling and integrated long-read epigenetic and genetic analysis with fibertools. Genome Res. https://doi.org/10.1101/gr.279095.124 (2024).
Danecek, P. et al. Twelve years of SAMtools and BCFtools. Gigascience https://doi.org/10.1093/gigascience/giab008 (2021).
Tareen, A. & Kinney, J. B. Logomaker: beautiful sequence logos in Python. Bioinformatics 36, 2272–2274 (2020).
Grant, C. E., Bailey, T. L. & Noble, W. S. FIMO: scanning for occurrences of a given motif. Bioinformatics 27, 1017–1018 (2011).
Castro-Mondragon, J. A. et al. JASPAR 2022: the 9th release of the open-access database of transcription factor binding profiles. Nucleic Acids Res. 50, D165–D173 (2022).
Neph, S. et al. BEDOPS: high-performance genomic feature operations. Bioinformatics 28, 1919–1920 (2012).
Martin, M. et al. WhatsHap: fast and accurate read-based phasing. Preprint at bioRxiv https://doi.org/10.1101/085050 (2016).
ENCODE Project Consortium et al. Expanded encyclopaedias of DNA elements in the human and mouse genomes. Nature 583, 699–710 (2020).
Quinlan, A. R. & Hall, I. M. BEDTools: a flexible suite of utilities for comparing genomic features. Bioinformatics 26, 841–842 (2010).
Swanson, E. G. et al. StergachisLab/DAF-seq-Manuscript. Source code. Zenodo https://doi.org/10.5281/zenodo.14563107 (2025).
Langmead, B. & Salzberg, S. L. Fast gapped-read alignment with Bowtie 2. Nat. Methods 9, 357–359 (2012).
Yin, M. et al. Molecular mechanism of directional CTCF recognition of a diverse range of genomic sites. Cell Res. 27, 1365–1377 (2017).
Acknowledgements
We thank Northwest Genome Center and K. M. Munson for their assistance in PacBio sequencing, UW Mass Spectrometry Center for their assistance in mass spectrometry experiments, the Fowler lab and H. J. Kim for assistance with nuclei sorting, T. J. Bell and K. Leonard at The National Disease Research Interchange (NDRI) for primary frozen tissue and members of the UW-SCRI Somatic Mosaicism across Human Tissues (SMaHT) Genome Characterization Center for generating the COLO829 cell mixture and Illumina sequencing data, and for their feedback and support. Funding: A.B.S. holds a Career Award for Medical Scientists from the Burroughs Wellcome Fund and is a Pew Biomedical Scholar. This research is supported by the National Institutes of Health (NIH) Common Fund, through the Office of Strategic Coordination/Office of the NIH Director under award no. UM1DA058220 to A.B.S. This study was also supported by NIH grant no. 1DP5OD029630, CZIF2024-010284 from the Chan Zuckerberg Initiative (CZI) and a UW ADRC Developmental Project (NIH grant no. P30AG066509) to A.B.S. M.R.V. was supported by an NIH Pathway to Independence Award from NIGMS (grant. no. 1K99GM155552-01), and both M.R.V. and S.C.B. were supported by a training grant (T32) from the NIH (grant no. 2T32GM007454-46). E.G.S. was supported by a Curci Fellowship, as well as a training grant (T32) from the NIH (grant no. T32HG000035).
Author information
Authors and Affiliations
Contributions
A.B.S., E.G.S. and Y.M. conceived the overall method design. A.B.S. and E.G.S. wrote the manuscript with contributions from all authors. E.G.S. led the development of DAF-seq workflows, and performed DAF-seq experiments and data analysis. Y.M. cloned, produced and purified SsDddA, and performed all size-exclusion chromatography and mass spectrometry experiments. B.J.M. contributed to targeted DAF-seq PCR optimization and cell culture. M.R.V. contributed to the analysis of DAF-seq data, developed custom computational tools and advised on statistics. S.C.B. advised on experiments and developed the DAF-QC-SMK pipeline. C.B.O. contributed PCR primer design and targeted DAF-seq testing. C.B.O. and S.C.B. wrote the Supplementary Note. B.A.C. and D.B.L. contributed thermodynamic modeling of transcription factor occupancy. J.R. contributed to cell culture and cell isolation. J.T.B. and N.L.P. produced the COLO829 cell mixture.
Corresponding author
Ethics declarations
Competing interests
A.B.S., E.G.S. and Y.M. are co-inventors on the US Provisional Patent Application 63/687,924 which includes discoveries described in this manuscript regarding ‘Chromatin Stenciling’™. The other authors declare no competing interests.
Peer review
Peer review information
Nature Biotechnology thanks Andrew Adey for their contribution to the peer review of this work.
Additional information
Publisher’s note Springer Nature remains neutral with regard to jurisdictional claims in published maps and institutional affiliations.
Extended data
Extended Data Fig. 1 SsDddA activity at 5mCpG dinucleotides.
(a) Experimental overview of the comparison of SsDddA deamination rate between 5mC methylated and unmethylated cytidines. (b) IGV browser displaying CpG methylation for 5mC negative control (top), 5mC positive control (middle), and M.SssI plus SsDddA treated DNA (bottom). (c) Joint violin and box plots displaying 5mC modification scores at CpG dinucleotides for untreated and M.SssI treated controls (NAPA n = 160, UBA1 n = 168 CpG dinucleotides). Boxes represent the median and interquartile range and whiskers extend to the farthest samples within 1.5× the interquartile range of the median. (d) Percentage of cytidine deamination by SsDddA grouped by CpG dinucleotides and all other cytidine bases. Data is shown for two targeted regions, the NAPA promoter region and the UBA1 promoter region.
Extended Data Fig. 2 Deamination frequency by SsDddA enzyme concentration.
(a) Deamination rate of the targeted NAPA region and promoter element after treatment of GM12878 with various DAF-seq reaction conditions. (b) Deamination percentages of cytidine bases within the NAPA promoter, excluding bases within TF footprint regions, for each DAF-seq library from GM12878 cells treated with a range of SsDddA enzyme concentrations and treatment times. Bases are colored by TpC (red) and non-TpC (gray) dinucleotide context. (c) Violin plots showing the distributions of the data displayed in b. (d) Deamination percentages of cytidine bases within the NAPA promoter as in b, colored by CpG (blue) and non-CpG (gray) dinucleotide context. (e) Violin plots showing the distributions of the data displayed in d. (f, g) Deamination percentages of all cytidine bases within the WASF1 promoter (f) and the CD40 promoter (g) from the variable GM12878 SsDddA treatments in a. Median conversion percentage of each treatment is colored blue.
Extended Data Fig. 3 NAPA modification saturation.
Boxplots showing modification percentages of each applicable position within the NAPA promoter for targeted DAF-seq (red, n = 188 positions) or Fiber-seq libraries (purple, n = 125 positions each). NAPA promoter modification rates were significantly higher in GM12878 cells in targeted DAF-seq than Fiber-seq (one-sided t-test, P = 1.7 × 10−11, t = 6.97, df = 228, 95% CI = 0.15 - ∞). Boxes represent the median and interquartile range and whiskers extend to the farthest samples within 1.5× the interquartile range of the median.
Extended Data Fig. 4 Targeted DAF-seq multi-region benchmarking.
IGV browser displaying percent actuation of targeted DAF-seq Oxford Nanopore data (red), percent actuation of Fiber-seq PacBio HiFi data (purple), and bulk ATAC-seq read coverage (blue) from GM12878 cells, K562 cells, and colon tissue, at each of 10 target regions.
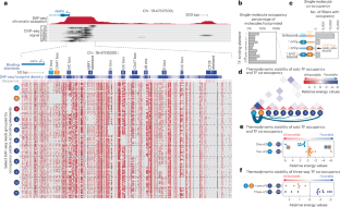
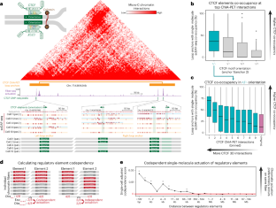
Extended Data Fig. 5 NAPA TF Codependency.
(a) Heatmap showing single-molecule pair-wise TF co-occupancy of the 11 elements within the NAPA promoter. (b) Diagram showing how TF codependency scores are calculated. (c) Heatmap showing single-molecule pair-wise TF codependency of the 11 elements within the NAPA promoter, as well as a network diagram of elements 1, 2, and 3 with the edge weights corresponding to the strength of the codependency. (d) Scatter plot comparing codependency scores (x-axis) and chi-squared test statistics (y-axis) for each TF combination within the NAPA promoter. Interactions which were significant after Bonferroni correction (P < = 0.01, chi-square test of independence, n = 55) are colored red, non-significant interactions are colored blue. (e) Bar graph showing the number of molecules with occupancy at different combinations of elements 1, 2, or 3. (f) Single-molecule conditional codependency with a bar graph showing the impact that removal of occupancy at elements 1, 2, or 3 has on the codependency score of the remaining elements within this cluster. A higher score indicates that an element is essential for a codependent network. (g) Directed network diagram showing how elements 1, 2, or 3 go from the unbound to fully bound state. Individual nodes are colored based on their occupancy patterns and are sized based on the data from panel e. The edges connecting the unbound and fully bound state are weighted based on the size of the smallest node through which they traverse during this path, and the translucency of each edge leaving the 1 bound state is dependent upon the data from panel f. Expco-occ, expected co-occupancy; Obsco-occ, observed co-occupancy.
Extended Data Fig. 6 UBA1 transcriptional start site codependency.
(a) Haplotype-phased single-molecule and aggregate targeted DAF-seq data of the UBA1 promoter in GM12878 cells which have allelically skewed XCI. The single C/T germline variant used for phasing is indicated. (b) Bar graph showing chromatin actuation at each of the four UBA1 TSSs by haplotype. (c, d) Heatmap showing single-molecule pair-wise co-actuation (c) and codependency (d) of the four UBA1 TSSs along the Xa. (e, f) UBA1 TSS co-actuation (e) and codependency (f) for all reads regardless of haplotype. (g) (left) Zoom-in of UBA1 isoform 4 TSS showing single-molecule protein occupancy at four binding elements. (right) Bar graph showing single-molecule protein occupancy at each of the four UBA1 isoform 4 TSS binding elements by haplotype.
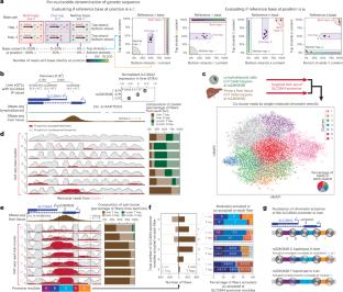
Extended Data Fig. 7 Generation of single-cell consensus reads.
IGV browser displaying single-cell DAF-seq reads from one cell. Deamination events for raw reads (top) are colored red for reads originating from the top strand and green for reads originating from the bottom strand. Consensus reads (bottom) are grouped by strand (top or bottom) and ordered by haplotype.
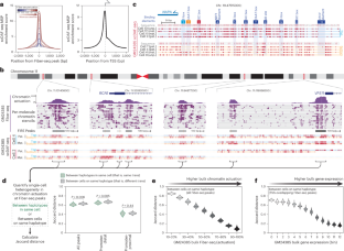
Extended Data Fig. 8 scDAF-seq Karyoplots.
(a) Genomic coverage of consensus reads from cell 2. (b) Genomic coverage of chromosome 1 consensus reads from each cell. (c) Scatter plot comparing sequenced bases with percent coverage of mappable GRCh38 for all consensus reads (blue) and phased consensus reads (red).
Extended Data Fig. 9 scDAF-seq enrichments.
(a–c) Enrichments of accessible elements ± 2 kb from transcriptional start sites (TSS) for (a) GM24385 single-cell DAF-seq, (b) Fiber-seq libraries, and (c) ATAC-seq libraries. The median scDAF-seq TSS enrichment is displayed as a dashed black line in a–c. (d) Joint violin and box plot showing the distribution of percent deamination of each cell (n = 12 cells). Boxes represent the median and interquartile range and whiskers extend to the farthest samples within 1.5× the interquartile range of the median. (e) Violin and box plots as in d showing per-cell scDAF-seq percent actuation at promoter-distal (left, blue, n = 123,232) and promoter-proximal (right, yellow, n = 21,638) GM24385 Fiber-seq FIRE peaks. (f) Autocorrelation plot of single-molecule deamination patterns in each cell showing a pattern consistent with nucleosomes being the predominant modulator of single-cell and single-molecule deamination by SsDddA. The vertical dashed line at 147 bp represents the theoretical nucleosome footprint size.
Extended Data Fig. 10 scDAF-seq codependency.
(a) Single-cell codependent regulatory element actuation by binned log2 genomic distance. Average codependency scores between regulatory elements in each distance bin are displayed for single chromatin fibers (same cell and haplotype) in red, for opposite haplotypes within the same cell in yellow, and for chromatin fibers from different cells in blue. (b) Percentage of raw scDAF-seq reads from each cell aligning to hg38 vs percent cytidine deamination within that cell. Mapping percentage is not significantly correlated with deamination rate (Pearson’s correlation, R2 = 0.23, two-sided t-test P = 0.12, n = 12). (c) Mean genome-wide CTCF occupancy within actuated regulatory elements from each cell vs percent cytidine deamination within that cell. CTCF occupancy is not significantly correlated with deamination rate (Pearson’s correlation, R2 = 0.08, two-sided t-test P = 0.39, n = 12). (d) Box plots showing the distribution of CTCF ChIA-PET scores in each bin shown in Fig. 7 (bin1 n = 18, bin2 n = 63, bin3 n = 122, bin4 n = 192, bin5 n = 186, bin6 n = 183, bin7 n = 583, bin8 n = 999, bin9 n = 795). Boxes represent the median and interquartile range and whiskers extend to the farthest samples within 1.5× the interquartile range of the median. (e) Stacked barplots showing the proportions of CTCF motif orientations contained within each loop anchor pair for each ChIA-PET bin and shuffled regions.
Supplementary information
Supplementary Information (download PDF )
Supplementary Figs. 1–16, Supplementary Note and Uncropped gel images from supplementary figures.
Supplementary Tables (download XLSX )
Supplementary tables.
Rights and permissions
About this article
Cite this article
Swanson, E.G., Mao, Y., Mallory, B.J. et al. Mapping single-cell diploid chromatin fiber architectures using DAF-seq. Nat Biotechnol (2025). https://doi.org/10.1038/s41587-025-02914-3
Received:
Accepted:
Published:
Version of record:
DOI: https://doi.org/10.1038/s41587-025-02914-3


