Abstract
Clubroot disease, caused by the obligate intracellular rhizarian protist Plasmodiophora brassicae, is devastating to cruciferous crops worldwide. Widespread field P. brassicae pathotypes frequently overcome the pathotype-specific resistance of modern varieties, posing a challenge for durable control of this disease. Here a genome-wide association study of 3 years of data comprising field clubroot phenotyping of 244 genome-resequenced Brassica napus accessions identified a strong association of β-1,3-glucan synthase-like 5 (GSL5) with clubroot susceptibility. GSL5 was evolutionarily conserved, and inactivation of GSL5 by genome editing in Arabidopsis, B. napus, Brassica rapa and Brassica oleracea conferred broad-spectrum, high-level resistance to P. brassicae pathotypes without yield penalties in B. napus. GSL5 inactivation derepressed the jasmonic acid-mediated immunity during P. brassicae secondary infection, and this immune repression was possibly reinforced through stabilization of GSL5 by a P. brassicae effector, facilitating clubroot susceptibility. Our study provides durable resistance resources for cruciferous clubroot disease control and insights into plant resistance against intracellular eukaryotic phytopathogens.
Similar content being viewed by others
Main
Cruciferous crops are important both economically and nutritionally, providing products such as vegetables, edible oils and proteins. However, their production is threatened by clubroot disease, which has been rapidly spreading in recent years in more than 80 countries and has resulted in annual yield losses of 10–15% worldwide1,2,3. This disease is caused by the rhizarian protist Plasmodiophora brassicae, which, distinct from most known phytopathogens that are extracellular, is an obligate intracellular parasite4,5,6 and exclusively jeopardizes cruciferous species. The P. brassicae life cycle is rather complicated and unique, and can be divided into three life stages: the in vitro resting spore phase in the soil (the life form for long-term survival), the primary infection phase in the root epidermis tissue (1–7 days post inoculation (dpi)) and the secondary infection phase in the root cortex tissue (8–24 dpi)5,6. To establish the primary infection inside root epidermal cells, the primary zoospore germinates from the resting spore in the soil, finds the host, develops the cyst on the root surface, punctures the cell wall and injects the P. brassicae parasite into the root epidermal cell4. Establishment of the secondary infection inside the root cortical cells by the secondary zoospores is thought to be carried out through a similar penetration process4. Multiplication of the P. brassicae parasites during secondary infection causes cortical cell hyperplasia and hypertrophy and the formation of root galls, ultimately destroying the normal root architecture and killing the plant5,6,7. As a representative of unique and intracellular phytopathogens, the underlying mechanisms of interaction between P. brassicae and the host plant are poorly understood.
The most cost-effective and efficient approach for controlling clubroot disease is to explore resistant genes for use in breeding. The Brassica germplasm has been extensively screened for clubroot resistance, and only a limited number of germplasm sources have been found to carry complete clubroot resistance. European fodder turnips (Brassica rapa subsp. rapifera) in particular are used as the major source for clubroot-resistance breeding8,9,10. Presently, about 39 major clubroot-resistant loci have been reported in various Brassica species, and most of them are dominant and pathotype-specific10. Among them, three clubroot-resistance genes, CRa (or CRA3.7.1), Crr1a and CRA8.2.4, have been isolated, all encoding classical TNL (toll/interleukin-1 receptor, nucleotide-binding site, leucine-rich repeat) type proteins11,12,13, but the resistance mechanisms are unclear. Moreover, field P. brassicae populations are highly heterogeneous and specialized into diverse pathotypes14,15,16,17,18; for example, up to 26 pathotypes have been identified from 33 P. brassicae field isolates in China17, and loss of pathotype-specific resistance in modern varieties has been frequently reported within 3–5 years after planting in diseased fields18,19. This has posed a great challenge for cruciferous disease-resistance breeding to efficiently and durably control clubroot disease. Broad-spectrum resistance is not easily overcome by P. brassicae pathotypes and thus is desirable for breeding in cruciferous crops, but no single gene conferring broad-spectrum, high-level clubroot resistance has been reported in cruciferous species.
In this study, we report a conserved clubroot-susceptible gene, GSL5, in cruciferous species. The inactivation of GSL5 conferred broad-spectrum and high-level resistance to P. brassicae pathotypes in four different cruciferous species. We further revealed that GSL5-mediated susceptibility is possibly caused by its stabilization by a P. brassicae effector and suppression of the jasmonic acid (JA) immune pathway. GSL5 inactivation derepresses this immune response and results in JA-dependent resistance during P. brassicae secondary infection.
Results
Association of GSL5 with clubroot susceptibility
We used a genome-wide association study (GWAS) to detect loci of resistance or susceptibility to clubroot. We selected 244 Brassica napus accessions from our collection pool to construct a panel optimized for population structure, ensuring representative worldwide geographic distribution and diversity of the panel accessions (Fig. 1a, Extended Data Fig. 1 and Supplementary Table 1). All accessions underwent genome resequencing with at least 10× coverage of the B. napus genome, yielding 2,797,642 high-quality single-nucleotide polymorphisms (SNPs)20. This panel of B. napus accessions was evaluated for clubroot resistance or susceptibility in diseased fields in Zhijiang county, Hubei province and in Taiping county, Anhui province, from 2016 to 2018. The predominant P. brassicae pathotype was determined to be ECD16/30/31 in Zhijiang county and ECD16/7/12 in Taiping county17. Disease scales 0–3 were used to score the disease severity of each B. napus accession (Fig. 1b) and to generate a disease index (DI) to evaluate their resistance or susceptibility levels17. Although the DI of all 244 B. napus accessions displayed a normal distribution in each of the 3 years, most were found to be susceptible (DI ≥ 30), and accessions with a high level of resistance that would be valuable for crop breeding (DI ≤ 10) were rare (Fig. 1c). The best linear unbiased prediction values21 were generated using the DI over all 3 years for each accession. Using the above SNPs as the genotypic data and the best linear unbiased prediction values as phenotypic data, we performed a GWAS using three different models and detected five significantly associated loci, the most significant of which contained four SNPs on chromosome A09 that were repeatedly detected (Fig. 1d and Extended Data Fig. 2). We found that all four significant SNPs were located at the first exon of BnaA09g01630D (Fig. 1e), which was annotated as β-1,3-glucan synthase-like 5 (BnaA09.GSL5). These four SNPs could divide most of the accessions into two haplotype groups (Hap_1 and Hap_2), which showed significant differences in susceptibility levels across phenotyping data from all 3 years (Fig. 1f). Among them, SNP 885,826 resulted in an amino acid change from leucine to phenylalanine in the BnaA09.GSL5 protein, while the other three SNPs were synonymous (Supplementary Table 2). Notably, the allotetraploid B. napus genome encompassed another syntenic GSL5 (BnaC09.GSL5, BnaC09g00800D) in the C subgenome; however, there were no SNPs in its genome locus in any of the 244 accessions (Supplementary Fig. 1a), explaining why BnaC09.GSL5 was not detected by the GWAS. Importantly, transcriptomic data from 12 different B. napus tissues22 revealed that both BnaA09.GSL5 and BnaC09.GSL5 had the highest expression levels in the root tissues (Supplementary Fig. 1b), indicating an important role in the roots of B. napus. In Arabidopsis, GSL5, also known as Powdery Mildew Resistance 4 (PMR4) or Callose synthase like 12 (CASL12), was responsible for callose synthesis at the wounding or pathogen-infection sites, which strengthened the cell wall but negatively controlled powdery mildew resistance in a salicylic acid-dependent manner23,24. These collective data indicate a role of GSL5 in clubroot susceptibility in B. napus and led us to further investigate its functions.
a, Worldwide geographic distribution of 244 B. napus accessions. The map was generated with the map data function in the ggplot2 package. b, Standard disease scales scored for clubroot disease severity: 0, no clubs; 1, a few small clubs present on less than one-third of the lateral roots or on the main root (a club present on the lateral root is indicated with red arrowhead); 2, moderate clubs present on one-third to two-thirds of the lateral roots or the main root; 3, severe clubs on the main root or present on more than two-thirds of the lateral roots. Scale bars, 2 cm. c, The disease index distribution of 244 B. napus accessions in 2 provinces from 2016 to 2018. ZJ, Zhijiang county (Hubei province); TP, Taiping county (Anhui province). d, Manhattan plot of the GWAS. The dashed red line indicates the Bonferroni-adjusted significance threshold (P = 1.8 × 10−8). The arrow indicates the significantly associated locus. e, BnaA09.GSL5-based association mapping and pairwise linkage disequilibrium analysis. In the top panel, the lead SNPs are highlighted with enlarged dots and diamond, and the other SNPs are colored according to their linkage disequilibrium (R2 value) with the lead SNP. In the bottom panel, the SNPs showing strong linkage disequilibrium with the lead SNP are outlined with a black triangle. A genomic region from 885,240 bp to 891,443 bp on chromosome A09 was mapped and located at the genomic region of BnaA09g01630D (BnaA09.GSL5). f, Haplotypes (Hap) of BnaA09.GSL5, defined by B. napus natural SNPs. n denotes the number of genotypes belonging to each haplotype group. Statistical significance was determined using a two-sided Student’s t-test. The disease index distribution of each haplotype group is displayed as a box and whisker plot in which the whiskers extend to the 10th and 90th percentiles. Center line, median; box limits, 25th and 75th percentiles.
GSL5 inactivation confers broad-spectrum clubroot resistance
GSL5 orthologs from representative cruciferous species, including Arabidopsis thaliana, B. napus, B. rapa, Brassica oleracea and Raphanus sativus, were collected and analyzed, and we found that they shared highly similar sequence architecture and size at both the gene and protein levels (Fig. 2a,b). The GSL5 gene from these five species contained three major exons and two introns of about 5,700 bp in length, while the GSL5 proteins were annotated with two separated putative glucan synthase subunits and up to 16 transmembrane domains of approximately 1,780 amino acids in length, sharing more than 91% sequence identity (Fig. 2b). In 30 genome-sequenced cruciferous species, the GSL5 proteins also shared more than 89% sequence identity (Supplementary Table 3), indicating that GSL5 proteins are highly conserved in cruciferous species. In Arabidopsis, GSL5 was predominantly localized at the plasma membrane of leaf cells25,26. To verify the function of GSL5 in regulating clubroot resistance or susceptibility, an Arabidopsis mutant, gsl5 (also known as pmr4-1), which introduces a stop codon into the second exon of GSL5 (ref. 23), was used for the clubroot resistance test. The wild-type plants (Col-0) were highly susceptible to P. brassicae, characterized by wilting or death of the overground parts and hypertrophy throughout the root system at 24 dpi (Fig. 2c,d). By contrast, the gsl5 plants exhibited a high level of resistance to clubroot disease, with no visible disease symptoms on either the shoots or the roots (Fig. 2c,d). We then performed genome editing to knock out GSL5 from Arabidopsis and obtained the homozygous mutant gsl5-KO, in which a 248 bp sequence was deleted in the first exon of GSL5 (Extended Data Fig. 3). A clubroot-resistance assay showed that the gsl5-KO mutant conferred a high level of resistance to P. brassicae, comparable to that of the gsl5 mutant at 24 dpi (Fig. 2e,f). Complementation of the gsl5 mutant by introducing the GSL5 genomic region of Arabidopsis restored clubroot susceptibility to the wild-type level, while GSL5-overexpressing plants, as expected, were highly susceptible (Fig. 2e,f). During P. brassicae secondary infection in cortex tissue, GSL5 displayed increasing expression levels (Supplementary Fig. 1c). Therefore, GSL5 performs as a susceptibility gene that is required for P. brassicae virulence in Arabidopsis. To verify the functions of BnaA09.GSL5 Hap_1 and BnaA09.GSL5 Hap_2, we cloned their genomic regions and introduced them into the Arabidopsis mutant gsl5. We found that expression of the susceptible natural variant BnaA09.GSL5 Hap_1 restored gsl5 clubroot susceptibility to the wild-type level at 24 dpi (Fig. 2g,h). By contrast, expression of the natural variant BnaA09.GSL5 Hap_2, which is relatively less susceptible, restored gsl5 susceptibility to P. brassicae with a significantly lower DI than that of gsl5 plants expressing BnaA09.GSL5 Hap_1 at 24 dpi (Fig. 2g,h). Furthermore, all transgenes of the GSL5 genomic regions from B. napus C subgenome, B. rapa, B. oleracea and R. sativus introduced into the Arabidopsis mutant gsl5 functionally complemented the Arabidopsis gsl5 mutant and restored clubroot susceptibility (Fig. 2g,h), supporting a conserved role of GSL5 for clubroot susceptibility in different cruciferous species. Importantly, after inoculation with 36 field P. brassicae isolates representing 26 pathotypes epidemic to China17, the Arabidopsis gsl5 mutant exhibited broad-spectrum and high-level clubroot resistance (Fig. 2i and Supplementary Table 4). We then performed genome editing to knock out GSL5 from B. napus (two elite varieties, Westar and Zhongshuang 11), B. rapa (var. chinensis) and B. oleracea (var. capitata) (Fig. 3a). Homozygous gsl5 plants of the above three cruciferous crops were verified with PCR and sequencing (Supplementary Table 5) and subjected to a clubroot-resistance assay. As expected, all gsl5 plants of B. napus, B. rapa and B. oleracea exhibited strong resistance to clubroot disease (Fig. 3b,c). Moreover, the gsl5 plants of B. napus var. ZS11 were highly resistant to all 17 tested field P. brassicae isolates representing 15 pathotypes (Fig. 3d). Owing to high self-incompatibility, only a few homozygous gsl5 seeds of B. rapa and B. oleracea were obtained and tested, with only seven P. brassicae isolates (seven pathotypes). Indeed, they were highly resistant to all seven tested isolates (Extended Data Fig. 4). Taken together, GSL5 is an evolutionarily conserved clubroot-susceptible gene in cruciferous species, and inactivation of GSL5 by genome editing can confer broad-spectrum and high-level clubroot resistance.
a, Diagram representation of GSL5 genes from A. thaliana, B. napus, B. rapa, B. oleracea and R. sativus. The allotetraploid B. napus contains two GSL5s in its genome. nt, nucleotide. b, Diagram representation of GSL5 proteins from the above five cruciferous species. aa, amino acid; TMs, transmembrane domains; FKS1, FKS1-like 1,3-beta-glucan synthase domain. c, Clubroot resistance test of the Arabidopsis gsl5 (pmr4-1) mutant. Wild-type plants were used as the susceptible control. Representative photos were taken at 24 dpi with P. brassicae. d, Disease index values of wild-type and gsl5 mutant plants. e, Genetic validation of GSL5 for clubroot susceptibility in Arabidopsis. gsl5-KO, the gsl5 mutant generated by genome editing; GSL5-OE, GSL5-overexpressing plants; gsl5 GSL5, the complemented plants generated by expressing the GSL5 genomic region in the gsl5 mutant. Representative root photos were taken at 24 dpi. f, Disease index values of wild-type, gsl5, gsl5-KO, GSL5-OE and gsl5 GSL5 mutant plants. g, Genetic validation of GSL5s from four cruciferous crops for clubroot susceptibility in Arabidopsis. Representative root photos were taken at 24 dpi. Hap_1, BnaA09.GSL5 Hap_1; Hap_2, BnaA09.GSL5 Hap_2; BnaC09.GSL5, the GSL5 from the C subgenome of B. napus; BraGSL5, the GSL5 from B. rapa; BolGSL5, the GSL5 from B. oleracea; RsaGSL5, the GSL5 from R. sativus L. h, Disease index values of materials in g. i, Resistance test of Arabidopsis gsl5 plants against 36 field P. brassicae isolates (representing 26 pathotypes). Wild-type plants were used as the susceptible control (**P < 0.01). Data in bar graphs are presented as means; error bars, s.d. In d, f and h, statistical significance was determined by a two-sided Student’s t-test with 3 biological replicates in each of 30 plants. Scale bars in c, e and g, 1 cm. In i, statistical significance was determined by the Fisher–Freeman–Halton test; sample sizes and P values are listed in Supplementary Table 7.
a, Genome editing to knock out GSL5s in B. napus, B. rapa and B. oleracea. A consensus DNA sequence shared by four GSL5s of the above Brassica crops in the first exon (blue rectangle) was used to design two guide RNA sites in opposite directions. The edited base of homozygous gsl5-KO plants is highlighted in peach, and the resultant mutations are indicated on the right. b, Clubroot resistance test with the edited gsl5-KO plants. The parental plants were used as the susceptible controls. WT, wild type. Representative photos of roots were taken at 30 dpi. Scale bars, 4 cm. c, Disease index values of materials in b. d, Broad-spectrum resistance test of ZS11-gsl5-KO plants against 17 P. brassicae isolates (representing 15 pathotypes) collected from 9 provinces. ZS11 plants were used as the susceptible control. Numbers below the x axis represent sample sizes. e, The field phenotype of mature B. napus gsl5-KO plants in Hanchuan county, Hubei province. The parental lines, Westar and ZS11, were used as controls. Scale bars, 20 cm. f, Evaluation of the impact of GSL5 mutation on the yield in B. napus varieties Westar and ZS11 in two provinces. g, Evaluation of the impact of GSL5 mutation on the seed oil content in B. napus varieties Westar and ZS11 in two provinces. In f and g, data are presented as means; error bars, s.d. In c, d, f and g, statistical significance was determined by a two-sided Student’s t-test. In c and g, statistical significance was determined using three biological replicates and ten plants each.
GSL5 inactivation without yield penalties in B. napus
To clarify whether GSL5 inactivation impacts key agronomic traits in B. napus, we performed small-scale field trials in clubroot-free fields of Gansu province (spring rapeseed region) and Hubei province (winter rapeseed region) to assess the usefulness of GSL5 mutation in Westar and ZS11 with transgene-free seeds. Multiple key agronomic traits were evaluated, including seed yield, seed oil content, plant height, branch number, silique number per plant, seed number per silique and 1,000-seed weight. We found that in both tested field sites, gsl5 mutation did not generally impact the yield or agronomic traits in either the Westar or ZS11 background (Fig. 3e,f and Extended Data Fig. 5). For seed yield, Westar and Westar-gsl5 yielded 2.17 and 2.08 kg per 10 m2, respectively, in Gansu and 1.29 and 1.27 kg per 10 m2, respectively, in Hubei, while ZS11 and ZS11-gsl5 yielded 3.95 and 3.75 kg per 10 m2, respectively, in Gansu and 3.25 and 3.19 kg per 10 m2, respectively, in Hubei (Fig. 3f). We found that gsl5 mutation did not affect the seed oil content in the Westar background but reduced the seed oil content in the ZS11 background by 3.51% in both tested field sites (Fig. 3g). There were no significant differences in the other traits assessed between gsl5 and wild-type plants of Westar and ZS11 at both locations (Extended Data Fig. 5). In the clubroot diseased field, the yield of ZS11-gsl5 plants, retaining a high level of clubroot resistance, was twofold higher than that of the susceptible ZS11 wild-type plants (Supplementary Fig. 2). These results demonstrate that GSL5 mutation does not impact the key agronomic traits of B. napus, supporting its great value for cruciferous crop breeding.
gsl5 resistance is associated with the induction of a defense response
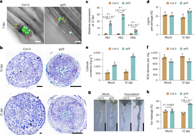
To understand the mechanism of gsl5 resistance against P. brassicae, we first investigated which life stage of P. brassicae is blocked by gsl5 resistance by comparing the infection process of P. brassicae-inoculated Arabidopsis wild-type and gsl5 plants. Confocal microscopy showed that, similar to that observed in the susceptible wild-type plants, P. brassicae completed the primary infection at 7 dpi and released mature secondary zoospores in gsl5 plants, leaving empty zoosporangia in the root epidermal cells (Fig. 4a). However, at 12 dpi, when P. brassicae had established secondary infection and developed secondary plasmodia in the cortical cells of wild-type plants, no P. brassicae-invaded cortical cells were observed in gsl5 plants. At 21 dpi, such plasmodia were more abundant and larger in wild-type plants but rarely observed in gsl5 plants (Fig. 4b). These results support that gsl5 resistance efficiently blocks the establishment of secondary infection in the cortex tissue.
a, Confocal microscopy of the P. brassicae zoosporangia life stage in root epidermal cells of Arabidopsis at 7 dpi. Zoosporangia containing the secondary zoospores are stained green (red arrows), whereas the zoosporangia releasing the secondary zoospores are not stained green (yellow arrows). This observation was repeated three times with the same result. Scale bars, 10 μm. b, Histological analysis of the main roots of P. brassicae-inoculated Arabidopsis wild-type and gsl5 plants at 12 dpi and 21 dpi. Representative cortical cells colonized by P. brassicae parasites in wild-type plants are indicated with black arrowheads. This analysis was repeated three times with the same results. Scale bars, 100 μm. c, Relative expressions of pathogenesis-related genes PR1, PR2 and PR5 in the roots of P. brassicae-inoculated Arabidopsis wild-type and gsl5 plants at 12 dpi. d–f, Quantification of the lignin content (d), callose content (e) and reactive oxygen species (ROS) content (f) in the roots of Arabidopsis wild-type and gsl5 plants without or with P. brassicae inoculation at 12 dpi. g, Evans Blue staining of the roots of Arabidopsis wild-type and gsl5 plants without or with P. brassicae inoculation at 12 dpi. This analysis was repeated two times with the same result. Scale bars, 1 cm. h, Quantification of cytosolic ion leakage in the root tissues at 12 dpi. In c–f and h, data are presented as means and were quantified with three biological replicates (n = 3); error bars, s.d. Different lowercase letters indicate a significant difference (P < 0.05) based on one-way ANOVA with Tukey’s test in d–f. Statistical significance was determined by a two-sided Student’s t-test in c and h.
We detected some defense reaction indicators in roots of wild-type and gsl5 plants in response to P. brassicae infection at 12 dpi (the early secondary infection stage determining disease symptom occurrence). We found that P. brassicae early secondary infection induced stronger defense reactions in gsl5 plants than in wild-type plants, including significantly higher expression levels of the defense response genes Pathogenesis-Related 1 (PR1), PR2 and PR5 (>6.1-fold) (Fig. 4c); a significant increase in lignin content (Fig. 4d) and in callose (β-1,3-glucan) content (Fig. 4e), possibly resulting from the upregulation of the remaining GSL genes identified previously in Arabidopsis27 (Supplementary Fig. 3); more cell death as indicated by deeper Evans Blue staining22 (Fig. 4g); and a significant increase (41.2%) in cytoplasmic ion leakage (an indicator of cell death28,29,30) (Fig. 4h). However, reactive oxygen species accumulated less in gsl5 roots than in wild-type roots whether P. brassicae was inoculated or not (Fig. 4f). These results support that GSL5 inactivation derepresses the robust defense response induced by P. brassicae early secondary infection.
GSL5 inactivation derepressed JA-mediated resistance
We then crossed the gsl5 mutant with a set of mutants or transgenic plants with defects in specific immune pathways and generated double mutants or transgenic plants, which were confirmed by PCR and sequencing with specific primers (Fig. 5a and Supplementary Table 5). The clubroot-resistance assay showed that introduction of an exogenous salicylic acid hydroxylase, NahG, or the mutation sid2-1, which is defective in salicylic acid-mediated immunity, failed to restore gsl5 susceptibility to P. brassicae, and neither did the mutations ald1, defective in pipecolic acid-mediated immunity, and pad4, defective in phytoalexin and Resistance gene-mediated immunity (Fig. 5a,b). However, we found that introduction of the mutations jar1-1 or ein2-1, which are defective in JA and ethylene (ET)-mediated immunity, completely restored gsl5 clubroot susceptibility to the wild-type level (Fig. 5a,b), demonstrating a critical role of JA/ET-mediated immunity for gsl5 resistance. We then measured the contents of endogenous JA precursor OPDA (oxylipin 12-oxo-phytodienoic acid), JA and the JA bioactive derivative JA-Ile, as well as the ET precursor ACC (1-aminocyclopropane-1-carboxylic acid) in the roots of gsl5 and wild-type plants before and 12 days after P. brassicae inoculation. The results showed that without P. brassicae inoculation, gsl5 mutation did not obviously alter the biosynthesis of JA and its precursor OPDA but resulted in a JA-Ile increase compared to the wild-type plants (Fig. 5c). By contrast, P. brassicae early secondary infection induced a twofold, threefold and 2.3-fold increase of OPDA, JA and JA-Ile contents, respectively in gsl5 roots compared to wild-type roots (Fig. 5c). Intriguingly, the ACC content in gsl5 roots was quantified below that of wild-type roots before and after P. brassicae inoculation (Extended Data Fig. 6a), indicating an unassociated link between gsl5 clubroot resistance and ET content. Moreover, we performed an RNA sequencing assay of the root tissues of gsl5 and wild-type plants before, 9 days after and 15 days after P. brassicae inoculation (Supplementary Table 6) to investigate whether the genes involved in JA and ET biosynthesis, transport, modification and signaling were altered in the expression levels. We found that compared to that of wild-type plants, most genes of the JA pathway in gsl5 root tissue were upregulated by P. brassicae early secondary infection but were not obviously altered without P. brassicae inoculation (Fig. 5d). By contrast, the expressions of ET pathway genes were differentiated largely whether P. brassicae was inoculated or not (Extended Data Fig. 6b). KEGG enrichment of the differentially expressed genes between gsl5 and wild-type plants after P. brassicae inoculation also strongly supported the involvement of JA pathway genes in gsl5 resistance, as the terms ‘jasmonic acid mediated signaling pathway’ ‘cellular response to jasmonic acid stimulus’ and ‘jasmonic acid biosynthetic process’ were significantly enriched (Extended Data Fig. 7). We then used exogenous methyl jasmonate (MeJA) to treat the wild-type plants of Arabidopsis and B. napus cv. ZS11 after P. brassicae inoculation and found that the MeJA application markedly reduced the clubroot disease severity in both Arabidopsis and B. napus plants (Fig. 5e–h). Collectively, these results show that GSL5 inactivation derepresses the JA immune pathway and confers broad-spectrum clubroot resistance during P. brassicae secondary infection.
a, Clubroot resistance test of gsl5-derived double mutants or transgenic plants defective in immune pathways. Wild-type and gsl5 plants were used as susceptible and resistant controls, respectively. Representative photos were taken at 24 dpi. Scale bars, 1 cm. b, Disease index values of materials in a. c, Measurement of JA precursor OPDA, JA and JA-Ile contents in the roots of wild-type, gsl5 and jar1-1 plants without or with P. brassicae inoculation at 12 dpi. FW, fresh weight. d, Transcriptome profiling of the gene expressions involved in JA biosynthesis, transport, modification and signaling in the roots before or after P. brassicae inoculation at 9 days and 15 days. e, Treatment of Arabidopsis wild-type plants with exogenous MeJA significantly reduced clubroot severity. Representative root photos were taken at 24 dpi. Scale bars, 1 cm. f, Disease index values of Arabidopsis wild-type plants treated with an increasing concentration gradient of MeJA. g, Treatment of B. napus variety ZS11 plants with exogenous MeJA significantly reduced clubroot severity. Representative root photos were taken at 24 dpi. Scale bars, 4 cm. h, Disease index values of B. napus variety ZS11 plants treated with an increasing concentration gradient of MeJA. Data in f and h are presented as means; error bars, s.d. The contents in c and transcriptomic data in d were determined with three biological replicates (n = 3). In c, different lowercase letters indicate a significant difference (P < 0.05) based on one-way ANOVA with Tukey’s test. In b, f and h, statistical significance was determined by a two-sided Student’s t-test with 3 biological replicates and 30 plants each.
Stabilization of GSL5 by PbPDIa facilitated clubroot susceptibility
To further understand the crucial role GSL5 has in host clubroot susceptibility, we constructed a yeast cDNA library with the root tissues of Arabidopsis wild-type plants during P. brassicae secondary infection and screened for effectors that interacted with GSL5. As a result, we revealed a P. brassicae protein, PBRA_005301, as a GSL5-interacting candidate from the yeast library. PBRA_005301 contained a signal peptide at the amino terminus and a protein disulfide isomerase TMX3 domain at the carboxyl terminus (Extended Data Fig. 8a), belonging to the protein disulfide isomerase (PDI) family and thereby named P. brassicae protein disulfide isomerase a (PbPDIa). Compared to the primary infection in the root epidermis tissue, PbPDIa displayed an increasing expression level in the secondary infection in the cortex tissue, indicating a role of PbPDIa in P. brassicae pathogenicity (Extended Data Fig. 8b). Functional validation of the signal peptide of PbPDIa confirmed its secretory capacity (Extended Data Fig. 8c,d). We then performed yeast two-hybrid and pull-down assays and demonstrated the interaction between GSL5 and PbPDIa (Fig. 6a,b). Confocal microscopy revealed that PbPDIa is localized in the endomembrane system, including the endoplasmic reticulum, plasma membrane and nuclear envelope (Fig. 6c). Importantly, host-induced gene silencing of PbPDIa in Arabidopsis plants significantly compromised the pathogenicity of all six different P. brassicae pathotypes and largely reduced the disease severity (Fig. 6d–f). PDI proteins were able to catalyze the formation of a disulfide bond in proteins, contributing to protein stability31. Indeed, PbPDIa exhibited enzymatic activities characteristic of the PDI family and restored the enzymatic activity of inactivated RNase A to the level of normal RNase A by catalyzing the formation of disulfide bonds (Fig. 6g). Furthermore, we found that in vitro incubation of GSL5 with PbPDIa significantly enhanced the protein stability of GSL5, probably resulting from the formation of protein disulfide catalyzed by PbPDIa (Fig. 6h).
a, Validation of PbPDIa and GSL5 interaction by yeast two-hybrid assays. This experiment was repeated twice with the same result. b, Validation of PbPDIa and GSL5 interaction by pull-down assays. This experiment was repeated twice with the same result. c, Subcellular localization of PbPDIa in planta. Leaves of N. benthamiana were infiltrated with Agrobacterium strains containing mCherry (mock) and a PbPDIa-mCherry vector. Three independent experiments showed similar results. Scale bars, 20 μm. d, Host-induced gene silencing of PbPDIa in Arabidopsis plants compromised the virulence of P. brassicae. Representative photos of shoots and roots of each material at 21 dpi are displayed. Scale bars, 1 cm. e, Relative expressions of PbPDIa in Arabidopsis wild-type plants and transgenic PbPDIa-RNAi #1 and PbPDIa-RNAi #2 plants after P. brassicae inoculation at 15 days. The ubiquitin 5 gene (UBQ5) was used as the internal control in Arabidopsis. f, Disease index values of Arabidopsis wild-type plants and transgenic PbPDIa-RNAi #1 and PbPDIa-RNAi #2 plants after inoculation with six pathotypes of P. brassicae. g, Validation of the PDI enzymatic activity of PbPDIa. rRNase A, RNase A with reduced enzymatic activity. h, Incubation of GSL5 with PbPDIa significantly increased the stability of the GSL5 protein. i, A working model of GSL5 for clubroot susceptibility or resistance in the root tissue. Whether or not GSL5 was inactivated did not affect P. brassicae primary infection in the root epidermis tissue. In the secondary infection, the thick line indicates enhanced suppression, while the thin line indicates compromised suppression. RS, resting spores; PZ, primary zoospores; UPP, uninucleate primary plasmodium; BPP, binucleate primary plasmodium; MPP, multinucleate primary plasmodium; ZS, zoosporangia; EZS, empty zoosporangia; USP, uninucleate secondary plasmodium; MSP, multinucleate secondary plasmodium. In e and g, data are presented as means and quantified with three biological replicates (n = 3); error bars, s.d. In f, data are presented as mean value, and data below the x axis represent sample size. In g, different lowercase letters indicate a significant difference (P < 0.05) based on one-way ANOVA with Tukey’s test. In e, statistical significance was determined by a two-sided Student’s t-test.
Finally, we propose a model to illustrate how GSL5 performs as a crucial susceptible gene for clubroot disease in cruciferous plants (Fig. 6i). Whether or not GSL5 is present has no effect on P. brassicae primary infection in the root epidermal cells; however, in the early secondary infection in the cortical cells, P. brassicae uninucleate secondary plasmodia secretes PbPDIa to stabilize the GSL5 protein and strengthen GSL5-mediated suppression of JA immunity. Thus, P. brassicae can complete the secondary infection and cause cortical cell hypertrophy and, ultimately, gall formation. Upon GSL5 inactivation, JA-mediated defense responses and cell death are derepressed but not activated, requiring a trigger by P. brassicae early secondary infection, thereby blocking P. brassicae young uninucleate plasmodia from further growth and multiplication. This results in a broad-spectrum, high level of clubroot resistance.
Discussion
Presently, high-level qualitative clubroot resistance resources in B. napus and B. oleracea are very rare. The loci or genes with high-level qualitative resistance in B. napus cultivars that are currently in use have been transferred mainly from fodder B. rapa species by interspecific hybridization8,10,13, usually taking a long time for clubroot-resistance breeding. Furthermore, these loci or gene resistances are pathotype-specific and have been frequently reported owing to a loss of resistance in diseased fields 3–5 years after planting18,19 because of a rapid shift of diverse field P. brassicae pathotypes under high selection pressure of resistant cultivars; for example, the novel pathotypes 2C, 6D, 8D, 9 A, 9B, 9 C, 11 A, 13 A and 13B present in 2017 and 2018 in Canada18. This situation imposes a great challenge for clubroot-resistance breeding in cruciferous crops to durably control clubroot disease, given that no single gene conferring broad-spectrum and qualitative resistance has been reported in cruciferous crops. In this study, GSL5 inactivation by genome editing achieved broad-spectrum and high-level qualitative resistance, not only in rapeseed, but also in B. rapa and B. oleracea vegetables, thus providing a valuable gene resource and a solution to accelerate the development of disease-resistant varieties and durably control clubroot disease in these crops. Importantly, gsl5 resistance resulting from JA-mediated immunity was not constitutively activated but rather induced by P. brassicae secondary infection (Figs. 4 and 5), thereby avoiding negative impacts on key agronomic traits and seed yield of B. napus.
It has been well established that plants have evolved numerous cell-surface and intracellular immune receptors to detect invading pathogens and subsequently activate a cascade of defense responses32,33. However, this point is challenged by the interactions between P. brassicae and resistant hosts, given that P. brassicae can establish and complete primary infection in the root epidermis tissue of resistant hosts, as observed in susceptible hosts in this study and previous studies7,22,34. Moreover, the immune responses may not occur in the root epidermis tissues of clubroot-resistant hosts. This conclusion is further supported by research in which a typical Resistance gene, Crr1a, and a novel gene, WeiTsing/RPB1, both conferring a high level of clubroot resistance, were found to be exclusively expressed in the root cortex tissue and not in the root epidermis tissue12,22,34. Indeed, P. brassicae primary infection does not cause obvious cytological alterations in the root epidermal cells or any visible disease symptoms6,7. However, the situation is different in the root cortex tissue, where P. brassicae secondary infection causes cell enlargement and gall formation, and, expectedly, Resistance genes respond in the cortex tissue to activate immune responses and disrupt P. brassicae secondary infection. Therefore, our study provides insights into the pathogenesis and resistance mechanisms surrounding the interactions between plants and intracellular eukaryotic phytopathogens, which are unique and distinct from all known interaction systems between plants and extracellular phytopathogens.
Although immune responses are triggered in the cortical cells during P. brassicae secondary infection, as explained above, the underlying molecular mechanisms remain poorly understood. Studies on WeiTsing described pentameric cation channel-mediated Ca2+ permeability and associated immunity22, whereas the TNL-type proteins Crr1a, CRa and CRA8.2.4 imply a conserved and canonical resistance mechanism, although such a mechanism has not been reported11,12,13. Currently, why or how immune responses against P. brassicae infection are initiated is not known. In contrast to typical dominant and pathotype-specific resistance genes, most recessive broad-spectrum resistance genes are novel and unique and work through diverse resistance mechanisms; for example, inactivation of MLO and PsIPK1 in wheat35,36, and RBL1Δ12 and BSR-K1 in rice37,38. The present study provides another unique case, showing that GSL5, a well-recognized β-1,3-glucan synthase involved in cell wall solidification in response to biotic and abiotic stress, acts as a suppressor of JA-mediated broad-spectrum clubroot resistance in cruciferous plants, although the underlying molecular details remain to be determined.
Methods
Plant materials and growth
The B. napus accessions in this study were planted in Zhijiang (30° 48’ N, 111° 77’ E) and Taiping (29° 71’ N, 118° 29’ E), spanning three growing seasons (2016–2018). The edited B. napus plants were planted in Hubei (30° 54’ N, 113° 81’ E) and Gansu (38° 43’ N and 100° 81’ E) in 2023. All B. napus materials were maintained by self-pollination. Crop management of field experiments for agronomic trait tests followed the standard protocol of the China National Rapeseed Variety Field Test.
All A. thaliana and Nicotiana benthamiana plants were grown under controlled conditions at 21–24°C and with a 16 h photoperiod. The Arabidopsis materials used in this study include pmr4-1 (gsl5)23, sid2-1 (ref. 39), jar1-1 (ref. 40), ein2-1 (ref. 41), ald1 (ref. 42), pad4 (ref. 43) and the transgenic line NahG44. The homozygosity of T-DNA insertion mutants was genotyped by PCR with both gene-specific and T-DNA border primers. The point mutation lines were genotyped by sequencing the PCR products after amplification with gene-specific primers. The resultant homozygous double mutants were used for the clubroot resistance test. The primers used in this study are listed in Supplementary Table 5.
Phenotyping for field traits
All field experiments for phenotyping the field traits were carried out in a randomized block design with three replicates. Each replicate contained at least 60 plants with a space of about 30 cm between rows, and each row was 2 m in length with a space between plants of approximately 10 cm. The seeds of each accession were sown in late September (26–30), which is the beginning of the growing season for winter canola plantation areas in China. In early December (about 70 days after sowing), the roots of the susceptible control (Westar) became severely clubbed, and the growth of the plants, as well as the P. brassicae infection, was almost terminated in the clubroot disease fields owing to the lower temperature in winter (usually below 8 °C). All tested B. napus accessions in the clubroot disease fields were harvested to score clubroot disease severity. Disease scales 0, 1, 2 and 3 were used to score each plant of each replicate of 244 B. napus accessions and to generate the DI to quantify the disease severity of each accession based on a previously described method7: 0, no clubs; 1, a few small clubs present on less than one-third of the lateral roots or on the main root; 2, moderate clubs present on one-third to two-thirds of the lateral roots or the main root; and 3, severe clubs on the main root or present on more than two-thirds of the lateral roots. In early May of the next year—the end of the growing season for winter canola plantation areas in China—the B. napus plants were harvested for scoring of the key agronomic traits.
To evaluate the key agronomic traits, each replicate comprised 15 rows with 20 plants in each row. The sampling method depended on specific traits: (1) plant height (the length (cm) from the cotyledon node to the tip of a plant); (2) branch number (the number of primary branches per plant); (3) the 1,000-seed weight (in g) per plant; (4) silique number per plant (all siliques in each plant); (5) seed number per silique (the average seed number of the bottom 20 siliques from the main inflorescence of each plant); (6) yield (the seed weight of all plants within each block); and (7) seed oil content. Data from the first five key agronomic traits were determined based on three replicates, each of which comprised ten randomized plants. A Foss NIR Systems 5000 Near-Infrared Reflectance Spectroscope was used to measure the oil content of seeds collected at the maturity period45.
GWAS and favorable allele identification
A total of 244 B. napus accessions were genome-resequenced with at least tenfold genome coverage, and a total of 2,797,642 filtered SNPs with a missing rate of ≤0.1 and minor allele frequency of ≥0.05 were obtained20. The clubroot DI of each B. napus accession was investigated in three consecutive years (2016–2018) and used to generate the best linear unbiased prediction using the R script lme4 (https://cran.r-project.org/web/packages/lme4) and lsmeans21. Three models, including a general linear model, mixed linear model and fixed and random model Circulating Probability Unification (FarmCPU), were used for genome-wide association analysis. The significant P value threshold of the GWAS was set to 1.8 × 10−8 (−log10P = 7.74, calculated as 0.05 / total number of SNPs). Haplotype block estimation was based on the confidence interval method46. The linkage disequilibrium of the whole genome and the significantly associated regions were analyzed using PopLDdecay and LDBlockShow software47,48.
The SNPs of the gene-related regions were extracted from the genomic variation files. A phylogenetic tree was constructed using PHYLIP (v.3.696) with the neighbor-joining method and default parameters and was visualized by FigTree (v.1.4.3)49. PCA analysis was performed using PLINK (v.1.90b4.6), and the first two principal components of the PCA analysis were illustrated by the ggplot2 package in R (v.4.1)50. Population structure was analyzed by ADMIXTURE (v.1.3.0) with the following parameters: the number of subgroups, K, ranged from two to eight, and the cross-validation error was calculated for each K value51.
Gene complementation and expression, RNA interference assay and genome editing
For complementation experiments with the gsl5 mutant, a full-length genomic DNA fragment of GSL5 including approximately 3.0 kb of the upstream sequence of the start codon and the open reading frame was amplified from Arabidopsis, B. napus, B. rapa, B. oleracea and R. sativus using gene-specific primers (Supplementary Table 5). All fragments were respectively cloned into the pBI121 vector, generating the recombinant plasmids proAtGSL5Col-0:AtGSL5Col-0 (GSL5), proBnaA09.GSL5Westar:BnaA09.GSL5Westar(Hap_1), proBnaA09.GSL5ZS11:BnaA09.GSL5ZS11(Hap_2), proBnaC09.GSL5ZS11:BnaC09.GSL5ZS11 (BnaC09.GSL5), proBraGSL5Chiifu:BraGSL5Chiifu (BraGSL5), proBolGSL5ZG11:BolGSL5ZG11 (BolGSL5) and proRsaGSL5MTH:RsaGSL5MTH (RsaGSL5) for Agrobacterium-mediated transfection of Arabidopsis gsl5 plants.
To overexpress AtGSL5 in Arabidopsis, the GSL5 genomic region was cloned into pBI121 driven by the cauliflower mosaic virus 35S promoter, generating the recombinant plasmid 35S:AtGSL5 (GSL5-OE) for Agrobacterium-mediated transfection of wild-type plants.
For the RNA interference assay, a 385 bp coding sequence of PbPDIa was cloned into a pBI121-RNAi vector driven by the cauliflower mosaic virus 35S promoter, generating the recombinant plasmid for Agrobacterium-mediated transfection of wild-type plants. The transgenic plants produced a hairpin containing a 385 bp double-stranded RNA and generated endogenous small RNA that was able to knock down the PbPDIa expression of P. brassicae52.
For genome editing, two single-guide RNA (sgRNA) sequences, sgRNA1 and sgRNA2, from the first exon of GSL5 were designed as the editing targets to knock out the GSL5 from A. thaliana, B. napus, B. rapa and B. oleracea (Supplementary Table 5). All sgRNAs were designed using CRISPR-P (v.2.0) (http://crispr.hzau.edu.cn/CRISPR2)53. A previously developed multiplex genome editing vector, pYLCRISPR-Cas9-DB54, was used to knock out GSL5.
All fused plasmids were confirmed by sequencing and introduced into Agrobacterium tumefaciens strain GV3101 for the following transformation of Arabidopsis, B. napus, B. rapa and B. oleracea, using previously described methods55. All transgenic plants were genotyped by PCR amplification or DNA sequencing with the specific primers listed in Supplementary Table 5. The homozygous gsl5 mutants of A. thaliana, B. napus, B. rapa and B. oleracea were used for further phenotyping.
Pathogen maintenance and inoculation
P. brassicae isolates were collected from diseased plants of different Brassica crops across China and have been previously identified for the pathotypes17. The clubbed roots were harvested, cleaned and stored in −20 °C freezers. To isolate the resting spores, the clubbed roots were cut into small pieces and smashed in distilled water with a blender. The suspensions were filtered with six layers of gauze and adjusted to 1.0 × 107 resting spores per ml. To evaluate clubroot resistance under controlled conditions (21–24 °C, 16 h light, 8 h darkness), 2-week-old seedlings of Arabidopsis or 10-day-old seedlings of B. napus, B. rapa and B. oleracea were inoculated with 1 ml of resting spore suspension (1.0 × 107 spores per ml) per seedling. After 24–30 days, the inoculated plants were harvested for scoring based on disease scale and severity as described previously7.
Subcellular localization
For subcellular localization, the coding sequence of PbPDIa, after removing the signal peptide sequence, was cloned into pBI121-mCherry. Then, pBI121-mCherry-PbPDIa was transformed into A. tumefaciens GV3101 and injected into the leaves of 4-week-old N. benthamiana plants for transient expression. The empty vector pBI121-mCherry was used as a control. The mCherry signals were detected with a confocal microscope (Carl Zeiss) with an excitation wavelength of 561 nm and an emission wavelength of 560–620 nm.
Microscopy analysis
Fluorescent probe-based confocal microscopy was used to visualize the zoosporangia of P. brassicae during the primary infection, and the fluorescent probe HCS LipidTox Green neutral lipid stain (HLG; Thermo Fisher Scientific) was used to label the zoosporangia6. To detect the fluorescence of HLG, an excitation wavelength of 488 nm and an emission wavelength of 500 to 540 nm were used.
Histological technique was used to detect P. brassicae parasites during secondary infection. P. brassicae-inoculated roots of Arabidopsis were harvested at 12 dpi and 21 dpi, and the main roots adjacent to the hypocotyl were sampled for histological analysis as described previously56. In brief, tissues were fixed overnight in a freshly prepared solution of 2% glutaraldehyde, dehydrated through a graded ethanol series, embedded in a mold in melted paraffin and trimmed to produce hemi-sections. The sections were then placed on a slide, stained with 0.05% toluidine blue O and subjected to microscopic analysis.
Transcriptome profiling and quantitative real-time PCR analysis
The roots of Arabidopsis plants with or without P. brassicae inoculation were harvested at 12 dpi and 21 dpi with three replicates and immediately frozen in liquid nitrogen. High-quality RNA was extracted using the Fast Pure Plant Total RNA Isolation Kit (VAZYME). cDNA library construction and sequencing, data quality control and gene expression calculation were performed at Novogene. In brief, clean reads were obtained by filtering raw reads and then mapped to the Arabidopsis Col-0 reference genome using HISAT2 software57,58. The number of fragments per kilobase per million mapped fragments was calculated and used to estimate gene expression levels59. Pearson’s correlation coefficient was calculated with the R script cor (https://search.r-project.org/R/refmans/stats/html/cor.html) to evaluate the correlation between biological replicates60. DESeq software was used to identify the differentially expressed genes with the thresholds |log2(fold change)| > 1 and adjusted P < 0.05 (ref. 61). A Venn diagram of differentially expressed genes between groups was plotted on the website http://jvenn.toulouse.inra.fr/app/example.html62.
For quantitative PCR with reverse transcription (RT–qPCR), total RNA was used for first-strand cDNA synthesis with the Hifair III 1st Strand cDNA Synthesis Kit (gDNA digester plus) following the manufacturer’s instructions (YEASEN). Quantitative PCR was performed with a CFX Connect Real-time PCR system (Bio-Rad), using Hieff UNICON Universal Blue qPCR SYBR Master Mix (YEASEN). Ubiquitin 5 (UBQ5) and Actin 7 were used as the internal control in Arabidopsis and B. napus, respectively. The relative expression level of genes was achieved using the 2(-ΔΔCT) method63. The primers for RT–qPCR are listed in Supplementary Table 5.
MeJA treatments
MeJA powder (Macklin) was dissolved in dimethylsulfoxide to prepare a 1 M stock solution. Different concentrations of working solution were prepared by diluting the stock solution of MeJA with distilled water and used to water the Arabidopsis or B. napus plants at 5 dpi and 9 dpi. The treated plants were collected at 30 dpi for scoring the disease severity.
Measurement of plant hormones, ACC, callose, lignin and reactive oxygen species
The roots of Arabidopsis plants with or without P. brassicae inoculation were harvested at 12 dpi and immediately frozen in liquid nitrogen with three biological replicates. Extraction and quantification were performed at RUIYUAN BIOTECHNOLOGY. In brief, the frozen plant tissues were ground and extracted with specialized buffers, followed by successive incubation, centrifugation, purification and condensation for the preparations. Quantification analysis was performed by ultra-performance liquid chromatography–electrospray tandem mass spectrometry using a high-performance liquid chromatograph (Agilent 1290) and a mass spectrometer (AB Qtrap 6500).
Expression and purification of GSL5 and PbPDIa
GSL5 and PbPDIa were cloned into the engineered pMlink vector with a Flag or His tag, respectively, and then transfected into Expi293F cells (A14528, ThermoFisher, cat. no. 100044202, cGMP bank) for 60 h incubation. After harvest and washing with PBS, the transfected cells were homogenized in lysis buffer (50 mM Tris-HCl pH 7.4, 150 mM NaCl), disrupted with high pressure and incubated in 1% N-dodecyl-β-d-maltoside (DDM) for 2 h at 4 °C. After centrifugation, the supernatant was incubated with anti-Flag M2 or Ni2+ affinity resin for 1 h. The resin was eluted for Flag-tagged GSL5 with lysis buffer containing 150 μg ml−1 Flag peptide and 0.02% DDM or for His-tagged PbPDIa, with the lysis buffer containing 250 mM imidazole and 0.02% DDM. The eluted samples were concentrated to 1 ml immediately before gel filtration chromatography (Superose 6 10/300, GE Healthcare).
Pull-down assays and protein stability assay
The purified Flag-tagged GSL5, His-tagged PbPDIa and their mixture samples were incubated with anti-Flag M2 affinity resin for 1 h. The resin was washed with washing buffer containing 50 mM Tris-HCl pH 7.4, 150 mM NaCl and 0.02% DDM and then eluted with washing buffer containing 150 μg ml−1 Flag peptide. The proteins were detected through immunoblots with antibodies against His or Flag.
Two equal portions of Flag-tagged GSL5 proteins were treated with the lysis buffer without or with PbPDIa at 25 °C. Samples were collected every 4 h and detected for protein stability by immunoblot with Flag antibodies.
In vitro PDI activity assay
An in vitro PDI activity assay using reduced ribonuclease A (rRNase A) as a substrate was carried out as previously described64. RNase A (50 μg) was unfolded in unfolding buffer (100 mM Tris-HCl pH 8.0, 0.3 M DTT, 6 M guanidine-HCl) for 1 h at 37 °C and desalted with a 0.1% acetic acid-equilibrated G25 column. The resultant rRNase A fractions were collected and quantified using a molar extinction coefficient at 280 nm. The PDI activity assay was carried out in refolding buffer (36 μM rRNase A, 100 mM Tris-HCl buffer pH 8.5, 1 mM glutathione, 0.2 mM oxidized glutathione, 16 μM PbPDIa). RNase activity was measured by the A260 absorption value resulting from the cleavage of total RNAs. The relative activity was calculated as (ktreat − kRNA) / (kRNase A − kRNA) × 100%.
Assessment of PbPDIa secretory activity
Assessment of PbPDIa secretory activity was performed with the Yeast Signal Trap Assay Kit (COOLABER). In brief, the DNA sequence of PbPDIa encoding the signal peptide was amplified, cloned into the pSUC2 vector and transformed into the sucrase-deficient yeast strain YTK12. YPRAA medium (a medium containing 1% yeast extract, 2% peptone, 2% raffinose, 2 µg ml−1 antimycin A and 2% agar) was used to evaluate secretory activity, as only the strain containing the functional signal peptide can grow on the YPRAA medium. Furthermore, 2,3,5-triphenyltetrazolium chloride was also included as per the user guide and was reduced by secreted sucrase into insoluble, red-colored 1,3,5-triphenylformazan.
Cell death assay
Cell death was assessed by Evans blue (Merck) staining and by measuring cytoplasmic ion leakage from plant tissues28,29,30. The roots of Arabidopsis plants with or without P. brassicae inoculation were collected at 12 dpi and placed in a 2% Evans blue solution for 30 min of staining. The plants were then rinsed in distilled water until the roots of the solvent-treated plants could not be stained. The Evans blue-stained plants were imaged under a stereomicroscope SZX16 (Olympus).
To measure the cytoplasmic ion leakage, P. brassicae-infected roots of Arabidopsis were collected at 12 dpi for a 3 h inoculation in ultrapure water at room temperature and the conductivity of the bathing solution was measured with a conductivity meter (STARTER 300C; OHAUS), referred to as value C1; the conductivity of the ultrapure water is value C0. The bathing solution containing the root tissues was incubated at 95 °C for 30 min, and conductivity was determined after cooling to room temperature, referred to as value C2. The relative cytoplastic ion leakage was calculated with the following formula: (C1 − C0) / (C2 − C0) × 100%.
Statistical analysis
All statistical analyses were performed using Graphpad Prism (v.7.0; https://www.graphpad.com) or R (v.4.1.2). Detailed information, including the testing model, sample size, replicates and P values, is provided in the individual figures and figure legends.
Inclusion and ethics
The data presented in this study were derived exclusively from Arabidopsis and Brassica crops, without involving any animal experiments. The transgenic planting and artificial inoculation of P. brassicae are subject to strict regulation. All experimental data are included in the Data availability section.
Reporting summary
Further information on research design is available in the Nature Portfolio Reporting Summary linked to this article.
Data availability
The RNA sequencing data generated from this study are available under Bioproject accession number PRJNA1142741 from the National Center for Biotechnology Information. General information regarding RNA sequencing data is listed in Supplementary Table 6. The genome resequencing data for the 244 B. napus accessions generated in the previous study are publicly available under the Bioproject accession number PRJNA1156901 from the National Center for Biotechnology Information20. Source data are provided with this paper.
Code availability
All software used in this study is publicly available on the Internet as described in the Methods and Reporting summary. Codes for GWAS and RNA sequencing analyses are available at Zenodo (https://doi.org/10.5281/zenodo.13365025) (ref. 20).
References
Javed, M. A. et al. The clubroot pathogen Plasmodiophora brassicae: a profile update. Mol. Plant Pathol. 24, 89–106 (2023).
Strelkov, S. E. & Hwang, S. F. Clubroot in the Canadian canola crop: 10 years into the outbreak. Can. J. Plant. Pathol. 36, 27–36 (2014).
Chai, A. L., Xie, X. W., Shi, Y. X. & Li, B. J. Research status of clubroot (Plasmodiophora brassicae) on cruciferous crops in China. Can. J. Plant Pathol. 36, 142–153 (2014).
Aist, J. R. & Williams, P. The cytology and kinetics of cabbage root hair penetration by Plasmodiophora brassicae. Can. J. Bot. 49, 2023–2034 (1971).
Ingram, D. & Tommerup, I. C. The life history of Plasmodiophora brassicae Woron. Proc. R. Soc. Lond. B 180, 103–112 (1972).
Liu, L. et al. Refining the life cycle of Plasmodiophora brassicae. Phytopathology 110, 1704–1712 (2020).
Liu, L. et al. Comparing the infection biology of Plasmodiophora brassicae in clubroot susceptible and resistant hosts and non-hosts. Front. Microbiol. 11, 507036 (2020).
Hasan, J., Megha, S. & Rahman, H. Clubroot in Brassica: recent advances in genomics, breeding, and disease management. Genome 64, 735–760 (2021).
Mehraj, H. et al. Genetics of clubroot and Fusarium wilt disease resistance in Brassica vegetables: the application of marker assisted breeding for disease resistance. Plants (Basel) 9, 726 (2020).
Lai, S. et al. Clubroot resistant in cruciferous crops: recent advances in genes and QTLs identification and utilization. Hortic. Res. 12, uhaf105 (2025).
Ueno, H. et al. Molecular characterization of the CRa gene conferring clubroot resistance in Brassica rapa. Plant Mol. Biol. 80, 621–629 (2012).
Hatakeyama, K. et al. Identification and characterization of Crr1a, a gene for resistance to clubroot disease (Plasmodiophora brassicae Woronin) in Brassica rapa L. PLoS ONE 8, e54745 (2013).
Yang, Z. et al. R gene triplication confers European fodder turnip with improved clubroot resistance. Plant Biotechnol. J. 20, 1502–1517 (2022).
Williams, P. H. A system for the determination of races of Plasmodiophora brassicae that infect cabbage and rutabaga. Phytopathology 56, 624–626 (1966).
Buczacki, S. et al. Study of physiologic specialization in Plasmodiophora brassicae: proposals for attempted rationalization through an international approach. Trans. Br. Mycological Soc. 65, 295–303 (1975).
Zamani-Noor, N. et al. Pathotype characterization of Plasmodiophora brassicae, the cause of clubroot in central Europe and Sweden (2016–2020). Pathogens 11, 1440 (2022).
Zeng, L. et al. Pathotype characterization of Plasmodiophora brassicae by European clubroot differential and Williams sets in China. Plant Dis. 108, 847–851 (2023).
Hollman, K. B., Hwang, S. F., Manolii, V. P. & Strelkov, S. E. Pathotypes of Plasmodiophora brassicae collected from clubroot resistant canola (Brassica napus L.) cultivars in western Canada in 2017–2018. Can. J. Plant Pathol. 43, 622–630 (2021).
Strelkov, S. E., Hwang, S. F., Manolii, V. P., Cao, T. & Feindel, D. Emergence of new virulence phenotypes of Plasmodiophora brassicae on canola (Brassica napus) in Alberta, Canada. Eur. J. Plant Pathol. 145, 517–529 (2016).
Zhang, Y. et al. Structural variation reshapes population gene expression and trait variation in 2,105 Brassica napus accessions. Nat. Genet. 56, 2538–2550 (2024).
Ren, D., An, L., Li, B., Qiao, L. & Liu, W. Efficient weighting methods for genomic best linear-unbiased prediction (BLUP) adapted to the genetic architectures of quantitative traits. Heredity 126, 320–334 (2021).
Wang, W. et al. WeiTsing, a pericycle-expressed ion channel, safeguards the stele to confer clubroot resistance. Cell 186, 2656–2671.e18 (2023).
Nishimura, M. T. et al. Loss of a callose synthase results in salicylic acid-dependent disease resistance. Science 301, 969–972 (2003).
Jacobs, A. K. et al. An Arabidopsis callose synthase, GSL5, is required for wound and papillary callose formation. Plant Cell 15, 2503–2513 (2003).
Ellinger, D. et al. Elevated early callose deposition results in complete penetration resistance to powdery mildew in Arabidopsis. Plant Physiol. 161, 1433–1444 (2013).
Liu, L. et al. The plant trans-Golgi network component ECHIDNA regulates defense, cell death, and endoplasmic reticulum stress. Plant Physiol. 191, 558–574 (2023).
Ellinger, D. & Voigt, C. A. Callose biosynthesis in Arabidopsis with a focus on pathogen response: what we have learned within the last decade. Ann. Bot. 114, 1349–1358 (2014).
Mittler, R., Shulaev, V. & Lam, E. Coordinated activation of programmed cell death and defense mechanisms in transgenic tobacco plants expressing a bacterial proton pump. Plant Cell 7, 29–42 (1995).
Mittler, R., Simon, L. & Lam, E. Pathogen-induced programmed cell death in tobacco. J. Cell Sci. 110, 1333–1344 (1997).
Mittler, R. et al. Transgenic tobacco plants with reduced capability to detoxify reactive oxygen intermediates are hyperresponsive to pathogen infection. Proc. Natl Acad. Sci. USA 96, 14165–14170 (1999).
Matsusaki, M. et al. The protein disulfide isomerase family: from proteostasis to pathogenesis. Biochim. Biophys. Acta Gen. Subj. 1864, 129338 (2020).
Zhou, J. M. & Zhang, Y. Plant immunity: danger perception and signaling. Cell 181, 978–989 (2020).
Zhang, J., Coaker, G., Zhou, J. M. & Dong, X. Plant immune mechanisms: from reductionistic to holistic points of view. Mol. Plant 13, 1358–1378 (2020).
Ochoa, J. C. et al. Natural variation in Arabidopsis responses to Plasmodiophora brassicae reveals an essential role for Resistance to Plasmodiophora brassicae 1 (RPB1). Plant J. 116, 1421–1440 (2023).
Li, S. et al. Genome-edited powdery mildew resistance in wheat without growth penalties. Nature 602, 455–460 (2022).
Wang, N. et al. Inactivation of a wheat protein kinase gene confers broad-spectrum resistance to rust fungi. Cell 185, 2961–2974.e19 (2022).
Sha, G. et al. Genome editing of a rice CDP-DAG synthase confers multipathogen resistance. Nature 618, 1017–1023 (2023).
Zhou, X. et al. Loss of function of a rice TPR-domain RNA-binding protein confers broad-spectrum disease resistance. Proc. Natl Acad. Sci. USA 115, 3174–3179 (2018).
Nawrath, C. & Métraux, J.-P. Salicylic acid induction-deficient mutants of Arabidopsis express PR-2 and PR-5 and accumulate high levels of camalexin after pathogen inoculation. Plant Cell 11, 1393–1404 (1999).
Staswick, P. E., Tiryaki, I. & Rowe, M. L. Jasmonate response locus JAR1 and several related Arabidopsis genes encode enzymes of the firefly luciferase superfamily that show activity on jasmonic, salicylic, and indole-3-acetic acids in an assay for adenylation. Plant Cell 14, 1405–1415 (2002).
Roman, G., Lubarsky, B., Kieber, J. J., Rothenberg, M. & Ecker, J. R. Genetic analysis of ethylene signal transduction in Arabidopsis thaliana: five novel mutant loci integrated into a stress response pathway. Genetics 139, 1393–1409 (1995).
Song, J. T., Lu, H. & Greenberg, J. T. Divergent roles in Arabidopsis thaliana development and defense of two homologous genes, ABERRANT GROWTH AND DEATH2 and AGD2-LIKE DEFENSE RESPONSE PROTEIN1, encoding novel aminotransferases. Plant Cell 16, 353–366 (2004).
Jirage, D. et al. Arabidopsis thaliana PAD4 encodes a lipase-like gene that is important for salicylic acid signaling. Proc. Natl Acad. Sci. USA 96, 13583–13588 (1999).
Lawton, K. et al. Systemic acquired resistance in Arabidopsis requires salicylic acid but not ethylene. Mol. Plant Microbe Interact. 8, 863–870 (1995).
Zhao, C. et al. Genome-wide association analysis combined with quantitative trait loci mapping and dynamic transcriptome unveil the genetic control of seed oil content in Brassica napus L. Front. Plant Sci. 13, 929197 (2022).
Gabriel, S. B. The structure of haplotype blocks in the human genome. Science 296, 2225–2229 (2002).
Zhang, C., Dong, S. S., Xu, J. Y., He, W. M. & Yang, T. L. PopLDdecay: a fast and effective tool for linkage disequilibrium decay analysis based on variant call format files. Bioinformatics 35, 1786–1788 (2018).
Dong, S.-S. et al. LDBlockShow: a fast and convenient tool for visualizing linkage disequilibrium and haplotype blocks based on variant call format files. Brief. Bioinform. 22, bbaa227 (2020).
Retief, J. D. Phylogenetic analysis using PHYLIP. Methods Mol. Biol. 132, 243–258 (2000).
Purcell, S. et al. PLINK: a tool set for whole-genome association and population-based linkage analyses. Am. J. Hum. Genet. 81, 559–575 (2007).
Alexander, D. H. et al. Fast model-based estimation of ancestry in unrelated individuals. Genome Res. 19, 1655–1664 (2009).
Zand Karimi, H. & Innes, R. W. Molecular mechanisms underlying host-induced gene silencing. Plant Cell. 34, 3183–3199 (2022).
Liu, H. et al. CRISPR-P 2.0: an improved CRISPR–Cas9 tool for genome editing in plants. Mol. Plant 10, 530–532 (2017).
Ma, X. et al. A robust CRISPR/Cas9 system for convenient, high-efficiency multiplex genome editing in monocot and dicot plants. Mol. Plant 8, 1274–1284 (2015).
Clough, S. J. & Bent, A. F. Floral dip: a simplified method for Agrobacterium-mediated transformation of Arabidopsis thaliana. Plant J. 16, 735–743 (2010).
Schuller, A. & Ludwig‐Müller, J. Histological methods to detect the clubroot pathogen Plasmodiophora brassicae during its complex life cycle. Plant Pathol. 65, 1223–1237 (2016).
Kim, D., Langmead, B. & Salzberg, S. L. HISAT: a fast spliced aligner with low memory requirements. Nat. Methods 12, 357–360 (2015).
Chalhoub, B. et al. Early allopolyploid evolution in the post-Neolithic Brassica napus oilseed genome. Science 345, 950–953 (2014).
Trapnell, C. et al. Transcript assembly and quantification by RNA-Seq reveals unannotated transcripts and isoform switching during cell differentiation. Nat. Biotechnol. 28, 511–515 (2010).
Leng, N. et al. EBSeq: an empirical Bayes hierarchical model for inference in RNA-seq experiments. Bioinformatics 29, 1035–1043 (2013).
Anders, S. & Huber, W. Differential expression analysis for sequence count data. Genome Biol. 11, R106 (2010).
Bardou, P., Mariette, J., Escudié, F., Djemiel, C. & Klopp, C. jvenn: an interactive Venn diagram viewer. BMC Bioinformatics 15, 293 (2014).
Livak, K. J. & Schmittgen, T. D. Analysis of relative gene expression data using real-time quantitative PCR and the 2−ΔΔCT method. Methods 25, 402–408 (2001).
Tian, G. et al. The crystal structure of yeast protein disulfide isomerase suggests cooperativity between its active sites. Cell 124, 61–73 (2006).
Acknowledgements
We thank A. Wang from Wuhan Academy of Agricultural Sciences for providing B. rapa and B. oleracea seeds, and the Center for Protein Research, Huazhong Agricultural University, for service. This study was supported by the Innovation Program of the Chinese Academy of Agricultural Sciences (CAAS-CSNCB-202303), National Biological Breeding-Major Projects (2023ZD04042), National Natural Science Foundation of China (U20A2034, 31601628), China Agriculture Research System of MOF and MARA (CARS-12) and Wuhan Knowledge Innovation Program (2022020801010296).
Author information
Authors and Affiliations
Contributions
L.L. and S.L. designed the study. L.L., Y.W. and C.S. performed molecular experiments. L.L., C.Z., Yi Zhang, L.G., L.Z., F.L., X.C. and L.R. performed the clubroot resistance test of the B. napus population in the fields. Y.W., X.Z., Q.K., Yuanyuan Zhang and C.T. performed the bioinformatic analysis. S.L., J.H. and Y.L. developed and maintained the accession population. X.C., C.Z., Yi Zhang and X.Z. performed the analysis of agronomic traits of B. napus plants in the fields. Yi Zhang, Y.W. and L.Q. performed inoculations of P. brassicae and phenotypic scoring under controlled conditions. L.L., S.L., C.Z. and Y.W. prepared the figures and wrote the paper. Yangdou Wei, H.C. and Q.H. reviewed and edited the paper and contributed germplasm.
Corresponding authors
Ethics declarations
Competing interests
The authors declare no competing interests.
Peer review
Peer review information
Nature Genetics thanks Graham Teakle and the other, anonymous, reviewer(s) for their contribution to the peer review of this work. Peer reviewer reports are available.
Additional information
Publisher’s note Springer Nature remains neutral with regard to jurisdictional claims in published maps and institutional affiliations.
Extended data
Extended Data Fig. 1 Population structure of 244 B. napus accessions.
a, Phylogenetic tree of 244 B. napus accessions. Line colors represent three B. napus ecotypes. b, Principal component analysis plot of 244 B. napus accessions. Dot colors represent three B. napus ecotypes. The numbers in brackets represent the fraction of variance explained by each component. c, STRUCTURE analysis of 244 B. napus accessions. Each color represents one ancestral population. Each line is represented by a vertical bar, and the length of each colored segment in each vertical bar represents the proportion contributed by ancestral populations. The K (the number of ancestral populations) was set from 2 to 8. No significant population structure was observed among all 244 B. napus accessions.
Extended Data Fig. 2 GWAS of field clubroot phenotyping in B. napus accessions with multiple models.
a, Manhattan plot of the GWAS using general linear model (GLM, upper panel) and the model fixed and random model Circulating Probability Unification (FarmCPU, lower panel). The lead SNPs and associated gene repeatedly identified in both models were pointed with arrows. The red line indicates the Bonferroni-adjusted significance threshold (two-sided) for GWAS (P = 1.8 × 10−8). b, Quantile-quantile plot for GWAS of field clubroot phenotyping with 3 different models. The red line indicates the Bonferroni adjusted significance threshold (two-sided) for GWAS (P = 1.8 × 10−8). c, LD decay determined by squared correlations of allele frequencies (r2) against distance in the 244 B. napus accessions.
Extended Data Fig. 3 Sequencing validation of Arabidopsis gsl5-KO mutant generated by genome editing.
a, Diagram illustrating the two deleted positions and sequences in GSL5 gene by genome editing. The interval of the two deleted sites is in 5 bp. b and c, Chromatogram plot showing the sequence and the quality of each sequenced base around the edited sites in wildtype and gsl5-KO plants. Two deleted sites were indicated with arrows in gsl5-KO in c and the deleted sequences were highlighted with gray colors in wildtype in b.
Extended Data Fig. 4 Resistance test of GSL5 inactivation against multiple P. brassicae pathotypes in B. rapa and B. oleracea.
Seven field Pb pathotypes collected from 7 provinces were used for this test and the resistance evaluation was performed at 30 dpi. The recipient parental plants of B. rapa and B. oleracea were respectively used as the susceptible controls. Data below the x-axis represent the sample size. In a and b, statistical significance was determined by a two-sided Student’s t test.
Extended Data Fig. 5 Evaluation of the impact of GSL5 inactivation on the key agronomic traits of B. napus in clubroot-free fields.
This evaluation was performed in Gansu province (spring ecotype region) and Hubei province (semi-winter ecotype region), respectively. Five agronomic traits were investigated at the mature period of B. napus plants, respectively. Data were presented as mean ± s.d. Statistical significance was determined by a two-sided Student’s t test, with three biological replicate, and each 10 plants.
Extended Data Fig. 6 Association of gsl5 resistance with ET biosynthesis.
a, Measurement of ET precursor ACC content in the roots of gsl5 and wildtype plants before or 12 days after Pb infection. b, Transcriptome profiling of the gene expressions involved in ET biosynthesis, signaling and responsive in the roots before or 9 days and 15 days after P. brassicae inoculation. Data are presented as mean ± s.d. in a; mean value in b. Statistical significance in a was determined by a two-sided Student’s t test. Relative content in a and transcriptomic data in b were determined with three biological replicate (n = 3).
Extended Data Fig. 7 KEGG enrichment of the pathways affected by GSL5 inactivation during Pb infection.
a, Venn diagram to identify the exclusive differentially expressed genes (DEGs, Left) between wildtype and gsl5 plants at 9 dpi. Significantly enriched items in the KEGG database were plotted (Right). JA-associated KEGG items were highlighted with red color. b, Venn diagram to identify the exclusive differentially expressed genes (DEGs, Left) between wildtype and gsl5 plants at 15 dpi. Significantly enriched items in the KEGG database were plotted (Right). JA-associated KEGG items were highlighted with red color.
Extended Data Fig. 8 Molecular characterization of Pb effector PbPDIa.
a, The protein diagram of PbPDIa, SP: signal peptide. b, The relative expressions of PbPDIa during Pb infection. The expression level of PbPDIa at 8 dpi was used as the control. c, Validation of PbPDIa secretion in yeast. CMD-W: sucrose and glucose media lacking tryptophan. YPRAA: raffinose medium. This experiment was repeated twice with a similar result. d, Validation of PbPDIa secretion by TTC staining. TTC: 2,3,5-triphenyltetrazolium chloride, reduced by glucose to red 1,3,5-tribenzoic acid. This experiment was repeated twice with a similar result. In b, data were presented as mean ± s.d. and the statistical significance were determined by a two-sided Student’s t test.
Supplementary information
Supplementary Information (download PDF )
Supplementary Notes 1–3.
Supplementary Tables (download XLSX )
Supplementary Tables 1–7.
Source data
Source Data Fig. 3 (download XLSX )
The raw data of the yield and oil content in the fields for Fig. 3f,g.
Source Data Fig. 6 (download PDF )
Unprocessed original image of the blots for Fig. 6b,h.
Source Data Extended Data Fig. 7 (download XLSX )
The library of GO enrichment terms for Extended Data Fig. 7.
Rights and permissions
Open Access This article is licensed under a Creative Commons Attribution-NonCommercial-NoDerivatives 4.0 International License, which permits any non-commercial use, sharing, distribution and reproduction in any medium or format, as long as you give appropriate credit to the original author(s) and the source, provide a link to the Creative Commons licence, and indicate if you modified the licensed material. You do not have permission under this licence to share adapted material derived from this article or parts of it. The images or other third party material in this article are included in the article’s Creative Commons licence, unless indicated otherwise in a credit line to the material. If material is not included in the article’s Creative Commons licence and your intended use is not permitted by statutory regulation or exceeds the permitted use, you will need to obtain permission directly from the copyright holder. To view a copy of this licence, visit http://creativecommons.org/licenses/by-nc-nd/4.0/.
About this article
Cite this article
Wu, Y., Zhao, C., Zhang, Y. et al. Inactivation of β-1,3-glucan synthase-like 5 confers broad-spectrum resistance to Plasmodiophora brassicae pathotypes in cruciferous plants. Nat Genet 57, 2302–2312 (2025). https://doi.org/10.1038/s41588-025-02306-y
Received:
Accepted:
Published:
Version of record:
Issue date:
DOI: https://doi.org/10.1038/s41588-025-02306-y








