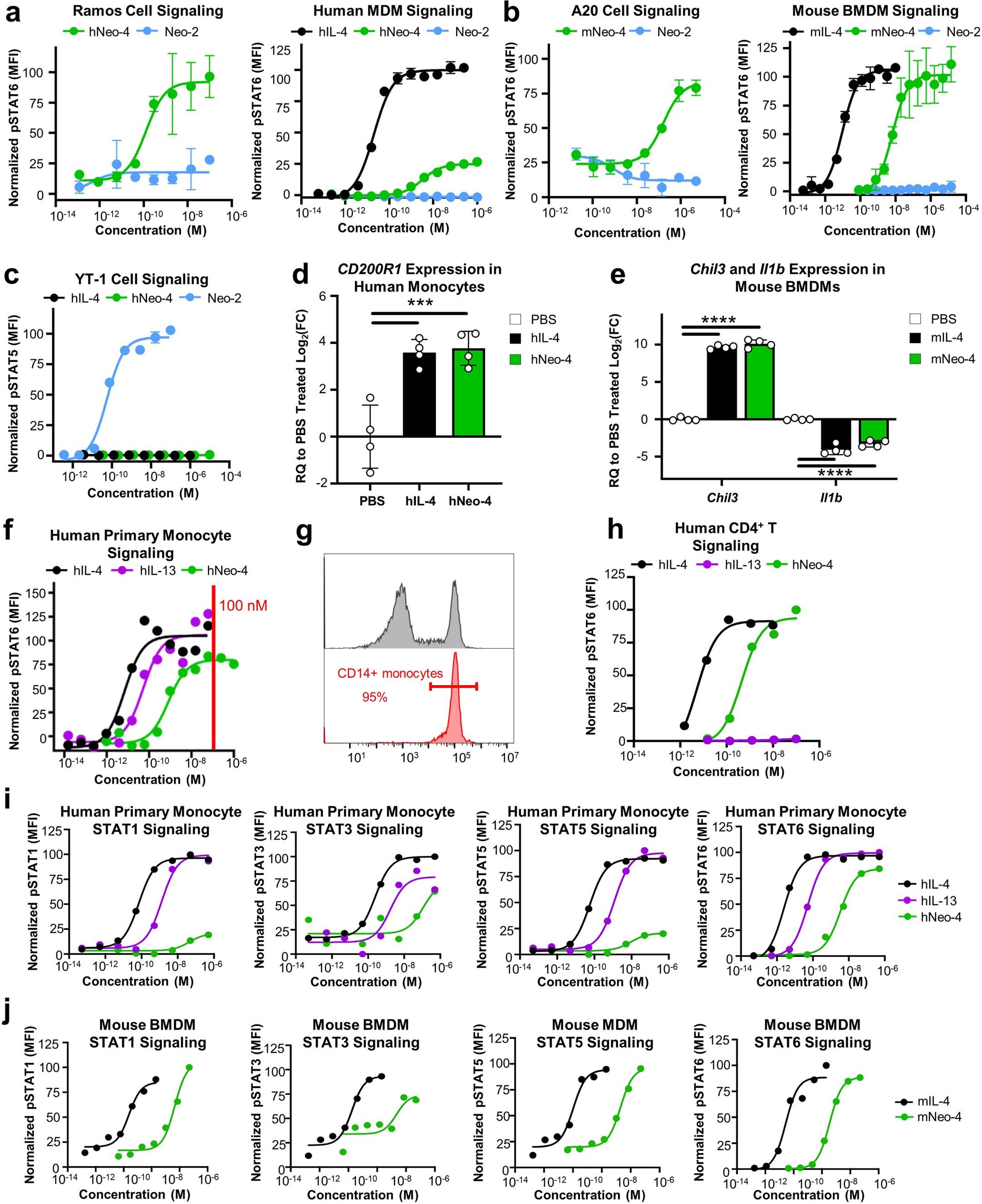
Extended Data Fig. 4: Characterization of Neo-4 bioactivity in vitro.
From: Design of cell-type-specific hyperstable IL-4 mimetics via modular de novo scaffolds

a, STAT6 phosphorylation induced by hIL-4, hNeo-4, or Neo-2 in human Ramos B cells (n = 3) and primary monocyte-derived macrophages (MDMs) (n = 3). b, STAT6 phosphorylation induced by mIL-4, mNeo-4, or Neo-2 in mouse A20 B cells (n = 3) and primary bone marrow-derived macrophages (BMDMs) (n = 4) c, STAT5 phosphorylation induced by hIL-4, hNeo-4, or Neo-2 in human YT-1 natural killer cells (n = 3). Data represent mean ± SD. d, qRT-PCR analysis of CD200r1 expression in primary human monocytes treated with hIL-4 or hNeo-4 (n = 4). Data represent mean ± SD (n = 4). ****p < 0.0001, one-way ANOVA. e, Chil3, Il1b expression in primary mouse BMDMs treated with mIL-4 and mNeo-4. Data represent mean ± SD (n = 4 biologically independent samples). ****p < 0.0001, two-way ANOVA. f, STAT6 phosphorylation induced by hIL-4, hIL-13, or hNeo-4. in human primary monocytes. Saturating concentrations of all 3 protein treatments were determined to be 100 nM, as indicated by the red line, guiding dosing for RNA-seq studies. Data represent mean ± SD (n = 2). g, Flow cytometry histograms showing CD14 expression levels on PBMCs before (gray) and after (red) CD14+ cell sorting. The sorted cells were considered monocytes. For ease of visualization, only significance compared to the control cohort is shown in panels d-e. All p-values are recorded in Supplementary Table 7. h, STAT6 phosphorylation induced by hIL-4, hIL-13, or hNeo-4 in human CD4+ T cells. i, Phosphorylation of STAT1, STAT3, and STAT5 induced by hIL-4, hIL-13, or hNeo-4 in human primary monocytes. Data represent mean ± SD (n = 2). j, Phosphorylation of STAT1, STAT3, and STAT5 induced by mIL-4 or mNeo-4 in mouse BMDMs. Data represent mean ± SD (n = 2).