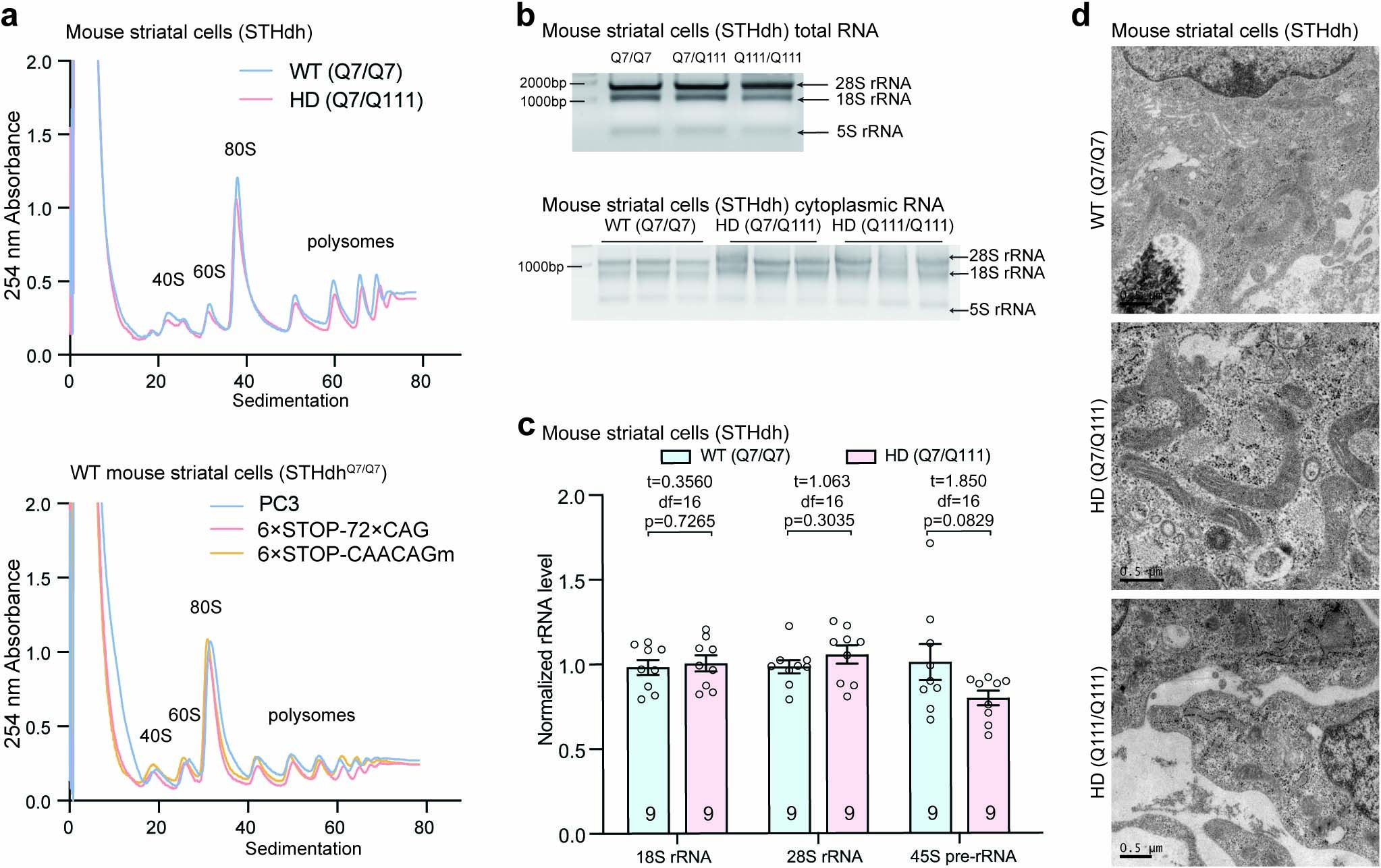
Extended Data Fig. 5: The eCAGr RNA in mouse striatal cells did not affect ribosome biogenesis.
From: Gelation of cytoplasmic expanded CAG RNA repeats suppresses global protein synthesis

a. Representative polysome profiles (from 8) of WT/HD mouse striatal cells or the WT striatal cells expressing indicated RNAs. b. Images of agarose gels (from ≥3) for total/cytoplasmic RNA extracted from WT (STHdhQ7/Q7) and HD (STHdhQ7/Q111 and STHdhQ111/Q111) mouse striatal cells. DNA markers were used to instruct RNA position. c. Plots for RT-qPCR quantifications of normalized 18 S, 28 S, and 45 S RNA levels in WT and HD mouse striatal cells. d. Representative electron microscope images (from 5) showing ribosome distribution and density in mouse striatal cells. Scale bars, 0.5 μm. Mean ± s.e.m.; two-tailed unpaired t tests (c). n= # of biologically independent samples (c). ****: p < 0.0001.