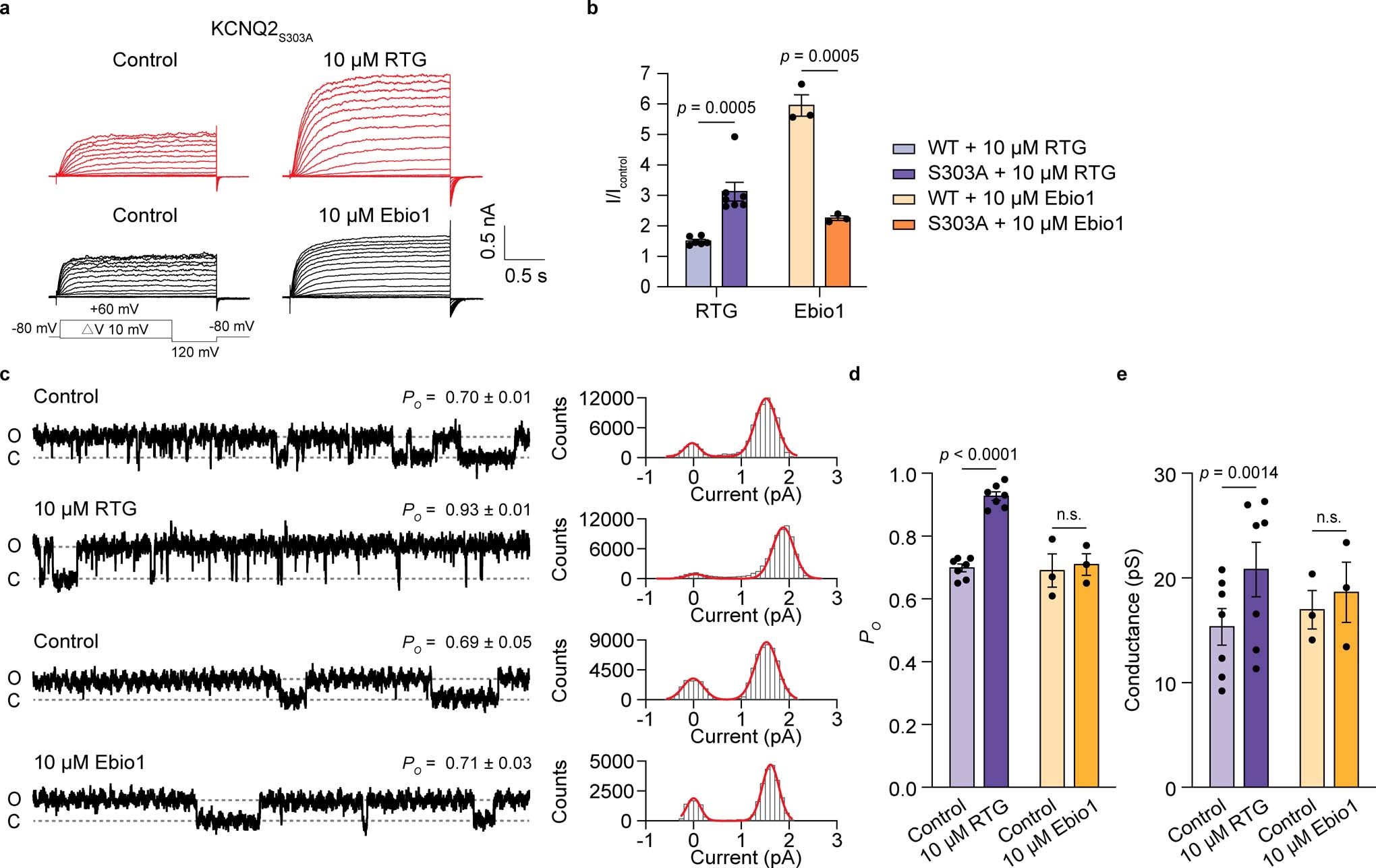
Extended Data Fig. 7: The hydrogen bond restrained pore gate opening by affecting S6 helix motion.
From: A small-molecule activation mechanism that directly opens the KCNQ2 channel

a, Representative macroscopic current traces of KCNQ2S303A channel before (left traces) and after (right traces) application of 10 μM RTG or Ebio1. The holding potential was −80 mV. The KCNQ2S303A current was elicited by a series of voltage steps from −90 mV to +60 mV in 10 mV increments. b, Histogram showing the effects of 10 μM RTG or Ebio1 on the outward current amplitude of KCNQ2S303A at +50 mV. Statistical analysis: two-tailed t-test. c, Representative single-channel recordings from inside-out patches of KCNQ2S303A channel at +50 mV in the absence and presence of 10 μM RTG or Ebio1 (left panel). The corresponding all-point amplitude histograms for the sweeps were fitted by Gaussian distributions (solid line in red) (right panel). d, Histogram showing the PO of KCNQ2S303A at +50 mV in the absence and presence of 10 μM RTG or Ebio1. Statistical analysis: two-tailed t-test. n.s., not significant. e, Single-channel conductance of KCNQ2S303A was fitted from two peak values in (c). Statistical analysis: two-tailed t-test. n.s., not significant. n = 6, 7, 3 and 3 (b), n = 7, 7, 3 and 3 (d), n = 7, 7, 3 and 3 (e) biological replicates. Data are presented as the means ± s.e.m.