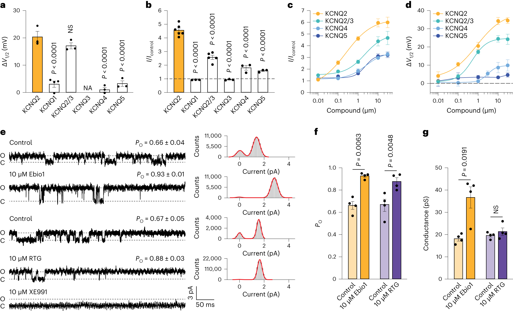
Fig. 2: Ebio1’s selectivity and its effects on the channel opening probability and single-channel conductance of KCNQ2.
From: A small-molecule activation mechanism that directly opens the KCNQ2 channel

a, Histogram showing the effects of 1 μM Ebio1 on ΔV1/2 for different KCNQ isoforms. NA means the results are not available. Statistical analysis was a one-way ANOVA with Dunnett’s test. b, Histogram showing the effects of 1 μM Ebio1 on the outward current amplitude of different KCNQ isoforms at +50 mV. Statistical analysis was a one-way ANOVA with Dunnett’s test. c, The dose–response curve of Ebio1 effects on the outward currents of KCNQ2, KCNQ2/3, KCNQ4 and KCNQ5 channels. d, Concentration-dependent curves of Ebio1 effects on the half-activation voltage shift (ΔV1/2) for KCNQ2, KCNQ2/3, KCNQ4 and KCNQ5 channels. e, Representative single-channel recordings from inside-out patches of KCNQ2 at +50 mV in the absence and presence of 10 μM Ebio1, RTG or XE991 (left panel). The corresponding all-point amplitude histograms for the sweeps were fitted by Gaussian distributions (solid line in red) (right panel). f, Histogram showing the PO of KCNQ2 at +50 mV in the absence and presence of 10 μM Ebio1 and RTG. Statistical analysis was a two-tailed t-test. g, Single-channel conductance of KCNQ2 was fitted from two peak values in e. Statistical analysis was a two-tailed t-test. NS, not significant. n = 3, 4, 3, 3 and 3 (a), n = 6, 3, 5, 3, 3 and 3 (b), n = 3 (c,d), n = 4 (f,g) biological replicates. Data are presented as the means ± s.e.m.