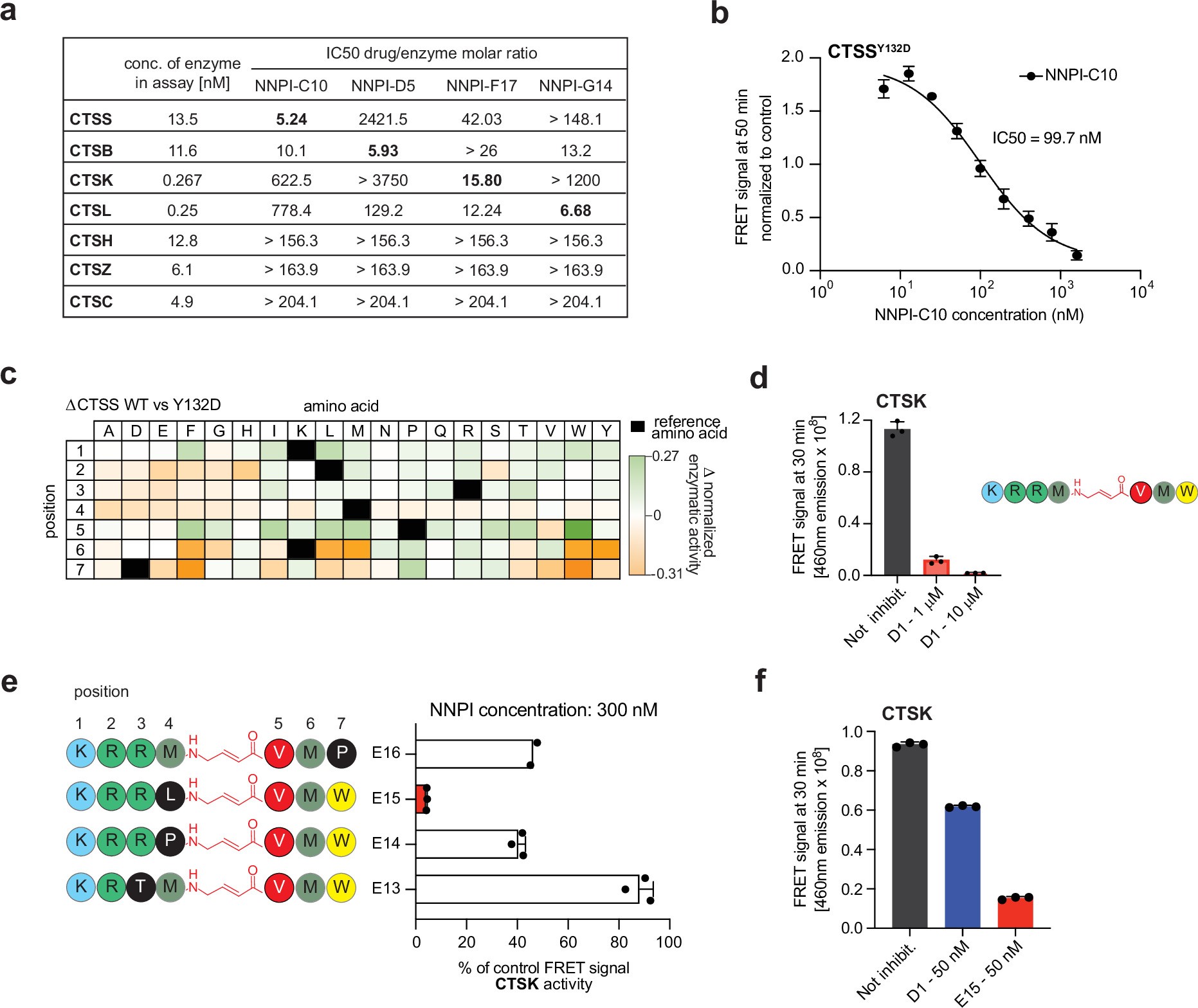
Extended Data Fig. 2: NNPIs specificity and activity on CTSS Y132D.
From: Antibody–peptide conjugates deliver covalent inhibitors blocking oncogenic cathepsins

a) IC50 values illustrating potency and specificity of NNPI-C10, D5, F17 and G14 based on FRET assays performed on a panel of 7 different cysteine cathepsin proteases (n = 3 for each condition in each FRET assay). IC50 values are given as a ratio of drug/enzyme molar concentration in the assay. b) Dose-response curve quantifying the inhibitory potency of NNPI-C10 on CTSS Y132D (n = 3 independent replicates; mean and SD values are shown). c) Site saturation mutagenesis screening differential results comparing inhibitors on CTSS WT and CTSS Y132D. Amino acid changes colored in green favor inhibition of the mutant form over the wild-type one, whereas the orange ones work better on the wild-type form and less on the mutant CTSS (n = 2 independent replicates). d) FRET assay assessing CTSK inhibition at increasing NNPI-D1 concentrations (n = 3 independent replicates; mean and SD values are shown). e) Sequence and CTSK inhibition capacity of different NNPIs with single amino acid substitutions compared to NNPI-D1 (n = 3 independent replicates; mean and SD values are shown). The most potent NNPI is labeled in red. f) FRET assay assessing CTSK inhibition by NNPI-D1 and NNPI-E15 at 50 nM (n = 3 independent replicates; mean and SD values are shown).