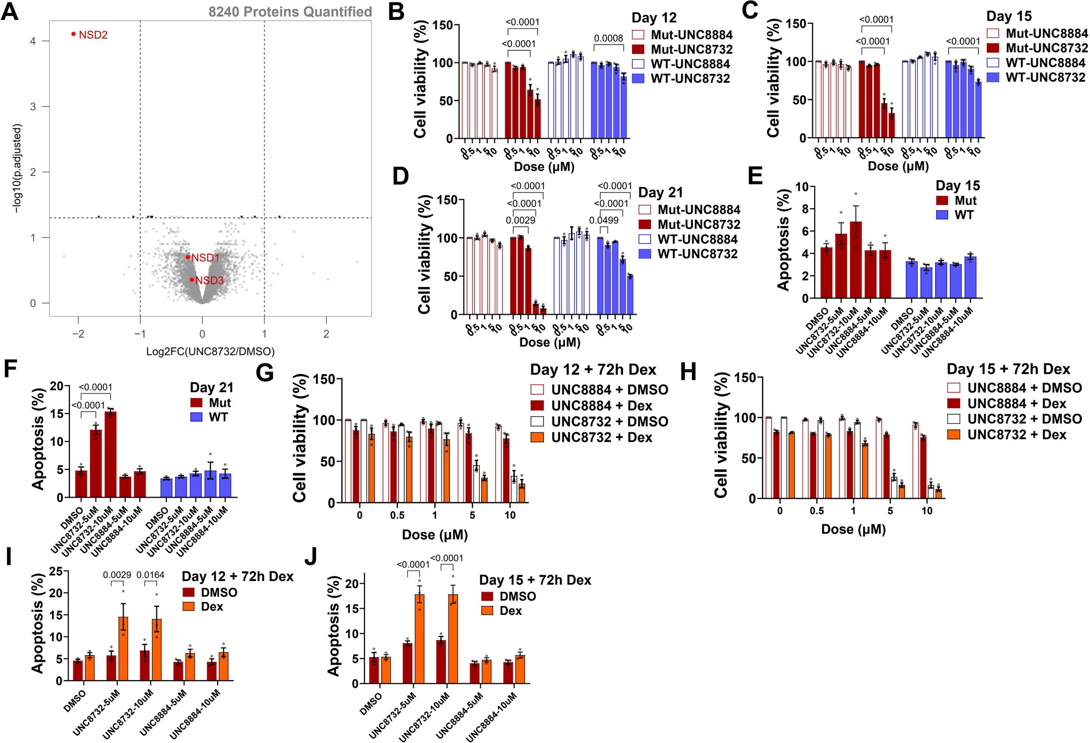
Extended Data Fig. 1: UNC8732 inhibits cell growth and restores glucocorticoid sensitivity of NSD2 p.E1099K mutant ALL cells.
From: Recruitment of FBXO22 for targeted degradation of NSD2

(a): Total proteome analysis (label-free quantification) of U2OS cells treated with 2 µM UNC8732 or an equivalent volume of DMSO for 3 hours. Volcano plot of all quantified proteins (8240) with log2 fold change shown on the x-axis (dashed line equivalent to a 2-fold change) and -log10 adjusted p values shown on the y-axis (dashed line equivalent to p.adjusted = 0.05). Adjusted p-values were derived from Limma and DEP packages (see methods) and were adjusted using the Benjamini-Hochberg procedure. N=5 independent experiments. (b-d): Viability of isogenic RCH-ACV determined by CellTiter-Glo assay after treatment with varying concentrations of UNC8732 and UNC8884 for (b) 12 days, (c) 15 days, or (d) 21 days. (e-f): Apoptosis of isogenic RCH-ACV detected using annexin V/PI staining by flow cytometry after treatment with varying concentrations of UNC8732 and UNC8884 for (e) 15 days or (f) 21 days. (g-h): Viability of NSD2 mutant RCH-ACV cells determined by CellTiter-Glo after the pretreatment of varying concentrations of UNC8732 and UNC8884 for (g) 12 days or (h) 15 days followed by dexamethasone (1 µM) for 72 hours. (i-j): Apoptosis of NSD2 mutant RCH-ACV cell line detected using annexin V/PI staining by flow cytometry after the pretreatment of varying concentrations of UNC8732 and UNC8884 for (i) 12 days or (j) 15 days followed by dexamethasone (1 µM) for 72 hours. Data represents the mean ± SEM from three biological replicates. The statistical significance was evaluated using the Two-way ANOVA test and the p-values are displayed. WT, NSD2 WT; Mut, NSD2 p.E1099K; Dex, Dexamethasone. See Supplementary Figs. 3, 4 for representative flow cytometric analysis plots.