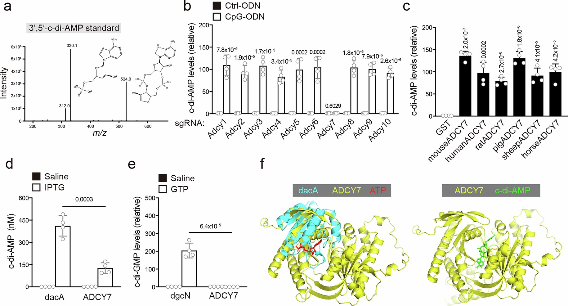
Extended Data Fig. 5: cAMP is not the second messenger that activates the NLRP3 inflammasome.
From: Eukaryotic ADCY7 catalyzes the production of c-di-AMP to activate the NLRP3 inflammasome

(a) Mass spectrometry of a c-di-AMP standard was shown. (b) Wild-type BMDM cells were infected with lentiviruses carrying Cas9 and the indicated sgRNAs for 3 days. Cells were then stimulated with 1 μM control ODN or CpG-ODN for 6 h, followed by ELISA assays for c-di-AMP levels. (c) Recombinant GST or the indicated ADCY7 isoforms were incubated with 10 mM ATP for 2 h, followed by ELISA assays for c-di-AMP levels. (d) Plasmids encoding GST-tagged dacA from Listeria and ADCY7 were transfected into E. coli strain BL21, followed by protein expression induction with 1 mM isopropyl β-D-1-thiogalactopyranoside (IPTG) for 6 h. Bacteria were lysed and subjected to ELISA assays for c-di-AMP levels. (e) Recombinant dgcN from E. coli and ADCY7 were incubated with saline or 10 mM GTP for 2 h, followed by ELISA assays for c-di-GMP levels. (f) Protein structures of Listeria dacA and ATP (PDB: 4rv7) were aligned with mouse ADCY7 (Alphafold: AF-P51829-F1-v4) (left panel). c-di-AMP was docked into the mouse ADCY7 structure (right panel). In b–e, data were shown as means ± SD (n = 4, biological replicates). Two-tailed Student’s t-test were used.