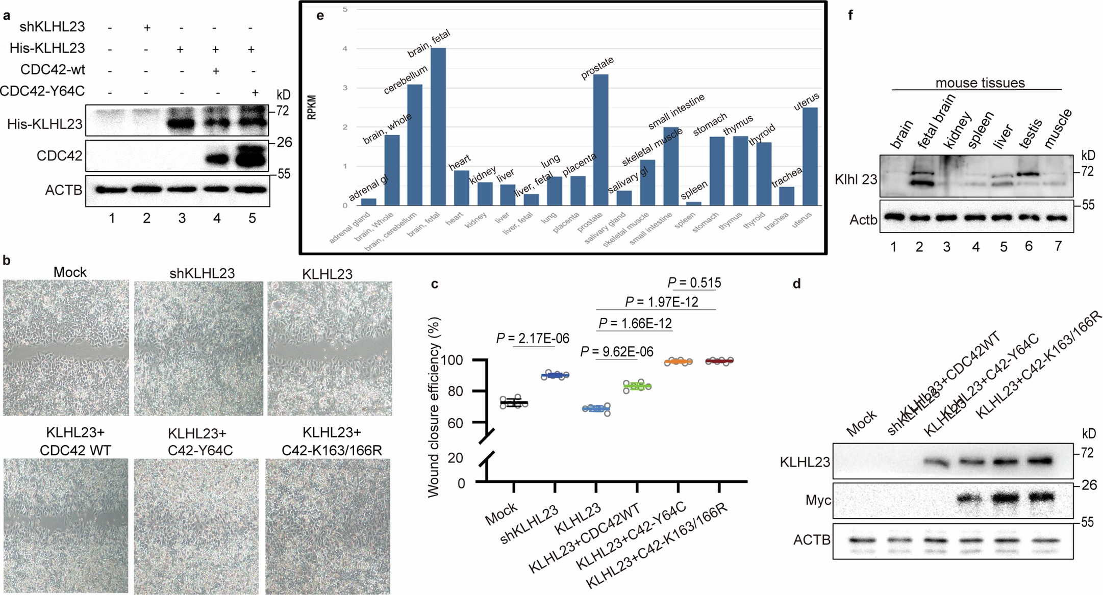
Extended Data Fig. 10: The Y64C-CDC42 variant demonstrates a comparable rescue effect to that of ub-resistant K163R/K166R-CDC42.
From: KLHL23 and RhoGDI coordinate CDC42 inactivation ensuring membrane homeostasis

a, Immunoblot analysis confirming transfection efficiency.b, Representative images of wound-healing assays demonstrating cell migration efficiency of cells transfected with the indicated plasmids. Relative migration was measured 48 hours after wound creation. c, Dot plots summarize wound closure efficiency, expressed as the percentage of the wounded area remaining (mean ± s.d., n = 9), from three independent experiments. Two-sided t test. Mock: transfection with an empty vector; shKLHL23: shRNAs targeting KLHL23. d, Immunoblotting confirms transfection efficiency. Endogenous KLHL23 was minimally detectable without MG132 treatment. e, RNA sequencing analysis of total RNA from 20 human tissues. The data were derived from the NCBI Gene database (https://www.ncbi.nlm.nih.gov/gene/151230; PRJNA280600)2. f, Expression levels of Klhl23 across different mouse tissues.