Extended Data Fig. 6: FLIM imaging for condensates of varying IDR clusters.
From: Navigating condensate micropolarity to enhance small-molecule drug targeting

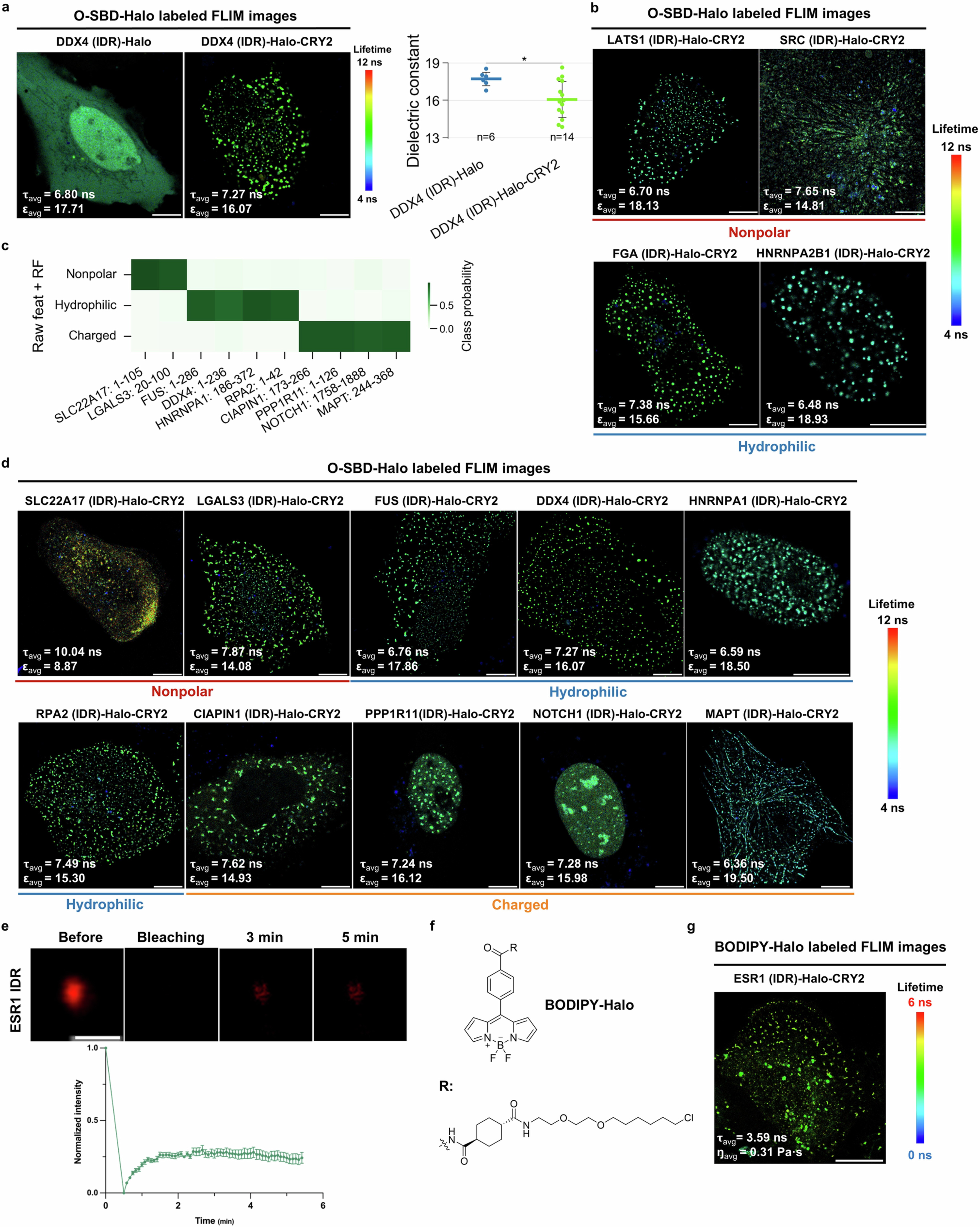
a, (left) O-SBD-Halo labeled FLIM images of DDX4 (IDR)-Halo and DDX4 (IDR)-Halo-CRY2; (right) Dot plots comparing micropolarity in these two scenarios. Evaluated with one-tailed Mann-Whitney U test (P value: *P < 0.05, P = 0.010). Representative images were selected from 6 and 14 cells (n = 6 and n = 14), respectively. Centerline and error bars represent mean value +/- SD. DDX4 (IDR)-Halo did not form condensates in cell. Conversely, DDX4 (IDR)-Halo-CRY2 was able to form condensates. When condensate formation did not occur, the micropolarity was evenly distributed within the cell, exhibiting a relatively hydrophilic microenvironment. b, O-SBD-Halo labeled FLIM images of condensates for nonpolar and hydrophilic residue-enriched IDRs. c, Class probability heatmap of newly-screened IDRs for each category using our random forest classifier. d, O-SBD-Halo labeled FLIM images of condensates for IDRs obtained using random forest classifier. Scale: 10 µm. e, Plots showing results for FRAP analyses of the average recovery traces of ESR1 IDR condensates. Scale: 1 µm. f, Chemical structure of BODIPY-Halo. g, Fast FLIM images of BODPY-Halo labeling ESR1 IDR condensates. Scale: 10 µm. These results indicate that ESR1 IDR condensates exhibit liquid-like mobility and possess a relative lower viscosity within their microenvironment.