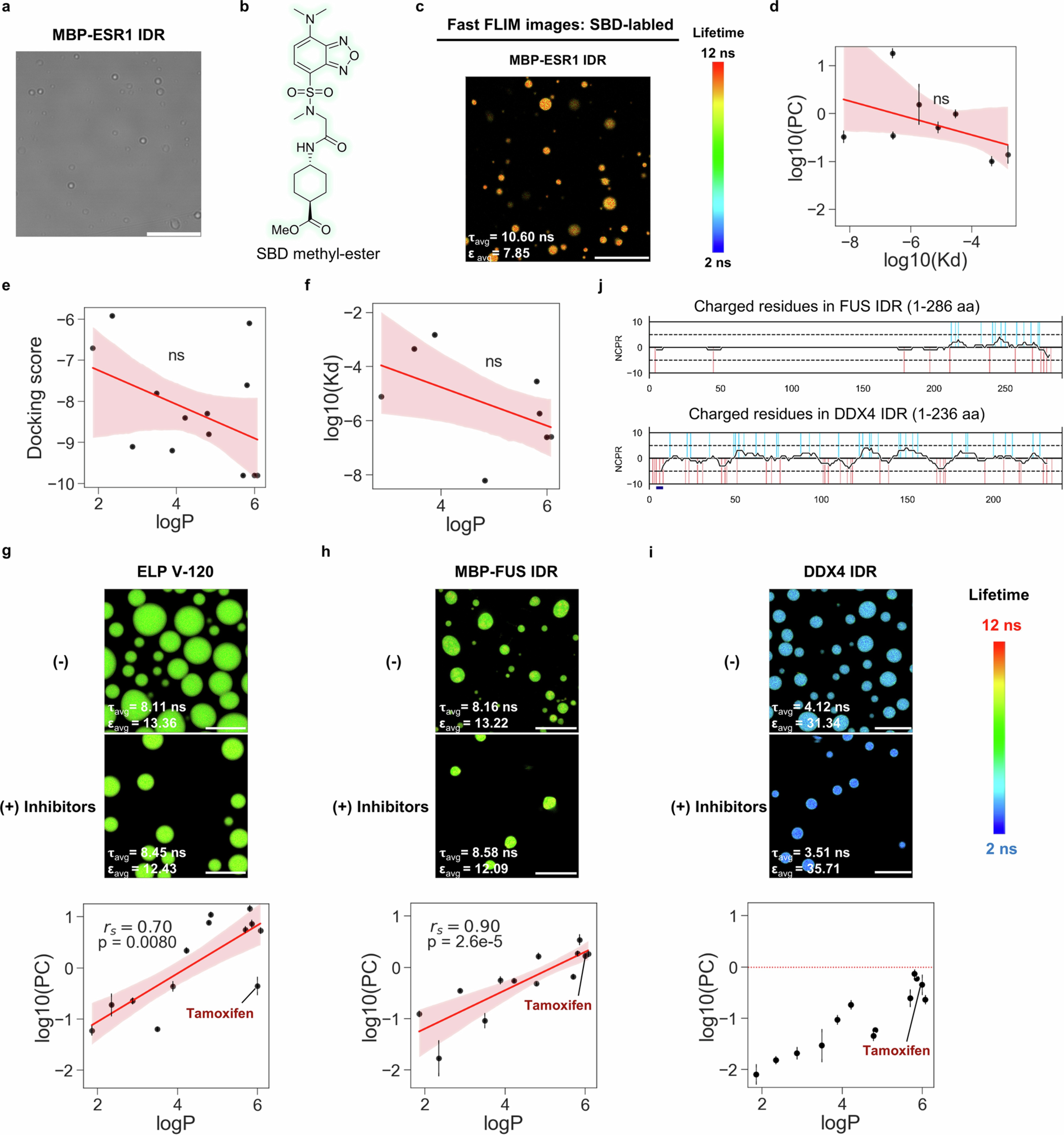
Extended Data Fig. 9: Partitioning of ESR1 inhibitors into ESR1 and other types of condensates.
From: Navigating condensate micropolarity to enhance small-molecule drug targeting

a, Microscopy images showing droplets of MBP-ESR1 IDR. Scale: 10 µm. b, Chemical structure of SBD methyl-ester. c, Free SBD (SBD methyl-ester) labeled Fast FLIM images and dielectric constant of condensates formed by MBP-ESR1 IDR. Scale: 10 µm. d, Scatter plot and regression plot showing correlation of affinity with partition coefficient of inhibitors. Affinity is represented by Kd value. Data are represented as mean value +/- SD in three independent mass spectrometry experiments. Solid line and shaded area represent the regression line and the 90% confidence interval of regression plots, respectively (same for e-i). ns, no significance: P value > 0.05. Evaluated with two-sided Spearman correlation analysis (same for e-h). e-f, Scatter plots and regression plots showing correlation of affinity with hydrophobicity. Affinity is represented by docking score (e) and Kd value (f), respectively. g-i, Free SBD (SBD methyl-ester) labeled Fast FLIM images and dielectric constant of the condensates formed by ELP V-120 (g), IDR of FUS (h) and IDR of DDX4 (i) before and after the addition of ESR1 inhibitors (up); plots showing ESR1 inhibitors’ partitioning into these condensates (down). ELPs are bioengineered low-complexity peptide polymers composed of multiple pentameric repeats of VPGXG, where the guest residue (X) can be any amino acid except proline. V-120 consists exclusively of pentamers with valine as the guest residue. Data are represented as mean value +/- SD in three independent mass spectrometry experiments. rs: Spearman correlation coefficient; p: P value. Scale: 10 µm. j, Distribution of charged residues in FUS IDR and DDX4 IDR.