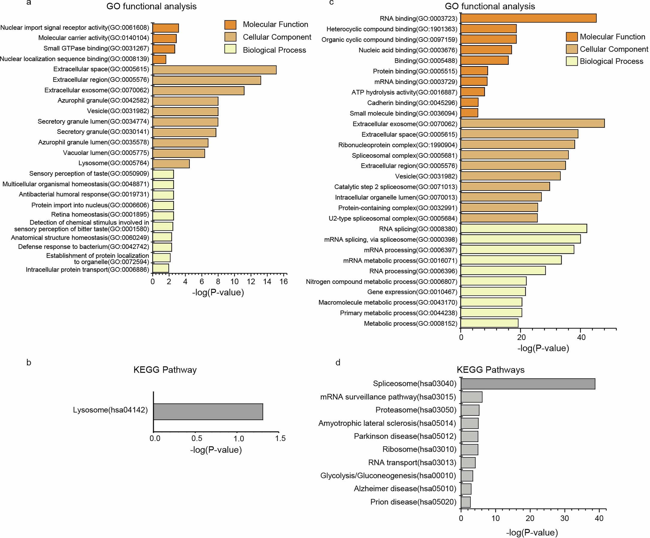
Extended Data Fig. 4: Mass spectrometry data-based analysis of the protein interactome.

a,b, Gene Ontology (GO) terms (a) and Kyoto Encyclopedia of Genes and Genomes (KEGG) analysis (b) of CKAP4 immunoprecipitated proteins reveal a 10-fold enrichment. The U2OS-ALFA-CKAP4 cell line, which lacks (R)NbALFA-HaloTag and wild-type (WT) U2OS cells, used as controls, were lysed. The supernatants underwent immunoprecipitation according to the manufacturer’s instructions. c,d, GO terms (c) and KEGG (d) analysis of SON immunoprecipitated proteins also show a 10-fold enrichment. The U2OS-2XALFA-SON cell line, which lacks the (R)NbALFA-HaloTag, and WT U2OS cells, used as controls, were lysed. The supernatants were then subjected to immunoprecipitation following the manufacturer’s instructions.