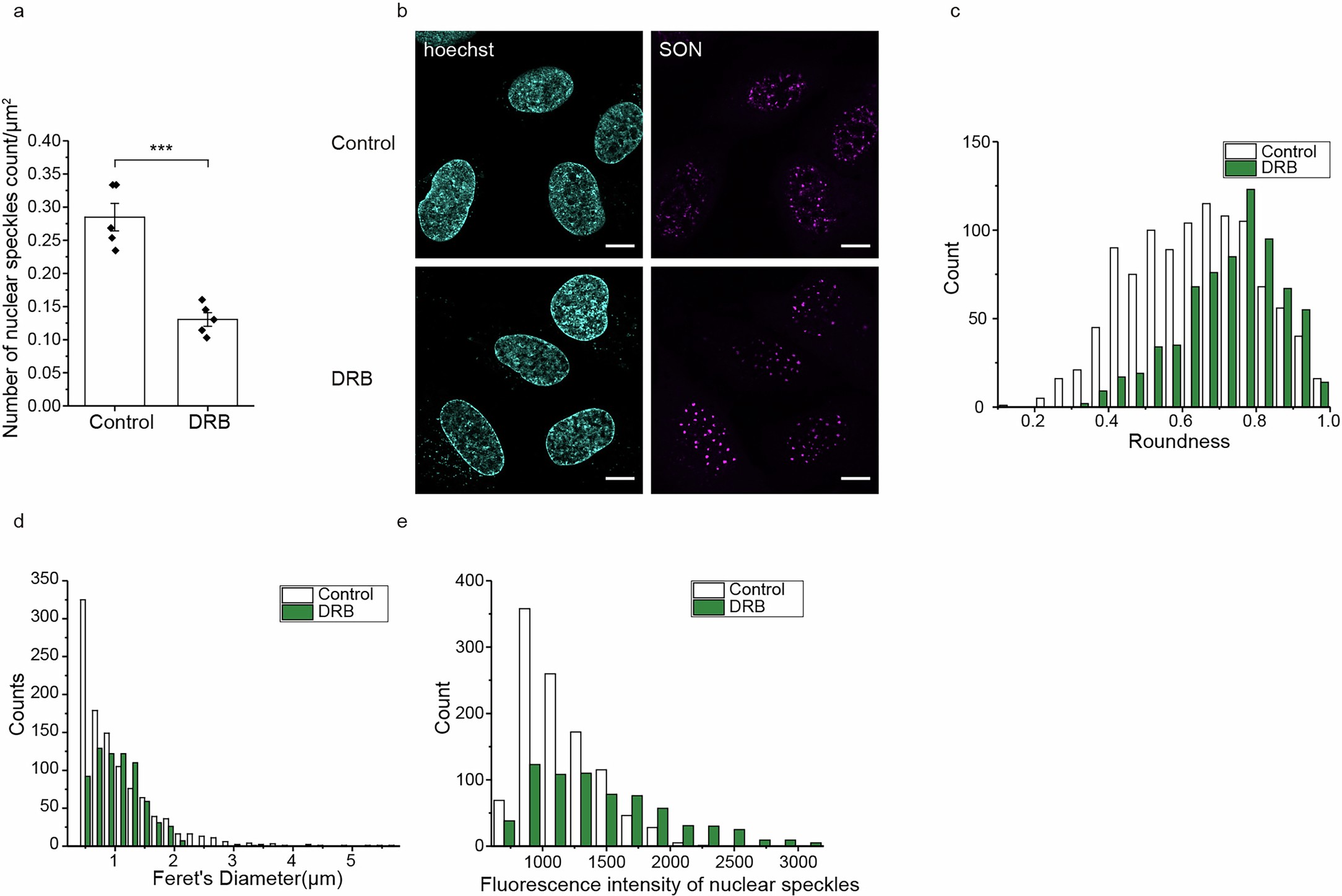
Extended Data Fig. 6: Effects of DRB on nuclear speckles.

a, Quantification of nuclear speckles with or without DRB treatment. U2OS-2XALFA-SON cells stained with HaloTag TMR ligand. Nuclear speckles in five regions across three biological independent experiment were calculated using Fiji software. Data are expressed as the mean ± s.e.m. Significance was calculated by two-tailed Student’s t-test. ***p < 0.001 (p = 0.0002). b, Imaging of nuclear speckles in U2OS-2XALFA-SON cells stained with Hoechst (cyan) and HaloTag TMR ligand (magenta), with or without DRB treatment. Scale bars: 10 µm. c–e, Analysis of (c) roundness, (d) Feret’s diameter, and (e) brightness of nuclear speckles in U2OS-2XALFA-SON cells with or without DRB treatment (control: n = 1054, DRB: n = 699), using Fiji software.