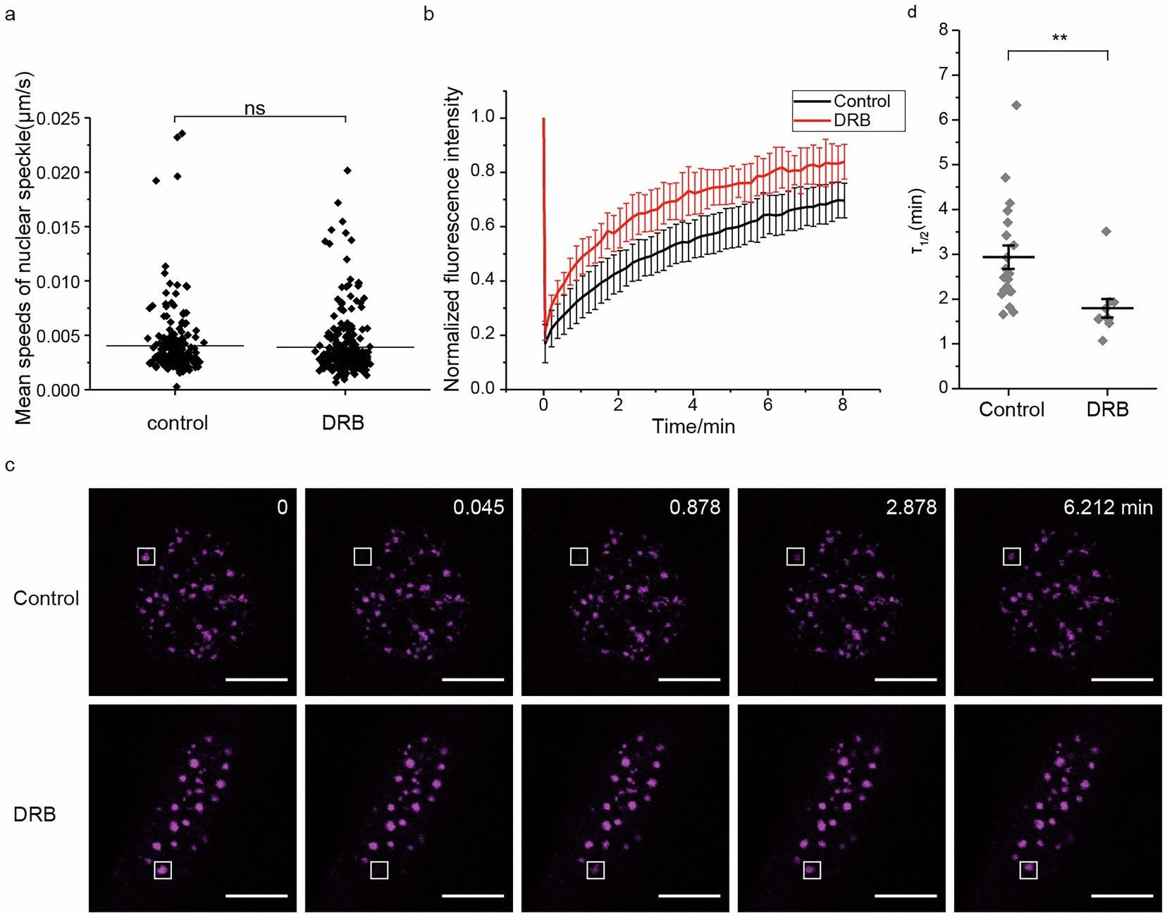
Extended Data Fig. 8: Movement and dynamics of nuclear speckles with DRB treatment.

a, Movements of nuclear speckles in U2OS-2XALFA-SON cells with or without DRB treatment (control: n = 1054, DRB: n = 699), using Fiji software. Data are expressed as the mean ± s.e.m. Significance was calculated by two-tailed Student’s t-test. b, Kinetics of SON fluorescence recovery in U2OS-2XALFA-SON cells with (n = 10) or without DRB treatment (n = 20). c, Images show SON fluorescence recovery in U2OS-2XALFA-SON cells, with or without DRB treatment, taken before (0 min) and after bleaching. Square: region of interest is labeled by photobleaching, Scale bars: 10 µm. d, Quantitative analysis of SON recovery half-time of control and DRB-treaded group in (c) control, n = 20; DRB, n = 10. Data are expressed as the mean ± s.e.m. Significance was calculated by two-tailed Student’s t-test.**p < 0.001 (p = 0.0080).