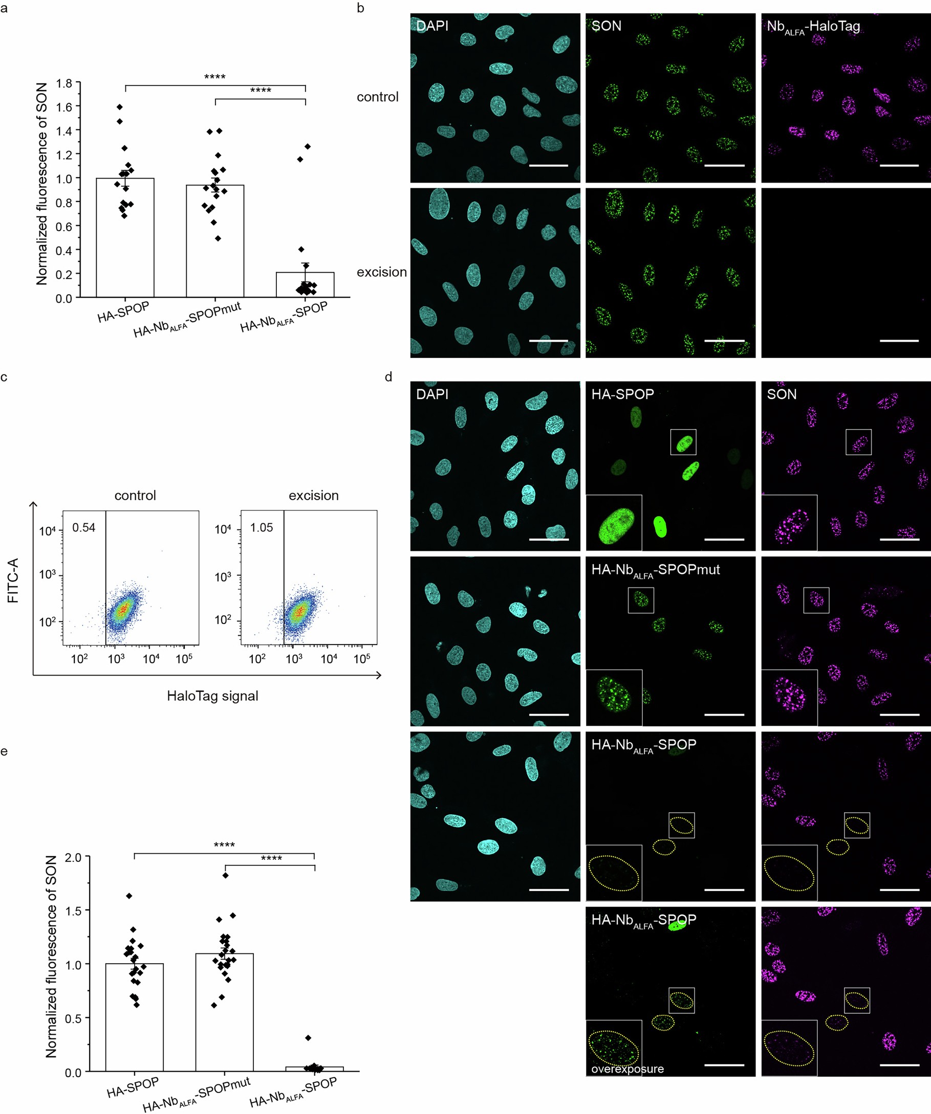
Extended Data Fig. 3: ANGEL-mediated degradation of native proteins.

a, Quantitative analysis of fluorescence intensity of SON. The average SON intensity was measured using Fiji software, with relative fluorescence SON intensity normalized to that in the HA-SPOP-transfected group. The number of cells analyzed was: HA-SPOP, n = 16; HA-NbALFA-SPOPmut, n = 17; HA-NbALFA-SPOP, n = 20. Three biologically independent replicates were performed and data are expressed as mean ± s.e.m. Significance was calculated by two-tailed Student’s t-test. ****p < 0.001 (p = 1.36e-8 (HA-SPOP vs. HA-NbALFA-SPOPmut), 2.01e-8 (HA-NbALFA-SPOPmut vs. HA-NbALFA-SPOP)). b, Representative images of U2OS-2XALFA-SON cells with or without (R)NbALFA-HaloTag. Cells were stained with DAPI (cyan) and HaloTag TMR ligand (magenta), following the commercial protocol. The cells were then fixed and subjected to immunofluorescence staining using SON (green) antibody. c, U2OS-2XALFA-SON cells stably expressing (R)NbALFA-HaloTag were transiently transfected with pcDNA3.1-hyPBase-excision plasmid. After 1 week, cells were stained with HaloTag TMR ligand, and monoclonal cells with reduced fluorescence were sorted for further analysis. d, Representative images of SON degradation in the excised (R)NbALFA-HaloTag U2OS-2XALFA-SON cell line. (R)NbALFA-HaloTag in U2OS-2XALFA-SON cells were excised using the PB transposon system, followed by transient transfected with HA-SPOP, HA-NbALFA-SPOPmut, or HA-NbALFA-SPOP. After a 6-h incubation period, doxycycline (1 μg/ml) was added to induce SPOP expression for 24 h. The cells were subsequently stained with DAPI (cyan), fixed with 4% paraformaldehyde, and subjected to immunofluorescence staining using HA (green) and SON (magenta) antibodies. e, Quantitative analysis of fluorescence intensity of SON. The average SON intensity from three biologically independent experiments was calculated using Fiji software, with relative fluorescence intensity normalized to that in the HA-SPOP-transfected group. Number of cells: HA-SPOP, n = 22; HA-NbALFA-SPOPmut, n = 23; HA-NbALFA-SPOP, n = 16. Data are expressed as mean ± s.e.m. Significance was calculated by two-tailed Student’s t-test. ****p < 0.001 (p = 1.14e-17 (HA-SPOP vs. HA-NbALFA-SPOP), 2.22e-18 (HA-SPOPmut vs. HA-NbALFA-SPOP)). Representative cells were indicated with dotted circles, and the zoomed-in regions of these circles were displayed in the lower left corner of the images. Scale bars: 50 µm.