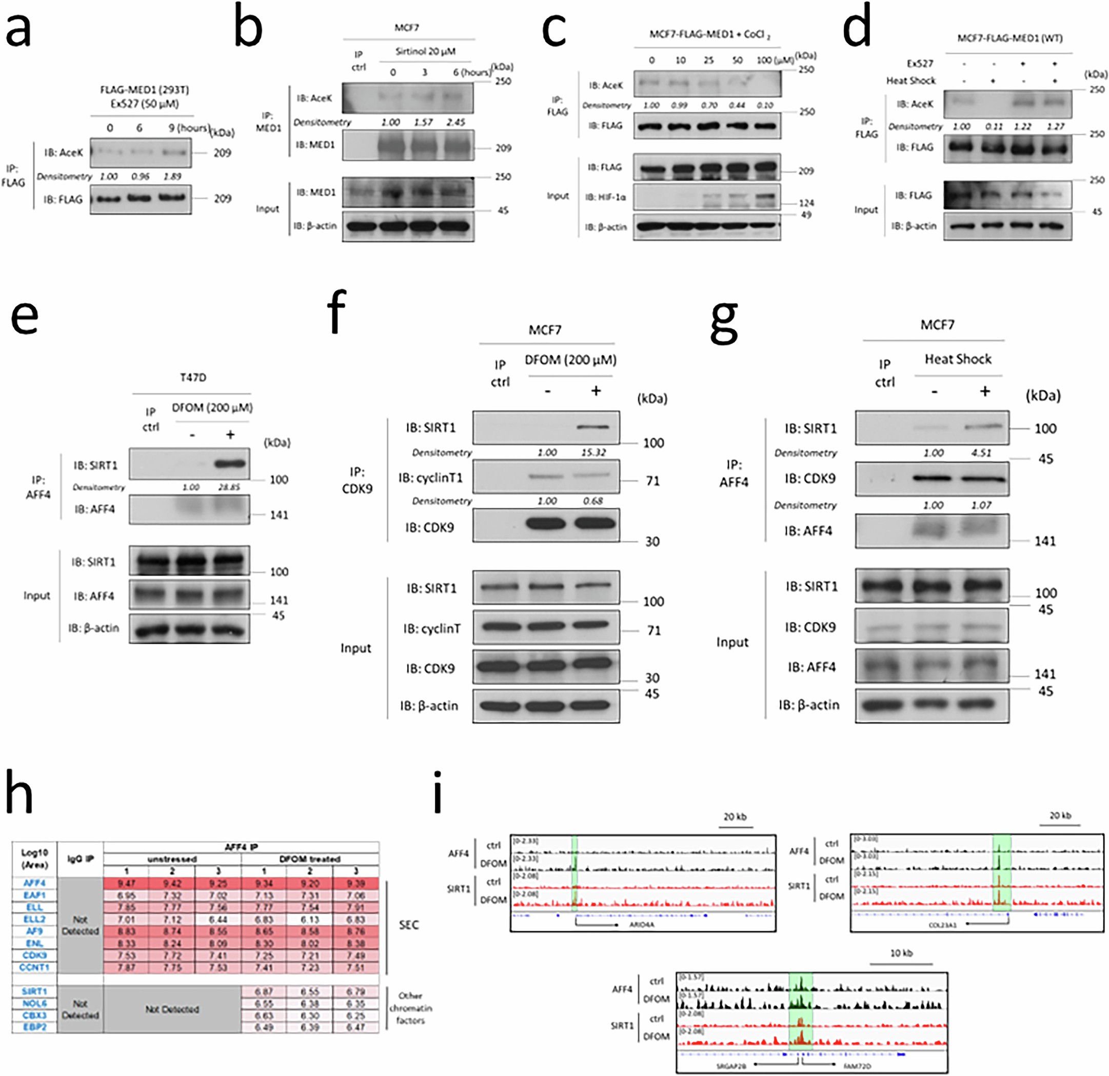
Extended Data Fig. 4: MED1 IDR deacetylation is regulated by SIRT1 under stress conditions and SIRT1 is associated with SEC.
From: MED1 IDR deacetylation controls stress responsive genes through RNA Pol II recruitment

a, Immunoblotting showing enhanced acetylation of FLAG-MED1 in HEK293T cells treated with Ex527. b, Immunoblotting showing enhanced acetylation of endogenous MED1 in MCF7 cells treated with Sirtinol. c, Immunoblotting showing reduced acetylation of FLAG-MED1 in MCF7 cells treated with CoCl2 (24 h). HIF-1α was detected to demonstrate the hypoxic response. d, Immunoblotting showing reduced acetylation of FLAG-MED1 in MCF7 cells under heat shock (42 °C, 2 h), while treatment of Ex527 (50 μM) prevented this effect. e, Immunoblotting showing elevated SIRT1 detected in association with endogenous AFF4 in T47D cells treated with DFOM (200 μM, 6 h). f, Immunoblotting showing elevated SIRT1 detected for association with endogenous CDK9 in MCF7 cells treated with DFOM (200 μM, 18 h), while equivalent association of Cyclin T1 with CDK9 with or without DFOM treatment was detected. g, Immunoblotting showing elevated SIRT1 detected in association with endogenous AFF4 in MCF7 cells challenged by heat shock (42゜C, 2 h), while equivalent association of CDK9 with AFF4 with or without heat shock was detected. h, Chart showing SEC components, SIRT1 and other AFF4-binding proteins detected by IP-Mass Spectrometry in each sample with area values and visualized with a color scale. The bait protein, AFF4, does not show a significant difference in levels among samples. i, IGV snapshots showing elevated occupancy of AFF4 and SIRT1 in promoter-proximal regions of representative genes in DFOM-treated (200 μM, 6 h) MCF7 cells detected by CUT&RUN-seq. For panels b and e–g, IgG was used as an IP control. For panels a–g, densitometry analysis was performed on immunoblotting images, and the normalized protein levels (relative to the IP target protein, FLAG tag of MED1 or endogenous MED1, AFF4 or CDK9) are shown, and these immunoblots are representative of three independent experiments.