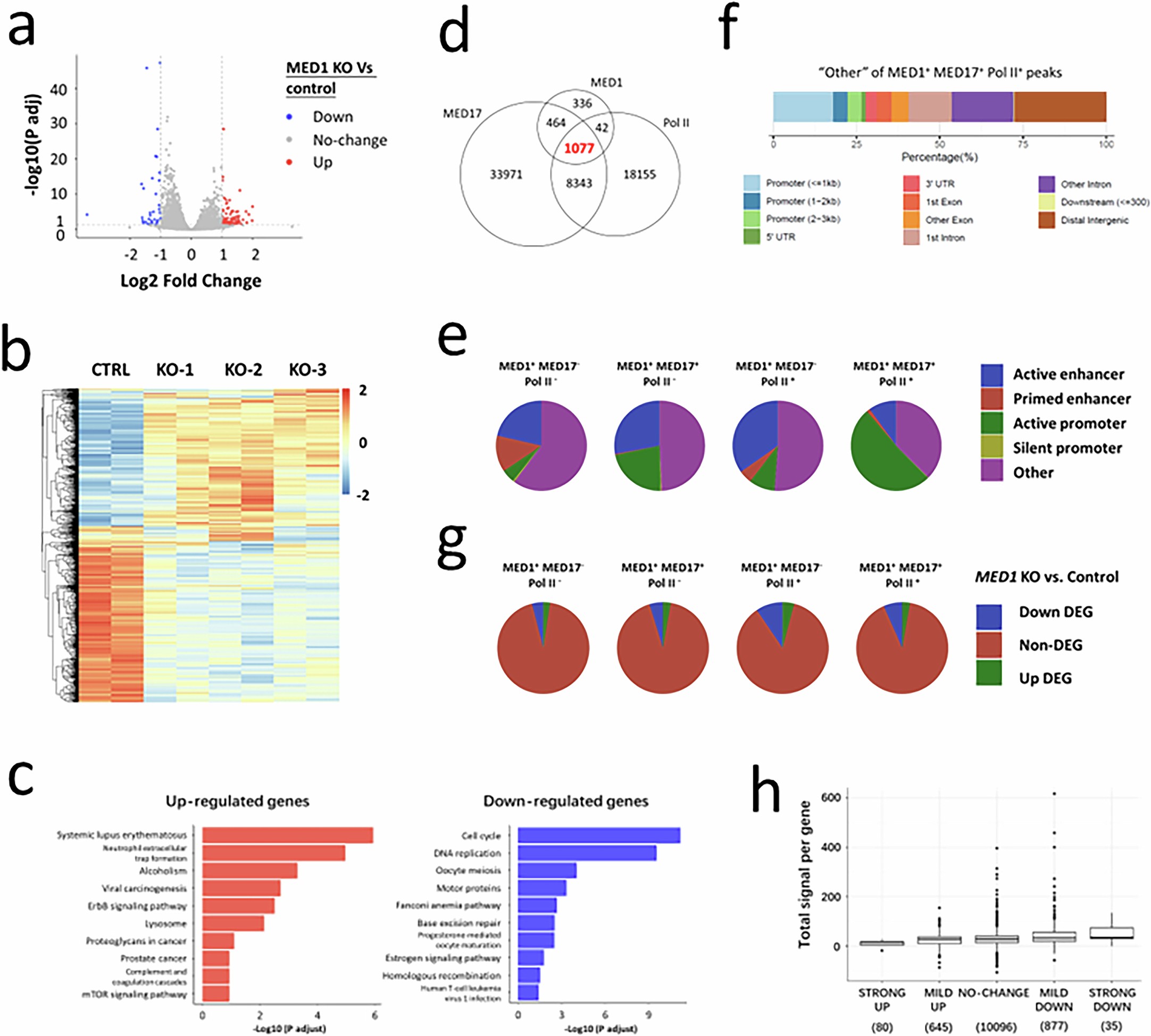
Extended Data Fig. 2: Genomic analyses of gene regulation by MED1 in ER+ breast cancer cells.
From: MED1 IDR deacetylation controls stress responsive genes through RNA Pol II recruitment

a–c, Poly(A) RNA-seq for control and MED1 KO MCF7 cells. Two biological replicate samples were detected for control or each of KO cell types. a, A volcano plot showing the adjusted P value (two-sided) and fold-change of each detected gene (combined from KO-1, -2, and -3) where the cut-off to define DEGs (FC > 2, P adj < 0.05) is indicated. b, A clustered heatmap of Z-scores of genes with differential expression with P adj < 0.05 from MED1 KO (-1, -2 and -3) versus control cells. Colors in scale represent relative expression levels: blue (Z ≤ −2), white (Z = 0), and red (Z ≥ +2), with a linear gradient for intermediate values. c, Gene ontology analyses with adjusted P values with KEGG gene lists for up-regulated and down-regulated DEGs, respectively. d, Venn diagram showing overlap of genomic peaks of MED1, MED17 and Pol II. e–g, Analyses for peaks classified by occupancy of MED1, MED17 and Pol II. e, Pie diagrams showing constitution of each type of these peaks for types of regulatory elements. See Methods for the definition of regulatory elements. f, Genomic annotation of MED1+MED17+Pol II+ peaks that cannot be categorized into pre-defined types of regulatory elements. g, Pie diagrams showing constitution of each type of these peaks for association with up-, down-regulated genes or no-change-genes of MED1 KO versus control cells. h, Density of MED1 occupancy at active promoters associated with plotted genes with stratification of genes based on their fold-change values detected from RNA-seq of MED1 KO versus control cells (designated STRONG UP, MILD UP, NO-CHANGE, MILD DOWN, STRONG DOWN). Boxes span the 25th-75th percentiles (center line indicates median), whiskers extend to 1.5 X IQR, and points beyond represent outliers. Parentheses indicate sample sizes.