Fig. 1: Development and characterization of the photo-cross-linking-assisted GPCR deorphanization platform.
From: Photo-cross-linking-assisted deorphanization deciphers GPR50–L-LEN pairing in metabolism

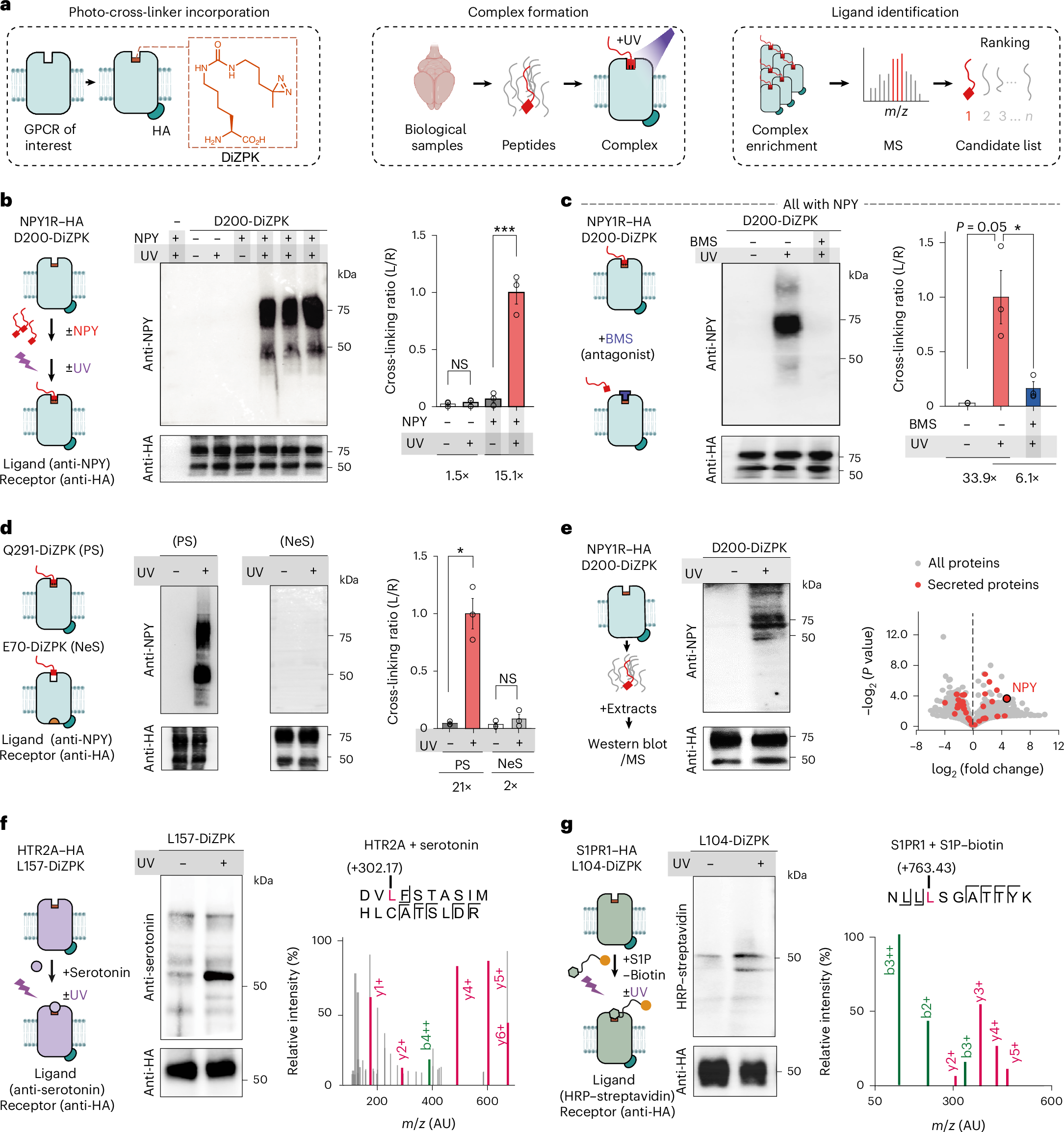
a, Schematic illustration of the modularly designed, photo-cross-linking-assisted GPCR deorphanization platform. b, Schematic (left), representative western blot showing ligand (anti-NPY, top) and receptor NPY1R (anti-HA, bottom) under the indicated conditions (middle) and quantification of cross-linking ratio (right). The cross-linking ratio was calculated as the relative signal between the ligand and receptor normalized to the values of the NPY+ and UV+ groups (n = 3 independent experiments; P = 0.56 without NPY; P = 0.9 × 10−3 with 10 µM NPY); L/R, ligand/receptor. c, Schematic (left), representative western blot showing cross-linking between NPY and DiZPK-incorporated NPY1R (D200) with or without antagonist BMS193885 (BMS; 10 µM; middle) and quantification of cross-linked ratio (right; n = 3 independent experiments; P = 0.056 without BMS193885; P = 0.029 between the UV+ groups with or without BMS193885). d, Schematic (left), representative western blot of cross-linking between NPY and DiZPK-incorporated NPY1R at Q291 (positive site (PS)) or E70 (negative site (NeS); middle) and quantification of cross-linked ratio (right; n = 3 independent experiments; P = 0.019 for PS; P = 0.33 for NeS). e, Schematic (left), representative western blot of cross-linked NPY and DiZPK-incorporated NPY1R (D200) from mouse brain peptide extracts and volcano plot of cross-linking-enriched proteins (right; n = 3 independent experiments). f, Schematic (left), representative western blot of cross-linked serotonin and DiZPK-incorporated 5-HT2A (middle) and MS spectrum of serotonin-modified 5-HT2A fragment (right); AU, arbitrary units. g, Schematic (left), representative western blot of cross-linked sphingosine-1-phosphate (S1P; labeled by biotin) and DiZPK-incorporated S1PR1 (middle) and MS spectrum of S1P-modified S1PR1 fragment (right). Data are shown as mean ± s.e.m.; NS, not significant; HRP, horseradish peroxidase; *P < 0.05 and ***P < 0.001. See Supplementary Table 1 for statistics.