Abstract
G-protein-coupled receptors (GPCRs) are transmembrane proteins that transduce extracellular stimuli into intracellular events. While central to physiology and drug discovery, approximately 100 GPCRs remain orphan, limiting insights into their biology. We establish a generalizable photo-cross-linking-assisted GPCR deorphanization platform that leverages site-specifically incorporated photo-cross-linkers for interface-selective ligand capture from native biological samples. We systematically demonstrate the sensitivity, specificity and broad applicability of our system using multiple GPCR–ligand pairs and further deorphanize GPR50 with the neuropeptide Little-LEN (L-LEN) as its endogenous ligand. L-LEN selectively binds GPR50 and modulates cellular activities through downstream Gαi signaling in tissue. In behaving mice, L-LEN functionally coordinates with GPR50 to regulate energy expenditure and thermogenesis, mechanistically through brain–adipose cross-talk, whereas their deficiency increased the likelihood of torpor following challenges. In summary, we develop an efficient platform for GPCR deorphanization from native samples, and the deorphanization of GPR50 provides insights into its function and drug discovery.

Similar content being viewed by others
Main
G-protein-coupled receptors (GPCRs) constitute the largest family of membrane proteins in the human genome, play central roles in basic physiology and are among the most successful targets in pharmaceutical industry1,2. Beyond acting as signal transducers, the broad spectrum of ligands that GPCRs can sense, together with the diverse and tunable pathways they couple to, makes them critical units for computing and integrating cellular signals3. Meanwhile, the complexity of GPCR structure and signaling also presents challenges for targeted manipulation and functional studies, particularly for receptors with unidentified ligands4. Consequently, deorphanization that pairs ligands with GPCRs is recognized as the foundation for related biological research and rational drug design.
Major established approaches for GPCR deorphanization include cellular assays coupled with either large-scale library-based screening5 or iterative fractionation of tissue extracts6. Although library-based approaches are effective for screening agonists and antagonists, they are less efficient for identifying endogenous ligands. Biochemical fractionation of biological extracts is powerful for searching endogenous ligands but requires large sample quantity and faces inevitable content loss during purification7. Chemical approaches targeting active sites for ligand profiling are unfortunately less suitable for receptors like GPCRs with complex binding pockets and signaling8. Approaches relying on virtual screening and bioinformatic predictions are emerging in the field, but potential hits require validation in native and functionally relevant biological contexts9. Overall, an efficient and generalizable platform for GPCR deorphanization is urgently needed.
A key challenge in deorphanization stems from the nature of transient and reversible interaction between ligands and receptors, which are easily dissociated and therefore difficult to capture. Chemical cross-linking reactions, which stabilize protein interactions by forming covalent bonds, offer a potential solution. Targeting GPCRs, success has been achieved in the incorporation of cross-linkers and the stabilization of GPCR interaction with a purified ligand for structure–function studies10,11,12,13,14,15. However, selectively identifying the unknown native ligand of an orphan GPCR from a highly complex biological sample remains challenging, particularly under conditions that preserve a physiological receptor environment.
In this study, through rational selection and genetic incorporation of chemical probes, we establish a generalizable photo-cross-linking-assisted GPCR deorphanization platform that enables effective one-step receptor deorphanization directly from native biological extracts. Each component of the deorphanization platform is highly modularized, allowing extension and optimization across diverse GPCRs of interest. Focusing on metabolism-related GPR50 (ref. 16), we identify the neuropeptide Little-LEN (L-LEN) from the mouse hypothalamus as its endogenous ligand and systematically explore their interaction across protein, cellular, tissue and animal levels, illuminating a central pathway for sensing metabolic status and regulating energy expenditure and thermogenesis in vivo.
Results
Photo-cross-linking stabilizes the ligand–GPCR interaction
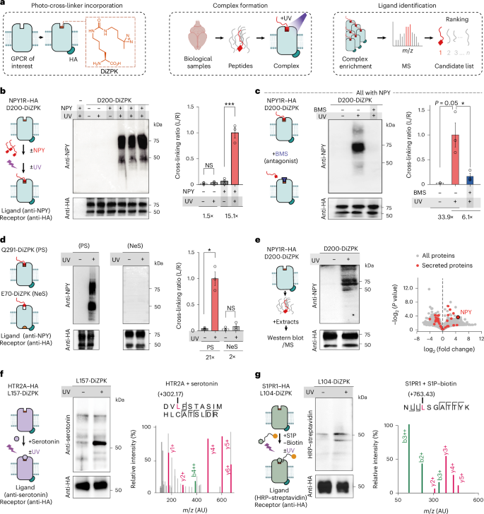
We rationally introduced the diazirine-based photo-cross-linker 3-(3-methyl-3H-diazirine-3-yl)-propaminocarbonyl-Nε-l-lysine (DiZPK) into the GPCR of interest, which will produce a highly reactive carbene group following ultraviolet (UV) irradiation and form covalent bonds with adjacent molecules17. The pyrrolysine analog DiZPK was selected for its compatibility with biological systems and its genetic encodability for site-specific incorporation (Fig. 1a). As a proof of concept, we applied our system to a known receptor–ligand pair, neuropeptide Y (NPY) and its receptor NPY1R, and tested its ability to capture and stabilize the endogenous ligand. Guided by crystal structures18, we chose residues of NPY1R that are in close proximity to the orthosteric ligand binding pocket (Extended Data Fig. 1a) and individually mutated them into the amber codon (TAG) for DiZPK incorporation using the unnatural amino acid incorporation system19. We also fused the red fluorescent protein mCherry in-frame with the mutated NPY1R (separated by a P2A sequence) as an indicator of receptor expression. Cells coexpressing the mutated NPY1R and the engineered tRNA/aminoacyl-tRNA synthetase pair presented robust mCherry signal when DiZPK was applied (Extended Data Fig. 1b,c). Immunoblotting for the hemagglutinin (HA) tag at the C terminus of NPY1R further validated the translation of the full-length receptor, and mass spectrometric analysis confirmed DiZPK-specific fingerprints (Extended Data Fig. 1d,e). Importantly, the DiZPK-incorporated receptor retained the ability to bind NPY and shared similar affinity and efficacy in activating downstream signaling as the wild-type (WT) receptor (Extended Data Fig. 1f).
a, Schematic illustration of the modularly designed, photo-cross-linking-assisted GPCR deorphanization platform. b, Schematic (left), representative western blot showing ligand (anti-NPY, top) and receptor NPY1R (anti-HA, bottom) under the indicated conditions (middle) and quantification of cross-linking ratio (right). The cross-linking ratio was calculated as the relative signal between the ligand and receptor normalized to the values of the NPY+ and UV+ groups (n = 3 independent experiments; P = 0.56 without NPY; P = 0.9 × 10−3 with 10 µM NPY); L/R, ligand/receptor. c, Schematic (left), representative western blot showing cross-linking between NPY and DiZPK-incorporated NPY1R (D200) with or without antagonist BMS193885 (BMS; 10 µM; middle) and quantification of cross-linked ratio (right; n = 3 independent experiments; P = 0.056 without BMS193885; P = 0.029 between the UV+ groups with or without BMS193885). d, Schematic (left), representative western blot of cross-linking between NPY and DiZPK-incorporated NPY1R at Q291 (positive site (PS)) or E70 (negative site (NeS); middle) and quantification of cross-linked ratio (right; n = 3 independent experiments; P = 0.019 for PS; P = 0.33 for NeS). e, Schematic (left), representative western blot of cross-linked NPY and DiZPK-incorporated NPY1R (D200) from mouse brain peptide extracts and volcano plot of cross-linking-enriched proteins (right; n = 3 independent experiments). f, Schematic (left), representative western blot of cross-linked serotonin and DiZPK-incorporated 5-HT2A (middle) and MS spectrum of serotonin-modified 5-HT2A fragment (right); AU, arbitrary units. g, Schematic (left), representative western blot of cross-linked sphingosine-1-phosphate (S1P; labeled by biotin) and DiZPK-incorporated S1PR1 (middle) and MS spectrum of S1P-modified S1PR1 fragment (right). Data are shown as mean ± s.e.m.; NS, not significant; HRP, horseradish peroxidase; *P < 0.05 and ***P < 0.001. See Supplementary Table 1 for statistics.
We incubated cells expressing DiZPK-incorporated NPY1R at the D200 site (referred to as D200-DiZPK) with the NPY peptide, followed by UV irradiation for cross-linking. The membrane proteins were extracted, the potential ligand-receptor complex was immunoprecipitated, and components in the complex were separately quantified with HA (for receptor) or anti-NPY (for ligand). At the receptor level, all groups showed similar immunosignals at the predicted molecular weight of the monomeric receptor (~50 kDa, the band at ~70 kDa is the glycosylated version)20, whose level was used for normalization (the cross-linking ratio; ligand/receptor). For the ligand NPY, a robust cross-linking product was observed in the UV+ group at the expected molecular weight of the complex, whereas no cross-linked signals were detected in the absence of UV, NPY or D200-DiZPK expression (Fig. 1b and Extended Data Fig. 1g). To further support interaction-specific cross-linking, we pretreated the sample with an NPY1R antagonist (BMS193885), which largely blocked the enrichment of NPY under the same procedure (Fig. 1c). These results demonstrate the effectiveness of the cross-linking system in stabilizing ligand–receptor interactions in the cellular environment.
Cross-linking captures ligand from biological samples
We next explored whether the cross-linking-based system still retains ligand selectivity and whether it is generalizable to different receptors and ligand types. In D200-DiZPK-expressing cells that produce strong cross-linking signals, replacing the incubated NPY with another neuropeptide, UCN1 (the CRF1R ligand), failed to generate a cross-linking complex containing UCN1 (Extended Data Fig. 1h,i). In comparison, introducing DiZPK close to the binding pocket of CRF1R robustly and specifically captured UCN1 but not NPY, consistent with a previous publication10 (Extended Data Fig. 2a–h). The DiZPK-incorporated AVPR1A also successfully captured its corresponding ligand arginine vasopressin (AVP) in a UV-dependent manner (Extended Data Fig. 2i). To facilitate receptor deorphanization over background in biological samples, we took advantage of the interface selectivity of the cross-linking reaction to compare ligand enrichment by NPY1R when DiZPK was introduced into sites that are either close to the ligand-interacting residues as the positive site or away from it as the negative site. Indeed, NPY was only captured in the positive sites (D200 and Q291) but not in the negative site (E70; Fig. 1d), supporting interface-specific enrichment. Overall, the selectivity inherited from both ligands and receptors facilitates the generation of specific complexes over background, which is key for future deorphanization.
To evaluate the ability of our system to capture endogenous ligands from complex biological samples, mouse peptide extracts were used as the input, and mass spectrometry (MS) was conducted to profile all enriched proteins (Extended Data Fig. 3a–d). Even with thousands of peptides as input, DiZPK-incorporated NPY1R was still able to capture NPY and enrich it as the top hit among secretory proteins and neuropeptide precursors (Fig. 1e). Compared to affinity-based enrichment by WT NPY1R, the DiZPK-incorporated receptor strongly enhanced the efficiency for ligand NPY capture, supporting the necessity for cross-linking-based stabilization in future deorphanization (Extended Data Fig. 3e–g). Together, we conclude that DiZPK-assisted cross-linking enables effective and interface-specific capture of ligand-receptor complexes from endogenous samples under physiologically relevant conditions.
GPCR ligands might exhibit diverse chemical properties beyond peptides. By forming covalent bonds with nearby C-H, N-H or O-H groups, the cross-linker DiZPK can, in principle, capture a wide range of ligand types that facilitate deorphanization21. To test this, we incorporated DiZPK into the monoamine receptor 5-HT2A and the lipid receptor S1PR1, both of which successfully captured and enriched their corresponding ligands in a UV-dependent manner (Fig. 1f,g and Extended Data Fig. 3h,i). Furthermore, the terpenoid opioid receptor agonist salvinorin A was also sensitively captured by the DiZPK-incorporated OPRK1 (Extended Data Fig. 3j), demonstrating its potential for drug screening.
Platform identifies L-LEN as GPR50 ligand
We next applied our well-validated system to identify the endogenous ligand for GPR50. GPR50 is a mammalian-specific receptor that is potentially involved in metabolism16, and its mutation in humans is linked to schizophrenia and bipolar disorder22,23. Mouse brain peptide extracts induced robust increases in Ca2+ levels in cells coexpressing GPR50 and promiscuous Gα15 (ref. 24; Fig. 2a), and the same extracts also stimulated ERK phosphorylation downstream of GPR50 (Extended Data Fig. 4a), implying the existence of an endogenous ligand for GPR50 that could be identified by our system.
a, Schematic (left), traces of individual cells (middle) and quantification (right) of the fluorescence response of a Ca2+ indicator dye (Fluo-8) to buffer or mouse brain peptide extracts in cells coexpressing GPR50 and Gα15 (n = 21 cells; P = 1.54 × 10−12); B, buffers; E, extracts. b, Left, cartoon showing DiZPK incorporation into GPR50 at the predicted binding sites and a control site. Right, fluorescence images showing the expression of DiZPK-incorporated GPR50 by anti-GPR50 and P2A-linked mCherry. c, Schematic depicting the annotation of GPR50-enriched candidates from MS results by complementary proteomics and cross-linked peptidomics. d, Volcano plots showing GPR50-enriched proteins in the UV+ group over the UV− group (left) or in the positive site-incorporated group over the negative site-incorporated group (right; n = 3 samples). All proteins are shown in gray, and secreted proteins are labeled in red, with neuropeptide precursors labeled. e, Top, selection criteria and numbers of proteins that fulfill each criterion; (+) for selection and (–) for exclusion. Bottom, circular Venn diagram depicting the candidate selection process, with the detailed candidates listed in Supplementary Table 3. f, Schematic depicting the annotation and quantification of cross-linked peptides by pLink2; NP, neuropeptide. g, Intensity of cross-linked peptides (normalized to GPR50) in the UV+ group and their enrichment relative to extract; scale bar, 25 μm. Data are shown as mean ± s.e.m.; ***P < 0.001. See Supplementary Table 1 for statistics.
Given that the crystal structure of GPR50 has not been reported, we used AlphaFold software to predict its structure and orthosteric binding pocket on the basis of its homology with melatonin receptors (Fig. 2b and Extended Data Fig. 4b). To increase the possibility of ligand identification, we set multiple positive groups in which DiZPK was incorporated into potential binding sites of GPR50, plus a negative control bearing DiZPK in the intracellular part of GPR50. Like NPY1R, the site-specific insertion of DiZPK was validated by the expression of in-frame mCherry and confirmed by MS (Extended Data Fig. 4c,d), and the incorporation of DiZPK did not alter the membrane localization of GPR50 (Fig. 2b). All constructs were expressed in HEK293T cells and treated with or without UV irradiation, followed by enrichment of the receptor-ligand complex for MS-based label-free quantitation (Extended Data Fig. 4e).
Due to the unknown properties of the ligand, we used two complementary approaches to analyze the cross-linked MS results, including proteomics that targeted the free peptides produced from long peptide ligands (with trypsin digestion sites), as well as the cross-linked peptidomics that directly annotated the cross-linked peptides formed between short peptides and GPR50 (Fig. 2c). Despite the enrichment of cytosolic proteins as the background in the proteomic analysis, GPR50 with DiZPK incorporated at positive sites indeed captured additional secretory proteins and neuropeptide precursors compared to the negative site, suggesting potential interface-selective ligand capture (Fig. 2d, Extended Data Fig. 4f–i and Supplementary Table 2). By filtering proteins selectively enriched in positive sites and that existed in the input mouse extracts, we identified several neuropeptide precursors as candidates and determined their mature peptide sequences from the database (Fig. 2e and Supplementary Table 3). We also applied pLink2 software25 to directly search for cross-linked peptides enriched by GPR50, with one end fixed at GPR50 and the other partner openly searched in the neuropeptide database (Fig. 2f and Supplementary Table 4). Cross-linked peptides also exhibited site-specific enrichment, and a substantial fraction of precursors were not included in the above proteomics analysis, likely because of their small size and low abundance, emphasizing the requirement of complementary approaches in ligand identification (Extended Data Fig. 4j,k and Supplementary Table 5). For quantitative analysis, we measured the intensities of 55 candidate neuropeptides in both the input extracts and cross-linked samples using MS peak integration and determined the relative enrichment of each peptide over its level in extracts after cross-linking (Fig. 2g). Together with the proteomics results and considering the reported information of these peptides, we ultimately selected 41 candidates for chemical synthesis to test their activities on GPR50 (Supplementary Tables 6 and 7).
To probe the activity of individual peptides, Gα15-expressing HEK293T cells co-transfected with GPR50 or an empty vector were loaded with the Ca2+ dye Fluo-8, and the peptide-evoked signal was assessed via a high-content Ca2+ assay (Fig. 3a). Dose titration experiments were further conducted for peptides whose response was greater in GPR50-expressing cells than in control cells. Only the top-enriched hit from the cross-linked peptide profiling experiment, a 10-amino-acid-long orphan neuropeptide L-LEN, activated GPR50 in a dose-dependent manner with nanomolar affinity, whereas other candidates, even those from the same precursor (ProSAAS), did not (Fig. 3b and Extended Data Fig. 5a). These results provide strong support for the efficiency of our system to achieve one-step deorphanization of GPR50 with both ligand and receptor locations in functionally relevant biological contexts.
a, Activation of GPR50 by synthesized peptide candidates (all at 1 μM) or buffer using the Gα15-mediated Ca2+ assay (n = 3 wells). b, Normalized Ca2+ responses of L-LEN (left) and ProSAAS (221–236; right) in GPR50-expressing cells. The maximum response of L-LEN was used for normalization (n = 8, 6, 9, 9, 6, 8, 8 and 9 wells for log (L-LEN concentration) = –6 to –11 M; n = 3 wells for ProSAAS); Norm., normalized; conc., concentration. c, Schematic of the cross-linking between L-LEN and GPR50 via the cleavable photo-cross-linker DiZASeC, which generated a specific fingerprint (Mod 1) after H2O2-dependent cleavage. d, Spectrum of a representative alkynyl-modified L-LEN peptide cross-linked with GPR50, with the cross-linked residue in the peptide labeled in red. e, Total peptide-to-spectrum matching (PSM) counts of alkynyl-modified L-LEN from three samples after cross-linking with GPR50 (V262-DiZASeC). f, Binding of FITC-labeled L-LEN (LL–F) to GPR50 (50) in flow cytometry. Vector-expressing cells (VC) were used as controls, and the saturated concentration of unlabeled L-LEN (10−5 M) was for competition (n = 3 independent cultures for each group; P = 1.11 × 10−7 between groups 1 and 3; P = 1.13 × 10−6 between groups 2 and 3; P = 5.36 × 10−7 between groups 3 and 4); MFI, mean fluorescence intensity. g, Left, nanoBRET (nBRET) signal between GPR50 and the indicated concentrations of FITC–L-LEN with or without nonlabeled L-LEN (10 µM). Right, nanoBRET signal between GPR50 and GPR171 and FITC–L-LEN. The y axis shows relative nanoBRET ratio over buffer, and half-maximal effective concentration (EC50) values are labeled (n = 6 independent wells). Data are shown as mean ± s.e.m.; ***P < 0.001. See Supplementary Table 1 for statistics.
To further confirm the physical interaction between L-LEN and GPR50, we took advantage of our recently optimized peroxide-cleavable cross-linker DiZASeC26, which can release cross-linked proteins from backgrounds to obtain high-quality MS spectra (Fig. 3c and Extended Data Fig. 5b). Successful incorporation of DiZASeC into the positive site of GPR50 was confirmed by the Se-containing MS fingerprint (Extended Data Fig. 5c). With synthesized L-LEN applied, multiple cross-linked peptides containing DiZASeC-specific modifications were captured by GPR50, with a preferred interaction site at the N1 amino acid and those in the middle of the peptide (between two prolines; Fig. 3d,e). As DiZASeC was incorporated into only one positive site (V262) of GPR50, the mapped residues may not reflect the entire binding interface; however, the results support the bona fide physical contacts between L-LEN and GPR50 as the basis for their function.
L-LEN binds GPR50 and activates Gi signaling
To validate ligand-receptor binding in a cellular context, we conjugated FITC at either the N or C terminus of human L-LEN, incubated it with GPR50-expressing cells and quantified the fluorescence signal via fluorescence-activated cell sorting. Cellular assays indicated that dye conjugation did not affect the activity of L-LEN on GPR50 (Extended Data Fig. 5d). Compared to vector-expressing control cells, GPR50-overexpressing cells showed a substantial increase in FITC fluorescence when either peptide was present, which could be largely reversed by competition with nonlabeled L-LEN (Fig. 3f and Extended Data Fig. 5e). To gain further quantitative insight into the specific binding between L-LEN and GPR50, we genetically linked Nanoluc to the N terminus of the GPCR, which produces substrate-dependent bioluminescence resonance energy transfer (BRET) to spectrum-compatible FITC-labeled ligands. Both N- and C-terminal FITC-conjugated L-LEN exhibited a dose-dependent increase in nanoBRET signal to GPR50 but not to another receptor GPR171 and could be inhibited by the addition of nonlabeled L-LEN (Fig. 3g and Extended Data Fig. 5f).
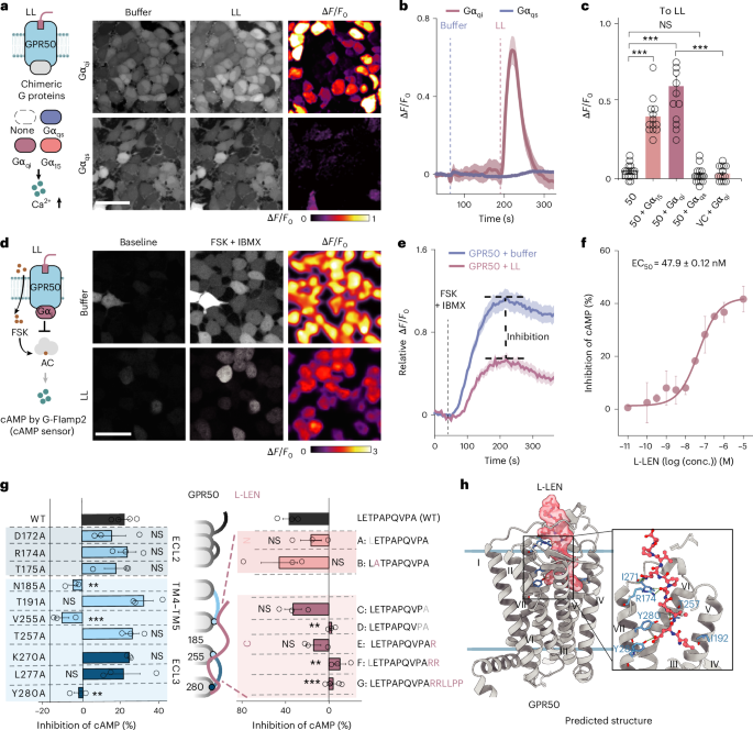
In addition to physical contact, functional ligands should be able to stimulate intracellular GPCR signaling and modulate cellular physiology. To identify the G-protein effector of GPR50, we assessed the Ca2+ increase in cells expressing different chimeric Gαq proteins, where the C terminus was replaced by either Gαs or Gαi (referred to as Gαqs or Gαqi)27. The promiscuous G protein Gα15 was also included as a positive control. L-LEN evoked a detectable Ca2+ increase in GPR50 cells only with the coexpression of Gα15 or Gαqi, but not with Gαqs (Fig. 4a–c and Extended Data Fig. 6a), suggesting that GPR50 dominantly couples with Gαi. We next applied the fluorescence cAMP sensor G-Flamp2 to directly monitor GPR50-dependent Gi signaling28. In GPR50-expressing cells, preincubation with L-LEN but not buffer induced a dose-dependent inhibition of forskolin-evoked cAMP elevation, with a half-maximal effective concentration of 47.9 ± 0.12 nM (Fig. 4d–f). This inhibition was sensitive to treatment with the Gαi inhibitor pertussis toxin and was absent when other L-LEN-related neuropeptides (from the same precursor) were applied (Extended Data Fig. 6b). Together, L-LEN activates GPR50 and initiates downstream Gαi-dependent signaling in cells.
a, Schematic (left) and representative images (right) of the buffer- or L-LEN-induced Ca2+ response in GPR50-expressing cells that coexpress chimeric Gαqi or Gαqs. b,c, Traces (b) and quantification (c) of the buffer- or L-LEN-induced Ca2+ response in GPR50- or vector-expressing cells with or without the chimeric Gα proteins (n = 15, 13, 14, 15 and 15 cells from three independent cultures in each group; P = 3.12 × 10−8 for GPR50 and GPR50 + Gα15; P = 4.93 × 10−7 for GPR50 and GPR50 + Gαqi; P = 0.35 for GPR50 and GPR50 + Gαqs; P = 3.77 × 10−7 for GPR50 + Gαqi and VC + Gαqi). d, Schematic (left) and representative images (right) of G-Flamp2 fluorescence signal in GPR50-expressing cells subjected to forskolin (FSK) and IBMX treatment, with preincubation in buffer (top) or L-LEN (10−6 M, bottom) for 10 min. AC, adenylyl cyclase. e, Relative G-Flamp2 responses in GPR50 cells (over nonexpressing cells) to buffer or L-LEN. The inhibition of cAMP was quantified as the difference between the peak responses of the two curves. f, Inhibition of forskolin-evoked cAMP elevation in GPR50-expressing cells by the indicated concentrations of L-LEN (n = 3, 3, 3, 4, 3, 4, 3, 3, 3, 6 and 3 wells for log (concentration of L-LEN) = −5 to –11 M). g, Inhibition of cAMP elevation by L-LEN–GPR50 carrying mutations on either the receptor (left) or the ligand (right) side (gray letters for deletion, red letters for extension); n = 4, 3, 3, 3, 3, 3, 3, 3, 3, 3 and 3 wells for WT, D172A, R174A, T175A, N185A, T191A, V255A, T257A, K270A, L277A and Y280A; P = 0.396, 0.78, 0.50, 0.001, 0.13, 0.0009, 0.43, 0.57, 0.92 and 0.002 for D172A, R174A, T175A, N185A, T191A, V255A, T257A, K270A, L277A and Y280A; n = 3, 3, 3, 3, 3, 3, 3 and 5 wells for WT L-LEN and A, B, C, D, E, F and G; P = 0.14, 0.63, 0.72, 0.003, 0.06, 0.004 and 0.0004 L-LEN and its variants (A–G); ECL, extracellular loop. h, Predicted structure of L-LEN and GPR50, with the interacting residues of GPR50 labeled in blue; scale bar, 20 µm. Data are shown as mean ± s.e.m.; *P < 0.05, **P < 0.01 and ***P < 0.001. See Supplementary Table 1 for statistics.
Structure-function of L-LEN–GPR50 defines ligand selectivity
One specialized property of the neuropeptide family is their complex processing from precursors, which may generate peptides with selective or redundant functions. B-LEN, the precursor of L-LEN, has been identified as the endogenous ligand for GPR171 (ref. 29). Using Gα15-dependent Ca2+ imaging and a G-Flamp2-based cAMP assay, we observed that the two peptides selectively activated their corresponding receptors with negligible cross-talk (Extended Data Fig. 6c), suggesting the functional differentiation of neuropeptides even from the same precursor. We further explored the structure-function relationship of L-LEN by generating different variants with either truncation or extension of N/C termini. L-LEN with N-terminal truncations or with a one-amino-acid-long truncation/extension at the C terminus largely preserved its activity on GPR50. However, peptides with C-terminal extensions exceeding one amino acid generally led to impaired activities (Fig. 4g and Extended Data Fig. 6d,e), indicating that the exposure of the peptide structure close to the C terminus is potentially important for activating GPR50. These L-LEN-related peptides were not able to directly stimulate cAMP increases in the absence of forskolin, ruling out potential Gαs coupling (Extended Data Fig. 7a). Interestingly, some of these L-LEN variants were identified in mouse hypothalamic extracts in vivo, which supports their functional relevance (Extended Data Fig. 7b). We were also able to detect L-LEN as well as its related peptides from human cerebrospinal fluid (CSF; Extended Data Fig. 7c), and mouse L-LEN also activated human GPR50 and mediated cAMP inhibition (Extended Data Fig. 7d,e), indicating the conservation of L-LEN across mammalian species.
At the receptor side, alanine scanning was conducted for residues at the extracellular loops or transmembrane (TM) helices of GPR50. Mutations in N185, T191 and V255 in the TM5/TM6 helices and L277 and Y280 of extracellular loop 3 largely blocked the responsiveness of GPR50 to L-LEN (Fig. 4g), supporting their role in forming the potential ligand binding pocket. Virtual docking of L-LEN with GPR50 via AlphaFold 3 software30 successfully constructed a structural model with high confidence, in which the C-terminal region of L-LEN was interacting within the extracellular pocket of GPR50 (Fig. 4h and Extended Data Fig. 7f). Importantly, model-predicted L-LEN interaction sites on receptors, including R173 and Y280, were highly consistent with our functional mutagenesis results and were also close to DiZPK-incorporated residues (positive sites) from which we cross-linked the ligand L-LEN. Together, these results indicate that L-LEN functionally interacts with GPR50 with a precise structure-function relationship.
L-LEN modulates the activities of GPR50-expressing cells
The endogenous GPR50 is abundantly expressed in a subcluster of GABAergic inhibitory neurons of the dorsal medial hypothalamus (DMH) in both mice and humans, as well as in tanycytes, which are specialized ependymal cells surrounding the third ventricle31,32. To explore the effect of L-LEN on cellular activity, we used primary cortical neurons to overexpress GPR50 and recorded the effect of L-LEN on neural activity via Ca2+ imaging (Extended Data Fig. 8a,b). L-LEN application significantly inhibited the frequency of spontaneous Ca2+ transients in GPR50-expressing neurons, which was absent in mCherry-expressing controls (Extended Data Fig. 8c,d). The application of inward rectifying K+ channel blockers (tertiapin-Q) abolished the inhibitory effect of L-LEN, which is consistent with the K+ channel being a major Gi effector on neural activity (Extended Data Fig. 8e).
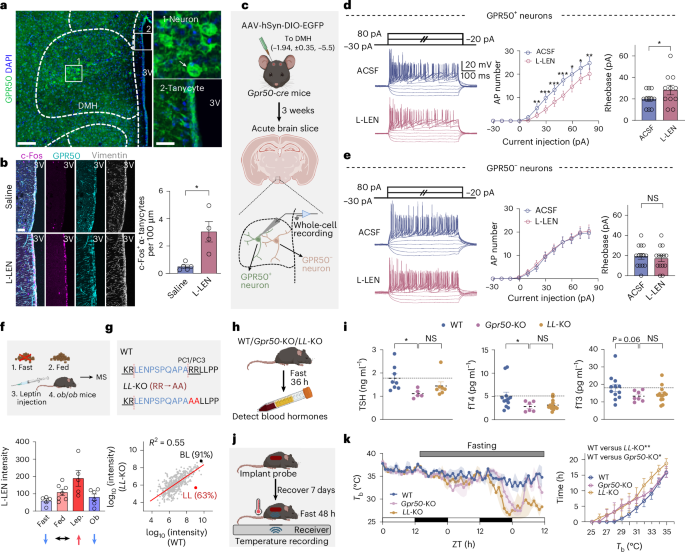
Consistent with the expression profile of GPR50, the L-LEN precursor ProSAAS also showed substantial expression across multiple hypothalamic nuclei, including DMH and its upstream arcuate nucleus33,34,35 (Extended Data Fig. 8f,g). Using quantitative MS with isotope-labeled L-LEN as standard samples, we revealed that the concentration of L-LEN in the mouse hypothalamus can reach approximately 100 nM, which is sufficient to activate GPR50 endogenously (Extended Data Fig. 8h,i). To explore the in vivo effect of L-LEN on cells endogenously expressing GPR50, we injected L-LEN into the brain through implanted cannulas targeting the lateral ventricle and measured cellular activity by staining the immediate early gene product c-Fos (Extended Data Fig. 9a). In the hypothalamus, GPR50-expressing tanycytes exhibited massive c-Fos elevation induced by L-LEN, which was absent in Gpr50-knockout (KO) mice (Fig. 5a,b and Extended Data Fig. 9b). Furthermore, neurons in the DMH also showed GPR50-dependent elevation of c-Fos labeling after L-LEN application (Extended Data Fig. 9c,d), while these c-Fos+ neurons exhibited minor overlap with GPR50+ neurons (Extended Data Fig. 9e–h), consistent with the inhibition of neural activity by L-LEN–GPR50 signaling. Other brain areas and subregions in the hypothalamus did not show observable L-LEN-dependent c-Fos labeling.
a, GPR50 expression in the mouse hypothalamus, with regions in the white squares magnified to show cell-type-specific expression (1 for neurons and 2 for tanycytes). 3V, third ventricle. b, Representative images and quantification of c-Fos expression in α-tanycytes (vimentin+) after i.c.v. injection of saline or L-LEN (5 nmol in a 0.5-μl volume, 0.01 M, same for below; n = 5 and 4 mice for saline and L-LEN, respectively; P = 0.04). c, Electrophysiology recording of GPR50+ and GPR50− neurons in acute brain slices of Gpr50-Cre mice with Cre-dependent enhanced GFP expression. d,e, Current-evoked action potentials (AP; left and middle) and the rheobase value in GPR50+ (d) and nearby GPR50− (e) neurons before and after L-LEN treatment. f, Schematic (top) and quantification of L-LEN levels (bottom) in mice under different metabolic states (n = 5, 7, 5 and 6 mice for fast, fed, leptin injection (lep.) and ob/ob). Directions of metabolic changes are labeled by the arrows below. g, Top, amino acid sequence of the L-LEN precursor in WT mice or L-LEN-KO mice (LL-KO), bearing mutations that prevent PC1/PC3-mediated peptide cleavage. Bottom, neuropeptide intensities in WT and L-LEN-KO mice, with values of L-LEN and related B-LEN (BL) indicated. Numbers show peptide levels in L-LEN-KO mice relative to WT mice. h, Blood hormone detection in WT, Gpr50-KO and L-LEN-KO mice after fasting. i, Quantification of blood TSH, free T4 (fT4) and free T3 (fT3) levels in WT, Gpr50-KO and L-LEN-KO mice as determined by enzyme-linked immunosorbent assay (ELISA). j, Body temperature measurements in WT, Gpr50-KO and L-LEN-KO mice during fasting. k, Left, fasting-induced (gray rectangle) body temperature (Tb) changes in mice with different genotypes. Right, cumulative duration of body temperature below the indicated value over the last 24 h during fasting (n = 6, 2 and 5 mice for WT, Gpr50-KO and L-LEN-KO, respectively; P = 0.012 between WT and Gpr50-KO and P = 0.0099 between WT and L-LEN-KO as determined by two-tailed Mann–Whitney U-test); scale bar, 100 μm in a (left), 25 μm in a (right) and 50 μm in b; ZT, Zeitgeber time. Data are shown as mean ± s.e.m.; *P < 0.05, **P < 0.01 and ***P < 0.001. See Supplementary Table 1 for statistics.
To directly record the activity of GPR50-expressing DMH neurons, we generated a Gpr50-Cre driver line that achieved ~70% specific tagging of endogenous GPR50+ cells accessed by viral expression of green fluorescent protein (GFP; AAV-flox-GFP; Extended Data Fig. 9i). Guided by fluorescence, we performed electrophysiological recordings of both GPR50+ and adjacent control GPR50− neurons in acute DMH slices. Two groups of neurons did not show major differences in their resting membrane potential or current-evoked action potentials in artificial CSF (ACSF) solution. By contrast, the application of L-LEN selectively inhibited the firing of GPR50+ neurons, with a ~10-mV hyperpolarization at resting membrane potential and a substantial increase (41%) of the rheobase value after current injection (Fig. 5c–e and Extended Data Fig. 9j). These findings are consistent with the inhibition of Ca2+ transients in cultured neurons and support the functional modulation of cellular activity by L-LEN through GPR50 in tissue.
L-LEN coordinates with GPR50 in metabolic control in vivo
One of the ultimate goals in deorphanization is to study the functional coordination of ligand–receptor pairs in vivo. Theoretically, the functional cooperativity of ligand and receptor could be tested by the following criteria: (1) loss or gain of either part leads to similar phenotypes, (2) phenotypic changes in gain of function require the presence of the other part, and (3) phenotypic changes in loss of function cannot be rescued by the addition of the other part. GPR50 expression was highly responsive to energy status, and its KO alters metabolism and adaptive thermogenesis16. To explore whether its endogenous ligand L-LEN faces similar metabolic regulation, we challenged WT mice with different metabolic stresses, including decreased metabolism by fasting (48 h) and increased metabolism by feeding or leptin injection (intraperitoneal). Interestingly, hypothalamic L-LEN levels fluctuated dynamically and were positively correlated with metabolic status. Furthermore, obese transgenic ob/ob mice (leptin deficient) that exhibited a low metabolic rate36,37 also displayed reduction in L-LEN levels (Fig. 5f), together supporting similar regulatory trends between the ligand and receptor.
To compare the metabolic phenotypes caused by a deficiency in L-LEN or GPR50, we generated L-LEN-KO mice by mutating two basic residues (RR) at the C terminus of the L-LEN precursor (Pcsk1n), thereby blocking proteolytic cleavage in L-LEN production. MS validated that hypothalamic L-LEN levels dropped by half in L-LEN-KO mice, whereas other peptides, especially those from the same precursor, were not altered (Fig. 5g). The RR mutation (inside of B-LEN) also did not change the potency of B-LEN in activating GPR171 (Extended Data Fig. 9k). Phenotypically, both L-LEN- and Gpr50-KO mice presented declines in metabolic-related hormone levels in the blood, including brain-derived thyroid stimulating hormone (TSH) and free T3/T4, which are indices of attenuated hypothalamic–pituitary–thyroid axis activity (Fig. 5h,i). Strikingly, during the fasting challenge, both transgenic mice exhibited increased likelihood of torpor (Fig. 5j,k), a hibernation-like state in mice characterized by a substantial and reversible decline of body temperature. The deficiency of L-LEN or GPR50 that share unique phenotypic changes (criterion 1) supports their functional cooperation in metabolic control.
L-LEN–GPR50 signaling modulates metabolism by brain–body cross-talk
As the loss of L-LEN–GPR50 signaling results in decreased metabolic states, we next tested whether an increase in L-LEN could reverse the fasting-induced metabolic drop in a GPR50-dependent manner (criterion 2). As the level of L-LEN is sensitive to metabolic challenges, we treated WT and Gpr50-KO mice with food deprivation for 36 h and injected L-LEN three times (intracerebroventricular (i.c.v.); control mice were injected with saline), with similar protocols used in pioneer leptin studies38. Oxygen consumption and CO2 production of free-behaving mice were continuously monitored to quantify energy expenditure (Fig. 6a). After food deprivation, both WT and Gpr50-KO mice showed a similar decrease in metabolic rate. However, this decrease was reversed by L-LEN delivery only in WT, but not in Gpr50-KO mice, resulting in a ~25% difference in both the VO2 and VCO2 exchange rates between genotypes (Fig. 6b,c and Extended Data Fig. 10a–d). Consistently, L-LEN injection increased thermogenesis and rescued the fasting-induced decline in body temperature, only in the presence of endogenous GPR50 (Fig. 6d–f). Critically, the effects of L-LEN–GPR50 in regulating metabolism and thermogenesis were as strong as those of the well-known metabolic stimulator leptin39, again reflecting their physiological importance. These data together support the central role of GPR50–L-LEN in adjusting the systemic metabolic phenotypes after challenge.
a, Metabolic recording of WT and Gpr50-KO mice during fasting, with saline or L-LEN injected. b, Oxygen consumption in WT mice before and after i.c.v. injection of saline or 5 nmol of L-LEN. Left, representative recording for all time periods (n = 5 and 5 mice for saline (S) and L-LEN (LL), respectively), with the gray rectangle indicating fasting and the arrows indicating drug administration. Middle, average oxygen consumption of all mice after the third injection of drug (shaded region, n = 12 and 15 mice for saline and L-LEN, respectively). Right, quantification of average oxygen consumption 2–3 h after the third injection (P = 0.0061). c, Same as b except the experiments were performed with Gpr50-KO (KO) mice (n = 6 and 6 mice for saline and L-LEN in representative experiments, respectively; n = 10 and 9 mice for saline and L-LEN in quantification, respectively; P = 0.71). d, Measurement of body temperature in WT and Gpr50-KO mice. e,f, Similar to b and c except the body temperature of different mice was measured and quantified (WT: n = 4 and 4 mice for saline and L-LEN in representative experiments, respectively; n = 7 and 7 mice for saline and L-LEN in quantification, respectively; P = 0.03; Gpr50-KO: n = 3 and 3 mice for saline and L-LEN in representative experiments, respectively; n = 6 and 6 mice for saline and L-LEN in quantification, respectively; P = 0.73). g, Blood hormone detection in fasted mice injected with saline or L-LEN. h, Blood hormone levels in fasted WT and Gpr50-KO mice after i.c.v. injection of saline or L-LEN (TSH: n = 9 and 11 mice for saline and L-LEN, respectively, in WT; P = 0.035; n = 5 and 6 mice for saline and L-LEN, respectively, in Gpr50-KO; P = 0.60; free T4: n = 6 and 7 mice for saline and L-LEN, respectively, in WT; P = 0.021; n = 11 and 12 mice for saline and L-LEN, respectively, in Gpr50-KO; P = 0.38; free T3: n = 6 and 8 mice for saline and L-LEN, respectively, in WT mice; P = 0.32; n = 11 and 13 mice for saline and L-LEN, respectively, in Gpr50-KO; P = 0.89). i, Detection of UCP1 and norepinephrine (NE) in brown adipose tissue (iBAT) of fasted mice. j, Representative blotting (left) and quantification (right) of UCP1 expression in brown adipose tissue of fasted WT or Gpr50-KO mice after saline or L-LEN injection (n = 3 and 4 mice for saline and L-LEN, respectively, in WT; P = 0.042; n = 3 and 3 mice for saline and L-LEN, respectively, in Gpr50-KO; P = 0.68). k, Quantification of norepinephrine levels in brown adipose tissue in different groups (n = 8 and 11 mice for saline and L-LEN, respectively, in WT mice; P = 0.088; n = 7 and 6 mice for saline and L-LEN, respectively, in Gpr50-KO mice; P = 0.94). Data are shown as mean ± s.e.m.; *P< 0.05 and **P < 0.01. See Supplementary Table 1 for statistics.
Gpr50-KO mice exhibited reversible periods of torpor states as a unique phenotype (Extended Data Fig. 10e). Critically, these phenotypic changes accompanied by receptor deficiency were not reversed by the delivery of L-LEN (criterion 3), with no changes in the frequency or duration of fasting-induced torpor (Extended Data Fig. 10f), supporting the dependency on GPR50 signaling for the metabolic function of L-LEN. Unlike its precursor B-LEN, which regulates appetite, L-LEN injection did not alter total food intake or locomotion in mice (Extended Data Fig. 10g–i), emphasizing the functional selectivity inherited from orthogonality in ligand-receptor pairing.
Mechanistically, adaptive control of thermogenesis and metabolism by the brain could be achieved by systemic hormonal regulation or by efferent sympathetic nerves that innervate peripheral adipose tissues. Brain administration of L-LEN in fed WT mice modestly increased thyroid hormone levels and decreased corticosterone levels in the blood (Extended Data Fig. 10j,k), suggesting the involvement of humoral regulation. In fasted WT mice, L-LEN injection prevented the drop in blood TSH and T3/T4, which was absent in Gpr50-KO mice (Fig. 6g,h). To access changes in peripheral adipose tissue, we isolated brown adipocytes from fasted mice and measured their physiological changes (Fig. 6i). A significant increase in the protein level of UCP1, the key element in thermogenesis, was observed in L-LEN-treated WT mice but not in Gpr50-KO mice (Fig. 6j). Local norepinephrine levels also increased in a GPR50-dependent manner in response to L-LEN stimulation (Fig. 6k), suggesting that both hormonal and sympathetic regulation of adipocytes act downstream of L-LEN–GPR50. In summary, L-LEN–GPR50 signaling represents a central regulatory pathway that controls systemic metabolic adaptation through brain–peripheral cross-talk.
Discussion
Typically illustrated as the lock-and-key, or dynamically as hand-in-glove, the coordination between ligands and receptors implies their pairing as the fundamental step for functional studies40. KO studies for ligands or receptors could support their importance but face difficulty in explaining dynamic regulation and signaling mechanisms. Furthermore, rational drug design targeting GPCRs frequently benefits from the identification of endogenous ligands41. Thus, the deorphanization of each receptor represents major milestones in the field and opens promising avenues in research and therapeutic development7. To overcome the inherent transient and reversible interactions between ligands and receptors, we rationally introduced the photo-cross-linker DiZPK to stabilize their binding in a UV-controlled and interface-specific manner, thus facilitating their pairing in physiological environments and subsequent identification. This platform enabled the de novo identification of the brain peptide L-LEN as the endogenous ligand of GPR50. Functionally, L-LEN stimulates Gi signaling downstream of GPR50 and modulates cellular activities, and functions in the metabolic state-dependent regulation of energy expenditure and body temperature in vivo. Future investigations building on these findings will be essential to map the complete circuitry and downstream mechanisms that underlie the ultimate physiological importance of the signaling axis.
Cross-linking-based proximately labeling methods have been widely applied for profiling protein–protein interactomes, and recent progress has also successfully mapped the selective interactions of GPCRs with either purified ligands or intracellular partners42,43. Despite these successes, cross-linking-based GPCR deorphanization directly from biological samples has not yet been achieved due to the challenges in preserving the physiological environment and the selective identification of ligands over background. Our selection of DiZPK as a photo-cross-linker provides a solution for these challenges: its short reaction radius from the diazirine group plus its genetic encodability enables interface-specific ligand capture over background; its UV-dependent reactivity ensures a temporally controlled reaction to avoid background accumulation; and its high reactivity within the native cellular environment facilitates effective ligand identification in physiological contexts17. Certainly, interface-selective cross-linking also emphasizes the importance for site selection during DiZPK incorporation, especially for orphan receptors with limited information. We used a rational approach for site selection that leverages structural modeling and sequence homology to predict the orthosteric binding pocket, and further selected multiple potential binding sites to increase the likelihood of successful deorphanization. Additionally, the application of a complementary proteomic and cross-linked peptidomic analysis enhanced the power of candidate annotation when ligand properties were unknown. These rational designs ensure the success of GPCR deorphanization even when both components are within complex biological contexts, as supported by L-LEN being the top-ranked peptide in our system and validated as the true ligand for GPR50.
Although our current work focused on neuropeptides due to their rich processing and less clear functional annotations, we have provided evidence supporting the feasibility of the platform to enrich ligands with diverse chemical properties. Future works that go beyond annotated peptides in existing libraries may facilitate the identification of additional peptides as endogenous ligands44. Our work also provides evidence for the functional diversity in the neuropeptide system. The precursor of L-LEN (ProSAAS) is able to produce multiple mature peptides that undergo diverse trafficking and modification to activate receptors29. Notably, unlike many neuropeptides from the same precursor that share a receptor, L-LEN exhibits strong orthogonality with its direct precursor B-LEN in terms of receptor binding as well as function. We showed that L-LEN and B-LEN selectively interact with their own receptors GPR50 and GPR171 without observable cross-talk. Indeed, such orthogonality was supported by structure–function analysis: the C terminus of B-LEN (four amino acids) is sufficient to retain its activity, while the cleavage of these sequences exposes the C terminus of L-LEN that is critical for its interaction with GPR50. Functionally, B-LEN interacts with GPR171 to regulate food intake, whereas L-LEN–GPR50 signaling specifically modulates energy expenditure without affecting appetite. Together, although these two systems closely interact and are tightly linked in terms of function, they are separated through peptide processing and the evolution of specific receptors.
In summary, we designed and validated an efficient and versatile photo-cross-linking-assisted GPCR deorphanization platform and successfully identified L-LEN as the endogenous ligand for GPR50 with in-depth functional studies across biological scales. As our system is generalizable, we anticipate that it could enable additional deorphanization of unknown ligand–receptor pairs from either the ligand or the receptor, ultimately providing a complete understanding of the signaling network. Furthermore, expanding the modularized system with advanced cross-linking probes, including cleavable or multifunctional probes, will benefit the future identification and interface mapping of ligands with different chemical properties. Combining disease-relevant samples from mice or humans, the system is able to identify interactions that are closely related with pathological contexts, thus shedding light on mechanisms of disease and potential treatments.
Methods
Animals
Four- to 8-week-old C57BL/6 mice were used for electrophysiological recordings in acute brain slices, in vivo surgeries and metabolic analysis. Gpr50-KO mice were purchased from GemPharmatech (T006465). Gpr50-Cre mice and L-LEN-KO mice were generated at the genetic manipulation core at the Chinese Institute for Brain Research (CIBR) by knock-in and CRISPR–Cas9-based homologous recombination. All mice were either family housed or pair housed in a temperature-controlled room on a 12-h light/12-h dark cycle. Postnatal day 0 rats were used to dissect primary cortical neurons. All animal surgery and experimentation procedures were performed according to protocols approved by the Animal Care and Use Committees of CIBR (CIBR-IACUC-007). Animals were randomly assigned to treatment groups, and experiments and analyses were performed by researchers who were blinded to the treatment assignments.
Human samples
CSF samples were collected from individuals at Xuanwu Hospital, with the related protocol approved by the ethics committee of Xuanwu Hospital Capital Medical University ([2021]017-1 v4). Written informed consent was obtained from the participants or their representatives.
Drugs, antibodies and viruses
The following drugs were used in the experiments: EDTA-Free Protease Inhibitor Cocktail Tablets (Roche, 04693132001), NPY (10 μM, Nanjing Top Peptide Biotechnology), UCN1 (10 μM, Nanjing Top Peptide Biotechnology), AVP (10 μM, MCE, HY-P0049), BMS193885 (10 μM, MCE, HY-120619), human L-LEN (10 μM, Nanjing Top Peptide Biotechnology), mouse L-LEN (5 nmol per mouse, Nanjing Top Peptide Biotechnology), human L-LEN–FITC (100 nM, Nanjing Top Peptide Biotechnology), recombinant mouse leptin (2 mg per kg (body weight), PeproTech, 450-31), Fluo-8 AM (5 μM, AAT Bioquest, 21080), forskolin (10 μM, Beyotime, S1612), isobutylmethylxanthine (500 μM, MCE, HY-12318), pertussis toxin (100 ng ml−1, MCE, HY-112779), dithiothreitol (5 μM, Sigma-Aldrich), iodoacetamide (20 μM, Sigma-Aldrich), Pierce Trypsin Protease MS-Grade (Thermo Fisher, WE322379) and tertiapin-Q (500 nM, MCE, HY-P1275). Peptide candidates were synthesized by Nanjing Top Peptide Biotechnology, and all synthesized peptides were characterized by MS. The purity of peptides was confirmed to be >95% by analytical HPLC and MS, unless otherwise stated.
The following antibodies were used in the experiments: anti-HA (1:5,000, Cell Signaling Technology, 3724S), anti-NPY (1:1,000, Cell Signaling Technology, 11976S), anti-UCN1 (1:1,000, Thermo Fisher Scientific, PA5-75189), anti-vasopressin (1:1,000, Abcam, ab213708), anti-ERK (1:1,000, Abmart, T40072M), anti-P-ERK (1:1,000, Abmart, T40071M), rabbit anti-GPR50 (1:200, Proteintech, 19762-1-AP), guinea pig anti-c-Fos (1:1,000, Synaptic Systems, 226005), Pierce anti-HA magnetic beads (Thermo Fisher Scientific, 88836), VeriBlot for IP Detection Reagent (HRP, 1:1,000, Abcam, ab131366), goat anti-rabbit IgG H + L (1:10,000, MultiSciences, 70-GAR007), Alexa Fluor 488 donkey anti-rabbit IgG (1:500, Invitrogen, AB21206) and Cy3-conjugated AffiniPure donkey, anti-guinea pig IgG (1:500, Jackson ImmunoResearch, 706-165-148).
The following viruses were used in the experiments: AAV2/9-hSyn-GPR50-P2A-mRuby, AAV2/9-hSyn-GCaMP6m and AAV-hSyn-DIO-EGFP. Viruses were packaged from the vector core at CIBR and were aliquoted and stored at −80 °C until use.
Molecular biology
All plasmids were constructed using Gibson assembly, with DNA fragments amplified by PCR to introduce 25- to 33-base-pair overlaps. The fragments were then assembled using T5-exonuclease (New England Biolabs), Phusion DNA polymerase (Robustnique) and Taq DNA ligase (MCLAB). Plasmid sequencing was conducted by Ruibiotech and Genewiz. The PiggyBac vector was used for generating stable cell lines expressing genes of interest. Mutations in receptors were introduced through primers in DiZPK incorporation or structure–function analysis. The plasmid and guide RNA for generating L-LEN transgenic mice were designed and cloned by the genetic manipulation core at CIBR following standard CRISPR–Cas9-dependent transgene protocols. The cAMP sensor G-Flamp2 was kindly provided by the laboratory of C. Jun at Shenzhen Institute of Advanced Technology.
Cell culture, imaging and cellular assays
HEK293T cells were cultured in DMEM (Gibco) supplemented with 10% fetal bovine serum (Pricella, SA220629) and 1% penicillin–streptomycin (Gibco) at 37 °C in a humidified incubator with 5% CO2. Stable cell lines were maintained in medium containing 2 µg ml−1 puromycin (Gibco, A1113803). For transfection, HEK293T cells were seeded in plates and transfected using NEOFECT transfection reagent (Neofect, TF20121201). Experiments were typically conducted 48 h after transfection.
To culture primary neurons, cortices of postnatal day 0 rats were dissected bilaterally and digested with 0.125% trypsin at 37 °C for 10 min and then dissociated using a 1-ml fire-polished pipette. The isolated cortical neurons (2 × 105 cells per ml) were grown on glass coverslips precoated with 10 μM poly-D-lysine (Sigma-Aldrich, P7280) overnight with Neurobasal A medium (Gibco) supplemented with B27. Primary neurons were infected with 1 µl of adeno-associated virus at day 3 and cultured until days 8–10 for experiments.
For confocal imaging, cells in 35-mm cell culture dishes (NEST Scientific) were loaded with Fluo-8 AM following the manufacturer’s instructions and washed with HBSS containing 8.0 g l−1 NaCl, 0.126 g l−1 Na2HPO4·12H2O, 0.4 g l−1 KCl, 0.06 g l−1 KH2PO4, 0.098 g l−1 MgSO4, 0.14 g l−1 CaCl2, 1.0 g l−1 D-glucose and 0.35 g l−1 NaHCO3. Neurons on coverslips were transferred to an imaging chamber, and medium was exchanged to HBSS before experiments. Fluorescence was recorded using a Zeiss 880 confocal microscope equipped with ×20 and ×40 objectives, and the green and red channels were excited with a 488- or 561-nm laser. The emission light was filtered by 525/50-nm and 600/30-nm filters, respectively. For Ca2+ imaging in the FLIPR Penta High Throughput Cellular Screening System, cells were plated in 96-well, black-bottom plates precoated with poly-D-lysine and were similarly loaded with Fluo-8 AM before recording. For cAMP imaging, G-Flamp2-expressing cells were pretreated with 100 μl of ligand (0.01 nM to 10 μM) or HBSS for 10 min, followed by the addition of 100 μl of forskolin (10 μM) and IBMX (500 μM) to induce cAMP elevation.
For ligand and receptor binding assays, cells were placed in black 96-well microplates (In Vitro Scientific, 060096) with HBSS medium, incubated with different concentrations of fluorescently labeled ligands and competing nonlabeled ligands for 2 h at 37 °C and subsequently treated with furimazine (10 μM, Atomax) for luminescence measurement. The BRET signals were recorded using a Luminescence Multi Color Reader (Tecan) at room temperature. The process involved sequentially measuring emissions at 458 nm (25-nm bandpass) and 518 nm (25-nm bandpass), and the raw BRET ratio was calculated by dividing the 518-nm emission by the 458-nm emission. For flow cytometry detection, cells incubated with ligands were washed three times with HBSS medium to remove unbound ligands, and FITC intensity was measured using a LSRFortessa flow cytometer (BD Biosciences).
Mouse brain peptide extraction
To extract brain peptides, 6- to 8-week-old mice were transcardially perfused to remove the blood, and brains were rapidly isolated. Brains were immediately heated in a microwave for 8 s, homogenized in extraction buffer (methanol:double-distilled water:acetic acid 90:9:1) and centrifuged to remove cell debris. The supernatant was desalted using desalting columns (Waters, WAT020515), freeze-dried, aliquoted and stored at –80 °C. Before experiments, peptides were dissolved in 0.1% formic acid and subjected to nano-LC–MS/MS or in sterile water for cellular experiments.
DiZPK- and DiZASeC-assisted photo-cross-linking
For probe incorporation, HEK293T cells at approximately 70% confluency were transfected with the plasmid pCMV-DiZPK-PylRS/pCMV-DiZASeC-PylRS encoding the probe-tRNA synthetase/tRNA pair and the plasmid encoding the amber mutant GPCR. DiZPK and DiZASeC were added to the culture medium at a final concentration of 200 μM. After 48 h, incorporation efficiency was assessed by imaging mCherry fluorescence using a Zeiss confocal microscope. The cells were then collected using HDB buffer (12.5 mM HEPES pH 7.4, 140 mM NaCl and 5 mM KCl) with additional 0.5 mM EDTA, washed with 5 mM MgCl2 in HDB and resuspended in isotonic binding buffer (25 mM HEPES, 5 mM KCl, 5 mM MgCl2, 140 mM NaCl, 0.1% bovine serum albumin and 0.01% Triton X-100, pH 7.5) containing 10 μM ligand or peptide extract. Samples were incubated at room temperature for 1 h and irradiated on ice for 1 h using a 16-W UV lamp (365 nm, 1-cm distance from cells). After centrifugation at 800g for 5 min, cells were resuspended in 500 μl of GPCR extraction buffer (Thermo Fisher Scientific) with EDTA-Free Protease Inhibitor Cocktail Tablets (one tablet per 50 ml of extract). After 10–15 brief vortex pulses, the suspension was placed at 4 °C for 30 min with constant mixing. Finally, samples were centrifuged at 16,000g for 20 min, and the supernatant was collected for analysis.
For MS-related experiments, the membrane fraction was purified for cross-linking with the ligand or biological extracts. In detail, HEK293T cells expressing DIZPK- and DiZASeC-incorporated GPCRs were resuspended in 500 μl of fractionation buffer (20 mM HEPES, 10 mM KCl, 2 mM MgCl2, 1 mM EDTA and 1 mM EGTA) and incubated on ice for 15 min. The cell suspension was then passed through a 27-gauge needle using a 1-ml syringe until complete cell lysis was achieved. The lysate was kept on ice for an additional 20 min before centrifugation at 720g for 5 min. The supernatant was subsequently ultracentrifuged at 100,000g for 1 h. The resultant membrane pellet was resuspended in isotonic binding buffer containing 10 μM of either a specific ligand or peptide extract and prepared for further cross-linking and MS analysis.
Immunoprecipitation, western blotting and dot blot
Total protein was quantified using a BCA protein assay kit (Biomed, PA101-01). Samples were added to 20 μl of prewashed Pierce Anti-HA Magnetic Beads (Thermo Fisher Scientific) and incubated at 4 °C overnight with constant mixing. The supernatant was removed, and beads were washed three times with RIPA buffer (Beyotime, P0013B). Beads were eluted with 1× SDS loading buffer at 95 °C for 5 min. For DiZASeC-assisted cross-linking samples, the beads were eluted with 8 mM H2O2 for 3 h at 37 °C, followed by elution with 1× SDS loading buffer at 95 °C. Both input samples and bead eluted proteins were separated by SDS–PAGE and transferred to PVDF membranes (Millipore, IPVH00010). Membranes were blocked with 5% bovine serum albumin in TBS containing 0.05% Tween-20 and incubated with primary antibodies overnight at 4 °C. Membranes were then incubated with a secondary antibody for 1 h at room temperature. Signals were detected using Super ECL Detection Reagent (Thermo Fisher Scientific, 34580) and visualized using the ChemiDoc Touch Imaging System (Bio-Rad). H2O2 eluted proteins were detected by dot blotting, with 10 μl of protein samples spotted onto a PVDF membrane, and the dried membrane was blocked and detected following similar steps.
Immunohistochemistry
Mice were anesthetized and perfused with PBS, followed by 4% paraformaldehyde in phosphate buffer. Brains were then removed, postfixed and sectioned at 40 μm using a vibratome. Sections were then blocked in PBS with 5% normal donkey serum and 0.3% Triton X-100 at room temperature for 1 h. Primary antibodies were diluted in permeablization buffer containing 2% donkey serum and incubated at 4 °C overnight. After washing in PBS containing 0.1% Tween, sections were incubated with secondary antibodies at room temperature for 2 h and washed with PBS containing 0.1% Tween three times. A confocal microscope (Leica TCS SP8) was used to record the fluorescence signal.
Liquid chromatography–mass spectrometry
To prepare samples for MS analysis, proteins bound to HA magnetic beads were washed three times with 50 mM ammonium bicarbonate, followed by reduction with 5 mM dithiothreitol and alkylation with 20 mM iodoacetamide. Proteins were digested on-beads with trypsin (Promega, protein:trypsin = 20:1) at 37 °C overnight. The resulting peptides were desalted and dissolved in 0.1% formic acid (vol/vol) and analyzed using a nano-LC system (M-class, Waters) coupled to an Orbitrap Exploris 480 high-resolution mass spectrometer (Thermo Fisher Scientific). Samples were loaded onto an Acclaim PepMap trap column (75 μm × 2 cm, 3 μm, C18, 100 Å; Thermo Fisher Scientific) and separated on a homemade C18 column (100 μm × 150 mm, 1.9 μm, C18, Dr. Maisch), with the flow rate set at 500 nl min−1. Data-dependent analysis was performed with a resolution of 120,000 for full MS scan, followed by an MS/MS scan with a resolution of 30,000 and a cycle time of 3 s.
Structure prediction by virtual docking
The binding pocket between the receptor and ligand was modeled using the AlphaFold 3 WebServer30. GPR50 (amino acids 1–353) and L-LEN (amino acids 1–10) were uploaded as inputs, with both set as protein types and the copy number set to 1. The highest-scoring model was selected, and the PyMOL interface residue’s function was applied to identify all amino acid residues involved in the binding pocket between the ligand and receptor.
Electrophysiology
Mice were anesthetized with avertin (250 mg per kg (body weight), Sigma-Aldrich, T48402), and brains were quickly removed into ice-cold oxygenated slicing solution containing 110 mM choline chloride, 2.5 mM KCl, 0.5 mM CaCl2, 7 mM MgCl2, 1.3 mM NaH2PO4, 25 mM NaHCO3, 20 mM glucose, 1.3 mM sodium ascorbate and 0.6 mM sodium pyruvate. Coronal slices containing the DMH were cut with a vibratome (VT1200s, Leica) and incubated in oxygenated ACSF containing 125 mM NaCl, 2.5 mM KCl, 2.0 mM CaCl2, 1.3 mM MgCl2, 1.3 mM NaH2PO4, 25 mM NaHCO3, 20 mM glucose, 1.3 mM sodium ascorbate and 0.6 mM sodium pyruvate at 33 °C for at least 1 h. During recording, slices were continuously perfused by oxygenated ACSF at a rate of 3 ml min−1 at room temperature (22–25 °C). The recording pipettes (3–5 MΩ) were pulled with a micropipette puller (P97, Sutter Instrument) and filled with internal solution that contained 130 mM potassium gluconate, 10 mM HEPES, 0.6 mM EGTA, 5 mM KCl, 3 mM Na2ATP, 0.3 mM Na3GTP, 4 mM MgCl2 and 10 mM disodium phosphocreatine (pH 7.2–7.4). To measure the intrinsic membrane properties of neurons, whole-cell recordings were performed in current-clamp mode with the membrane potential held at −65 mV, and spikes were evoked by current injections (each step was 10 pA; range, −30 to 80 pA).
Mouse surgery and physiology measurements
Stereotaxic surgery and virus injection were performed as described in our previous study45. Briefly, mice were anesthetized with avertin and placed on a stereotaxic frame (RWD Instruments). The adeno-associated viruses (250 nl) were stereotaxically injected via a microsyringe pump (Nanoliter 2000 injector, WPI) at a slow rate of 30 nl min−1 into the DMH with the following coordinates: anteroposterior, –1.94 mm; mediolateral, ±0.35 mm; dorsoventral, –5.5 mm. After the injection was complete, the glass electrode was kept in place for an additional 5 min before slowly withdrawing. Mice were recovered from anesthesia under a heat pad.
For implantation of i.c.v. guide cannulas, mice were anesthetized with isoflurane and placed in a stereotaxic frame. A guide cannula was implanted above the lateral ventricle (0.34 mm posterior and 0.9 mm lateral to bregma) with the tip of the cannula at ∼2.3 mm ventral to the surface of the skull. For body temperature and activity measurement, mice were additionally implanted with a temperature probe (G2 E-Mitter series, MiniMitter, Starr Life Sciences) in the abdominal cavity. Animals were housed for 7–10 days after surgery for recovery.
Indirect calorimetry (O2 and CO2) and food intake were determined using a comprehensive laboratory animal monitoring system (Columbus Instruments). Mice were acclimatized to the metabolic cages for 12 h before experiments. Oxygen consumption (VO2) and CO2 production (VCO2) were determined by an open-circuit Oxymax system (Columbus Instruments). After the baseline recording, food was removed, and mice were anesthetized with isoflurane to implant injection cannulas. Drugs were i.c.v. injected three times over 3 h of recording (each injection with 0.5 μl of drug within 5 min).
To measure body temperature, mice were single housed overnight in a thermal-controlled incubator (at 22 °C) with a normal lighting schedule and food and water served ad libitum. Cages were placed on telemetric receivers (ER-4000, MiniMitter, Starr Life Sciences) for data collection. Fasting and drug injection protocols were similar to those used for the metabolic measurements described above.
Mouse free T3 (Elabscience, E-EL-0079), free T4 (Elabscience, E-EL-0122) and TSH (MyBioSource, MBS455232) levels were measured by ELISA after retro-orbital blood collection. Peripheral brown adipose tissue was collected from mice, and norepinephrine levels were measured by ELISA (Labor Diagnostika Nord, BAE-5200R).
Data analysis
For the fluorescence imaging results, the average fluorescence intensity before drug application was used as the baseline, and relative changes in fluorescence intensity over the baseline were calculated as ΔF/F0 for analysis. For the proteomics analysis using MS, the MS raw data were searched and quantified against the UniProt mouse proteome database using PEAKS online software. Carbamidomethylation was set as a fixed modification, whereas oxidation and amination were considered variable modifications. Peptide and protein identifications were accepted with a false discovery rate of less than 1%. For evaluating cross-link efficiency between ligands and receptors, the protein abundances were normalized to the intensity of GPR50, and the fold change in protein intensity between UV+ and UV− groups was used. For the cross-linked peptidomics analysis, the raw MS data were searched against a proprietary neuropeptide database using pLink2 software, and the false discovery rate was set as <10%. The linker was set according to the incorporation site of DiZPK on receptors, and identified type 2 cross-linked peptides that contained receptor sequences were selected with a cutoff score of 0.8. The intensity of cross-linked peptides was calculated by integrating the precursor ion intensities from the MS1 spectra.
Statistics and reproducibility
All group analyses are presented as mean ± s.e.m. unless otherwise specified, with error bars representing s.e.m. For paired groups, statistical differences were determined using paired Student’s t-tests. For unpaired groups, two-tailed Student’s t-tests or two-tailed Mann–Whitney U-tests were used, with an F-test performed to compare the variance. P > 0.05 was set as not significant, whereas P < 0.05 was marked as *, P < 0.01 was marked as ** and P < 0.001 was marked as ***. The exact number (n) is provided in the figure legends. For representative images (Fig. 1f,g and Extended Data Figs. 2d–g,i, 4c and 5b), data shown are representative of at least three independent experiments yielding comparable outcomes.
Reporting summary
Further information on research design is available in the Nature Portfolio Reporting Summary linked to this article.
Data availability
All data supporting the findings of this study have been provided within the paper and Supplementary Information files. Source data are provided with this paper. Any additional information required to reanalyze the data reported in this paper is available from the lead contact upon reasonable request.
Code availability
All code used in the study is available from the lead contact upon reasonable request.
References
Hauser, A. S., Attwood, M. M., Rask-Andersen, M., Schioth, H. B. & Gloriam, D. E. Trends in GPCR drug discovery: new agents, targets and indications. Nat. Rev. Drug Discov. 16, 829–842 (2017).
Yang, D. et al. G protein-coupled receptors: structure- and function-based drug discovery. Signal Transduct. Target. Ther. 6, 7 (2021).
Tuteja, N. Signaling through G protein coupled receptors. Plant Signal. Behav. 4, 942–947 (2009).
Tang, X. L., Wang, Y., Li, D. L., Luo, J. & Liu, M. Y. Orphan G protein-coupled receptors (GPCRs): biological functions and potential drug targets. Acta Pharmacol. Sin. 33, 363–371 (2012).
Wise, A., Jupe, S. C. & Rees, S. The identification of ligands at orphan G-protein coupled receptors. Annu. Rev. Pharmacol. Toxicol. 44, 43–66 (2004).
Sakurai, T. et al. Orexins and orexin receptors: a family of hypothalamic neuropeptides and G protein-coupled receptors that regulate feeding behavior. Cell 92, 573–585 (1998).
Civelli, O. et al. G protein-coupled receptor deorphanizations. Annu. Rev. Pharmacol. Toxicol. 53, 127–146 (2013).
Niphakis, M. J. & Cravatt, B. F. Ligand discovery by activity-based protein profiling. Cell Chem. Biol. 31, 1636–1651 (2024).
Ballante, F., Kooistra, A. J., Kampen, S., de Graaf, C. & Carlsson, J. Structure-based virtual screening for ligands of G protein-coupled receptors: what can molecular docking do for you? Pharmacol. Rev. 73, 527–565 (2021).
Coin, I. et al. Genetically encoded chemical probes in cells reveal the binding path of urocortin-I to CRF class B GPCR. Cell 155, 1258–1269 (2013).
Huang, L.-Y. et al. Unnatural amino acid replacement in a yeast G protein-coupled receptor in its native environment. Biochemistry 47, 5638–5648 (2008).
Grunbeck, A., Huber, T., Sachdev, P. & Sakmar, T. P. Mapping the ligand-binding site on a G protein-coupled receptor (GPCR) using genetically encoded photocrosslinkers. Biochemistry 50, 3411–3413 (2011).
Coin, I., Perrin, M. H., Vale, W. W. & Wang, L. Photo-cross-linkers incorporated into G-protein-coupled receptors in mammalian cells: a ligand comparison. Angew. Chem. Int. Ed. Engl. 50, 8077–8081 (2011).
Ye, S. et al. Site-specific incorporation of keto amino acids into functional G protein-coupled receptors using unnatural amino acid mutagenesis. J. Biol. Chem. 283, 1525–1533 (2008).
Koole, C. et al. Genetically encoded photocross-linkers determine the biological binding site of exendin-4 peptide in the N-terminal domain of the intact human glucagon-like peptide-1 receptor (GLP-1R). J. Biol. Chem. 292, 7131–7144 (2017).
Bechtold, D. A. et al. A role for the melatonin-related receptor GPR50 in leptin signaling, adaptive thermogenesis, and torpor. Curr. Biol. 22, 70–77 (2012).
Zhang, M. et al. A genetically incorporated crosslinker reveals chaperone cooperation in acid resistance. Nat. Chem. Biol. 7, 671–677 (2011).
Park, C. et al. Structural basis of neuropeptide Y signaling through Y1 receptor. Nat. Commun. 13, 853 (2022).
Yang, Y. et al. Genetically encoded protein photocrosslinker with a transferable mass spectrometry-identifiable label. Nat. Commun. 7, 12299 (2016).
Czarnecka, M. et al. Neuropeptide Y receptor interactions regulate its mitogenic activity. Neuropeptides 73, 11–24 (2019).
Brunner, J. New photolabeling and crosslinking methods. Annu. Rev. Biochem. 62, 483–514 (1993).
Khan, M. Z., He, L. & Zhuang, X. The emerging role of GPR50 receptor in brain. Biomed. Pharmacother. 78, 121–128 (2016).
Thomson, P. A. et al. Sex-specific association between bipolar affective disorder in women and GPR50, an X-linked orphan G protein-coupled receptor. Mol. Psychiatry 10, 470–478 (2005).
Offermanns, S. & Simon, M. I. Gα15 and Gα16 couple a wide variety of receptors to phospholipase C. J. Biol. Chem. 270, 15175–15180 (1995).
Chen, Z. L. et al. A high-speed search engine pLink 2 with systematic evaluation for proteome-scale identification of cross-linked peptides. Nat. Commun. 10, 3404 (2019).
He, D. et al. Quantitative and comparative profiling of protease substrates through a genetically encoded multifunctional photocrosslinker. Angew. Chem. Int. Ed. Engl. 56, 14521–14525 (2017).
Kostenis, E., Waelbroeck, M. & Milligan, G. Techniques: promiscuous Gα proteins in basic research and drug discovery. Trends Pharmacol. Sci. 26, 595–602 (2005).
Liu, W., Liu, C., Ren, P. G., Chu, J. & Wang, L. An improved genetically encoded fluorescent cAMP indicator for sensitive cAMP imaging and fast drug screening. Front. Pharm. 13, 902290 (2022).
Gomes, I. et al. GPR171 is a hypothalamic G protein-coupled receptor for BigLEN, a neuropeptide involved in feeding. Proc. Natl Acad. Sci. USA 110, 16211–16216 (2013).
Abramson, J. et al. Accurate structure prediction of biomolecular interactions with AlphaFold 3. Nature 630, 493–500 (2024).
Campbell, J. N. et al. A molecular census of arcuate hypothalamus and median eminence cell types. Nat. Neurosci. 20, 484–496 (2017).
Sidibe, A. et al. Expression of the orphan GPR50 protein in rodent and human dorsomedial hypothalamus, tanycytes and median eminence. J. Pineal Res. 48, 263–269 (2010).
Song, J. & Choi, S. Y. Arcuate nucleus of the hypothalamus: anatomy, physiology, and diseases. Exp. Neurobiol. 32, 371–386 (2023).
Lein, E. S. et al. Genome-wide atlas of gene expression in the adult mouse brain. Nature 445, 168–176 (2007).
Uhlen, M. et al. Proteomics. Tissue-based map of the human proteome. Science 347, 1260419 (2015).
Trayhurn, P., Thurlby, P. L. & James, W. P. Thermogenic defect in pre-obese ob/ob mice. Nature 266, 60–62 (1977).
Boissonneault, G. A., Hornshuh, M. J., Simons, J. W., Romsos, D. R. & Leveille, G. A. Oxygen consumption and body fat content of young lean and obese (OB/OB) mice. Proc. Soc. Exp. Biol. Med. 157, 402–406 (1978).
Ahima, R. S. et al. Role of leptin in the neuroendocrine response to fasting. Nature 382, 250–252 (1996).
Mistry, A. M., Swick, A. G. & Romsos, D. R. Leptin rapidly lowers food intake and elevates metabolic rates in lean and ob/ob mice. J. Nutr. 127, 2065–2072 (1997).
Mason, J. S., Bortolato, A., Congreve, M. & Marshall, F. H. New insights from structural biology into the druggability of G protein-coupled receptors. Trends Pharmacol. Sci. 33, 249–260 (2012).
Thorens, B. et al. Cloning and functional expression of the human islet GLP-1 receptor: demonstration that exendin-4 is an agonist and exendin-(9–39) an antagonist of the receptor. Diabetes 42, 1678–1682 (1993).
De Faveri, C., Mattheisen, J. M., Sakmar, T. P. & Coin, I. Noncanonical amino acid tools and their application to membrane protein studies. Chem. Rev. 124, 12498–12550 (2024).
Cao, L. & Wang, L. Biospecific chemistry for covalent linking of biomacromolecules. Chem. Rev. 124, 8516–8549 (2024).
Russo, A. F. Overview of neuropeptides: awakening the senses?. Headache 57, 37–46 (2017).
Chen, Y. et al. Spatiotemporally selective astrocytic ATP dynamics encode injury information sensed by microglia following brain injury in mice. Nat. Neurosci. 27, 1522–1533 (2024).
Acknowledgements
We thank M. Luo and his lab members at CIBR for valuable help with the electrophysiology recordings. We thank C. Ibanez at CIBR for sharing the metabolic recording system. We thank C. Jia at PHEONIX Center for suggestions on brain peptide extraction and proteomic analysis. We thank J. Chu at Shenzhen Institute of Advanced Technology for sharing G-Flamp2 sensors. We thank J. Yin at CIBR for valuable discussions. Some schematics were created using the BioRender website with a publication license. This work is supported by the National Key R&D Program of China 2024YFA0916800 (M.J.); the STI2030-Major project 2021ZD0202200, subject 2021ZD0202203 (M.J.); the National Natural Science Foundation of China 32371150 (M.J.); and the CAMS Innovation Fund for Medical Sciences 2024-I2M-3-023 and 2025-I2M-XHJC-057 (M.J.).
Author information
Authors and Affiliations
Contributions
M.J. and P.R.C. conceived the study. R.W. developed the system and conducted biochemical and cellular experiments related to GPR50 deorphanization, with the help of Y.W., X.W. and X.Z. N.L. performed brain slice recordings and in vivo physiological measurements together with S.L. Z.W. conducted chemical probe synthesis and analysis of MS results, with X.X. participating in the initial experiments. H.Z. conducted virtual structural docking. Y.H. participated in body temperature measurements under the supervision of T.A.W. S.T. and G.C. provided CSF samples. Z.L. supervised the MS-related experiments and data analysis. All authors contributed to data analysis. R.W., N.L. and M.J. wrote the manuscript with input from all authors.
Corresponding authors
Ethics declarations
Competing interests
M.J., P.R.C., R.W., X.X., Z.W., Y.W. and N.L. have filed a patent related to the findings reported in this study. The other authors declare no competing interests.
Peer review
Peer review information
Nature Chemical Biology thanks Bryan Roth and the other, anonymous, reviewers for their contribution to the peer review of this work.
Additional information
Publisher’s note Springer Nature remains neutral with regard to jurisdictional claims in published maps and institutional affiliations.
Extended data
Extended Data Fig. 1 Characterization of the photocrosslinking-assisted GPCR deorphanization platform using the NPY1R-NPY pair.
Related to Fig. 1. (a). Site-specific incorporation of DiZPK into NPY1R. Up, constructs used for DiZPK incorporation. Bottom, the selection of incorporation sites according to the ligand binding pocket of NPY1R. (b, c). Representative images (b) and quantification (c) of mCherry fluorescence in cells expressing amber codon-mutated NPY1R, with or without DiZPK (L174: n = 67 and 119 cells for – and + respectively; p = 7.84×10−22; D200: n = 61 and 214 cells for – and +; p = 3.99×10−31; I281: n = 95 and 138 cells for – and +; p = 3.12×10−8; Q291: n = 38 and 64 cells for – and +; p = 3.69×10−4. (d, e) The MS/MS spectrum of the NPY1R peptide incorporated with DiZPK at site D200 (d) or L174 (e). (f) The dose-dependent curve showing the fluorescence change of Ca2+ dye Fluo-8 to NPY application, in cells expressing wild-type NPY1R- or DiZPK-incorporated NPY1R (D200-DiZPK) (n = 6 wells; p = 0.83 for 10 µM NPY). (g) Schematic (left) and representative Western blot detection of crosslinked NPY1R and NPY before HA antibody enrichment (right). (h) Schematic (left) and representative Western blot showing the crosslinked NPY (left, 10 µM) or UCN1 (right, 10 µM) with DiZPK-incorporated NPY1R (D200). (i) Schematic (left) and the enrichment of proteins by DiZPK-incorporated NPY1R (D200) in mass spectrometry (n = 6 independent samples; p = 0.0032). Scale bar, 100 µm. Data are shown as the mean ± SEM, n.s. not significant; **, p < 0.01; ***, p < 0.001. See Supplementary Table 1 for statistics.
Extended Data Fig. 2 The modularized platform and its generalization to versatile GPCRs.
Related to Fig. 1. (a) Images of mCherry fluorescence in cells expressing amber codon-mutated CRF1R, with or without DiZPK. (b) Representative western blot showing the expression of DiZPK-incorporated CRF1R-HA with or without DiZPK treatment. (c) Dose-dependent curves showing relative luminescence changes (to buffer) in cAMP assay with UCN1 stimulation in cells expressing wild-type CRF1R or DiZPK-incorporated CRF1R (I345-DiZPK) (n = 6 wells). (d) Schematic (left) and representative western blot detection (right) of crosslinked CRF1R receptor (anti-HA) and UCN1 (anti-UCN1) with or without the antagonist (10−4 M). (e) Schematic (left) and representative western blot (right) showing the crosslinked UCN1 and CRF1R, with DiZPK incorporated at either Y267 (positive site, PS) or G126 (negative site, NS) of CRF1R. (f) Schematic (left) and representative western blot (right) showing the detection of UCN1 crosslinked with wild-type CRF1R. (g) Schematic (left) and representative western blot (right) showing the crosslinked UCN1 (left) or NPY (right) and DiZPK-incorporated CRF1R (I345-DiZPK). (h) Schematic (left) and the volcano plot (right) showing intensities of crosslinking products by DiZPK-incorporated CRF1R upon addition of UCN1 (n = 3 independent experiments). (i) Schematic (left) and representative western blot (right) showing the crosslinked AVP and DiZPK-incorporated AVPR1A. Scale bar, 100 µm. Data are shown as the mean ± SEM.
Extended Data Fig. 3 The general applicability of photocrosslinking system to diverse ligand types.
Related to Fig. 1. (a)Schematic showing the extraction and analysis of peptides from mouse brain. (b)Intensity-based ranking of peptides from different brain regions. (c) The intensity of peptide extracted from two independent experiments. (d) Annotation of neuropeptides by gene families. (h) Schematic (left) and the quantification (right) of the crosslinked ratio between serotonin and DiZPK-incorporated HTR2A (n = 5 samples; p = 5.65×10−4). (i) Schematic (left) and the quantification (right) of the crosslinked ratio between sphingosine-1-phosphate-biotin and DiZPK-incorporated S1PR1 (n = 4 samples; p = 0.005). (j) Schematic (left) and the spectrum (right) showing the modified fragment of OPRK1 in mass spectrometry after crosslinking between the terpenoid agonist Salvinorin A and DiZPK-incorporated OPRK1. (e) Schematic (left) and representative immunoblotting results showing the enrichment of NPY by wild-type NPY1R (affinity purification) or the DiZPK-incorporated NPY1R (crosslinking stabilization) (middle), and the quantification (right) of crosslinked ratio (n = 3 independent samples; p = 0.31 for WT; p = 0.0064 for WT UV+ and D200 UV + ). (f) Volcano plot showing proteins enriched by DiZPK-incorporated NPY1R over WT NPY1R from peptide extracts (n = 3 independent samples). (g) Volcano plot showing UV-specific protein enrichment by DiZPK-incorporated NPY1R at L174 site (n = 3 independent samples). Data are shown as the mean ± SEM, n.s. not significant; **, p < 0.01; ***, p < 0.001. See Supplementary Table 1 for statistics.
Extended Data Fig. 4 Identification of L-LEN from brain extracts as the endogenous ligand of GPR50.
Related to Fig. 2. (a) The representative western blot (top) and quantification (bottom) of relative ERK Phosphorylation (pERK/ERK) in GPR50- or vector-expressing cells stimulated by brain peptide extracts (n = 5/4 independent cultures for vector and GPR50; p = 0.046). (b) Predicted GPR50 structure and DiZPK incorporation sites (red for putative ligand-binding ones). (c) Top, the representative western blot of DiZPK-incorporated GPR50-HA treated with or without DiZPK. Bottom, images of the mCherry fluorescence in frame of GPR50, with DiZPK incorporated at indicated sites. (d) MS/MS spectrum of the peptide from DiZPK-incorporated GPR50 at site Y280. (e) Volcano plot showing UV-dependent protein enrichment by GPR50 with DiZPK incorporated at indicated sites (n = 3 samples). (f) Experimental procedure for identifying the GPR50 ligand from brain extracts. (g) The heatmap showing the UV-dependent protein enrichment with DiZPK incorporated at indicated sites of GPR50. The PS1-5 sites are I166, R174, V262, Y276 and Y280, and the NeS site is W335. (h) Analysis of enriched proteins shared across groups. Dot size indicates the number of shared proteins, and pseudocolor denotes the averaged enrichment correlation (fold change of UV + /UV − ) between sites. (i) The GO pathway analysis of candidates enriched by GPR50 with DiZPK incorporation into positive sites. (j) The annotation of neuropeptides crosslinked with GPR50 by gene families (n = 3 samples for each group). (k) The number of peptides crosslinked with DiZPK-incorporated GPR50.
Extended Data Fig. 5 The activation and binding of GPR50 by L-LEN.
Related to Fig. 3. (a) The peptide-evoked Ca2+ response in GPR50 (red) or vector-expressing cells (black) co-expressing Gα15 (n = 8/6/9/9/6/8/8/9 wells for log [L-LEN] = -6 to -11M, n = 3 wells for other peptides). (b) The schematic (left) and immunoblot (right) detection of the receptor (anti-HA) and ligand (anti-NPY) after crosslinking with DiZASeC-incorporated NPY1R (L174). (c) MS/MS spectrum of the peptide from DiZASeC-incorporated GPR50 at Y280. (d) The schematic (top) and dose-dependent curve (bottom) showing the inhibition of forskolin-evoked cAMP by L-LEN (LL) or C-terminal rhodamine-conjugated L-LEN (LL-rhodamine) in GPR50-expressing cells (n = 2 wells for LL-rhodamine, n = 3/3/3/4/3/4/3/3/3/6/3 wells for log[L-LEN] = -5 to -11M). (e) The binding of C-terminal (LL-F, left) and N-terminal FITC-labeled L-LEN (F-LL, right) to GPR50 in flow cytometry. The vector-expressing cells (VC) were used as controls, and the saturated concentration of unlabeled L-LEN (10−5 M, LL) was used for competition (n = 3 independent cultures; p = 0.001 for group 1 and 3; p = 2.91× 10−5 for group 2 and 3; p = 1.24×10−4 for group 3 and 4; p = 1.62 × 10−5 for group 1 and 5; p = 4.74 × 10−8 for group 5 and 6; p = 1.14× 10−7 for group 6 and 7). MFI: mean fluorescence intensity. (f) The dose-dependent curves showing the relative NanoBRET signal between N or C terminal FITC-labeled L-LEN and GPR50 (n = 6 independent wells). Data are shown as the mean ± SEM, **, p < 0.01; ***, p < 0.001. See Supplementary Table 1 for statistics.
Extended Data Fig. 6 The activation of GPR50 by L-LEN and its structure-function relationship.
Related to Fig. 4. (a) Left, representative images showing the raw fluorescence signal of Ca2+ sensor in buffer and L-LEN and the fluorescence changes (in pseudocolor of ΔF/F0), in GPR50 (50) or vector (VC) expressing cells, co-expressing the indicated chimeric G protein (left). Middle, traces showing the buffer or L-LEN-evoked Ca2+ response in GPR50 (50) or vector (VC) expressing cells co-expressing Gα15. Right, quantification of the peak fluorescence changes to L-LEN in vector-expressing cells with or without the co-expression of Gα15 or Gαqs (n = 15 cells from 3 wells; p = 0.37 for VC and VC + Gα15; p = 0.15 for VC and VC+Gαqs). (b) Left, representative images showing the raw fluorescence of G-Flamp2 at baseline and to the application of forskolin and IBMX and the fluorescence changes (in pseudocolor of ΔF/F0) in GPR50-expressing cells pre-incubated with buffer, L-LEN (10−6 M), L-LEN and pertussis toxin (PTX, 0.01 mg/ml for additional 12 h) or SCG5 (10−6 M). Middle and right, the traces showing the forskolin-evoked fluorescence changes of G-Flamp2 in GPR50-expressing cells treated with indicated drugs. Right, quantification of the inhibition of forskolin-evoked cAMP by indicated drugs in GPR50-expressing cells (n = 3 wells; p = 0.0232 for LL and LL + PTX; p = 0.0093 for LL and SCG5). (c) The fluorescence response of Ca2+ sensor (up) and the inhibition of forskolin-evoked changes in G-Flamp2 (bottom) in GPR50 or GPR171-expressing cells stimulated by L-LEN (LL) or B-LEN (BL) independently (Ca2+: n = 13/15/14/15 cells; p = 5.64 ×10−6 for GPR50, p = 4.47×10−4 for GPR171; cAMP: n = 11/11/8/10 cells; p = 1.81 ×10−9 for GPR50, p = 3.13×10−7 for GPR171). (d) The dose-dependent inhibition of forskolin-evoked cAMP in GPR50-expressing cells by L-LEN variants and B-LEN, n = 370/233/237/294/156/267/164 cells for log[LATPAPQVP] = -5 to -12M); n = 125/123/170/154/143/186/154 cells for log[LETPAPQVP] = -6 to -11M;n = 261/370/367/300/350/201/303 cells for LETPAPQV; n = 350/367/369/473/544/389 cells for log[B-LEN] = -5 to -11M). (e) The dose-dependent inhibition of forskolin-evoked cAMP in GPR50 mutant-expressing cells by L-LEN (n = 341/359/361/435/223/362 cells for log[L-LEN] = -5 to -10M in 172 A; n = 371/217/293/315/348/384/132 cells for log[L-LEN] = -6 to -12M in 185 A; n = 202/249/131/229/293/502/176 cells log[L-LEN] = -6 to -12 M in 255 A; n = 203/157/280/246/183/278/253/284 cells for log[L-LEN] = -5 to -12 in 277 A). Scale bar, 25 μm. Data are shown as mean ± SEM, n.s. not significant; *, p < 0.05; **, p < 0.01. See Supplementary Table 1 for statistics.
Extended Data Fig. 7 The activation of cellular signaling by L-LEN and GPR50 and the functional conservation of L-LEN across species.
Related to Fig. 4. (a) Schematic (left), representative fluorescence response of the G-Flamp2 (middle) and the quantification of the fluorescence response (right) in GPR50-expressing cells to the treatment of L-LEN variants and B-LEN (n = 15 cells; p = 0.99/1/1/1/0.99/1/1.39×10−38 between buffer and L-LEN/B-LEN/A/D/F/G/FSK with One-way ANOVA followed by Tukey HSD post hoc test). (b) The intensity of L-LEN and related peptides in mouse brain extracts detected by mass spectrometry (n = 3 mice). (c) The relative intensities of L-LEN and related peptides over GAPDH in human cerebrospinal fluid (CSF) (n = 2 samples). (d) Sequences of L-LEN in different mammalian species. The amino acids differing from human L-LEN are highlighted in red. (e) Left, traces showing the forskolin (FSK) and IBMX evoked G-Flamp2 responses in GPR50-expressing cells pretreated with buffer, human L-LEN or mouse L-LEN (both at 10−6 M). Right, the group analysis of the cAMP inhibition by human and mouse L-LEN (right) (n = 3 independent cultures; p = 0.066). (f) Left, partial confidence metrics of the predicted structure (left) of L-LEN and GPR50. Right, the Predicted Align Error (PAE) matrix of all amino acid residue pairs in the docking structure, with asterisks indicating potential contacting residues. The pLDDT score curves for all the atoms in each chain are shown on the right. Data are shown as the mean ± SEM, n.s. not significant; ***, p < 0.001. See Supplementary Table 1 for statistics.
Extended Data Fig. 8 Activity coupling and expression profiling of L-LEN and GPR50.
Related to Figs. 5 and 6. (a, b) Procedure and images of neurons expressing GCaMP6m with or without GPR50. (c-e) Traces (left) and quantification (right) of spontaneous Ca2+ transients in cultured neurons (n = 5/7/9 cultures for GCaMP6m, GCaMP6m + GPR50 and tertiapin-Q groups; p = 0.060, 0.016 and 0.11 in (c), (d) and (e), respectively). The relative frequency of Ca2+ transients over baseline is quantified as y axis. TPQ, Tertiapin-Q. (f) The in-situ hybridization showing the mRNA expression of GPR50 (up) and ProSAAS (bottom, the precursor of L-LEN) in the mice hypothalamus (from the Allen Mouse Brain Atlas, mouse.brain-map.org). (g) The expressing profile of GPR50 (top) and ProSAAS (bottom) in different hypothalamic brain regions (from the Human Protein Atlas, The Human Protein Atlas) (n = 2/3/4/5/1/3/3/2 for ARC/DMH/LH/MBO/PVN/POA/SON/VMH). ARC, Arcuate nucleus, DMH, dorsomedial hypothalamus, LH, Lateral hypothalamic area, MBO, Mammillary body, PVN, Paraventricular nucleus, POA, Preoptic area, SON, Supraoptic nucleus, VMH, Ventromedial nucleus. (h) Schematic showing the mass spectrometry quantification of endogenous L-LEN concentration in mouse hypothalamic extracts using isotope-labeled L-LEN. (i) The quantification of tissue L-LEN by the standard curve of isotope-labeled samples. The calculated tissue concentration of L-LEN is approximately 1.13×10−7 M. Scale bars, 50 μm in (b) left and 10 μm in (b) right. Data are shown as the mean ± s.e.m. n.s. not significant; *, p < 0.05. See Supplementary Table 1 for statistics.
Extended Data Fig. 9 The modulatory effect of L-LEN in vivo on hypothalamic tanycytes and neural activities.
Related to Fig. 5. (a, b) Schematic (a) and c-Fos expression (b, left) with quantification (b, right) in α-tanycytes (Vimentin + ) after saline or L-LEN injection in Gpr50-KO mice (n = 5/3 mice for Saline and L-LEN in Gpr50-KO, p = 0.82). (c, d) Representative images and quantification of c-Fos expression in brain sections after saline (top) or L-LEN (bottom) injection (n = 3 mice; p = 0.085 for DMH; p = 0.72 for VMH; p = 0.073 for ARC; p = 0.76 for PVN; p = 0.15 for piriform cortex (PIR)). (e, f) Staining and co-expression of c-Fos and GPR50 in DMH neurons of wild-type mice after saline or L-LEN injection (n = 3 mice). Quantification depicted in (f). (g, h) Staining (g) and quantification (h) of c-Fos and GPR50 in DMH neurons of Gpr50-knockout mice after saline or L-LEN injection (n = 5/3 mice for Saline and L-LEN, p = 0.88). (i) Representative images (left) and quantification (right) of the colocalization of GPR50 with the Cre-dependent EGFP signal in the DMH of Gpr50-Cre mice (n = 3 mice). (j) Resting membrane potential (RMP) in GPR50-positive and -negative neurons following ACSF or L-LEN administration (n = 9/11 neurons from 4/3 mice for GPR50− and GPR50+; p = 0.56 for GPR50−; p = 0.0002 for GPR50+). (k) Ca2+ response in GPR171-expressing cells (co-expressing Gαqi) to B-LEN (BL), B-LEN mutant (contains RR-AA mutations in L-LEN KO mice, BL-Mut), or L-LEN (LL) (n = 6/8/10/7 cells for buffer, BL, BL-Mut and LL; p = 0.005 for buffer and BL; p = 0.005 for buffer and BL-Mut; p = 0.68 for BL and BL-Mut; p = 0.49 for buffer and LL). Scale bars, 50 μm in (b), 2 mm in (c) left and 0.5 mm in (c) right, 100 μm in (e), (g) and (i). Data are shown as the mean ± s.e.m; n.s. not significant; **, p < 0.01; ***, p < 0.001. See Supplementary Table 1 for statistics.
Extended Data Fig. 10 Phenotypic characterization of L-LEN-GPR50 signaling in mice in vivo.
Related to Fig. 6. (a, b) The metabolic recording of carbon dioxide production (VCO2) in WT (a) and Gpr50-KO mice (b) before and after saline (S) or L-LEN (LL). Left, recording data for all periods (WT: n = 5/5 for S and LL; KO: n = 6/6 for S and LL). The grey rectangle indicates fasting and arrows indicate drug administration. Middle, average VCO2 of all mice after third drug injection (WT: n = 12/15 for S and LL; KO: n = 10/9 for S and LL). Right, average VCO2 between 2-3 h post third injection (p = 0.0039 for WT; p = 0.77 for 50 KO). (c, d) Same as (a, b), except the respiratory exchange ratio (RER) is quantified (p = 0.24 for WT; p = 0.14 for 50 KO). (e) The recording of body temperature (Tb) in fasted Gpr50-knockout mice with saline or L-LEN injected. The torpor episodes are labeled as shaded area. (f) The number (left) and duration (right) of torpor episodes in WT or Gpr50-KO mice injected with saline or L-LEN (number: n = 11/11 mice for S and LL in WT; p = 0.40; n = 6/6 mice for S and LL in KO; p = 0.46; p = 0.071 for WT-S and KO-S; duration: n = 8/14 episodes from 6/6 mice for S and LL in KO; p = 0.48). (g) The basal food intake (left), body weight (middle), and basal oxygen consumption (right) of WT and Gpr50-KO mice (n = 19-24 mice; p = 0.13 for food intake; p = 0.076 for body weight; p = 0.67 for VO2). (h, i) Traces (left) and quantification (right) of locomotion of WT (h) or Gpr50-KO mice (i) with saline or L-LEN injected (n = 6 mice for WT; p = 0.32; n = 6 mice for KO; p = 0.61). (j) Schematic showing the blood hormone detection in WT mice at 1 h after saline or L-LEN injection. (k) Quantification of blood hormone level in WT mice injected with saline or L-LEN (n = 5 mice; p = 0.026 for TRH; p = 0.025 for TSH; p = 0.081 for CRH; p = 0.0072 for ACTH). Data are shown as the mean ± s.e.m. n.s. not significant; *, p < 0.05; **, p < 0.01. See Supplementary Table 1 for statistics.
Supplementary information
Supplementary Table 1 (download XLSX )
Statistical analysis.
Supplementary Table 2 (download XLSX )
Proteomic analysis related to GPR50.
Supplementary Table 3 (download XLSX )
Raw data for the volcano plot and candidate summary for GPR50 proteomics.
Supplementary Table 4 (download XLSX )
Neuropeptide database.
Supplementary Table 5 (download XLSX )
List of cross-linked peptides for GPR50 in pLink2.
Supplementary Table 6 (download XLSX )
Sequence and additional information of GPR50-enriched cross-linked peptides.
Supplementary Table 7 (download XLSX )
List of peptides selected for validation.
Source data
Source Data Fig. 1 (download XLSX )
Statistical source data.
Source Data Fig. 1 (download PDF )
Unprocessed western blots.
Source Data Fig. 2 (download XLSX )
Statistical source data.
Source Data Fig. 3 (download XLSX )
Statistical source data.
Source Data Fig. 4 (download XLSX )
Statistical source data.
Source Data Fig. 5 (download XLSX )
Statistical source data.
Source Data Fig. 6 (download XLSX )
Statistical source data.
Source Data Fig. 6 (download PDF )
Unprocessed western blots.
Source Data Extended Data Fig. 1 (download XLSX )
Statistical source data.
Source Data Extended Data Fig. 1 (download PDF )
Unprocessed western blots.
Source Data Extended Data Fig. 2 (download XLSX )
Statistical source data.
Source Data Extended Data Fig. 2 (download PDF )
Unprocessed western blots.
Source Data Extended Data Fig. 3 (download XLSX )
Statistical source data.
Source Data Extended Data Fig. 3 (download PDF )
Unprocessed western blots.
Source Data Extended Data Fig. 4 (download XLSX )
Statistical source data.
Source Data Extended Data Fig. 4 (download PDF )
Unprocessed western blots.
Source Data Extended Data Fig. 5 (download XLSX )
Statistical source data.
Source Data Extended Data Fig. 5 (download PDF )
Unprocessed western blots.
Source Data Extended Data Fig. 6 (download XLSX )
Statistical source data.
Source Data Extended Data Fig. 7 (download XLSX )
Statistical source data.
Source Data Extended Data Fig. 8 (download XLSX )
Statistical source data.
Source Data Extended Data Fig. 9 (download XLSX )
Statistical source data.
Source Data Extended Data Fig. 10 (download XLSX )
Statistical source data.
Rights and permissions
Open Access This article is licensed under a Creative Commons Attribution-NonCommercial-NoDerivatives 4.0 International License, which permits any non-commercial use, sharing, distribution and reproduction in any medium or format, as long as you give appropriate credit to the original author(s) and the source, provide a link to the Creative Commons licence, and indicate if you modified the licensed material. You do not have permission under this licence to share adapted material derived from this article or parts of it. The images or other third party material in this article are included in the article’s Creative Commons licence, unless indicated otherwise in a credit line to the material. If material is not included in the article’s Creative Commons licence and your intended use is not permitted by statutory regulation or exceeds the permitted use, you will need to obtain permission directly from the copyright holder. To view a copy of this licence, visit http://creativecommons.org/licenses/by-nc-nd/4.0/.
About this article
Cite this article
Wu, R., Li, N., Wen, Z. et al. Photo-cross-linking-assisted deorphanization deciphers GPR50–L-LEN pairing in metabolism. Nat Chem Biol (2026). https://doi.org/10.1038/s41589-025-02098-6
Received:
Accepted:
Published:
Version of record:
DOI: https://doi.org/10.1038/s41589-025-02098-6








