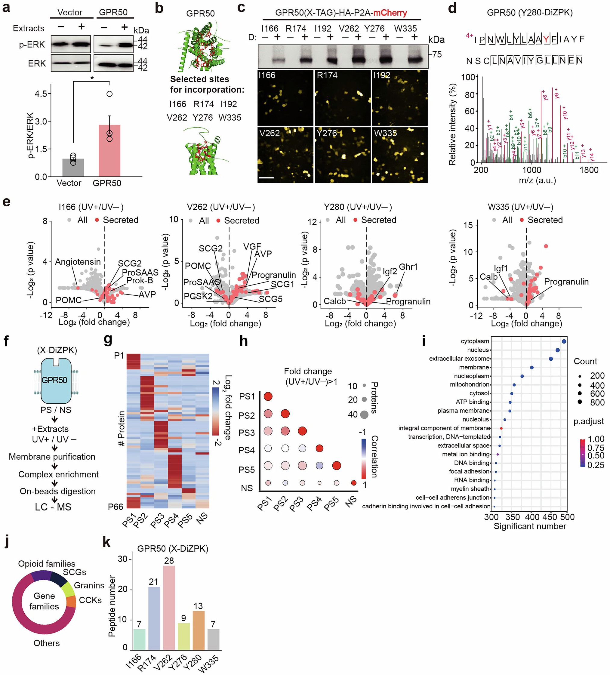
Extended Data Fig. 4: Identification of L-LEN from brain extracts as the endogenous ligand of GPR50.
From: Photo-cross-linking-assisted deorphanization deciphers GPR50–L-LEN pairing in metabolism

Related to Fig. 2. (a) The representative western blot (top) and quantification (bottom) of relative ERK Phosphorylation (pERK/ERK) in GPR50- or vector-expressing cells stimulated by brain peptide extracts (n = 5/4 independent cultures for vector and GPR50; p = 0.046). (b) Predicted GPR50 structure and DiZPK incorporation sites (red for putative ligand-binding ones). (c) Top, the representative western blot of DiZPK-incorporated GPR50-HA treated with or without DiZPK. Bottom, images of the mCherry fluorescence in frame of GPR50, with DiZPK incorporated at indicated sites. (d) MS/MS spectrum of the peptide from DiZPK-incorporated GPR50 at site Y280. (e) Volcano plot showing UV-dependent protein enrichment by GPR50 with DiZPK incorporated at indicated sites (n = 3 samples). (f) Experimental procedure for identifying the GPR50 ligand from brain extracts. (g) The heatmap showing the UV-dependent protein enrichment with DiZPK incorporated at indicated sites of GPR50. The PS1-5 sites are I166, R174, V262, Y276 and Y280, and the NeS site is W335. (h) Analysis of enriched proteins shared across groups. Dot size indicates the number of shared proteins, and pseudocolor denotes the averaged enrichment correlation (fold change of UV + /UV − ) between sites. (i) The GO pathway analysis of candidates enriched by GPR50 with DiZPK incorporation into positive sites. (j) The annotation of neuropeptides crosslinked with GPR50 by gene families (n = 3 samples for each group). (k) The number of peptides crosslinked with DiZPK-incorporated GPR50.