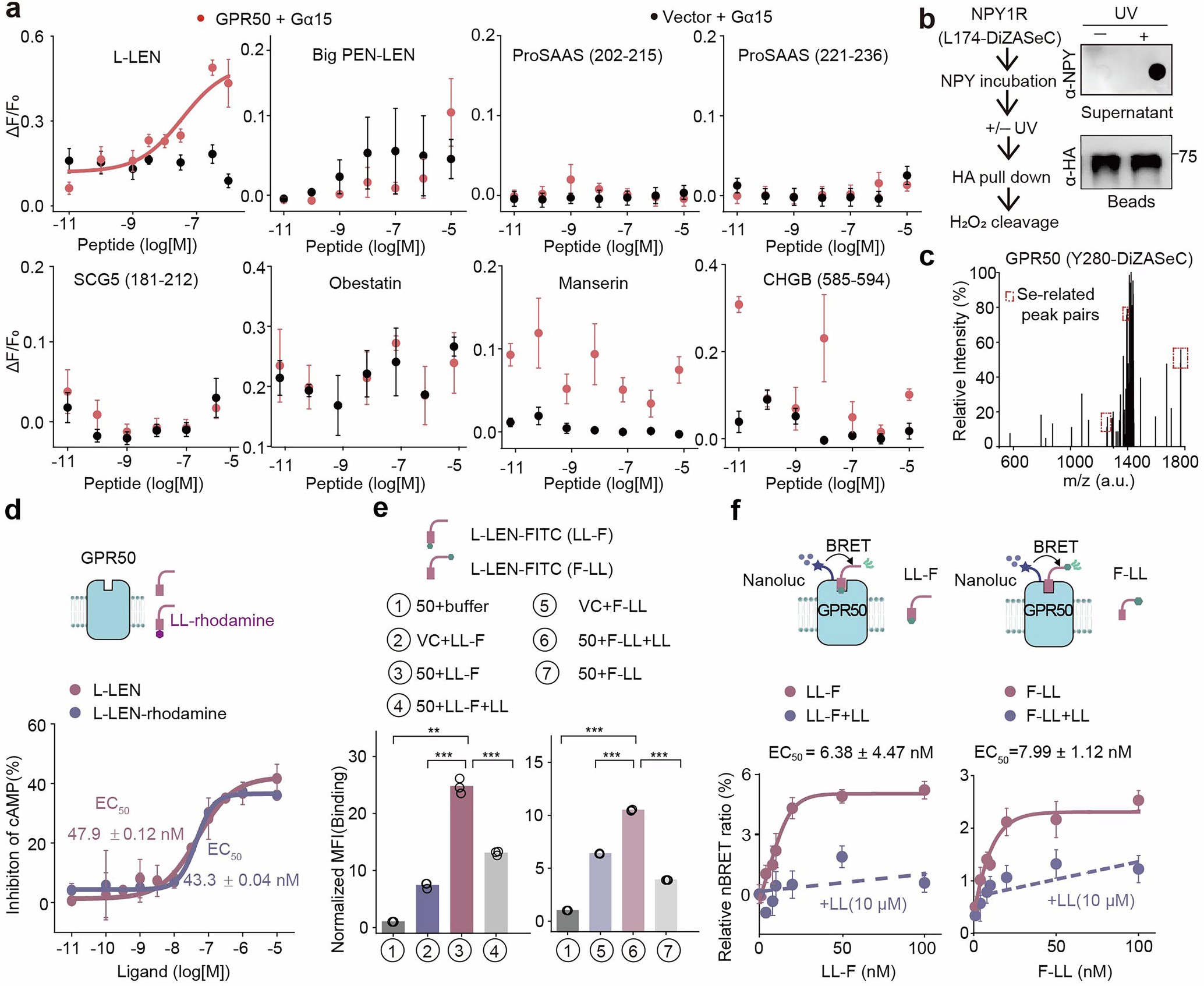
Extended Data Fig. 5: The activation and binding of GPR50 by L-LEN.
From: Photo-cross-linking-assisted deorphanization deciphers GPR50–L-LEN pairing in metabolism

Related to Fig. 3. (a) The peptide-evoked Ca2+ response in GPR50 (red) or vector-expressing cells (black) co-expressing Gα15 (n = 8/6/9/9/6/8/8/9 wells for log [L-LEN] = -6 to -11M, n = 3 wells for other peptides). (b) The schematic (left) and immunoblot (right) detection of the receptor (anti-HA) and ligand (anti-NPY) after crosslinking with DiZASeC-incorporated NPY1R (L174). (c) MS/MS spectrum of the peptide from DiZASeC-incorporated GPR50 at Y280. (d) The schematic (top) and dose-dependent curve (bottom) showing the inhibition of forskolin-evoked cAMP by L-LEN (LL) or C-terminal rhodamine-conjugated L-LEN (LL-rhodamine) in GPR50-expressing cells (n = 2 wells for LL-rhodamine, n = 3/3/3/4/3/4/3/3/3/6/3 wells for log[L-LEN] = -5 to -11M). (e) The binding of C-terminal (LL-F, left) and N-terminal FITC-labeled L-LEN (F-LL, right) to GPR50 in flow cytometry. The vector-expressing cells (VC) were used as controls, and the saturated concentration of unlabeled L-LEN (10−5 M, LL) was used for competition (n = 3 independent cultures; p = 0.001 for group 1 and 3; p = 2.91× 10−5 for group 2 and 3; p = 1.24×10−4 for group 3 and 4; p = 1.62 × 10−5 for group 1 and 5; p = 4.74 × 10−8 for group 5 and 6; p = 1.14× 10−7 for group 6 and 7). MFI: mean fluorescence intensity. (f) The dose-dependent curves showing the relative NanoBRET signal between N or C terminal FITC-labeled L-LEN and GPR50 (n = 6 independent wells). Data are shown as the mean ± SEM, **, p < 0.01; ***, p < 0.001. See Supplementary Table 1 for statistics.