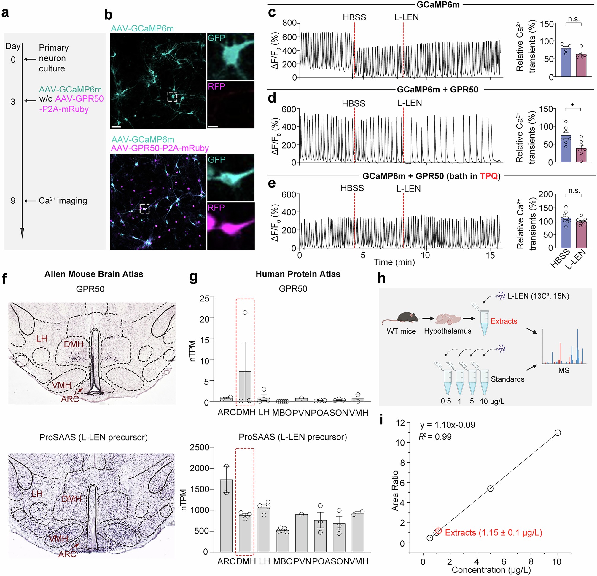
Extended Data Fig. 8: Activity coupling and expression profiling of L-LEN and GPR50.
From: Photo-cross-linking-assisted deorphanization deciphers GPR50–L-LEN pairing in metabolism

Related to Figs. 5 and 6. (a, b) Procedure and images of neurons expressing GCaMP6m with or without GPR50. (c-e) Traces (left) and quantification (right) of spontaneous Ca2+ transients in cultured neurons (n = 5/7/9 cultures for GCaMP6m, GCaMP6m + GPR50 and tertiapin-Q groups; p = 0.060, 0.016 and 0.11 in (c), (d) and (e), respectively). The relative frequency of Ca2+ transients over baseline is quantified as y axis. TPQ, Tertiapin-Q. (f) The in-situ hybridization showing the mRNA expression of GPR50 (up) and ProSAAS (bottom, the precursor of L-LEN) in the mice hypothalamus (from the Allen Mouse Brain Atlas, mouse.brain-map.org). (g) The expressing profile of GPR50 (top) and ProSAAS (bottom) in different hypothalamic brain regions (from the Human Protein Atlas, The Human Protein Atlas) (n = 2/3/4/5/1/3/3/2 for ARC/DMH/LH/MBO/PVN/POA/SON/VMH). ARC, Arcuate nucleus, DMH, dorsomedial hypothalamus, LH, Lateral hypothalamic area, MBO, Mammillary body, PVN, Paraventricular nucleus, POA, Preoptic area, SON, Supraoptic nucleus, VMH, Ventromedial nucleus. (h) Schematic showing the mass spectrometry quantification of endogenous L-LEN concentration in mouse hypothalamic extracts using isotope-labeled L-LEN. (i) The quantification of tissue L-LEN by the standard curve of isotope-labeled samples. The calculated tissue concentration of L-LEN is approximately 1.13×10−7 M. Scale bars, 50 μm in (b) left and 10 μm in (b) right. Data are shown as the mean ± s.e.m. n.s. not significant; *, p < 0.05. See Supplementary Table 1 for statistics.