Extended Data Fig. 9: The modulatory effect of L-LEN in vivo on hypothalamic tanycytes and neural activities.
From: Photo-cross-linking-assisted deorphanization deciphers GPR50–L-LEN pairing in metabolism

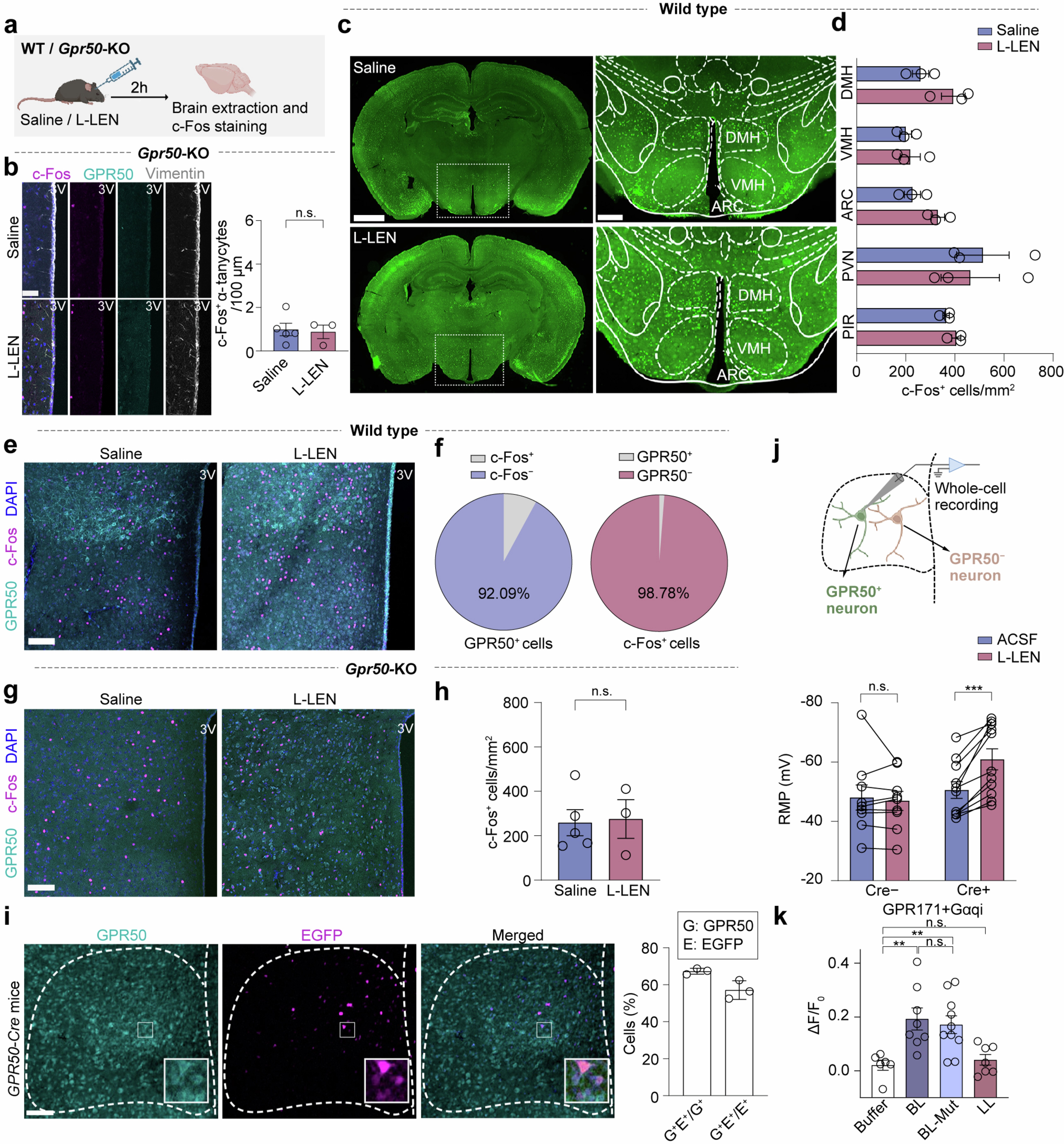
Related to Fig. 5. (a, b) Schematic (a) and c-Fos expression (b, left) with quantification (b, right) in α-tanycytes (Vimentin + ) after saline or L-LEN injection in Gpr50-KO mice (n = 5/3 mice for Saline and L-LEN in Gpr50-KO, p = 0.82). (c, d) Representative images and quantification of c-Fos expression in brain sections after saline (top) or L-LEN (bottom) injection (n = 3 mice; p = 0.085 for DMH; p = 0.72 for VMH; p = 0.073 for ARC; p = 0.76 for PVN; p = 0.15 for piriform cortex (PIR)). (e, f) Staining and co-expression of c-Fos and GPR50 in DMH neurons of wild-type mice after saline or L-LEN injection (n = 3 mice). Quantification depicted in (f). (g, h) Staining (g) and quantification (h) of c-Fos and GPR50 in DMH neurons of Gpr50-knockout mice after saline or L-LEN injection (n = 5/3 mice for Saline and L-LEN, p = 0.88). (i) Representative images (left) and quantification (right) of the colocalization of GPR50 with the Cre-dependent EGFP signal in the DMH of Gpr50-Cre mice (n = 3 mice). (j) Resting membrane potential (RMP) in GPR50-positive and -negative neurons following ACSF or L-LEN administration (n = 9/11 neurons from 4/3 mice for GPR50− and GPR50+; p = 0.56 for GPR50−; p = 0.0002 for GPR50+). (k) Ca2+ response in GPR171-expressing cells (co-expressing Gαqi) to B-LEN (BL), B-LEN mutant (contains RR-AA mutations in L-LEN KO mice, BL-Mut), or L-LEN (LL) (n = 6/8/10/7 cells for buffer, BL, BL-Mut and LL; p = 0.005 for buffer and BL; p = 0.005 for buffer and BL-Mut; p = 0.68 for BL and BL-Mut; p = 0.49 for buffer and LL). Scale bars, 50 μm in (b), 2 mm in (c) left and 0.5 mm in (c) right, 100 μm in (e), (g) and (i). Data are shown as the mean ± s.e.m; n.s. not significant; **, p < 0.01; ***, p < 0.001. See Supplementary Table 1 for statistics.