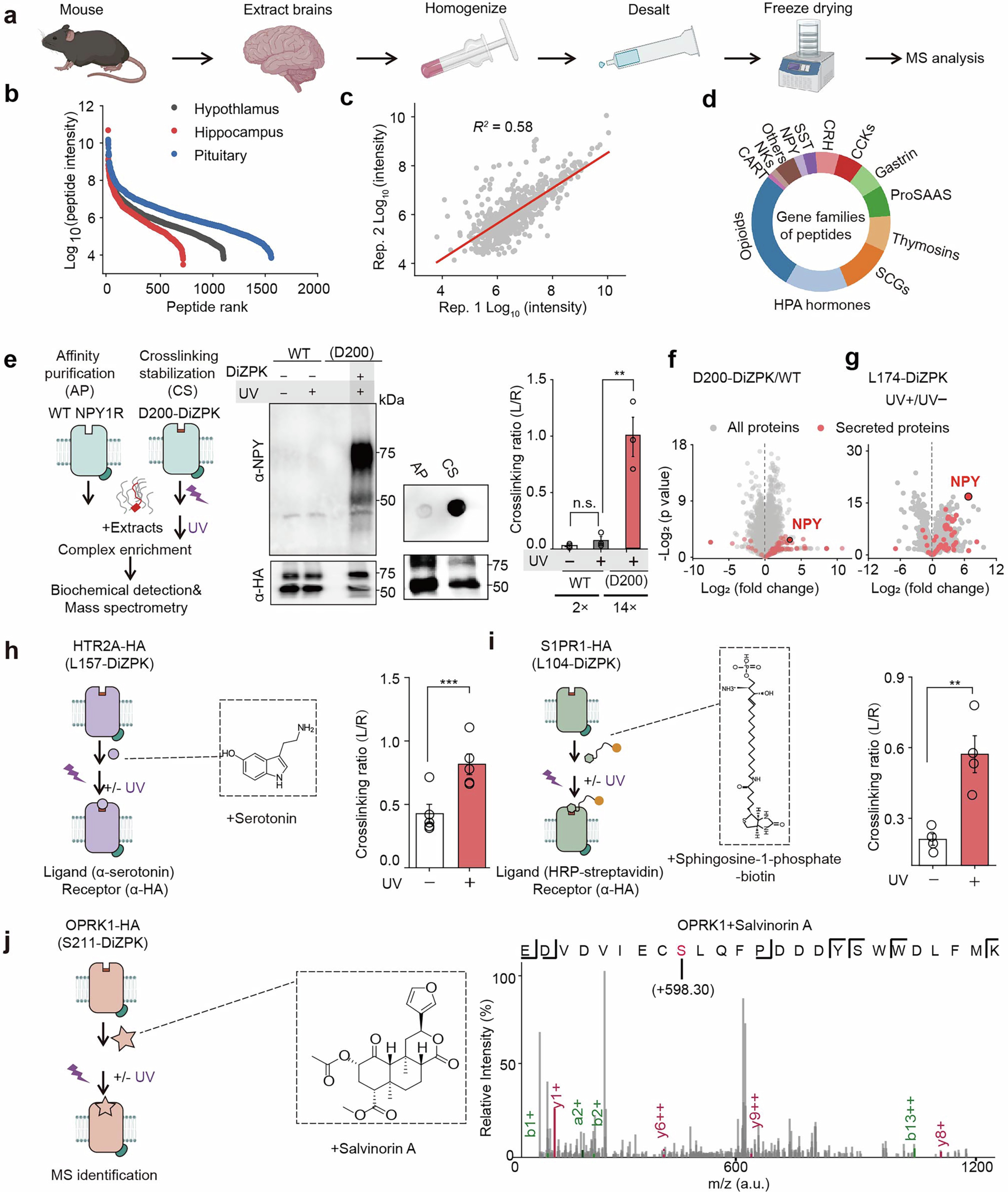
Extended Data Fig. 3: The general applicability of photocrosslinking system to diverse ligand types.
From: Photo-cross-linking-assisted deorphanization deciphers GPR50–L-LEN pairing in metabolism

Related to Fig. 1. (a)Schematic showing the extraction and analysis of peptides from mouse brain. (b)Intensity-based ranking of peptides from different brain regions. (c) The intensity of peptide extracted from two independent experiments. (d) Annotation of neuropeptides by gene families. (h) Schematic (left) and the quantification (right) of the crosslinked ratio between serotonin and DiZPK-incorporated HTR2A (n = 5 samples; p = 5.65×10−4). (i) Schematic (left) and the quantification (right) of the crosslinked ratio between sphingosine-1-phosphate-biotin and DiZPK-incorporated S1PR1 (n = 4 samples; p = 0.005). (j) Schematic (left) and the spectrum (right) showing the modified fragment of OPRK1 in mass spectrometry after crosslinking between the terpenoid agonist Salvinorin A and DiZPK-incorporated OPRK1. (e) Schematic (left) and representative immunoblotting results showing the enrichment of NPY by wild-type NPY1R (affinity purification) or the DiZPK-incorporated NPY1R (crosslinking stabilization) (middle), and the quantification (right) of crosslinked ratio (n = 3 independent samples; p = 0.31 for WT; p = 0.0064 for WT UV+ and D200 UV + ). (f) Volcano plot showing proteins enriched by DiZPK-incorporated NPY1R over WT NPY1R from peptide extracts (n = 3 independent samples). (g) Volcano plot showing UV-specific protein enrichment by DiZPK-incorporated NPY1R at L174 site (n = 3 independent samples). Data are shown as the mean ± SEM, n.s. not significant; **, p < 0.01; ***, p < 0.001. See Supplementary Table 1 for statistics.