Extended Data Fig. 1: Type I and type II Lamassu systems both form heterooligomers.
From: Structural insights into type-I and type-II Lamassu antiphage systems

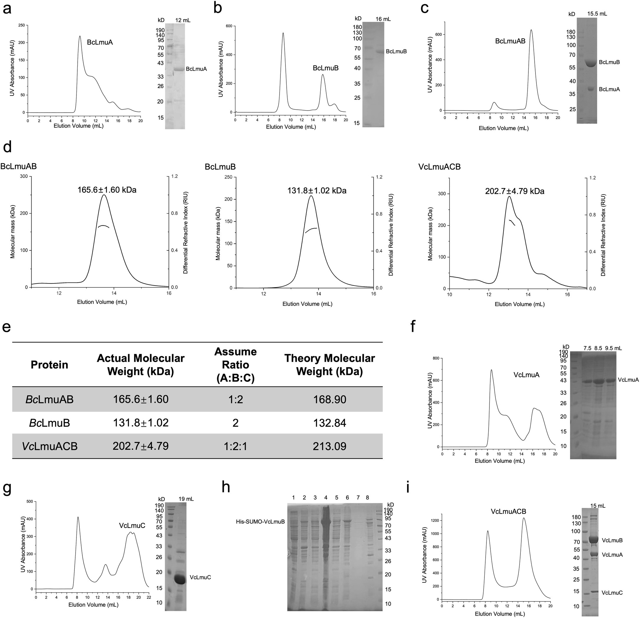
a–c, Purification profile of BcLmuA (a), BcLmuB (b) and BcLmuAB complex (c) on Superdex 200 column. d, SEC-MALS (Size Exclusion Chromatography with Multi-Angle Light Scattering) analysis of BcLmuB, BcLmuAB and VcLmuACB complex. Respective calculated molecular weight is marked on top of the peak. e, Statistics of the SEC-MALS results and theoretical molecular weight based on predicted complex ratios. f, g, Purification profile of VcLmuA (f) and VcLmuC (g) on Superdex-200 column. h, Purification test of His-SUMO-TEV-VcLmuB and SDS-PAGE gel of the samples. 1-bacteria pre-induced. 2-bacteria post-induced. 3-supernatant. 4-pellet. 5-flowthrough after Ni-column. 6-beads after wash. 7-Elution. 8-beads after elution. i, Purification profile of VcLmuACB complex on Superdex 200 column.