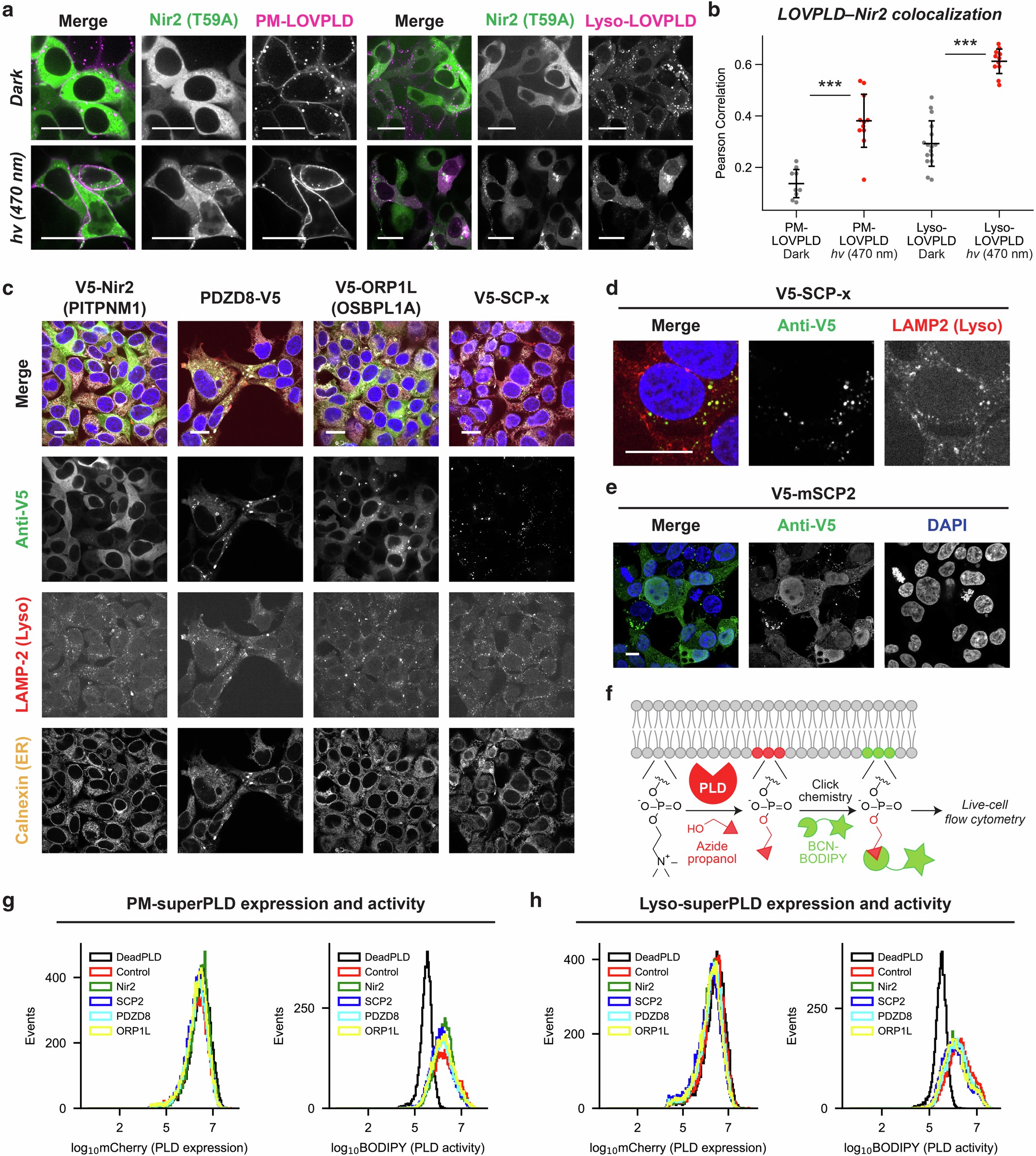
Extended Data Fig. 4: Stable expression of lipid transfer proteins in HEK 293T cells.
From: Membrane editing with proximity labeling reveals regulators of lipid homeostasis

a, b, Quantification of miRFP-Nir2 (T59A mutant with lipid transfer activity disabled) co-localization with PA-fed membranes. Black horizontal bars indicate means and vertical error bars indicate standard deviations. Statistical significance was determined using two-sided Student’s t-test (n = 10–16 cells with exact numbers provided in the Source Data, p = 8.6E-06 and 8.9E-07). c, Confocal images of HEK 293T cells stably expressing V5-tagged Nir2 (PITPNM1), PDZD8, ORP1L (OSBPL1A), full-length SCP2 (SCP-x), or the mature form of SCP2 (mSCP2). Cells were co-stained with α-LAMP1 and α-Calnexin antibodies as lysosome and ER markers. Shown are representative images from two independent experiments. d, e, Zoomed-in images of cells expressing V5-SCP-x (d) or V5-mSCP2 (e). V5-mSCP2 shows more cytosolic localization. Scale bars, 20 μm. f, Scheme of IMPACT labeling to quantify superPLD activity in live cells. g, h, Flow cytometry results of cells co-expressing superPLD targeted to the plasma membrane (PM; g) or lysosomes (Lyso; h) and the indicated lipid-transfer protein. mCherry signal (readout of superPLD expression level) and BODIPY signal (readout of PLD activity) are plotted. Wild-type cells expressing deadPLD were included as a negative control. Shown are representative plots from two independent experiments.