Extended Data Fig. 1: Validation of proteomics hits.
From: Membrane editing with proximity labeling reveals regulators of lipid homeostasis

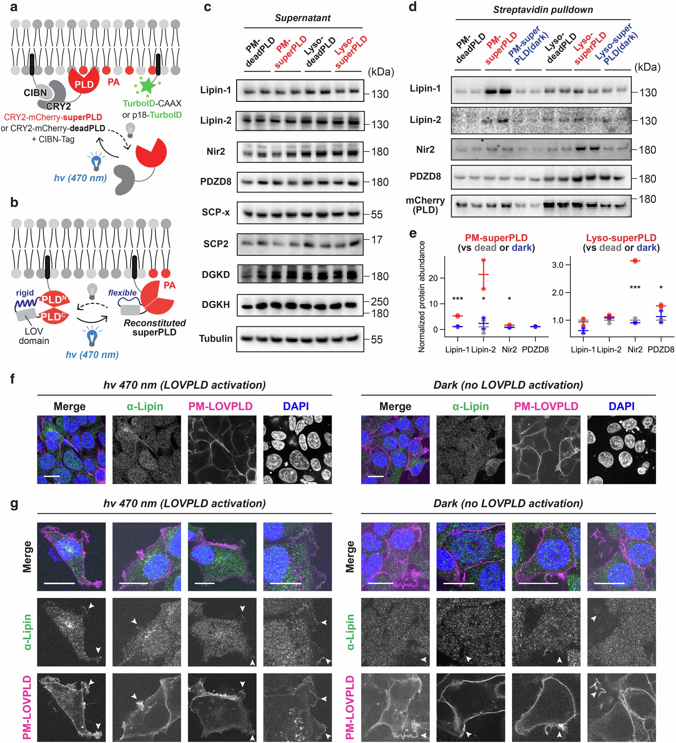
a, b, Schematic depiction of optogenetic superPLD (a) for light-dependent recruitment of PLDPMF on the selected membranes, used in the Feeding–Fishing proteomics, and LOVPLD (b), which is constitutively tethered onto the membranes and activated upon 470 nm blue light, used for secondary validation with high temporal resolution. c–e, Quantification of key proteomics hits in supernatant (c) and streptavidin pulldown (d), with quantification shown in (e). SCP2, DGKD, DGKH, and Tubulin were not detected by Western blot in the pulldown samples. n = 2 independent biological replicates, and similar results were obtained in three independent experiments. Statistical analysis was performed using one-way ANOVA (p = 0.0008, 0.05, 0.01, 0.18, 0.11, 0.69, 0.0001, 0.05, respectively). f, g, Confocal microscopy analysis of endogenous Lipin-1, stained using an α-Lipin-1 antibody, with or without LOVPLD activation by 470 nm blue light, revealing changes in Lipin-1 localization pattern upon PA production at the plasma membrane. Shown are representative images from three biological replicates.