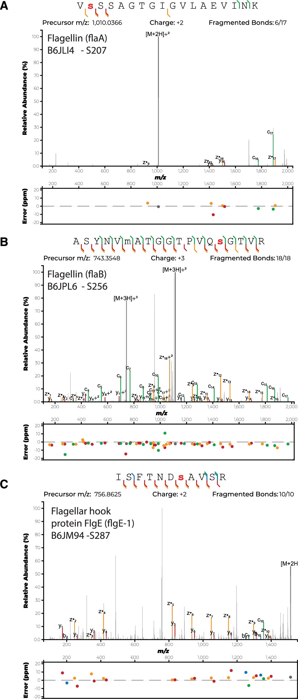
Extended Data Fig. 1: ExD enabled localisation of native H. pylori glycopeptides FlaA (206-211), FlaB (242-260) and FlgE(281-291).
From: Uncovering bacterial pseudaminylation with pan-specific antibody tools

Localised pseudaminylated events within tryptic digests of flagellin preparation of H. pylori P12 for (A) FlaA 206VSSSAGTGIGVLAEVINK211, (B) FlaB 242ASYNVMATGGTPVQSGTVR260 and (C) FlgE 281ISFTNDSAVSR291. For the FlgE glycopeptide 281ISFTNDSAVSR291 PRM EAD analysis was undertaken to allow localisation of glycosylation events while EThcD was undertaken on 206VSSSAGTGIGVLAEVINK211 and 242ASYNVMATGGTPVQSGTVR260.