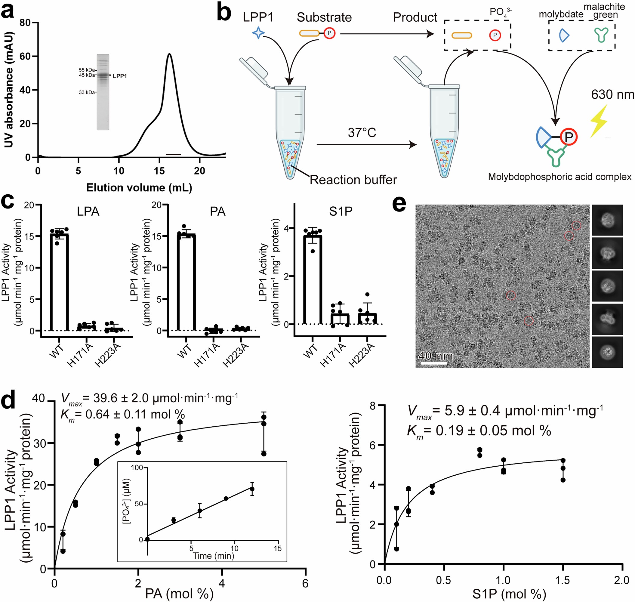
Extended Data Fig. 1: Purification and functional validation of human LPP1.
From: Structural basis for the catalytic mechanism of human lipid phosphate phosphatases

a, Representative size exclusion chromatography (SEC) profile of human LPP1 (hLPP1) solubilized with 0.005% LMNG. The peak fractions (15.5–17.5 ml) were concentrated for cryo-EM sample preparation. Inset: SDS‒PAGE analysis of the concentrated protein used for cryo-EM sample preparation. b, Schematic diagram of our enzymatic assay for hLPP1. The release of the phosphate group was detected using a modified malachite green-ammonium molybdate method, which forms a molybdophosphoric acid complex with absorption at 630 nm. This image was created with BioRender.com (https://BioRender.com/). c, Phosphate release catalyzed by wild-type (WT) and mutated LPP1 using phosphatidic acid (PA), lysophosphatidic acid (LPA), and sphingosine-1-phosphate (S1P) as substrates. Mutations at His171 and His223, essential catalytic residues, result in almost loss of catalytic activities. In this experiment, the reaction mixtures for all three substrates were incubated at 37 °C for 20 min. Data are presented as mean values ± s.d. of three independent experiments, each with two technical repeats (n=6). d, Initial rates of phosphate release, catalyzed by purified WT hLPP1, were measured at varying concentrations of PA and S1P. The enzyme was analyzed with the surface dilution kinetic model, and the apparent Km and Vmax values are indicated above the curves. Data are presented as means ± s.d. for three technical repeats (n=3). e, A representative micrograph and 2D class averages of cryo-EM samples of LPP1 in LMNG micelles. Similar images were obtained across all five datasets, resulting in the acquisition of over 5,000 micrographs. The box size for 2D averages is approximately 210 Å. The experiments in a, c, and d were repeated more than three times with similar results.