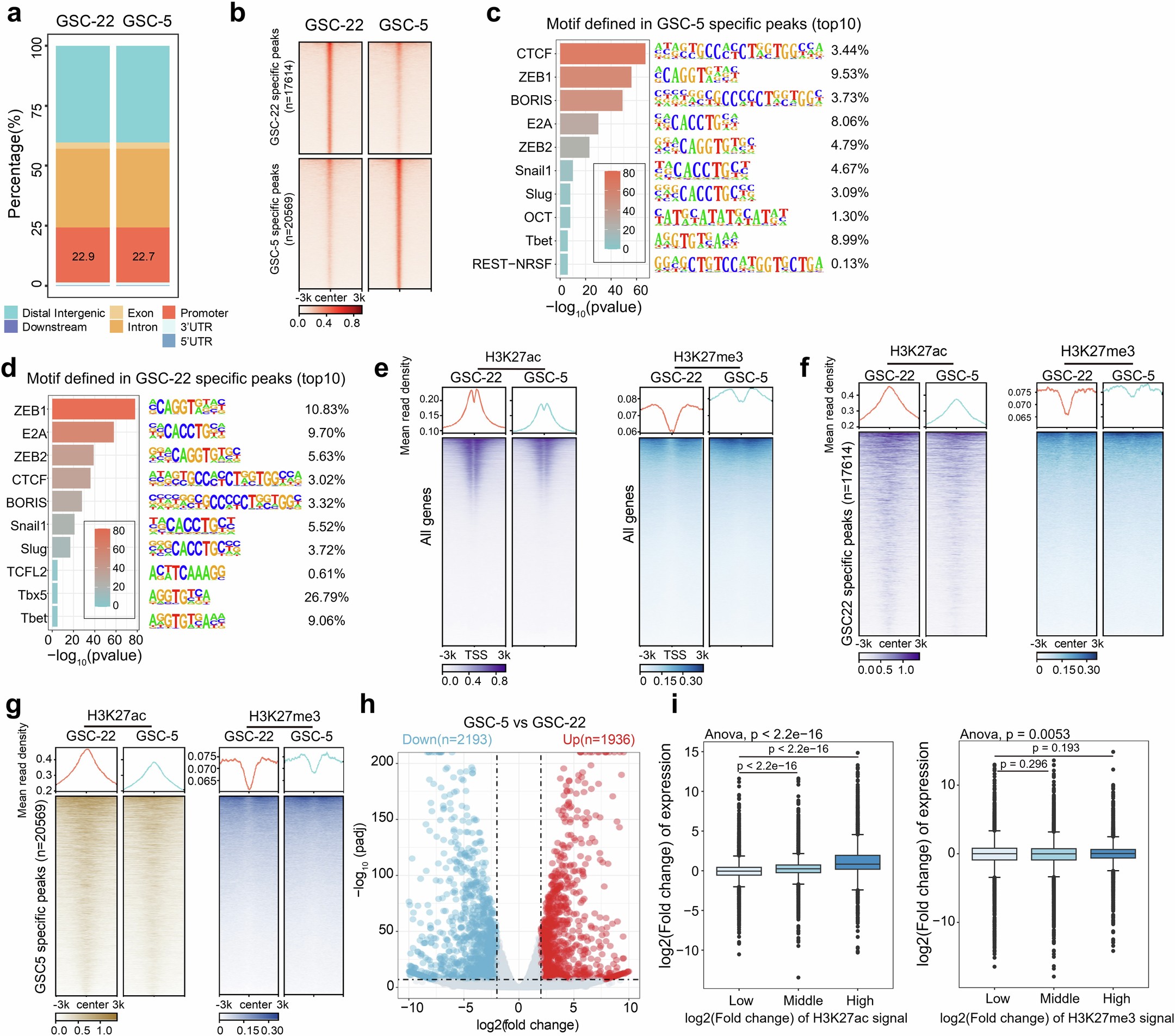
Extended Data Fig. 2: Integrated epigenetic landscapes of TMZ-resistant and TMZ-sensitive glioblastoma cells.
From: Deacetylase-independent HDAC1 condensation defines temozolomide response in glioblastoma

a. Genomic occupancy of ATAC peaks in resistant (GSC-5, n = 52,449) vs sensitive (GSC-22, n = 49,609). b. ATAC-seq heatmap at TSS ( ± 3 kb) for resistant- and sensitive-specific peaks in GSC-22 and GSC-5. c-d. Motif analysis of resistant- and sensitive-specific ATAC-seq peaks using hypergeometric test. e. Heatmap of H3K27ac and H3K27me3 ChIP-seq at TSS ( ± 3 kb). f-g. H3K27ac/H3K27me3 levels at resistant- or sensitive-specific peaks ( ± 3 kb). h. Volcano plot of DEGs between resistant (GSC-5) and sensitive (GSC-22) GBM cells by DESeq2. i. Correlation of RNA-seq with H3K27ac or H3K27me3 ChIP-seq. H3K27ac: Low (n = 3690), Mid (n = 3801), High (n = 3690). H3K27me3: Low (n = 4391), Mid (n = 4523), High (n = 4391). One-way ANOVA with multiple comparisons. Boxplots (i) show medians and quartiles; whiskers denote min/max.