Abstract
Temozolomide is a standard-of-care therapeutic agent for glioblastoma. However, persons who initially respond well often experience a notable reduction in efficacy over time, with the underlying mechanisms remaining unclear. Here we demonstrate that the reduced response to temozolomide correlates with decreased chromatin accessibility, marked by reduced H3K27ac modification and alterations in chromatin loops. Mechanistically, temozolomide treatment upregulates histone deacetylase 1 (HDAC1) expression. Intriguingly, increased HDAC1 forms condensates independently of its deacetylase function. These condensates arise from multivalent interactions within the intrinsically disordered region and specific interactions with CCCTC-binding factor (CTCF), facilitating resistance to temozolomide by promoting the assembly of DNA repair complexes, even in the absence of direct deacetylase activity of HDAC1. Through phase-separation-based screening, we identified resminostat as an effective disruptor of HDAC1–CTCF condensates, thereby restoring temozolomide sensitivity in patient-derived xenograft models. Our findings introduce deacetylase-independent HDAC1 condensation as a distinct mechanism regulating temozolomide response, providing valuable insights into potential therapeutic strategies.

This is a preview of subscription content, access via your institution
Access options
Access Nature and 54 other Nature Portfolio journals
Get Nature+, our best-value online-access subscription
$32.99 / 30 days
cancel any time
Subscribe to this journal
Receive 12 print issues and online access
$259.00 per year
only $21.58 per issue
Buy this article
- Purchase on SpringerLink
- Instant access to the full article PDF.
USD 39.95
Prices may be subject to local taxes which are calculated during checkout






Similar content being viewed by others
Data availability
The sequencing data that underpin the conclusions of this study were submitted to the National Genomics Data Center under accession number HRA007231 for U87MG, HRA007299 and HRA009855 for GSC cell lines and HRA009843 for GBM-derived tissues. The raw image data generated in this study were deposited to the figshare repository (https://doi.org/10.6084/m9.figshare.30392968 and https://doi.org/10.6084/m9.figshare.30393118)49,50. Source data are provided with this paper.
Code availability
No unique code was developed for this study.
References
Geraldo, L. H. M. et al. Glioblastoma therapy in the age of molecular medicine. Trends Cancer 5, 46–65 (2019).
Van Meir, E. G. et al. Exciting new advances in neuro-oncology: the avenue to a cure for malignant glioma. CA Cancer J. Clin. 60, 166–193 (2010).
Stupp, R. et al. Radiotherapy plus concomitant and adjuvant temozolomide for glioblastoma. N. Engl. J. Med. 352, 987–996 (2005).
Tiek, D. M. et al. Temozolomide-induced guanine mutations create exploitable vulnerabilities of guanine-rich DNA and RNA regions in drug-resistant gliomas. Sci. Adv. 8, eabn3471 (2022).
Zhang, X.-N. et al. Pericytes augment glioblastoma cell resistance to temozolomide through CCL5–CCR5 paracrine signaling. Cell Res. 31, 1072–1087 (2021).
Zhang, J., Stevens, M. F. G. & Bradshaw, T. D. Temozolomide: mechanisms of action, repair and resistance. Curr. Mol. Pharmacol. 5, 102–114 (2012).
Knijnenburg, T. A. et al. Genomic and molecular landscape of DNA damage repair deficiency across The Cancer Genome Atlas. Cell Rep. 23, 239–254 (2018).
Weller, M. et al. MGMT promoter methylation in malignant gliomas: ready for personalized medicine? Nat. Rev. Neurol. 6, 39–51 (2010).
Uribe, D. et al. Multidrug resistance in glioblastoma stem-like cells: role of the hypoxic microenvironment and adenosine signaling. Mol. Aspects Med. 55, 140–151 (2017).
Mohanta, T. K., Mishra, A. K. & Al-Harrasi, A. The 3D genome: from structure to function. Int. J. Mol. Sci. 22, 11585 (2021).
Dekker, J. & Mirny, L. The 3D genome as moderator of chromosomal communication. Cell 164, 1110–1121 (2016).
Divoux, A. et al. Differential open chromatin profile and transcriptomic signature define depot-specific human subcutaneous preadipocytes: primary outcomes. Clin. Epigenetics 10, 148 (2018).
Tsompana, M. & Buck, M. J. Chromatin accessibility: a window into the genome. Epigenetics Chromatin 7, 33 (2014).
Müller, B., Castro, L. J. & Rebholz-Schuhmann, D. Ontology-based identification and prioritization of candidate drugs for epilepsy from literature. J. Biomed. Semantics 13, 3 (2022).
Tambaro, F. P. et al. Histone deacetylase inhibitors: clinical implications for hematological malignancies. Clin. Epigenetics 1, 25–44 (2010).
Stitzlein, L. M., Adams, J. T., Stitzlein, E. N., Dudley, R. W. & Chandra, J. Current and future therapeutic strategies for high-grade gliomas leveraging the interplay between epigenetic regulators and kinase signaling networks. J. Exp. Clin. Cancer Res. 43, 12 (2024).
Chien, C.-H., Hsueh, W.-T., Chuang, J.-Y. & Chang, K.-Y. Dissecting the mechanism of temozolomide resistance and its association with the regulatory roles of intracellular reactive oxygen species in glioblastoma. J. Biomed. Sci. 28, 18 (2021).
Verdone, L., Caserta, M. & Di Mauro, E. Role of histone acetylation in the control of gene expression. Biochem. Cell Biol. 83, 344–353 (2005).
Willnow, P. & Teleman, A. A. Nuclear position and local acetyl-CoA production regulate chromatin state. Nature 630, 466–474 (2024).
Saumer, P., Scheffner, M., Marx, A. & Stengel, F. Interactome of intact chromatosome variants with site-specifically ubiquitylated and acetylated linker histone H1.2. Nucleic Acids Res. 52, 101–113 (2024).
Gong, F., Chiu, L.-Y. & Miller, K. M. Acetylation reader proteins: linking acetylation signaling to genome maintenance and cancer. PLoS Genet. 12, e1006272 (2016).
Zhou, Q. et al. ZNF143 mediates CTCF-bound promoter–enhancer loops required for murine hematopoietic stem and progenitor cell function. Nat. Commun. 12, 43 (2021).
van Ruiten, M. S. et al. The cohesin acetylation cycle controls chromatin loop length through a PDS5A brake mechanism. Nat. Struct. Mol. Biol. 29, 586–591 (2022).
Tessarz, P. & Kouzarides, T. Histone core modifications regulating nucleosome structure and dynamics. Nat. Rev. Mol. Cell Biol. 15, 703–708 (2014).
Xie, L. et al. 3D ATAC-PALM: super-resolution imaging of the accessible genome. Nat. Methods 17, 430–436 (2020).
Fu, S. et al. Field-dependent deep learning enables high-throughput whole-cell 3D super-resolution imaging. Nat. Methods 20, 459–468 (2023).
Seto, E. & Yoshida, M. Erasers of histone acetylation: the histone deacetylase enzymes. Cold Spring Harb. Perspect. Biol. 6, a018713 (2014).
Chuang, D.-M., Leng, Y., Marinova, Z., Kim, H.-J. & Chiu, C.-T. Multiple roles of HDAC inhibition in neurodegenerative conditions. Trends Neurosci. 32, 591–601 (2009).
Tang, Z. et al. CTCF-mediated human 3D genome architecture reveals chromatin topology for transcription. Cell 163, 1611–1627 (2015).
Tanwar, V. S., Jose, C. C. & Cuddapah, S. Role of CTCF in DNA damage response. Mutat. Res. 780, 61–68 (2019).
Lang, F. et al. CTCF prevents genomic instability by promoting homologous recombination-directed DNA double-strand break repair. Proc. Natl Acad. Sci. USA 114, 10912–10917 (2017).
Hilmi, K. et al. CTCF facilitates DNA double-strand break repair by enhancing homologous recombination repair. Sci. Adv. 3, e1601898 (2017).
Brunetto, A. T. et al. First-in-human, pharmacokinetic and pharmacodynamic phase I study of resminostat, an oral histone deacetylase inhibitor, in patients with advanced solid tumors. Clin. Cancer Res. 19, 5494–5504 (2013).
Everix, L., Seane, E. N., Ebenhan, T., Goethals, I. & Bolcaen, J. Introducing HDAC-targeting radiopharmaceuticals for glioblastoma imaging and therapy. Pharmaceuticals 16, 227 (2023).
Wang, Z. A. et al. Structural basis of sirtuin 6-catalyzed nucleosome deacetylation. J. Am. Chem. Soc. 145, 6811–6822 (2023).
Milazzo, G. et al. Histone deacetylases (HDACs): evolution, specificity, role in transcriptional complexes, and pharmacological actionability. Genes 11, 556 (2020).
Cavalli, G. & Heard, E. Advances in epigenetics link genetics to the environment and disease. Nature 571, 489–499 (2019).
Qiu, L. et al. The HDAC6–RNF168 axis regulates H2A/H2A.X ubiquitination to enable double-strand break repair. Nucleic Acids Res. 51, 9166–9182 (2023).
Zhao, C. et al. Histone deacetylase 3-directed PROTACs have anti-inflammatory potential by blocking polarization of M0-like into M1-like macrophages. Angew. Chem. Int. Ed. 62, e202310059 (2023).
Arnould, C. et al. Chromatin compartmentalization regulates the response to DNA damage. Nature 623, 183–192 (2023).
Li, M. et al. HDAC1/3-dependent moderate liquid-liquid phase separation of YY1 promotes METTL3 expression and AML cell proliferation. Cell Death Dis. 13, 992 (2022).
Bakr, A. et al. ARID1A regulates DNA repair through chromatin organization and its deficiency triggers DNA damage-mediated anti-tumor immune response. Nucleic Acids Res. 52, 5698–5719 (2024).
Qin, C. et al. RAP80 phase separation at DNA double-strand break promotes BRCA1 recruitment. Nucleic Acids Res. 51, 9733–9747 (2023).
Stamp, M. E. M., Halwes, M., Nisbet, D. & Collins, D. J. Breaking barriers: exploring mechanisms behind opening the blood–brain barrier. Fluids Barriers CNS 20, 87 (2023).
Li, F. et al. Interplay of m6A and histone modifications contributes to temozolomide resistance in glioblastoma. Clin. Transl. Med. 11, e553 (2021).
Ries, J. SMAP: a modular super-resolution microscopy analysis platform for SMLM data. Nat. Methods 17, 870–872 (2020).
El Beheiry, M. & Dahan, M. ViSP: representing single-particle localizations in three dimensions. Nat. Methods 10, 689–690 (2013).
Lieberman-Aiden, E. et al. Comprehensive mapping of long-range interactions reveals folding principles of the human genome. Science 326, 289–293 (2009).
Zhang, Q. Deacetylase-independent HDAC1 condensation defines temozolomide response in glioblastoma—Extended Data figure. figshare https://doi.org/10.6084/m9.figshare.30392968 (2025).
Zhang, Q. Deacetylase-independent HDAC1 condensation defines temozolomide response in glioblastoma—Supplementary figure. figshare https://doi.org/10.6084/m9.figshare.30393118 (2025).
Acknowledgements
This work was supported by the National Key Research and Development Program of China (2023YFC2506100 awarded to W.Z.). Additional support came from the National Natural Science Foundation of China (82574460, 82172698 awarded to W.Z., 32470577 awarded to P. D, 82372857 awarded to B.L., 82103661 awarded to C.Z., and 82103267 awarded to F.L.). The High-Level Hospital Construction Project (DFJHBF202102) also supported W.Z. Furthermore, P.D. received funding from the Shenzhen Medical Research Fund (B2302038) and Chinese National Science Fund for Excellent Oversea Young Scholars. The schematic diagrams in the graphical abstract were created with figdraw.com.
Author information
Authors and Affiliations
Contributions
Q.Z. executed the 3D ATAC-STORM assays, delineated the phase separation experiments and carried out the in vivo studies. R.Q. was responsible for the generation and analysis of ATAC-seq, ChIP-seq and RNA-seq datasets. B.L. undertook the Hi-C analyses and participated in the phase separation studies. J.W. and H.Z. contributed to the execution of 3D ATAC-STORM assays. J.C. conducted the protein structure simulation. M.H. and W.L. were instrumental in the development of the PDX models. C.Z. and F.L. contributed to the phase separation studies. K.F., W.S. and Y.L. contributed to imaging platform development. Q.L. prepared and processed the clinical samples for analysis. P.D. designed the 3D ATAC-STORM experiments, oversaw data interpretation, contributed to paper revisions and provided supervision. W.Z. spearheaded the experimental design, led the data interpretation efforts, authored the initial draft, revised the paper and extended comprehensive supervisory support throughout the project.
Corresponding authors
Ethics declarations
Competing interests
The authors declare no competing interests.
Peer review
Peer review information
Nature Chemical Biology thanks Jian-Ying Chuang and the other, anonymous reviewer(s) for their contribution to the peer review of this work.
Additional information
Publisher’s note Springer Nature remains neutral with regard to jurisdictional claims in published maps and institutional affiliations.
Extended data
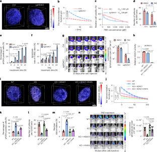
Extended Data Fig. 1 Chromatin accessibility landscapes in TMZ-resistant and TMZ-sensitive GBM cells.
a. Overview of the imaging and sequencing methodologies used to assess chromatin accessibility in this study. b. Representative 2D-ATAC-STORM of resistant vs sensitive GBM cells (scale bar, 5 µm) with global pair autocorrelation g(r). GSC-5 (n = 19), GSC-20 (n = 16), GSC-21 (n = 19), GSC-22 (n = 10), GSC-23 (n = 19), GSC-24 (n = 19). Clustering amplitude A (g(0)) compared by two-tailed unpaired t -test with exponential fit. c. DNase I-treated TUNEL staining in resistant (GSC-5, n = 38) and sensitive (GSC-22, n = 33) GBM cells. Scale bar, 5 µm. Two-tailed unpaired t test. d. ATAC-seq heatmap of signals at resistant- and sensitive-specific peaks ( ± 3 kb). Sensitive: n = 3 (two from GSE118092). Resistant: n = 4. e. 3D-ATAC-STORM of sensitive GBM cells (GSC-22, GSC-23) with or without TMZ treatment for 2, 4, or 6 days. Localization density color-coded (canopy radius 250 nm). f. g(r) analysis of sensitive cells with or without TMZ treatment. GSC-22: Day 0 (n = 22), Day 2 (n = 25), Day 4 (n = 12), Day 6 (n = 15). GSC-23: Day 0 (n = 21), Day 2 (n = 15), Day 4 (n = 15), Day 6 (n = 18). SEM shown. A compared by Welch’s t test with exponential fit. Boxplots (c) show medians and quartiles; whiskers denote min/max. Data in b, f are mean ± s.d.; n = 3 independent experiments.
Extended Data Fig. 2 Integrated epigenetic landscapes of TMZ-resistant and TMZ-sensitive glioblastoma cells.
a. Genomic occupancy of ATAC peaks in resistant (GSC-5, n = 52,449) vs sensitive (GSC-22, n = 49,609). b. ATAC-seq heatmap at TSS ( ± 3 kb) for resistant- and sensitive-specific peaks in GSC-22 and GSC-5. c-d. Motif analysis of resistant- and sensitive-specific ATAC-seq peaks using hypergeometric test. e. Heatmap of H3K27ac and H3K27me3 ChIP-seq at TSS ( ± 3 kb). f-g. H3K27ac/H3K27me3 levels at resistant- or sensitive-specific peaks ( ± 3 kb). h. Volcano plot of DEGs between resistant (GSC-5) and sensitive (GSC-22) GBM cells by DESeq2. i. Correlation of RNA-seq with H3K27ac or H3K27me3 ChIP-seq. H3K27ac: Low (n = 3690), Mid (n = 3801), High (n = 3690). H3K27me3: Low (n = 4391), Mid (n = 4523), High (n = 4391). One-way ANOVA with multiple comparisons. Boxplots (i) show medians and quartiles; whiskers denote min/max.
Extended Data Fig. 3 Chromatin architecture reorganization associated with TMZ resistance in glioblastoma cells.
a. Comparison of chromatin compartments and Pearson correlation heatmap of TMZ-sensitive (GSC-22) and TMZ-resistant (GSC-5) GBM cells on chromosome 8. b. Comparison of chromatin compartments and Pearson correlation heatmaps for TMZ-sensitive (GSC-23 and GSC-24) and TMZ-resistant GBM cells (GSC-20 and GSC-21) on chromosome X. c. Pie chart depicting changes in genomic compartments between TMZ-resistant GBM cells (GSC-5) and TMZ-sensitive GBM cells (GSC-22), where Compartment A is labeled as “A” and Compartment B as “B”. d. GO enrichment analysis showing genes that transitioned from compartment A to compartment B (left) and from compartment B to compartment A (right) in TMZ-resistant GBM cells (GSC-5) compared to TMZ-sensitive GBM cells (GSC-22). Gene Ontology (GO) enrichment analysis was performed using the hypergeometric test, a two-tailed non-parametric method. e. H3K27ac modifications in compartments A and B of TMZ-sensitive (GSC-22) and TMZ-resistant (GSC-5) GBM cells. f. H3K27ac modification patterns in compartments A and B for TMZ-sensitive and TMZ-resistant GBM cells (GSC-23 vs. GSC-20, and GSC-24 vs. GSC-21). g. The differential interaction heatmap shows changes between TMZ-treated and untreated controls. h. Comparison of compartment transition bin numbers in GSC22 cell lines with and without TMZ treatment. i. Quantification of the number of chromatin loops in TMZ-treated GSC22 cells.
Extended Data Fig. 4 Correlation Between TMZ Resistance and Chromatin Landscape Configuration.
a. Venn diagram showing the overlap of TAD boundaries between TMZ-resistant GBM cells (GSC-5) and TMZ-sensitive GBM cells (GSC-22). b. Bar graph presenting the number of differential TADs in four classification groups in TMZ-resistant GBM cells (GSC-5) compared to TMZ-sensitive GBM cells (GSC-22). c. Detection of a TMZ-resistant-specific TAD at the HDAC1 locus using Hi-C. d. Venn diagram showing specific loops in TMZ-sensitive (GSC-22) and TMZ-resistant (GSC-5) GBM cells. e. Aggregate peak analysis (APA) illustrating chromatin loops identified by Hi-C in TMZ-resistant (GSC-5) versus TMZ-sensitive (GSC-22) GBM cells. Color intensity reflects average interaction counts per loop, with the enrichment ratio displayed in the upper right corner. f. Percentage of enhancer-promoter (E-P) loops identified by promoter capture Hi-C in chromatin loops of TMZ-sensitive (GSC-22) and TMZ-resistant (GSC-5) GBM cells. g. Analysis of E-P loop strength, measured by the Chicago score, identified through promoter capture Hi-C in TMZ-sensitive (GSC-22) and TMZ-resistant (GSC-5) GBM cells. Two-tailed unpaired t-tests were performed. h. Number of contacts within enhancer-promoter (E-P) loops identified through promoter capture Hi-C in TMZ-resistant (GSC-5) and TMZ-sensitive (GSC-22) GBM cells. i. APA illustrating E-P loop proportions identified by Hi-C in TMZ-resistant (GSC-5) versus TMZ-sensitive (GSC-22) GBM cells. j. Percentage of Super-Enhancer loops in E-P loops of TMZ-sensitive (GSC-22) and TMZ-resistant (GSC-5) GBM cells. k. Venn diagram depicting the overlap of genes in super-enhancer (SE) loops with those in promoter-enhancer loops in TMZ-resistant GBM cells (GSC-5) compared to TMZ-sensitive GBM cells (GSC-22).
Extended Data Fig. 5 Deacetylase-independent role of HDAC1 in chromatin accessibility.
a. Overview of ATAC-seq experimental design comparing chromatin accessibility in TMZ-sensitive and TMZ-resistant GBM cells, including conditions with DMSO or TMZ treatment. b. ATAC-seq tracks at the HDAC1 locus in indicated cells and treatments. c. Venn diagram showing overlap of HAT/HDAC family genes with upregulated ATAC peaks in resistant vs sensitive GSCs, resistant vs sensitive U87MG cells, and U87MG-S with or without TMZ treatment. d. ATAC-seq tracks at the HDAC1 locus in indicated cells and treatments. e. Temporal immunoblot of proteins in TMZ-treated U87MG-S cells. f. Immunoblot of HDAC1 in control and HDAC1-deficient U87MG-R. g. DNase I-TUNEL staining in control (Ctrl, n = 15) and HDAC1-deficient (sg-HDAC1, n = 16) U87MG-R cells. Two-tailed unpaired t test. Scale bar, 5 µm. h. Heatmap of mRNA expression in WT, KO, KO + HDAC1, and KO + H141A U87MG-R. Line plot shows gene trajectories (red) and cluster averages (black). Cluster 1: deacetylase-dependent genes (n = 704); Cluster 2: deacetylase-independent genes (n = 552). i. Volcano plot of gene expression in U87MG-R after HDAC1 knockout by DESeq2. j. RNA-seq tracks at LZTS3 and MXD4 loci (cluster 2) in WT, KO, KO + HDAC1, and KO + H141A U87MG-R, with expression boxplots. One-way ANOVA with multiple comparisons. Violin plots (g) and boxplots (j) show medians with quartiles; whiskers denote min/max. Data represent n = 3 independent experiments.
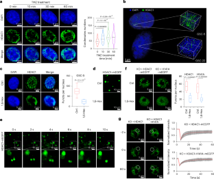
Extended Data Fig. 6 HDAC1 undergoes LLPS independent of its deacetylase activity.
a. Immunofluorescence of HDAC1 with DAPI in GBM patient specimens. Quantification: TMZ-resistant (GBM-R, n = 41), TMZ-sensitive (GBM-S, n = 36). Scale bars, 10 µm. Mann-Whitney U test. b. Kaplan-Meier survival of GBM patients stratified by HDAC1 expression. CGGA datasets: mRNA-seq_693 (high, n = 180; low, n = 58) and mRNA-seq_325 (high, n = 76; low, n = 61). Log-rank test. c. HDAC1/DAPI staining and puncta quantification in GSC-5 (resistant, n = 17) and GSC-22 (sensitive, n = 21). Scale bar, 5 µm. Two-tailed unpaired Welch’s t test. d. HDAC1/DAPI staining in U87MG-R (resistant, n = 31) and U251 (sensitive, n = 32). Scale bar, 5 µm. Two-tailed unpaired t test. e. Metagene plot of HDAC1 ChIP-seq occupancy at TSS and TES in GSC-5 (resistant) and GSC-22 (sensitive). f. Heatmap of HDAC1 ChIP-seq signals with H3K27ac ChIP-seq centered on GSC-5-specific HDAC1 peaks ( ± 3 kb). g. Phase diagram of HDAC1-mEGFP droplet formation across salt (31.25-300 mM) and protein (0.625-60 μM) concentrations; gray dots, no LLPS; green, LLPS. h. HDAC1 condensates in U87MG-R ± 3% 1,6-hexanediol. Puncta counts: Ctrl (n = 23), 1,6-hex (n = 20). Scale bar, 5 µm. Two-tailed unpaired Welch’s t test. Violin plots (a, c, d) and boxplots (h) show medians and quartiles; whiskers denote min/max; n = 3 biologically independent experiments.
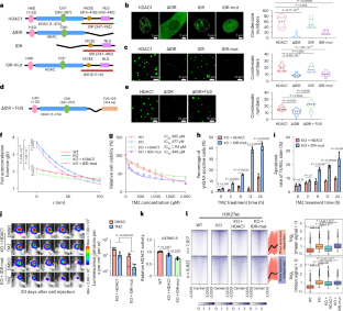
Extended Data Fig. 7 Impact of the intrinsically disordered region (IDR) on HDAC1 phase separation in TMZ-resistant GBMs.
a. FRAP quantification for WT (n = 8), ΔIDR (n = 5), and ΔIDR + FUS IDR (n = 9). Two-way ANOVA with multiple comparisons. b. 3D-ATAC-STORM of chromatin accessibility in WT, KO + HDAC1, and KO + IDR-mut U87MG-R cells. Scale bar, 5 µm. c. DNase I-TUNEL staining in WT (n = 30), KO (n = 33), KO + HDAC1 (n = 34), and KO + IDR-mut (n = 32). Kruskal-Wallis with multiple comparisons. Scale bar, 5 µm. d. Heatmap of mRNA expression in WT, KO, KO + HDAC1, and KO + IDR-mut U87MG-R. Line plot shows gene trajectories (red) and cluster averages (black). Z-score = log2(x/μ), where x is gene expression and μ the average RPKM. Cluster 1: phase separation–dependent genes (n = 300); Cluster 2: phase separation–independent genes (n = 996). e. Genomic tracks of RNA-seq and H3K27ac ChIP-seq in WT, KO, KO + HDAC1, and KO + IDR-mut U87MG-R at LZTS3 and MXD4 loci. Boxplots show expression differences, one-way ANOVA with multiple comparisons. Violin plots (c) and boxplots (e) show medians and quartiles; whiskers denote min/max. Data in a are mean ± s.d.; Data represent n = 3 biologically independent experiments.
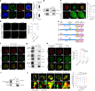
Extended Data Fig. 8 HDAC1-CTCF condensates facilitate DNA repair in TMZ-resistant GBM cells.
a. Co-IP of endogenous HDAC1 with CTCF in resistant (GSC-5, GSC-20, GSC-21) versus sensitive (GSC-22) GBM cells. b. FRAP of CTCF-mCherry droplets with HDAC1-mEGFP (n = 4) or mEGFP (n = 4). Two-way ANOVA. Scale bar, 5 µm. c-d. Condensate formation and Co-IP of HDAC1 variants (ΔIDR-mEGFP, IDR-mEGFP, IDR-mut-mEGFP) in HDAC1-KO U87MG-R. Scale bar, 5 µm. e-f. Immunofluorescence of γH2AX with RAD51 (WT, n = 46; KO, n = 42; KO + HDAC1, n = 43; KO + IDR-mut, n = 48; KO + H141A, n = 43) or γH2AX with 53BP1 (WT, n = 44; KO, n = 47; KO + HDAC1, n = 45; KO + IDR-mut, n = 45; KO + H141A, n = 44) in U87MG-R cells, with Pearson correlation. Scale bar, 5 µm. Kruskal-Wallis with multiple comparisons. g. Sphere formation after 14 days in WT, KO, KO + HDAC1, KO + IDR-mut, and KO + H141A U87MG-R cells exposed to 4 Gy irradiation (n = 5/group). One-way ANOVA with multiple comparisons. Violin plots (e-f) show medians with quartiles; whiskers denote min/max. Data in b and g are mean ± s.d.; n = 3 biologically independent experiments.
Extended Data Fig. 9 Resminostat inhibits HDAC1-CTCF phase separation in TMZ-resistant GBM cells.
a. Representative images of CTCF-mCherry and HDAC1-mEGFP droplets with or without Resminostat treatment; n = 15 cells per group. Two-tailed unpaired Welch’s t test (CTCF) and Mann-Whitney U test (HDAC1). Scale bar, 5 µm. b. Effect of Resminostat on droplets formed by HDAC1-mEGFP IDR. Sample sizes: HDAC1 DMSO (n = 8), Resminostat (n = 5); IDR DMSO (n = 8), Resminostat (n = 6). Two-tailed unpaired Welch’s t test. Scale bar, 10 µm. c. HDAC1 condensates in U87MG-R cells treated with increasing Resminostat (0-10 µM). Sample sizes: 0 µM (n = 9), 1.25 µM (n = 6), 2.5 µM (n = 8), 5 µM (n = 6), 10 µM (n = 8). One-way ANOVA with multiple comparisons. Scale bar, 5 µm. d. In vitro droplet assays of HDAC1 protein with DMSO (n = 23), Panobinostat (n = 21), CUDC-101 (n = 21), and Resminostat (n = 21). Kruskal-Wallis with multiple comparisons. e. HDAC1/CTCF condensates in GSC-5 cells treated with Resminostat (0-10 µM) and Pearson correlation of colocalization. Sample sizes: 0 µM (n = 39), 1.25 µM (n = 37), 2.5 µM (n = 38), 5 µM (n = 39), 10 µM (n = 42). Kruskal-Wallis with multiple comparisons. Scale bar, 5 µm. f. Super-resolution imaging of HDAC1–CTCF condensates in U87MG-R cells with or without inhibitors. Sample sizes: DMSO (n = 37), Panobinostat (n = 33), CUDC-101 (n = 40), Resminostat (n = 39). Kruskal-Wallis with multiple comparisons. HDAC1 in green, CTCF in red. g. g(r) analysis of ATAC localizations in U87MG-R treated with DMSO (n = 31) or Resminostat (n = 10). Two-tailed unpaired t test with exponential fit. h. g(r) analysis of ATAC localizations in DMSO (n = 22), Panobinostat (n = 16), CUDC-101 (n = 23), and Resminostat (n = 15). Kruskal-Wallis with multiple comparisons. i. Bio-Layer Interferometry (BLI) of purified HDAC1-ΔHAD immobilized on biosensors incubated with Resminostat. j. ATAC-seq occupancy, metagene analysis, and heatmap at TSS ( ± 1 kb) with or without Resminostat treatment. Violin plots (a-d, e-f) show medians with quartiles; whiskers denote min/max. Data in g, h are mean ± s.d.; n = 3 biologically independent experiments.
Extended Data Fig. 10 Resminostat reverses temozolomide resistance in GBM.
a. Orthotopic tumors in C57BL/6 mice injected with GL261 and treated intracranially with DMSO or Resminostat (n = 5/group). Tumor size/progression analyzed by two-tailed unpaired t test. b. Kaplan-Meier survival of GL261-bearing mice treated with DMSO (n = 11) or Resminostat (n = 12). Log-rank test. c. Immunostaining of HDAC1 and CTCF in mouse tumors treated with DMSO (n = 52), Resminostat (n = 48), TMZ (n = 54), or TMZ+Resminostat (n = 57). Welch’s ANOVA with multiple comparisons. Scale bar, 5 µm. d. γH2AX immunofluorescence intensity in tumors: DMSO (n = 65), Resminostat (n = 80), TMZ (n = 79), TMZ+Resminostat (n = 69). Kruskal-Wallis with multiple comparisons. Scale bar, 5 µm. e. IC50 assays of HDAC1-knockout U87MG-R cells reconstituted with wild-type HDAC1, the HAD domain deletion mutant (HDAC1-ΔHAD), or the IDR mutant (HDAC1-IDR-QEK-mut) (n = 3/group). Cells were treated with varying concentrations of TMZ in the presence or absence of Resminostat. Two-tailed unpaired t test. Violin plots (c, d) show medians with quartiles; whiskers denote min/max. Data in a and e are mean ± s.d.; n = 3 independent experiments.
Supplementary information
Supplementary Information (download PDF )
Supplementary Figs. 1–8, Tables 1 and 2 and source data for Supplementary Fig. 3.
Supplementary Data 1 (download ZIP )
Statistical source data for supplementary figures.
Source data
Source Data Figs. 1–6 and Extended Data Figs. 1, 2 and 5–10 (download ZIP )
Statistical source data.
Rights and permissions
Springer Nature or its licensor (e.g. a society or other partner) holds exclusive rights to this article under a publishing agreement with the author(s) or other rightsholder(s); author self-archiving of the accepted manuscript version of this article is solely governed by the terms of such publishing agreement and applicable law.
About this article
Cite this article
Zhang, Q., Qiu, R., Lu, B. et al. Deacetylase-independent HDAC1 condensation defines temozolomide response in glioblastoma. Nat Chem Biol (2026). https://doi.org/10.1038/s41589-025-02123-8
Received:
Accepted:
Published:
Version of record:
DOI: https://doi.org/10.1038/s41589-025-02123-8


