Extended Data Fig. 7: LS-170 displaces the ATAC complex from chromatin.
From: Complex-specific inhibitors for interrogating ATAC histone acetyltransferase complex

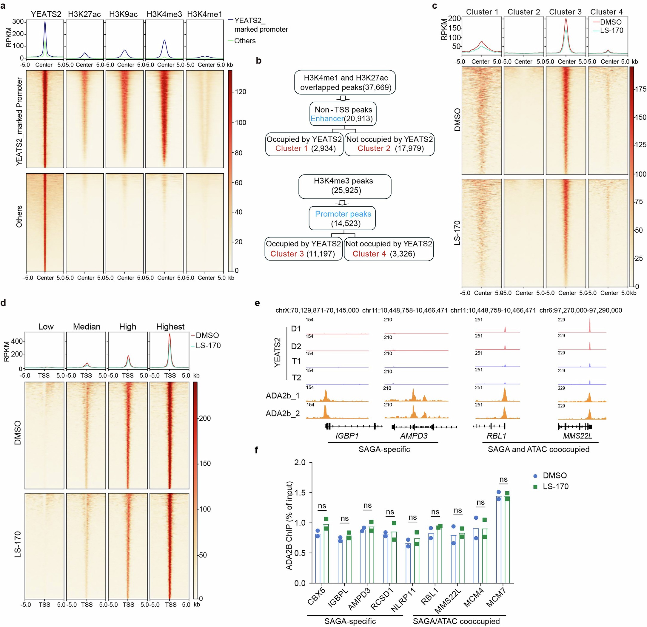
a. Average profiles and heatmaps of normalized density for YEATS2, H3K27ac, H3K9ac, H3K4me3, and H3K4me1 signal centered on YEATS2-binding peaks in a ± 5 kb window. b. Schematic diagram illustrating the definition of enhancers and promoters subcategorized into four clusters based on YEATS2 occupancy. c. Average profiles and heatmaps of normalized density for DMSO and LS-170 signal around ± 5 kb centered in four clusters. d. Rank-ordered heatmaps of YEATS2 ChIP-seq signal at TSS after indicated treatment in the highest, high, median, and low expressed genes (Quartile). e, Representative tracks at the IGBP1, AMPD3, RBL1, and MMS22L locus illustrating SAGA-specific (ADA2b; GSE262886) and SAGA/ATAC-cooccupied peak signal. f, ChIP-qPCR analyses showing the changes of ADA2b on the indicated genes upon LS-170 treatment (mean ± s.d., n = 2 independently biological replicates).