Abstract
Histone acetyltransferases (HATs) modify chromatin to regulate gene expression. Instead of acting alone, HATs function in complexes with other proteins, leading to variations in substrate specificity, genomic localization and cellular function. To understand the complex-dependent roles of HATs, we present a chemical approach to specifically dissociate ATAC (Ada-two-A-containing) HAT complex from chromatin without perturbing other complexes. Rather than targeting the shared HAT enzyme, we developed chemical inhibitors for an ATAC-specific subunit, YEATS2. The most effective inhibitor, LS-170, specifically reduced the chromatin occupancy of the ATAC complex, decreased the ATAC-dependent histone acetylation level and downregulated the expression of ATAC-governed genes, leading to significantly suppressed tumor growth in a lung cancer mouse model. This study not only sheds light on the regulatory roles of the ATAC HAT complex in gene transcription but also provides evidence that the chemical inhibition of the ATAC complex can be a promising therapeutic strategy.

This is a preview of subscription content, access via your institution
Access options
Access Nature and 54 other Nature Portfolio journals
Get Nature+, our best-value online-access subscription
$32.99 / 30 days
cancel any time
Subscribe to this journal
Receive 12 print issues and online access
$259.00 per year
only $21.58 per issue
Buy this article
- Purchase on SpringerLink
- Instant access to the full article PDF.
USD 39.95
Prices may be subject to local taxes which are calculated during checkout






Similar content being viewed by others
Data availability
Structure data were deposited to the Protein Data Bank with accession code PDB 9PKU. The ChIP-seq and RNA-seq data were deposited to the Gene Expression Omnibus with accession number GSE278700. Other data supporting the findings of this work are provided within the article and its Supplementary Information. Source data are provided with this paper.
References
Millán-Zambrano, G., Burton, A., Bannister, A. J. & Schneider, R. Histone post-translational modifications—cause and consequence of genome function. Nat. Rev. Genet. 23, 563–580 (2022).
Roth, S. Y., Denu, J. M. & Allis, C. D. Histone acetyltransferases. Annu. Rev. Biochem. 70, 81–120 (2001).
Patrick, A. & Grant, S. L. B. Histone acetyltransferase complexes. Cell Dev. Biol. 10, 169–177 (1999).
Ogryzko, V. V. Mammalian histone acetyltransferases and their complexes. Cell. Mol. Life Sci. 58, 683–692 (2001).
Lee, K. K. & Workman, J. L. Histone acetyltransferase complexes: one size doesn’t fit all. Nat. Rev. Mol. Cell Biol. 8, 284–295 (2007).
Anamika, K. et al. Lessons from genome-wide studies: an integrated definition of the coactivator function of histone acetyltransferases. Epigenetics Chromatin 3, 18 (2010).
Nagy, Z. et al. The metazoan ATAC and SAGA coactivator HAT complexes regulate different sets of inducible target genes. Cell. Mol. Life Sci. 67, 611–628 (2010).
Krebs, A. R., Karmodiya, K., Lindahl-Allen, M., Struhl, K. & Tora, L. SAGA and ATAC histone acetyl transferase complexes regulate distinct sets of genes and ATAC defines a class of p300-independent enhancers. Mol. Cell 44, 410–423 (2011).
Orpinell, M. et al. The ATAC acetyl transferase complex controls mitotic progression by targeting non-histone substrates. EMBO J. 29, 2381–2394 (2010).
Guelman, S. et al. The double-histone-acetyltransferase complex ATAC is essential for mammalian development. Mol. Cell. Biol. 29, 1176–1188 (2009).
Arede, L. et al. KAT2A complexes ATAC and SAGA play unique roles in cell maintenance and identity in hematopoiesis and leukemia. Blood Adv. 6, 165–180 (2022).
Suganuma, T. et al. ATAC is a double histone acetyltransferase complex that stimulates nucleosome sliding. Nat. Struct. Mol. Biol. 15, 364–372 (2008).
Spedale, G., Timmers, H. T. & Pijnappel, W. W. ATAC-king the complexity of SAGA during evolution. Genes Dev. 26, 527–541 (2012).
Mi, W. et al. YEATS2 links histone acetylation to tumorigenesis of non-small cell lung cancer. Nat. Commun. 8, 1088 (2017).
Fischer, V. et al. The related coactivator complexes SAGA and ATAC control embryonic stem cell self-renewal through acetyltransferase-independent mechanisms. Cell Rep 36, 109598 (2021).
Wang, X. et al. The ATAC complex represses the transcriptional program of the autophagy–lysosome pathway via its E3 ubiquitin ligase activity. Cell Rep. 43, 115033 (2024).
Zhao, D. et al. YEATS2 is a selective histone crotonylation reader. Cell Res. 26, 629–632 (2016).
Ren, X. et al. Histone benzoylation serves as an epigenetic mark for DPF and YEATS family proteins. Nucleic Acids Res. 49, 114–126 (2021).
Li, X. et al. Structure-guided development of YEATS domain inhibitors by targeting π–π–π stacking. Nat. Chem. Biol. 14, 1140–1149 (2018).
Zhao, D., Li, Y., Xiong, X., Chen, Z. & Li, H. YEATS domain—a histone acylation reader in health and disease. J. Mol. Biol. 429, 1994–2002 (2017).
Li, Y., Zhao, D., Chen, Z. & Li, H. YEATS domain: linking histone crotonylation to gene regulation. Transcription 8, 9–14 (2017).
Li, X., Liu, S., Li, X. & Li, X. D. YEATS domains as novel epigenetic readers: structures, functions, and inhibitor development. ACS Chem. Biol. 18, 994–1013 (2023).
Schulze, J. M., Wang, A. Y. & Kobor, M. S. YEATS domain proteins: a diverse family with many links to chromatin modification and transcription. Biochem. Cell Biol. 87, 65–75 (2009).
Chatterjee, J., Gilon, C., Hoffman, A. & Kessler, H. N-Methylation of peptides: a new perspective in medicinal chemistry. Acc. Chem. Res. 41, 1331–1342 (2008).
Philpott, M. et al. Assessing cellular efficacy of bromodomain inhibitors using fluorescence recovery after photobleaching. Epigenetics Chromatin 7, 14 (2014).
Jiang, Y. et al. Selective targeting of AF9 YEATS domain by cyclopeptide inhibitors with preorganized conformation. J. Am. Chem. Soc. 142, 21450–21459 (2020).
Wang, Y. L., Faiola, F., Xu, M., Pan, S. & Martinez, E. Human ATAC Is a GCN5/PCAF-containing acetylase complex with a novel NC2-like histone fold module that interacts with the TATA-binding protein. J. Biol. Chem. 283, 33808–33815 (2008).
Suganuma, T. et al. The ATAC acetyltransferase complex coordinates MAP kinases to regulate JNK target genes. Cell 142, 726–736 (2010).
Wang, Z. et al. Combinatorial patterns of histone acetylations and methylations in the human genome. Nat. Genet. 40, 897–903 (2008).
Murphy, A. E., Askarova, A., Lenhard, B., Skene, N. G. & Marzi, S. J. Predicting gene expression from histone marks using chromatin deep learning models depends on histone mark function, regulatory distance and cellular states. Nucleic Acids Res. 53, gkae1212 (2025).
Kratz, A. et al. Core promoter structure and genomic context reflect histone 3 lysine 9 acetylation patterns. BMC Genomics 11, 257 (2010).
Kimura, H. Histone modifications for human epigenome analysis. J. Hum. Genet. 58, 439–445 (2013).
Gamper, A. M., Kim, J. & Roeder, R. G. The STAGA subunit ADA2b is an important regulator of human GCN5 catalysis. Mol. Cell. Biol. 29, 266–280 (2009).
Chesnutt, K. V. et al. ATAC and SAGA histone acetyltransferase modules facilitate transcription factor binding to nucleosomes independent of their acetylation activity. Nucleic Acids Res. 53, gkae1120 (2025).
Morgan, M. T. et al. Structural basis for histone H2B deubiquitination by the SAGA DUB module. Science 351, 725–728 (2016).
Mi, W. et al. The ZZ-type zinc finger of ZZZ3 modulates the ATAC complex-mediated histone acetylation and gene activation. Nat. Commun. 9, 3759 (2018).
Cho, H., Gao, J. & Kwon, G. S. PEG-b-PLA micelles and PLGA-b-PEG-b-PLGA sol–gels for drug delivery. J. Control. Release 240, 191–201 (2016).
Lakkireddy, H. R. & Bazile, D. Building the design, translation and development principles of polymeric nanomedicines using the case of clinically advanced poly(lactide(glycolide))-poly(ethylene glycol) nanotechnology as a model: an industrial viewpoint. Adv. Drug Deliv. Rev. 107, 289–332 (2016).
Chen, H. Z., Tsai, S. Y. & Leone, G. Emerging roles of E2Fs in cancer: an exit from cell cycle control. Nat. Rev. Cancer 9, 785–797 (2009).
Kent, L. N. & Leone, G. The broken cycle: E2F dysfunction in cancer. Nat. Rev. Cancer 19, 326–338 (2019).
Chen, L. et al. Lysine acetyltransferase GCN5 potentiates the growth of non-small cell lung cancer via promotion of E2F1, cyclin D1, and cyclin E1 expression. J. Biol. Chem. 288, 14510–14521 (2013).
Zeng, Z., Lei, S., He, Z., Chen, T. & Jiang, J. YEATS2 is a target of HIF1α and promotes pancreatic cancer cell proliferation and migration. J. Cell. Physiol. 236, 2087–2098 (2021).
Nguyen, K. S., Kobayashi, S. & Costa, D. B. Acquired resistance to epidermal growth factor receptor tyrosine kinase inhibitors in non-small-cell lung cancers dependent on the epidermal growth factor receptor pathway. Clin. Lung Cancer 10, 281–289 (2009).
Nakao, A., Yoshihama, M. & Kenmochi, N. RPG: the ribosomal protein gene database. Nucleic Acids Res. 32, D168–D170 (2004).
Perry, R. P. The architecture of mammalian ribosomal protein promoters. BMC Evol. Biol. 5, 15 (2005).
Acknowledgements
We acknowledge support from the National Key R&D Program of China (2022YFA1304800 to Xin L. and Y.L.), the National Science Fund for Distinguished Young Scholars 22425702 to X.D.L., the Hong Kong Research Grants Council Collaborative Research Fund (CRF C7016-22G, C7009-20G, C7026-20G and C7035-23G to X.D.L.), the Areas of Excellence Scheme (AoE/P-705/16 and Aoe/M-707/18 to X.D.L.), the General Research Fund (GRF 17107123, 17310122, 17302524, 17102124, 17104923 and 17311025 to X.D.L.), the General Program of the National Natural Science Foundation of China (22577080 to Xin L.), the Guangdong Provincial Project (2023QN10C205 to Xin L.) and a research grant from the Innovation and Technology Commission to the State Key Laboratory of Synthetic Chemistry, the University of Hong Kong. We also thank the Large Research Equipment Fund 2022–2023 of the University of Hong Kong awarded to X.D.L. We thank X. Shi from the Van Andel Institute for providing plasmid (pCDH-FLAG-HA-YEATS2). We thank Peking University Shenzhen Hospital for providing the H157, PC9, H292 and H1975 cell lines.
Author information
Authors and Affiliations
Contributions
X.D.L. conceptualized the research project. S.L., J.L., Y.W., X.Y., H.L., W.W., Xin L. and X.D.L. designed the experiments and analyzed the data. S.L. and Xin L. carried out the inhibitor design. S.L. and Xiang L. synthesized the compounds. S.L., X.D., H.J.H.C. and K.Y.W. expressed and purified the proteins and performed the in vitro competition assay. S.L. performed the ITC experiments and chemoproteomics study. S.L., Y.W. and J.W.H.W. carried out ChIP-seq and RNA-seq sample preparation and data analysis. S.L., X.D. and Q.L. determined the effect of ATAC inhibitor in cells. W.W. and J.L. determined the effect of ATAC inhibitor in mice. H.L. and X.Y. resolved the crystal structure. Y.L., M.H. and C.L.C. provided discussions. H.L., W.W. and X.D.L. supervised the work in their respective fields. S.L. and X.D.L. wrote the manuscript with inputs from Y.W., J.L. and W.W.
Corresponding authors
Ethics declarations
Competing interests
X.D.L., S.L. and Xin L. are coinventors on patents (US 2023/0355705 A1, EP 4257196 A1 and CN 116768969 A) related to the inhibitors reported in this manuscript. The remaining authors declare no competing interests.
Peer review
Peer review information
Nature Chemical Biology thanks Tatiana Kutateladze, Xiaobing Shi and the other, anonymous reviewers for their contribution to the peer review of this work.
Additional information
Publisher’s note Springer Nature remains neutral with regard to jurisdictional claims in published maps and institutional affiliations.
Extended data
Extended Data Fig. 1 Development of YEATS2 YEATS inhibitors by targeting π-π-π stacking.
a, The complex structure of YEATS2 YEATS-H3K27bz (PDB ID:6LSD). b, Chemical structure of photoaffinity probe Photo-H3K27bz. c, Schematic diagram illustrating the competitive photo-cross-linking assay for determination of inhibitory effects of developed oligopeptides against YEATS domains. d, Three-spot competitive photo-cross-linking assay to screen decapeptides with different modifications at H3K27. e, Histogram showing the inhibitory effects of decapeptides. The relative fluorescence intensity data were quantified from gels shown in d. f, g, ITC measurement for the binding affinities of YEATS2 YEATS toward H3K27cr (f) and H3K27bz (g). h, In-gel fluorescent signal to show the inhibitory effects of LS-08 against AF9, ENL, and GAS41.
Extended Data Fig. 2 Structure-activity relationship (SAR) studies to optimize the peptide inhibitor for a higher potency and lower molecular weight.
a, Histogram showing the inhibitory effects of decapeptides with various aromatic acyl groups. The red ones are the benzofuran derivatives. b.The overall structure of YEATS2 YEATS bound to H3K27bz in ribbon view. c, Illustration of the sequence of compound LS-74 to LS-77. d, In-gel fluorescence and competition curves of LS-74 to LS-77 against YEATS2 YEATS obtained from competitive photo-cross-linking assay. n = 2 independently biological replicates. e, Heatmap showing the inhibitory effects of compound LS-78 - LS-145 toward YEATS2 YEATS. f, Superimposition of the aromatic ‘sandwich’ cage in LS-131(Kbf), H3K27bz, H3K27cr in complex with YEATS2 YEATS. g, Sequence and structural alignments of reader pocket loops among four human YEATS domains. Steel blue, YEATS2 YEATS; Light gray, AF9 YEATS (PDB ID: 5HJB); Orange, ENL YEATS (PDB: 5J9S); Light pink, GAS41 YEATS (PDB ID: 5XTZ). h, Structural overlay of YEATS domains. The ligand Kbf (green) was from PDB ID: 9PKU. Red arrowheads indicate a wide-end opening of YEATS.
Extended Data Fig. 3 Optimization toward better drug-like properties.
a, Chemical structure of LS-131 and LS-147.b, The radar chart showing the physicochemical properties of LS-131 and LS-147 calculated using the ADMETlab program (https://admetmesh.scbdd.com/). c, Chemical structure of compound LS-147 to LS-159. IC50 for each compound toward YEATS2 YEATS was listed. d-q, Competition curves of LS-147 to LS-159 against YEATS domain of YEATS2. n = 2 independently biological replicates.
Extended Data Fig. 4 Optimization toward better drug-like properties.
a, IC50 determination of LS-160 and LS-161. n = 2 independently biological replicates. b, IC50 determination of LS-162 and LS-163. n = 2 independently biological replicates. c, Chemical structure of compound LS-164 to LS-170 which contains the F derivatives and N-methylated Ala as well as C-terminal piperidine. d, e, The anticancer ability of the indicated compounds was assessed using ATP-monitoring luminescence assay. The luminescence ATP detection system shows the survival rate (%) in A549 (d) and H1299 (e) after the indicated treatment (mean ± s.d., n = 9 including 3 biological replicates and 3 technical replicates). f, PAMPA (Parallel artificial membrane permeability assay) analysis of the inhibitors. Pe: permeability rate. High, medium, and low are compounds provided by the manufacturer with high, medium, and low permeability rates, respectively. (mean ± s.d., n = 4 biological replicates).
Extended Data Fig. 5 Selectivity examination of LS-170 toward selected epigenetic ‘readers’ and ‘erasers’.
a, Chemical structure of pan-bromodomain inhibitor bromosporine (BS) and probe photo-BS. b, In-gel fluorescent signal to show the inhibitory effects of BS and LS-170 against the Kac readers. c, Chemical structure of H3K4me3 and probe photo-H3K4me3. d, In-gel fluorescent signal to show the inhibitory effects of H3K4me3 and LS-170 against SPIN1 and ING2. e, Chemical structure of competitor H3K9cr and H3K9myr, probe photo-H3K4me3 and photo-H3K9myr. f, In-gel fluorescent signal to show the inhibitory effects of LS-170 against Sirt3 and Sirt6.
Extended Data Fig. 6 FRAP assay to determine the ability of LS-170 on chromatin association with YEATS domains.
a-c, FRAP assay using AF9-sfGFP (a), ENL-sfGFP (b), and GAS41-sfGFP (c). Red circles indicate the bleached regions. The scale bar is 4 μm.
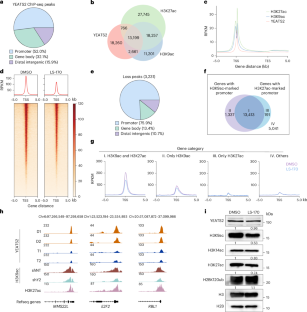
Extended Data Fig. 7 LS-170 displaces the ATAC complex from chromatin.
a. Average profiles and heatmaps of normalized density for YEATS2, H3K27ac, H3K9ac, H3K4me3, and H3K4me1 signal centered on YEATS2-binding peaks in a ± 5 kb window. b. Schematic diagram illustrating the definition of enhancers and promoters subcategorized into four clusters based on YEATS2 occupancy. c. Average profiles and heatmaps of normalized density for DMSO and LS-170 signal around ± 5 kb centered in four clusters. d. Rank-ordered heatmaps of YEATS2 ChIP-seq signal at TSS after indicated treatment in the highest, high, median, and low expressed genes (Quartile). e, Representative tracks at the IGBP1, AMPD3, RBL1, and MMS22L locus illustrating SAGA-specific (ADA2b; GSE262886) and SAGA/ATAC-cooccupied peak signal. f, ChIP-qPCR analyses showing the changes of ADA2b on the indicated genes upon LS-170 treatment (mean ± s.d., n = 2 independently biological replicates).
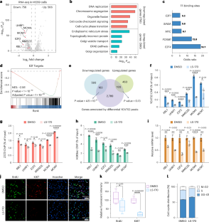
Extended Data Fig. 8 ATAC inhibition by LS-170 does not affect the expression of ribosomal protein-coding genes.
a, b, Venn diagram showing the overlap of up- (a) and down-regulated (b) genes in LS-170-treated and YEATS2-depleted cells (GSE90781). c, GO analysis of the overlapped genes in LS-170-treated and YEATS2-depleted cells. One-sided Fisher’s Exact test; adjustment was made using Benjamini–Hochberg. d. Volcano plots represent differentially expressed genes, with 81 ribosomal protein genes (RPGs) highlighted as green dots. Two-sided Wald test; adjustment was made using Benjamini–Hochberg. e. Heatmap showing log2FC observed for the four transcription factors involved in the regulation of RPGs expression in the RNA-seq.
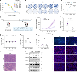
Extended Data Fig. 9 Characterization of LS-170-loaded polymeric nanoparticles LS-170 NPs.
a, The representative images of migration and invasion of H1299 cells under the treatment with DMSO or LS-170. Scale bar: 0.5 mm. 2 independently biological replicates. b, Schematic illustration of LS-170-loaded polymeric nanoparticle, LS-170 NPs. c, Size distribution of LS-170 NPs characterized by dynamic light scattering (DLS). d, Zeta potential of LS-170 NPs characterized by dynamic light scattering (DLS). e, Transmission electron microscopy (TEM) image of LS-170 NPs. Scale bar: 200 nm. f, Stability test of LS-170 NPs under physiological conditions for 48 h. g, LS-170 drug release profile from LS-170 NPs within 96 h in PBS buffer (mean ± s.d., n = 3 biological replicates). h, Pharmacokinetics (PK) studies in mice (mean ± s.d., n = 3 biological replicates) showing the concentration of LS-170 or LS-170 NPs in plasma after intravenous injection at a dose of 6 mg/kg. i, j, The area under the curve (AUC) (i) and half-life (j) of LS-170 and LS-170 NPs in PK studies (mean ± s.d., n = 3 biological replicates). k, Cell viability of H1299 cells after treatment with gradient concentrations of LS-170 or LS-170 NPs (mean ± s.d., n = 3 biological replicates). l, Cell proliferation curve of H1299 cells incubated with LS-170 or LS-170 NPs (mean ± s.d., n = 3 biological replicates). m, Colony formation assay of H1299 cells treated with LS-170 or LS-170 NPs.
Extended Data Fig. 10 Anti-tumor efficacy of LS-170 NPs in vivo.
a, Images of the mice treated with PBS or LS-170 NPs at day 2, day 8, and day 14. b, Images of the excised tumors of the mice after 14-day treatment with PBS or LS-170 NPs. c, Hematoxylin and eosin (H&E) staining of main organs after 14-day treatment. Scale bar: 500 μm.
Supplementary information
Supplementary Information (download PDF )
Supplementary Note, Tables 1–6 and Figures.
Supplementary Data 1 (download XLSX )
Enriched and depleted proteins in chemoproteomics study.
Supplementary Data 2 (download XLS )
Differential YEATS2 peaks in ChIP-seq.
Supplementary Data 3 (download XLSX )
RNA-seq analysis results.
Source data
Source Data Figs. 1–4 and 6 and Extended Data Figs. 1–5 (download PDF )
Unprocessed western blots and/or gels.
Rights and permissions
Springer Nature or its licensor (e.g. a society or other partner) holds exclusive rights to this article under a publishing agreement with the author(s) or other rightsholder(s); author self-archiving of the accepted manuscript version of this article is solely governed by the terms of such publishing agreement and applicable law.
About this article
Cite this article
Liu, S., Liu, J., Wu, Y. et al. Complex-specific inhibitors for interrogating ATAC histone acetyltransferase complex. Nat Chem Biol 22, 471–481 (2026). https://doi.org/10.1038/s41589-025-02132-7
Received:
Accepted:
Published:
Version of record:
Issue date:
DOI: https://doi.org/10.1038/s41589-025-02132-7


