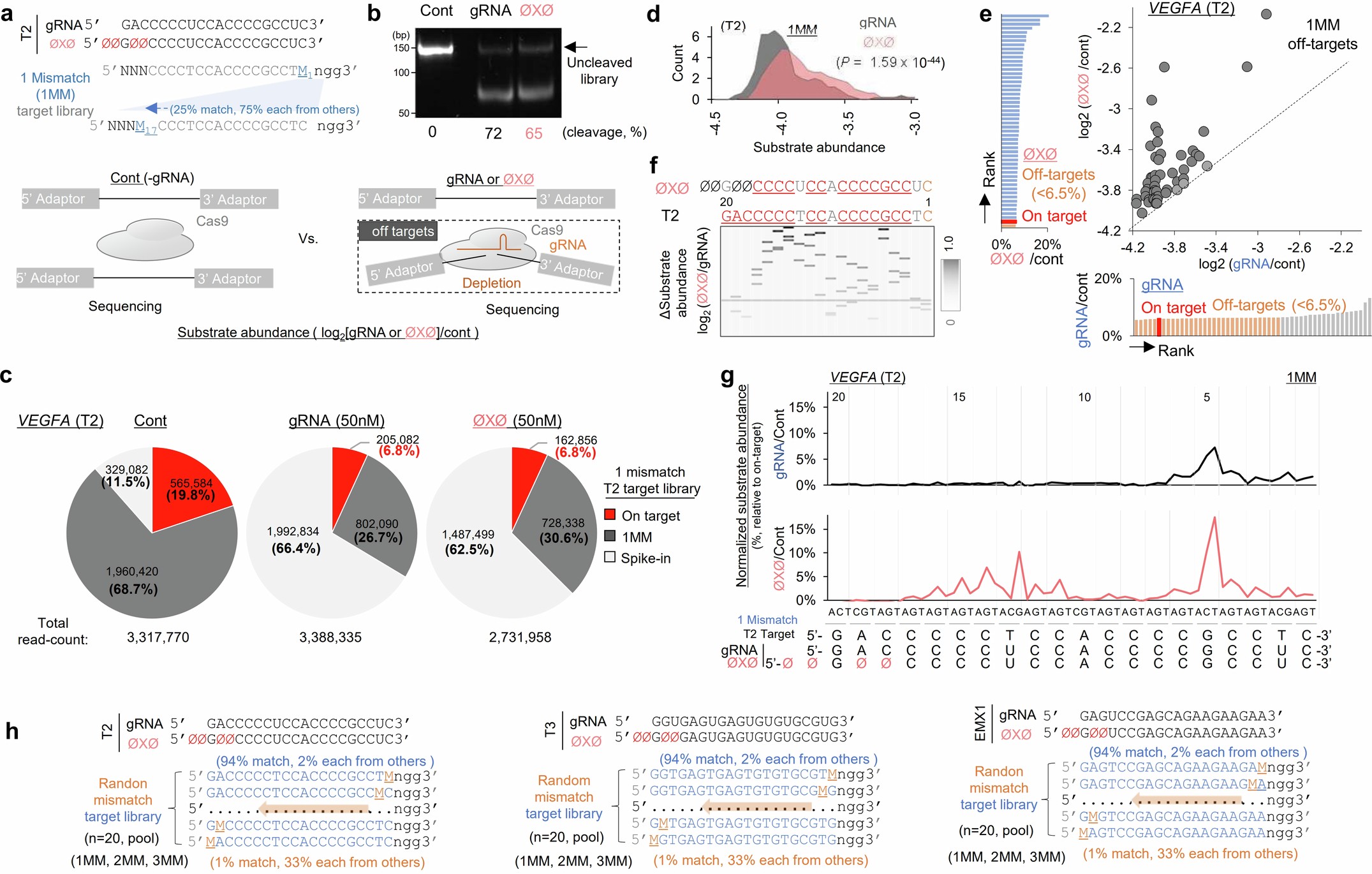
Extended Data Fig. 8: Comparative analyses of off-target sequences between gRNA and ØXØ using random mismatch libraries.
From: Abasic CRISPR RNAs inherently harness fidelity of SpCas9 for genome editing

a, b, Sequencing strategy using a 1-mismatch (1MM) target library of T2 after reacting with T2 gRNA complexed with SpCas9 in vitro. The 1MM T2 library was generated by pooling 20 synthetic oligonucleotides, each carrying a different single random nucleotide position (from positions 1 to 20; a, upper panel). Substrate abundance (log2 ratio) was calculated by comparing normalized sequencing reads from SpCas9 treatment with gRNA (gRNA or ØXØ) to those without gRNA (cont; a, lower panels). Residual 1MM target libraries after in vitro SpCas9 reaction were subjected to sequencing (n = 1 sequencing library; b). c–g, Sequencing analysis of 1MM library (T2) after in vitro SpCas9 reaction with ØXØ versus unmodified gRNA. Composition of 1MM target libraries (pie charts; c), including on-target and spike-in control (non-cleavable sequence), after treatment with SpCas9 complexed with either unmodified gRNA or ØXØ (T2 at 50 nM; c, middle and right), relative to cont (without gRNA; c, left). Distribution (d) and scatter plots (e) of substrate abundance comparing gRNA (log2(gRNA/cont)) and ØXØ (log2(ØXØ/cont)); P value from Kolmogorov–Smirnov test (two-sided; d). 1MM sequences are ranked by depletion (mediated by SpCas9-induced cleavage), represented with ratios (relative abundance; %) normalized to control (gRNA/cont or ØXØ/cont; e); T2 on-target in red, off-targets (<6.5% relative abundance) in orange (e). ΔSubstrate abundance (log2(ØXØ/gRNA), difference of substrate abundance between ØXØ and unmodified gRNA) is ranked and shown as a heat map by mismatch position (f). Normalized substrate abundance, defined as the ratio of substrate abundance normalized as a percentage relative to the on-target (0%), was compared by position between T2 gRNA and ØXØ for 1MM sites (g). Of note, ØXØ showed reduced cleavage of 1MM sequences at PAM-distal regions, particularly near 5′ positions bearing the abasic modification, compared with unmodified gRNA. h, Construction of random mismatch libraries containing up to 3MM by pooling 20 different ‘doped’ synthetic oligonucleotides for T2 (left panel), T3 (middle panel), and EMX1 (right panel).