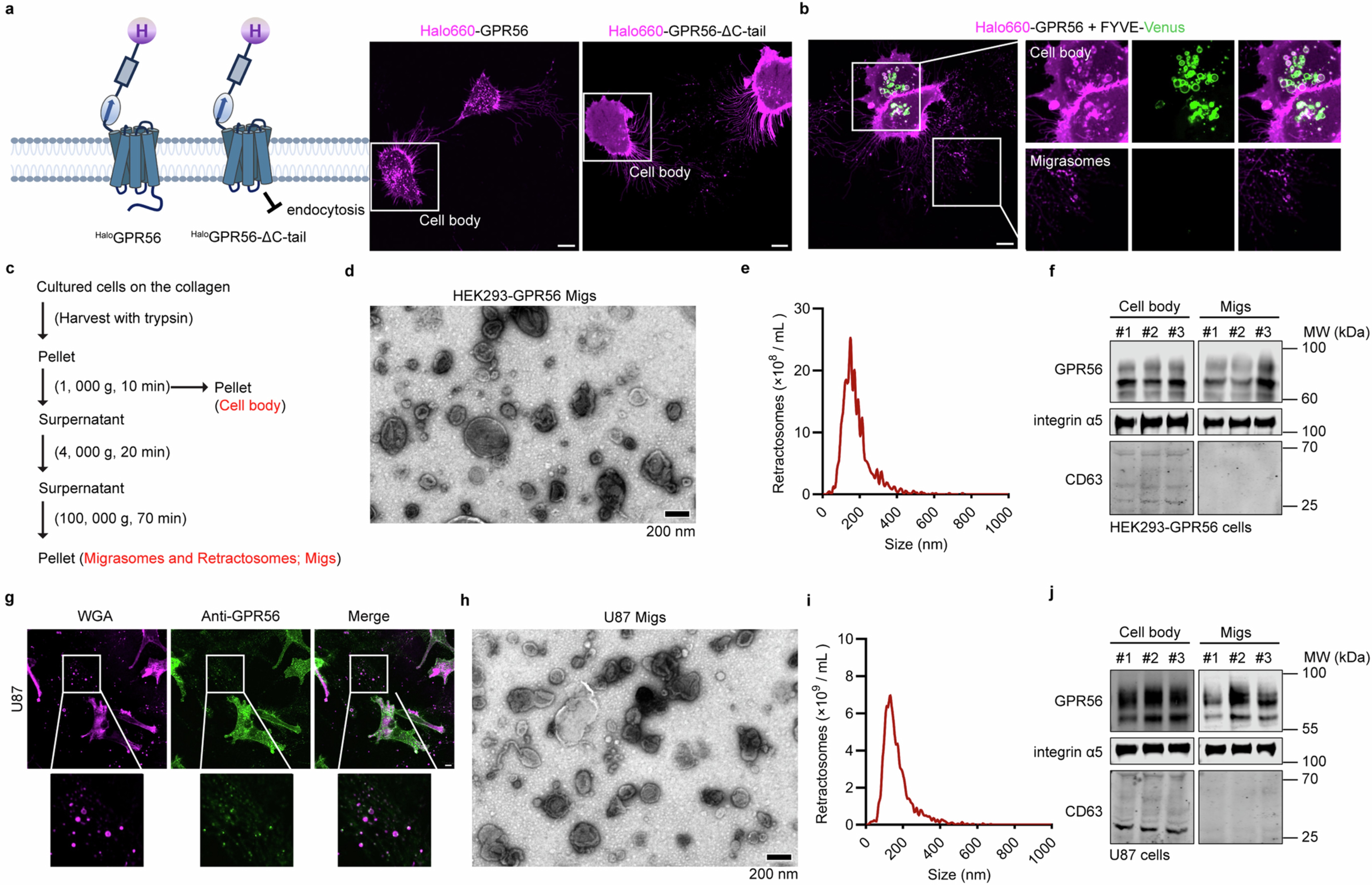
Extended Data Fig. 4: GPCRs are shed into migrasomes and retractosomes.
From: Adhesion GPCR-induced ectocytosis mediates intercellular GPCR signal propagation

a, Left: Schematic of HaloGPR56 WT and HaloGPR56ΔC-tail truncate. Right: HEK293 cells expressing indicated constructs were labeled with Halo-Alexa Fluor 647 (100 nM, 30 min, 37 °C), washed, and imaged by confocal microscopy. HaloGPR56 and HaloGPR56ΔC-tail were cultured on dishes and labeled with Halo660 and imaged by confocal microscopy. Scale bar, 10 μm. Images are representative of >20 cells from three independent experiments. b, Representative confocal images of HEK293 cells co-expressing FYVE-Venus (an endosome marker) with Halo-GPR56. Insets show enlarged regions. Scale bars, 10 μm. Images are representative of >20 cells from three experiments. c, Schematic of the method used to isolate migrasomes and retractosomes adherent to the bottom of culture dishes. d, Representative TEM images of migrasomes and retractosomes collected from HEK293GPR56-mCherry cells according to (b). Scale bar, 200 nm. e, The mixture of migrasomes and retractosomes isolated from (b) were passed through a 0.45μm filter (HVLP08050, Millipore) to obtain retractosomes and quantified by Nanoparticle tracking analysis (NTA). f, Immunoblot analysis of migrasomes and retractosomes from HEK293GPR56-mCherry cells. # denotes three biologically independent experiments. Source numerical data and unprocessed blot are available in source data. g, U87 cells cultured on collagen were stained with anti-GPR56 antibody and WGA, then imaged by confocal microscopy. Insets show enlarged regions. Scale bar, 20 μm. h, Representative TEM images of EVs from U87 cells. Scale bar, 200 nm. i, Size distribution of retractosomes ( < 0.45 μm) from U87 cells measured by nanoparticle tracking analysis. j, Immunoblot analysis of migrasomes and retractosomes from U87 cells. # denotes three biologically independent experiments. Source numerical data and unprocessed blot are available in source data.